收藏本站 劰载中...网站公告 | 吾爱海洋论坛交流QQ群:835383472
吾爱海洋 门户 海洋圈 海洋资讯 查看内容

综研观察|紧抓海洋大学、科考中心与海洋博物馆一体化建设契机,全力塑造世界级海洋科 ...

leejiafu 发布于 2023-4-16 10:47 216 0

分类专栏:海洋资讯 原作者: 佚名

//Veer供图2023年2月,深圳市政府工作报告正式发布,明确提出“一体规划建设深圳海洋大学、深海科考中心、海洋博物馆”。环顾全球,以海洋科技创新为引领的大科学载体多数采取了“大学+科研机构”共建的发展模式,如 ...

//Veer 供图

2023年2月,深圳市政府工作报告正式发布,明确提出“一体规划建设深圳海洋大学、深海科考中心、海洋博物馆”。环顾全球,以海洋科技创新为引领的大科学载体多数采取了“大学+科研机构”共建的发展模式,如英国南安普顿大学(SOTON)-英国国家海洋中心(NOC),美国麻省理工学院(MIT)-伍兹霍尔海洋研究所(WHOI),美国加州大学圣迭戈分校(UCSD)-斯克里普斯海洋研究所(SIO)等,共建模式下的海洋创新载体更易于发挥科教协同、产教融合的生态优势,也使得上述创新载体发展成为了全球知名的海洋创新引擎,并带动当地发展成为世界级海洋创新高地。借力海洋载体的“三位一体”建设,深圳更应主动作为,超前谋划,以塑造世界级海洋创新新引擎为指引,做好产业功能构建、科技创新服务和对外交流合作的三大文章。

01

聚焦优势资源,融入战略布局,拓展现代海洋产业应用场景

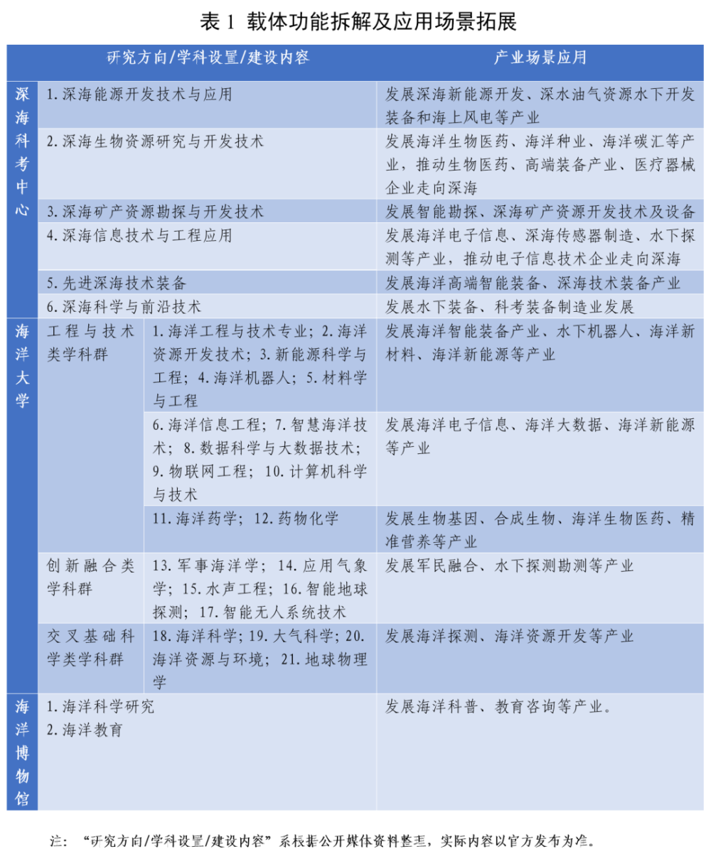
通过系统拆解海洋大学、国家深海科考中心和海洋博物馆功能设置,结合全市“20+8”产业布局,进一步延伸深圳海洋产业发展方向,拓展海洋产业应用场景。具体来看,在海洋高技术产业方面,顺应深水化、绿色化、智能化、集成化产业趋势,在海工核心配套设备、特种设备及特种材料、水下机器人ROV/AUV/智能无人船艇等关键技术领域取得突破,大力发展海洋高端装备产业;面向海洋产业数字化发展需求,构建陆地信息技术供给和海洋场景需求互动演进的产业驱动场景,推动海洋电子产业集群式、链条式发展。在海洋未来产业方面,以深海高端装备、深海智能感知、深海信息等领域为重点,推进海底探测系统等技术研发,引导科研机构、企业积极参与行业标准的研究与制定,推动深地深海产业发展。在海洋科研教育方面,积极吸纳一批与其科考、科教功能相匹配的学术交流中心、研究咨询机构和科普教育基地,推动海洋研究咨询与科普互动发展。

02

创新驱动,研以促产,以高质量协同生态赋能区域高水平创新

一是聚焦前沿基础科技,搭建高水平的创新平台体系。发挥海洋大学、国家深海科考中心及海洋博物馆的平台作用,联合国内一流高校、科研院所、创新企业,在深圳共建联合实验室、研发中心、工程技术中心、产业创新中心等开放共享式协同创新合作平台,推动产学研深度合作。吸引国内特别是港澳高校、科研机构在深圳建设一批新型重点实验室以及院士工作站、博士后工作站、博士后创新实践基地等引智载体。

二是针对成果转化痛点,创新科技成果转移转化机制。探索建立“需求方出题、科技界答题”机制,发挥市场对技术研发方向、线路选择、要素价格、各类创新资源要素配置的导向作用,推动企业主体、海洋大学、深海科考中心、科研机构建立纵横交错、互联互通“创新联合体”,开展联合攻关,实现基础研究、应用研究与技术创新、产业化应用精准对接融通,实现技术创新与产业化应用质量效益“双提升”。

三是全力提升孵化效能,强化全过程的创新服务能力。以产业需求为导向,依托重大科技基础设施集群,积极构建涵盖概念验证服务-中试熟化服务-转移交易服务的科技创新服务体系,全力提升孵化效能,为深圳前沿科技成果转移转化和产业创新发展提供稳定、专业、先进的公共技术服务支撑。

03

加强圈层合作,链接全球资源,提升深圳海洋引领与辐射能级

一是在国际层面,紧抓“联合国海洋科学促进可持续发展十年”重大倡议契机,依托海洋大学和国家深海科考中心从科学、商业、法律、国际合作、规则治理等不同领域参与合作项目。加强与自然资源部有关科研院所联系对接,打造东南亚海洋治理分支机构。

二是在全国层面,率先联合发起“深圳坝光-上海临港-青岛蓝谷”全国产教示范联盟,通过创新合作模式和合作体系,联通北部、东部、南部三大海洋经济圈,形成“产业链+创新链+资金链”跨地融合,加速海洋科技成果转移转化,为支持“国内循环”提供行之有效的实践。

三是在大湾区层面,突出港澳及各沿海城市在海洋产业和资源方面的合作优势,结合装备制造、电子信息等领域技术合作需求,加快建设特色鲜明、优势突出、梯度互补、布局合理的海洋产业协作体系,促进大湾区海洋产业协调发展。

本文作者

丁骋伟

中国(深圳)综合开发研究院?可持续发展与海洋经济研究所副主任研究员

本文作者

蔡冰洁

中国(深圳)综合开发研究院?可持续发展与海洋经济研究所副主任研究员


路过

雷人

握手

鲜花

鸡蛋
最新评论
暂无评论
返回顶部