收藏本站 劰载中...网站公告 | 吾爱海洋论坛交流QQ群:835383472
吾爱海洋 门户 海洋圈 海洋杂谈 查看内容

23年“强基计划”招生专业简化版,8所院校提前锁档!(更新至4月20)-基石测评郝洪才 ...

leejiafu 发布于 2023-4-23 09:56 104 0

分类专栏:海洋杂谈 原作者: 佚名

23年强基计划招生陆续开始,院校报名的截止时间基本都在4月30日之前,因此本文重点介绍院校的招生专业以及选科要求!如果家庭对哪所院校有兴趣,可以在公益课群里提问,会有专家老师进行解答!?特别提醒:强基计划在 ...

23年强基计划招生陆续开始,院校报名的截止时间基本都在4月30日之前,因此本文重点介绍院校的招生专业以及选科要求!如果家庭对哪所院校有兴趣,可以在公益课群里提问,会有专家老师进行解答!?特别提醒:强基计划在报名时就只能选择1所院校以下8所院校的校测在高考出分前,提前锁档!

(C9/华5)

招生专业

1、每位考生限报一个招生组

2、笔试和综合面试时间:高考成绩公布前

3、23年广东普通批最低分数:物理:660 历史:645



(C9/华5)

招生专业

1、每位考生限报一个招生组,最多可填报不超过3个专业

2、笔试和综合面试时间:6月15日前(高考后、出分前,具体安排另行通知)举行初试,初试形式为笔试

3、23年广东普通批最低分数:物理:669 历史:639






(C9/华5)

招生专业

1、每位考生限报一个招生组,最多可填报不超过3个专业

2、笔试和综合面试时间:6月14日左右

3、23年广东普通批最低分数:物理:662 历史:631




四、浙江大学(C9/华5)

招生专业

1、每位考生限报一个招生组别,最多可填报不超过3个专业

2、笔试和综合面试时间:高考后出分前

3、23年广东普通批最低分数:物理:670 历史:627




(C9/华5)招生专业1、考生最少应填报1个专业志愿,最多可填报6个专业志愿2、笔试和综合面试时间:高考后出分前3、23年广东普通批最低分数:物理:663




(C9/华5)招生专业1、考生最少应填报1个专业志愿,最多可填报6个专业志愿2、笔试和综合面试时间:高考后1周内3、23年广东普通批最低分数:物理:609 历史:599




七、同济大学招生专业1、第一类考生选择一个专业组填报,最多填报组内所有专业,并选择是否服从组内调剂。2、笔试和综合面试时间:6月15日前3、23年广东普通批最低分数:物理:640 历史:619




八、厦门大学招生专业1、第一类考生选择一个专业组填报,最多填报组内所有专业,并选择是否服从组内调剂。2、笔试和综合面试时间:初试安排在高考后一周内,形式为笔试,主要考核学生学科素养基础,将于6月22日前进行,复试含笔试、面试和体育测试。3、23年广东普通批最低分数:总校:物理:624 历史:607马来西亚分校:物理 584 历史 565




以下院校都是在高考出分后参加学校校测


1、兰州大学

1、招生专业(考生只能填报一个专业)

2、23年广东普通批最低分数:物理:601 历史:581







2、华南理工大学

1、招生专业(考生只能填报一个专业)


2、23年广东普通批最低分数:物理:613 历史:592



3、湖南大学

1、招生专业2、23年广东普通批最低分数:物理:610 历史:593

4、西北工业大学

1、招生专业

2、23年广东普通批最低分数:物理:621 历史:586







5、北京航空航天

1、招生专业考生只可填报1个专业志愿

2、23年广东普通批最低分数:物理:654 历史:605






6、中央民族大学(广东不招生)

1、招生专业

2、23年广东普通批最低分数:物理:605 历史:590

招生专业:历史学、哲学,每名考生限报一个专业。

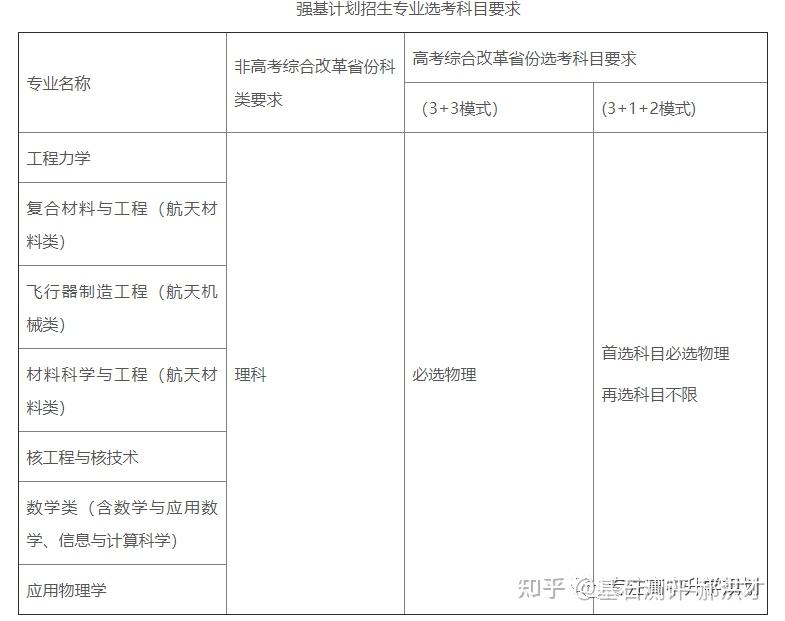
其中历史学:在高考综合改革省份,要求考生选考历史科目;在非高考改革省份,招收文史类考生。




7、中国人民大学

1、招生专业

2、23年广东普通批最低分数:

总校:物理:665 历史:633

苏州校区:物理:630 历史:595






8、中山大学

1、招生专业

2、23年广东普通批最低分数:物理:614 历史:602





9、北京师范大学


1、招生专业

2、23年广东普通批最低分数:

总校:物理:653 历史:612

珠海校区:物理:617 历史 :599

招生专业: 考生仅可选择一个专业组进行报考,填报该专业组内招生专业,文科专业组可填报一至两个专业,理科专业组可填报一至四个专业,并填报是否服从专业调剂。





10、北京理工大学

1、招生专业

2、23年广东普通批最低分数:物理:615 历史:596





11、中国农业大学

23年广东普通批最低分数:物理:601 历史:582





12、南开大学

23年广东普通批最低分数:物理:637 历史:614





13、东南大学

23年广东普通批最低分数:物理:636 历史:599





14、山东大学

23年广东普通批最低分数:物理:613 历史:594





15、中国海洋大学

23年广东普通批最低分数:物理:594 历史:582





16、中南大学

23年广东普通批最低分数:物理:605 历史:593





17、武汉大学

23年广东普通批最低分数:物理:631 历史:588





18、华中科技大学

23年广东普通批最低分数:物理:609 历史:600

数学与应用数学、物理学、化学、生物科学、基础医学﹑汉语言文学(古文字学方向)﹑哲学



19、重庆大学

23年广东普通批最低分数:物理:608 历史:593






20、电子科技大学

23年广东普通批最低分数:

总校:物理:632

沙河校区:609





21、四川大学

23年广东普通批最低分数:物理:612 历史:598





22、天津大学

23年广东普通批最低分数:物理:626





23、吉林大学(广东不招生)

23年广东普通批最低分数:物理:608 历史:590





24、华东师范大学(广东不招生)

23年广东普通批最低分数:物理:639 历史:607





25、国防科技大学(广东不招生)

数学和物理学



26、西北农林科技大学(广东不招生)

23年广东普通批最低分数:物理:583 历史:577





27、北京大学(C9) 简章未发布

23年广东普通批最低分数:物理:683 历史:651



28、清华大学(C9)简章未发布

23年广东普通批最低分数:物理:683 历史:651



29、哈尔滨工业大学(C9)

招生专业



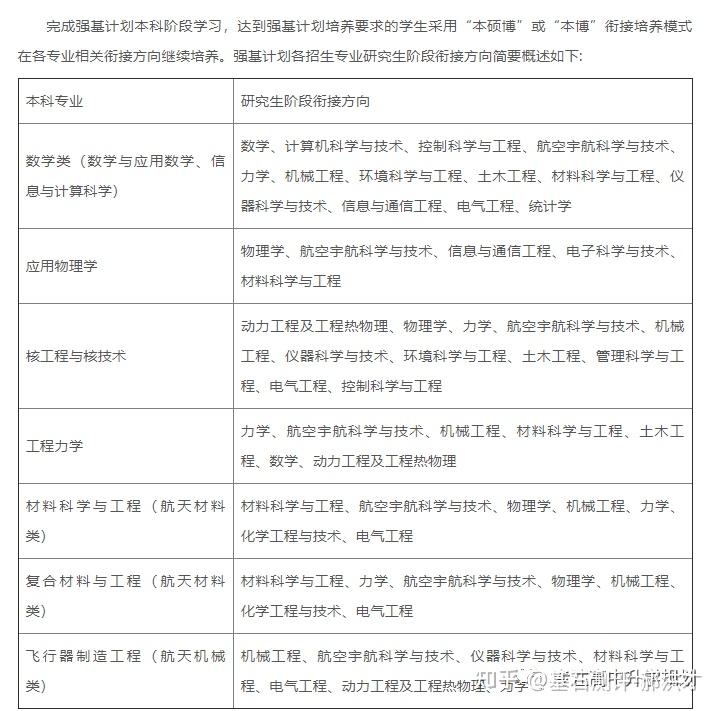
本硕博衔接模式



23年广东普通批最低分数:

总校:物理:599

深圳校区:物理:647 历史:600

威海校区:物理:603