收藏本站 劰载中...网站公告 | 吾爱海洋论坛交流QQ群:835383472
吾爱海洋 门户 海洋圈 海洋资讯 查看内容

新闻透析▏深圳海洋大学来了,还有一批“海洋大学”在筹建的路上 ...

leejiafu 发布于 2022-4-30 15:13 261 0

分类专栏:海洋资讯

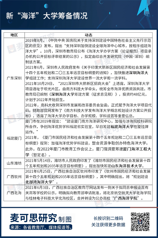
新闻透析根据南方科技大学官网消息,近日,南科大收到深圳市发展和改革委员会复函,正式赋予海洋大学项目代码。前段时间,财政部官网上发布了南方科技大学海洋大学概念规划设计方案公开招标的公告,项目预算金额为12 ...


新闻透析

根据南方科技大学官网消息,近日,南科大收到深圳市发展和改革委员会复函,正式赋予海洋大学项目代码。前段时间,财政部官网上发布了南方科技大学海洋大学概念规划设计方案公开招标的公告,项目预算金额为120万元人民币,采购人为南方科技大学。这标志着深圳海洋大学项目已获批复,进入政府投资建设程序。

建“海洋大学”,不少地区有行动

我国海洋大学不算多,江苏于2019年才有了由淮海工学院更名而来的“江苏海洋大学”。据了解,学校官网曾在刊登的一篇《建设江苏海洋大学正当时》的报道中指出:江苏作为一个临海的教育大省,却没有一所真正意义上的海洋大学。“十三五”期间,全省高校将面临一次重新洗牌、系统梳理。全省共有普通高校141所,其中有40多所学校提出了升格或更名的申请。创建江苏海洋大学,是淮工主动适应新形势、谋求新发展的有效途径。

目前国内(港澳台除外)仅有6所以“海洋大学”命名的高校,分别是中国海洋大学、广东海洋大学、上海海洋大学、大连海洋大学、浙江海洋大学和江苏海洋大学。均为公办性质。其中,中国海洋大学和上海海洋大学为双一流高校。此外还有以“海洋”命名的本科高校是海南热带海洋学院,也是公办学校。

不过,国内还有一些沿海省份没有海洋大学。值得一提的是,近年来多地在十四五规划中明确提出要建设海洋大学。

深圳2019年提出“按程序组建海洋大学”,前段时间南科大收到深圳市发展和改革委员会复函,正式赋予海洋大学项目代码,深圳海洋大学筹建进展较快。广西拟建两所海洋高校,钦州规划建设北部湾海洋大学,北海这边,广西教育厅发布公示拟将北京航空航天大学北海学院与桂林电子科技大学北海校区,合并转设为公办高校“广西海洋学院”。此外,厦门、潍坊都提出要建设海洋大学。


为什么都在筹建“海洋大学”?

2017年,党的十九大报告强调“坚持陆海统筹,加快建设海洋强国。”2021年《中华人民共和国国民经济和社会发展第十四个五年规划和2035年远景目标纲要》提到,积极拓展海洋经济发展空间。可以看出海洋在国家发展战略中的重要地位。

2020年,教育部发布《对十三届全国人大三次会议第1623号建议的答复》中提到,我国是一个陆海兼备的发展中大国,建设海洋强国是全面建设社会主义现代化强国的重要组成部分。教育部高度重视海洋相关学科专业人才培养,支持涉海类高校和学科专业建设,建立服务海洋强国战略需要的高等教育体系。

而近几年,我国海洋经济总量持续快速增长,海洋新兴产业快速起步。根据自然资源部海洋战略规划与经济司发布《2021年中国海洋经济统计公报》(以下简称《公报》),2021年全国海洋生产总值首次突破9万亿元,达 90385 亿元,比上年增长 8.3%,对国民经济增长的贡献率为 8%,占沿海地区生产总值的比重为15%

《公报》还显示,2021年,我国主要海洋产业增加值34050亿元,比上年增长达10%,产业结构进一步优化,发展潜力与韧性彰显。海洋电力业、海水利用业和海洋生物医药业等新兴产业增势持续扩大,滨海旅游业实现恢复性增长。海洋交通运输业和海洋船舶工业等传统产业呈现较快增长态势。

关于“海洋大学”,《中国海洋报》曾发文称,中国“海洋大学”的数量还不够。文章以江苏为例称,江苏海洋资源综合指数居全国第四,但海洋生产总值的排名却长期落后,其原因主要在于海洋产业体系不完善,海洋科技和人才支撑不足。因此,建设海洋大学,培养高端海洋人才,已成为支撑海洋经济发展的客观需要。

中国(深圳)综合开发研究院可持续发展与海洋经济研究所执行所长安然也认为,缺少世界一流、有创新活力的综合性海洋大学,难以满足我国海洋高质量发展对高新技术、应用型和经济管理等领域人才的需求,海洋高等教育模式和路径亟需创新。与世界海洋大国相比,我国在海洋人才教育方面还存在人才培养总量不足,专业设置不全面,复合型海洋人才匮乏等一系列问题。

而关于深圳海洋大学,安然曾向媒体表示,深圳兴建海洋大学,一方面是为了培养科技人才,服务于当地海洋产业的发展,但更重要的一方面是可以更好承接国家海洋经济发展的战略落地。深圳海洋大学的建设将有利于未来海洋学科交叉和学科融合优势的发挥,同时,深圳地处粤港澳大湾区,依托港澳能更好和国际海事法律和规则衔接,这也是建设深圳海洋大学一个重要的出发点。

当然,建设一所高校并不简单。前面提到2020年教育部发布的《对十三届全国人大三次会议第1623号建议的答复》,针对“创立中国南海海洋大学”的提议,教育部提到关于创立中国南海海洋大学,建议海南或其他有关省份根据本地区经济社会和产业发展需求,统筹考虑域内现有海洋专业高等教育资源状况,对建设一所面向南海的海洋大学的必要性、可行性进行调研和论证,进一步明确学校的办学定位、服务面向、办学基础、学科专业设置、人才培养模式以及管理体制等,并在编制本省“十四五”高校设置规划时统筹研究。如纳入规划,教育部将支持学校加强建设,提升办学条件,待各方面条件成熟后,依法依规进行审批

而在办学目标、办学规模等方面,深圳海洋大学已有明确的方向。在学科设置方面,深圳海洋大学将坚持“对标前沿、交叉融合、凝练特色、错位发展”,突破传统学科设置,重点发展海洋交叉特色学科,构建“强交叉、大综合”的新型特色学科体系。学科专业设置坚持“小而精”,不追求“大而全”。对接全球海洋中心城市建设的“四梁八柱”即经济产业、科技创新、文化生态、综合管理、全球治理等领域需求,重点打造三大特色学科群。

目前,各地的“海洋大学”受到了广泛关注,也期待“海洋大学”在未来的发展。


路过

雷人

握手

鲜花

鸡蛋
最新评论
暂无评论
返回顶部