收藏本站 劰载中...网站公告 | 吾爱海洋论坛交流QQ群:835383472
吾爱海洋 门户 海洋圈 海洋杂谈 查看内容

李鹏宇等:投弃式海流电场剖面仪中模拟电路的研制

leejiafu 发布于 2023-4-30 12:54 82 0

分类专栏:海洋杂谈 原作者: 佚名

投弃式海流电场剖面仪中模拟电路的研制李鹏宇,?张启升,?周珂宇,?林祖灿,?蒋兴远中国地质大学(北京)地球物理与信息技术学院,北京100083摘??要投弃式海流电场剖面仪(XCP)是利用海流切割地磁场产生感生电场的原理进行快 ...

投弃式海流电场剖面仪中模拟电路的研制

李鹏宇,?张启升,?周珂宇,?林祖灿,?蒋兴远

中国地质大学(北京)地球物理与信息技术学院,北京 100083

摘? ? 要

投弃式海流电场剖面仪(XCP)是利用海流切割地磁场产生感生电场的原理进行快速测量海流的观测仪器,在地磁场稳定的情况下,感生电场的大小主要取决于海流的速度。因此,通过测量海流产生的感生电场便可以研究海流的运动特征。本文研制了用于XCP中的模拟电路,实现了对XCP中电极信号、罗盘线圈信号及温度信号的采集预处理。所设计模拟电路主要实现以下功能:(1)通过INA128放大电路实现对电极信号与罗盘线圈信号的多级放大处理;(2)考虑到电极信号与罗盘线圈信号均为频率16 Hz左右的信号,在电路中加入中心频率点为16 Hz的二阶带通滤波电路以提取有效信号;(3)进行硬件电路补偿,在一定程度上克服XCP探头下沉引起感生电场的强干扰。实验测试结果表明,所设计模拟电路稳定可靠,可以实现滤除噪声,提取前端微弱信号并进行多级放大,满足实际应用需求。

关键词

投弃式海流电场剖面仪;?模拟电路研制;?信号采集;?微弱信号

0 引? ? 言

作为海水运动的普遍形式之一,海流是指海水在大范围大区域内相对稳定的流动[1]。海流对气候与生态平衡起着影响和制约的作用,同时也对沿海区域人民的生产生活有着重要的影响。了解和掌握海流规律,对保护开发海洋有着重要意义。随着电子系统愈发集成化、智能化、高精度化,借助于电子技术的海流测量技术也愈发成熟。海流测量一般包括海流的流速和流向的测量。目前常见的海流测量仪器分为漂浮式海流计、电磁式海流计、机械式海流计、声学式海流计等等[2-3]。投弃式海流电场剖面仪(XCP)是电磁式海流计的一种,可以利用海流切割地磁场时所产生的感生电场实现快速海流测量。相比于其他测量方法,XCP采用不停航不回收的工作方式,具有探测周期短、数据获取即时、探测范围较广、布放形式多样等优点,XCP可从舰船、潜艇、飞机等搭载平台上进行探头发射或人工抛投,可在下沉过程中快速测量海流及温度等剖面参数,并可由探头下沉速度计算出相应水深参数,测量数据以有线或无线通信方式传送至搭载平台,经数据处理后可实时获取海流及温度等随深度变化信息。投弃式海流剖面仪为海洋调查、海洋环境预报、科学研究及军事应用提供了先进高效的测量手段[4-7]。

美国华盛顿大学Sanford等人根据法拉第电磁感应定律,在1971年提出了海水运动感生电磁场的基本计算公式,并于1978年研制出了第一台XCP样机[8-9],后与斯皮坎公司(Sippican)联合进行海试并取得初步测试成果[10]。目前国际上主要还是美国斯皮坎公司与日本鹤见精机公司掌握XCP核心探测技术,共同占据了全部国际市场并对相关国家实行技术禁运[11]。我国在XCP研制方面起步较晚,“十一五”期间,在国家863计划支持下中国地质大学(北京)与国家海洋技术中心等联合对XCP进行国内首次系统且全面的研究,自主研制了我国首套XCP设备,并进行了多次海洋试验[5]。

随着电子、通讯、集成电路等相关领域的发展,XCP系统的性能有望不断提升。目前国内针对弱信号处理电路的研究较多,但大多应用于勘探、医疗、生物等领域,且被采集信号大多在微伏级[12-13]。而在中纬度地区,1~3 cm/s流速的海流产生的感生电场经间距为5 cm的电场传感器所测得的信号为20~80 nV左右[14]。因此,对于海流感生电场微弱信号的采集与处理极为关键,本文所研制的模拟电路实现了对XCP中电极信号、罗盘线圈信号及温度信号的采集预处理,并完成了对海流电场同向分量补偿电路的设计。

1 XCP基本原理

1.1 海流感生电场的计算

在一定区域范围内,海流的流向与流速在较长时间内保持稳定,且在大多数情况下海流的水平速度远大于垂直速度[15]。因此,在实际工作中,多数情况下以研究水平海流为主?[14-16]。海水具有导电性,在运动时会切割地磁场产生感应电动势和感应电流。取海水的流动方向为y轴,垂直海平面向下为z轴,建立如图1所示空间直角坐标系,则地磁场的磁感应强度矢量在坐标轴上对应的分量分别为Bx、By、Bz。By与海水的流动方向平行,基本不会产生感应电场,Bx和Bz与海水运动方向垂直,将在海流中感应出电场[14]。

图1???海水流动方向示意图(据文献[14]修改)

由于海水在竖直方向上没有形成闭合回路,在Bx引起的洛伦兹力Fz作用下带电正离子在海底堆积,带电负离子在海面堆积,在z轴上形成一个向上的电场。该电场施加与洛伦兹力方向相反的力给正离子,达到平衡。因此垂直于海平面的电流密度为0。电场强度Ez为:

Ez=Fz/q=-VyBx? ? ? ? ? ? ? ? ? ? ? ? ? ? ? ? ? ? ? ? ? ? ? ? ?(1)

其中:q为带电正粒子的电荷量,Vy为海水的流动速度。

以海平面的电势为零点,则海中与海面的感应电动势Δφ为:

在Bz作用下,海水中带电正离子受到的洛伦兹力沿x轴方向,其电场强度Ex为:

Ex=VyBz? ? ? ? ? ? ? ? ? ? ? ? ? ? ? ? ? ? ? ? ? ? ? ? ? ? ? ? ? ??(3)

但是与垂直海平面方向的z轴不同的是,海水在水平方向形成闭合回路,因此沿x轴方向电流密度δx为:

δx=γVyBz? ? ? ? ? ? ? ? ? ? ? ? ? ? ? ? ? ? ? ? ? ? ? ? ? ? ? ? ? ??(4)

其中,γ为海水电导率。

假设海水的流动只存在于海表面,则理想化的海流流速Vy为[14]:

其中:z为当前海流所在深度;z1、z2为水下的某一深度,z2的深度大于z1;z2以下海水的流速为0,z1以上海水的流速为V0。

一般情况下Bx是一个常量,则电位分布U为:

1.2 XCP测量原理

通过两个间距为L的电极作为传感器测量海流感生电动势。建立以东为x轴,北为y轴,向上为z轴的坐标系,令感生电场的测量方向与y轴存在一个夹角θ,电极两点中测得的感生电动势Δφ1为:

分别为海流的东、北方向分量及其平均速度。

由此可知,待测电压与电极距离L、海流的相对速度V-v?成正比。通过测量Δφ1可测得海流的相对速度,因实际中v不易确定,所以一般测量结果都是以相对速度的形式表现[4-5,14]。

2 XCP模拟电路设计

XCP的电路部分分为数字电路部分与模拟电路部分,本文主要研制模拟电路部分,分为前端传感器、模拟信号处理部分、模数转换、压频转换及电源部分等。前端传感器及模拟信号处理部分整体框图如图2所示。

图2???XCP中前端传感器及模拟信号处理部分整体框图

2.1 前端传感器

XCP的前端传感器由两个电极(用于测量感生电场)、一个与电极同轴的罗盘线圈(用于测量方位并抵消下沉引起的强干扰)、热敏电阻(用于测量海洋温度信息)组成。电极为以粉末冶金工艺、按照一定的配方比例制成的Ag-AgCl电极,其对16 Hz处的信号分辨率满足XCP对于纳伏级的海流感生电场微弱信号的测量要求[17-19]。随着XCP探头以16 r/s的速度在海中旋转下沉,调制海流电场信号产生部分电极信号与线圈信号。同时由于探头下沉,电极切割磁力线产生下沉感生电场信号,下沉感生电场信号与调制后的海流电场信号共同组成电极信号[5]。

海水的温度能直接体现全球气候变化的整体特征分布[20]。温度信号的采集采用了热敏电阻。随着仪器的下沉,热敏电阻接触海水,电路对热敏电阻检测到的温度值进行采样,将阻值的变化量转换为电压的变化量,通过查询温度与电压值的对应表,可以得出当前环境下的海水温度。从AD(模数转换)的参考电压处输出温度采集电路的供电电压,并加入由LT1114构成的电压跟随器,可以保证温度采集结果不受AD参考电压波动的影响。

2.2 模拟信号处理部分

XCP中模拟信号处理部分主要实现对电极信号、罗盘线圈信号、温度信号的采集预处理。电极信号经过后续的信号处理与信息提取,可得到所测区域内海流的相对流速,罗盘线圈信号经过后续处理可得到所测区域内海水的流动方向与其他辅助信息。但探头自身下沉电极切割水平地磁场产生下沉感生电场信号,属于强干扰信号。需设计好电场同向分量补偿电路的比例关系以抵消探头下沉引起的强干扰感生电场。电场同向分量补偿电路Vm为:

Vm=9×250×Ee-0.025×2500×Ec=9Ve-0.025Vc? ? ? ? ? ? ? ? ? ? ? ? ? ? ? ? ? ? ?(8)

其中:Ee是电极上的下沉感生电场信号与海流感生电场信号的叠加,Ec是罗盘线圈信号。电场同向分量补偿电路满足公式(8)时,则XCP探头下沉感生电场可以得到最大程度的削弱[5]。因此信号处理部分主要分为前置放大电路,滤波电路、减法电路等。

前置放大电路部分采用了TI公司生产的INA128。INA128是一款高精度、低功耗的通用仪表放大器,其内部集成了三个运算放大器,具有低偏置电压、低温度漂移和高共模抑制等优点。通过调节INA128外部电阻Rg的阻值大小可以实现1~10000的增益选择。

电极信号与罗盘线圈信号经过放大后再通过由LT1114构成的减法电路实现对下沉引起感生电场信号的抵消,减法电路部分如图3所示。

图3???减法电路示意图

考虑到电极信号与罗盘线圈信号均为16 Hz左右的信号,在放大电路的前端加入RC无源低通滤波器进行简单的滤波,后续信号处理电路中加入中心点为16 Hz的二阶带通滤波电路,在允许16 Hz信号通过的同时滤除其他频段的干扰,提升信号质量。滤波电路部分如图4所示。

图4???滤波电路示意图

2.3 模数转换及压频转换部分

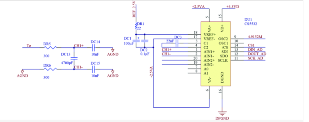
模数转换电路采用了24位高精度AD芯片CS5532,主要用于接收温度信号并将其转换为数字信号。CS5532是由Cirrus Logic公司推出的极低噪声、多通道的Δ-Σ型模拟/数字转换器。该芯片具有2个通道,可测量2个差分信号,内部集成可编程增益斩波放大器与一个四阶Δ-Σ调制器,具有精度高、动态性能宽的特点。其内部集成有自校正系统,具有消除模数转换芯片的零点增益与漂移误差的功能。模数转换电路如图5所示。

图5???模数转换电路原理图

比较器电路采用了LM393DR芯片。LM393DR是双路电压比较器集成电路,由两个独立的精密电压比较器构成,具有高增益、低功耗的特点,通过比较两路输入电压改变输出电压的高低。线圈信号经电压比较器处理后输出给数字电路部分进行信息提取。

压频转换电路采用了AD650芯片。AD650是美国Analog Devices公司推出的高精度电压频率(V/F)转换器,具有体积小、精度高且外围电路简单等优点。电极信号与罗盘线圈信号经压频转换电路处理后输出给数字电路部分进行处理。

2.4 电源部分

模拟电路采用锂电池供电,其供电电压为3.7~4.25 V。正压部分由锂电池直接供电,经由LTC3426输出给LT1962生成系统所需5 V与2.5 V电源。LT1962是一款低噪声LDO,其最大可以提供300 mA输出电流,内部集成有保护、限流等电路。负压部分采用MAX764生成。MAX764是美信公司生产的一款高效、低功耗、宽电压输入范围的DC-DC,静态电流仅120 μA,通过调节外部电阻的大小调节输出电压。由于MAX764为开关电源,其电源纹波过大,因此采用LT1964生成系统所需-5 V与-2.5 V电源。LT1964是一款低噪声LDO,其输出电压范围为-20~-1.22 V,具有低噪声、低功耗、低压差等特点,其电流最大输出为200 mA。

3 测试

对模拟电路进行测试,验证电路是否满足设计需求。本文主要介绍电源纹波测试、模拟电路放大倍数测试以及电压比较器电路测试。

3.1 电源纹波测试

电源纹波是衡量电路工作的重要指标之一,图6所示为系统电源纹波测试结果,可以看出,系统工作时放大器的供电电源噪声在0.5 mV左右。

图6???5 V电源纹波测试(a) 和-5 V电源纹波测试(b)结果

3.2 模拟电路放大倍数测试

由于电极信号与罗盘线圈信号较小,普通信号发生器无法产生,且通过导线传输易混杂工频干扰,因此在电路中加入如图7所示电阻衰减电路。使用锁相放大器输出频率为16 Hz、有效值为0.4 mV的正弦信号,信号经衰减电路之后峰值为50 nV,再由锁相放大器测得经电路放大后输出的信号。将模拟电路板按1~6号进行编号,测试其对应放大倍数。所测得电极通道放大倍数如表1所示,线圈通道放大倍数如表2所示。图8为线圈通道经滤波放大后输出信号,其峰峰值为3.06 V。

图7???电阻衰减网络

表1???电极通道放大倍数

表2???线圈通道放大倍数

图8???线圈通道输出波形

3.3 电压比较器电路测试

信号经电压比较器后输出脉冲信号给后续数字电路进行处理,测试结果如图9所示。通道1所示正弦波为16 Hz输入信号,通道2所示方波为经过电压比较器后输出的脉冲信号。由图9可知两路信号为同频信号,方波峰峰值控制在2.8~3.3 V之间,方便后续数字电路部分进行处理。

图9???电压比较器测试

通过对所研制模拟电路的电源纹波测试、放大倍数测试以及电压比较器电路测试,可知所研制的模拟电路满足XCP探头的实际应用需求,其各项性能指标及相关功能为:(1)XCP探头在工作时,其放大器供电电源纹波约为0.5 mV;(2)电极通道模拟电路部分对于输入信号的放大倍数大于1.1×105倍,线圈通道模拟电路部分对于输入信号的放大倍数大于2.5×103倍,可满足XCP探头对于电极信号与线圈信号的放大需求;(3)电压比较器实现了16 Hz模拟正弦信号向同频方波(数字)信号的转换。

4 结论

本文研制的用于XCP中的模拟电路主要实现以下功能:(1)通过滤波、放大电路的设计,实现了对纳伏级海流电场信号的信号处理;(2)通过对海流电场同向分量的硬件电路补偿,在一定程度上抵消XCP探头下沉感生电场信号的干扰。

经实验测试,系统工作时放大器的供电电源纹波在0.5 mV左右,所研制的XCP中的模拟电路稳定可靠,对于16 Hz的信号采集精度优于50 nV,对信号的放大倍数满足信号处理的要求,电极通道放大倍数大于1.1×105倍,线圈通道的放大倍数大于2.5×103倍数。

参考文献:

[1]冯士筰, 李凤岐, 李少菁. 海洋科学导论[M]. 北京: 高等教育出版社, 1999:144-145.

[2]周庆伟, 白杨, 封哲, 等.海流测量技术发展及应用[J]. 海洋测绘, 2018, 38(3):73-77.

[3]单忠伟.海流测量技术综述[J]. 声学与电子工程, 2011, 28(1):1-5.

[4]刘宁, 何鸿鲲.投弃式海流剖面测量仪测量原理研究[J]. 海洋技术, 2010, 29(1):8-11.

[5]张启升, 邓明, 刘宁, 等.投弃式海流电场剖面仪研制[J]. 地球物理学报, 2013, 56(11):3699-3707.

[6]陈文义, 张瑞, 刘宁, 等.旋转对投弃式海洋剖面仪运动特性影响的数值研究[J]. 海洋技术学报, 2011, 30(4):61-63,81.

[7]刘宁, 张瑞, 陈文义, 等.XCP投弃式海洋探头阻力系数数值计算及试验研究[J]. 海洋技术学报, 2010, 29(4):12-14.

[8]SANFORD T B, DREVER R G, DUNLAP J H.A velocity profiler based on the principles of geomagnetic induction[J]. Deep Sea Research, 1978, 25(2):183-210.

[9]SANFORD T B.Motionally induced electric and magnetic fields in the sea[J]. Journal of Geophysical Research, 1971, 76(15):3476-3492.

[10]SZUTS Z B.Using motionally-induced electric signals to indirectly measure ocean velocity: Instrumental and theoretical developments[J]. Progress in Oceanography, 2012, 96(1):108-127.

[11]刘宁, 李永军, 朱光文.一种投弃式快速海流剖面观测仪器[J]. 海洋技术, 2007, 26(3):13-15.

[12]殷铸灵. 低频小信号放大电路的研究[D]. 北京: 北京邮电大学, 2012.

[13]刘国梁, 胡坚, 王震, 等.基于小波变换的高光谱激光雷达回波微弱信号处理技术[J]. 半导体光电, 2018, 39(5):747-752.

[14]林春生, 任德奎.海流感应电磁场的分析与计算[J]. 海军工程大学学报, 2003, 15(4):19-22,41.

[15]吉芙蓉, 李予国, 段双敏.正弦洋流感应电场数值模拟及分析[J]. 中国海洋大学学报(自然科学版), 2022, 52(4):23-29.

[16]张自力. 海洋电磁场的理论及应用研究[D]. 北京: 中国地质大学(北京), 2009.

[17]邓明, 刘志刚, 白宜诚, 等.海底电场传感器原理及研制技术[J]. 地质与勘探, 2002, 38(6):43-47.

[18]卫云鸽, 曹全喜, 黄云霞, 等.海洋电场传感器低噪声Ag/AgCl电极的制备及性能[J]. 人工晶体学报, 2009, 38(增):394-398.

[19]黄芳丽, 曹全喜, 卫云鸽, 等.Ag/AgCl电极的制备及电化学性能[J]. 电子科技, 2010, 23(6):29-31,34.

[20]焦冰, 叶松, 温雅婷.MSP430低功耗原理及其在海温测量中的应用[J]. 现代电子技术, 2011, 34(10):189-192.


路过

雷人

握手

鲜花

鸡蛋
最新评论
暂无评论
返回顶部