收藏本站 劰载中...网站公告 | 吾爱海洋论坛交流QQ群:835383472
吾爱海洋 门户 海洋圈 海洋就业 查看内容

招聘信息▏浙江大学舟山海洋研究中心面向社会公开招聘事业单位工作人员公告 ...

2022-10-27 22:39| 发布者: leejiafu| 查看: 114| 评论: 0

摘要: 招聘公告因工作需要,根据《浙江省事业单位公开招聘人员暂行办法》要求,经舟山市人力资源和社会保障局同意,浙江大学舟山海洋研究中心决定面向社会公开招聘2名事业单位工作人员,现将有关事项公告如下:一、单位简 ...

招聘公告

因工作需要,根据《浙江省事业单位公开招聘人员暂行办法》要求,经舟山市人力资源和社会保障局同意,浙江大学舟山海洋研究中心决定面向社会公开招聘2名事业单位工作人员,现将有关事项公告如下:

一、单位简介 

浙江大学舟山海洋研究中心是由舟山市人民政府与浙江大学联合设立的研究开发机构,位于浙江省舟山市,为独立法人事业单位。中心为海洋经济和产业发展提供服务,主要从事智能机电装备、水产养殖与精深加工、海洋生物、海洋电子信息、海洋工程材料、海洋经济与社会发展战略、涉海新兴产业和其他围绕科技创新与健康发展方面的研究、开发,以及分析测试、加工等技术服务和海域论证、环境影响评价、海洋测绘等技术咨询服务,积极引进高层次人才,推进技术成果推广应用,服务于国家海洋战略和地方产业发展,并支撑浙大海洋学科建设。


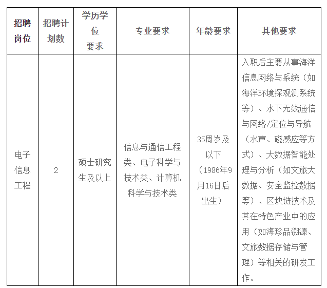
二、招聘计划


三、信息发布平台

舟山市人力资源和社会保障局网站: http://zsrls.zhoushan.gov.cn/

浙江大学舟山海洋研究中心网站:http://zocean㈡c.zju.edu.cn

其中,浙江大学舟山海洋研究中心网站为发布资格复审、考试、体检、考察等相关信息的唯一平台。


四、招聘范围和条件

具有中华人民共和国国籍,遵守中华人民共和国宪法、法律,具有良好的品行;

爱岗敬业,有较强的事业心、责任感和奉献精神;

㈢户籍不限,具有适应岗位要求的身体条件和岗位所需的其他条件;  

国(境)外学历获得者需取得教育部中国留学服务中心出具的境外学历学位认证书,视同国内普通高校同等学历学位;

㈤舟山市内机关事业单位在编人员不能报考;

㈥目前正在全日制普通高校就读的非2023年应届毕业生不能以已取得的学历、学位证书报考;

㈦法律、法规规定不得聘用为事业单位工作人员的其他情形人员,不得报考。


五、报名办法及资格审查


㈠报名时间:

自公告发布之日起至1031日下午1630止,逾期不再受理。

㈡报名材料:

本人身份证原件;

学历、学位证书原件(国(境)外学历获得者须提供教育部中国留学服务中心出具的境外学历、学位认证书原件,国内2023年应届毕业生需提供就业推荐表或相关证明);

《舟山市事业单位公开招聘工作人员报名表》(附件1)。

㈢报名办法:

本次招聘采取电子邮件报名的方式。报名人员下载并且填妥《舟山市事业单位公开招聘工作人员报名表》(粘贴本人近照),并将报考岗位所需的所有报考材料(扫描成JPG格式图片)及电子版的近期免冠1寸照片,一并发送至邮箱: 191907281@qq.com(邮件主题设为“应聘xxx岗位+姓名”)。

合格报考人数应达到招聘岗位计划数的3倍,未达到比例的,核减或取消招聘计划。

㈣资格复审

考生在考试前将进行现场资格复审,复审时考生需提供以上所有报名材料原件及复印件,证件不全或所提供的证件与报考资格条件不符的,不得参加考试。未按规定时间、地点参加资格复审的,视作放弃考试。

资格审查由浙江大学舟山海洋研究中心负责组织实施,具体时间、地点另行通知。



六、考试方式

本次招聘采用面试形式。面试满分100分,合格分为60分,不合格者不列入下一环节。合格报名人数达到招聘计划数6倍以上的,增加面谈环节,根据面谈成绩从高分到低分筛选后,按招聘计划数1:6的比例确定入围面试对象。面谈成绩不计入总成绩。考试结束后,根据面试成绩从高到低按招聘计划数1:1的比例确定体检和考察对象。若面试成绩相同,则进行加试。考试由浙江大学舟山海洋研究中心组织实施,具体时间、地点另行通知。


七、体检和考察

体检按照人社部、国家卫健委、国家公务员局《关于修订〈公务员录用体检通用标准(试行)〉及〈公务员录用体检操作手册(试行)〉有关内容的通知》(人社部发〔2016140号)政策执行。报考人员不按规定时间、地点参加体检的,视作放弃体检。考察参照中组部《公务员录用考察办法(试行)》(中组发〔202111号)执行,考察结果作为本次是否聘用的依据,考察不合格者不得聘用。

如体检、考察不合格或放弃的,在考试合格人员中按照面试成绩排名依次递补。体检和考察工作由浙江大学舟山海洋研究中心组织实施。


八、公示及聘用

经体检和考察合格者,按岗位确定拟聘用人选,并在舟山市人力资源和社会保障局网站和浙江大学舟山海洋研究中心网站公示7个工作日。公示期满后,没有问题或反映问题经核实不影响聘用的,填写《舟山市事业单位新增人员审核表》,签订聘用合同,办理事业单位入编手续。拟聘用招聘公告对象公示后,在规定时间内无正当理由逾期不报到的、2023年全日制普通高校应届毕业生未在2023831日前取得相应学历学位的,取消聘用资格。拟聘用对象公示后,不再递补。


九、其他事项

报考人员对本招聘公告有异议的,可在公布之日起7日内向浙江大学舟山海洋研究中心反映。对应聘违纪违规行为的认定和处理,按照《事业单位公开招聘违纪违规行为处理规定》(人社部令第35号)执行。

应聘人员参加考试,必须严格遵循本次招聘考试相关的考生防疫须知(附件2)。

㈢本公告未尽事宜,由浙江大学舟山海洋研究中心负责解释。咨询电话:0580-8171378,监督电话:0580-8171351

附件一

舟山市事业单位公开招聘工作人员报名表

 

附件二

考生防疫须知


路过

雷人

握手

鲜花

鸡蛋
最新评论
暂无评论
返回顶部