|
9 Y4 W8 X6 I! H6 A+ k3 A  / G. h' J8 {' y# Y
崂山国家实验室(以下简称“崂山实验室”)是中央批准成立的突破型、引领型、平台型一体化的海洋领域新型科研事业单位。作为国家战略科技力量的重要组成部分,崂山实验室聚焦“服务国家海洋重大战略需求、引领海洋高质量发展、构建海洋命运共同体”重大使命任务,开展战略性、前瞻性、系统性、颠覆性研究。为主动服务国家重大战略需求,培养和储备海洋战略科技人才,探索以重大任务和目标为导向的博士研究生培养新机制,崂山实验室和中国海洋大学开展联合培养科研经费博士研究生项目。 - a5 [* B+ ~( E, _
一、培养目标
2 A) r! e2 I6 d 培养德智体美劳全面发展,在海洋领域掌握坚实宽广的基础理论和系统深入的专门知识,具有独立从事科学研究工作的能力,在海洋领域能做出创造性成果的优秀青年人才。 $ n- O! @$ N3 {# A) ?
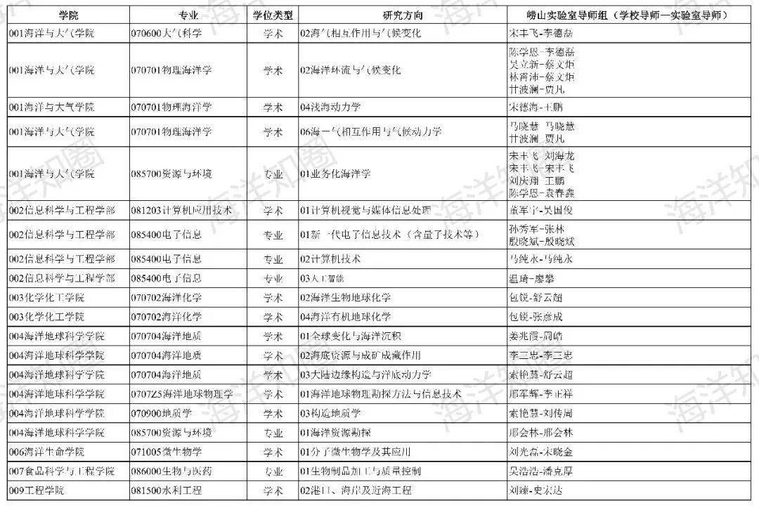
二、招生专业及名额 ; O# C B2 P6 i! {4 T0 P

2 E9 u y! b3 g6 n" i y6 ? 三、学习方式及学位授予
2 r1 j0 }6 l/ ^5 |# F1 c( [* f" w) x 1.崂山实验室与中国海洋大学联合培养招收博士研究生为科研经费博士,培养成本全部由科研经费承担,学习方式为全日制,录取类别为非定向就业,基本修业年限为4年。 9 X8 M+ Z# x6 W% @2 ^5 E5 M
2.联合培养分两个阶段:第一阶段课程学习,主要在中国海洋大学完成;第二阶段科学研究和论文撰写,主要在崂山实验室完成。符合中国海洋大学毕业及学位授予条件者,由中国海洋大学发放毕业证书,授予学位。
* n0 }5 c+ Z; W' L7 j 四、项目优势 9 [7 H. O- w8 [- i
1.崂山实验室为联合培养博士研究生提供直接参与国家重大战略任务的机会。
& D- H" [( n$ X* x1 `# G- q. T& W 2.崂山实验室为联合培养博士研究生提供优厚的科研绩效。 3 w# X% U; `& P- _
3.表现优秀的联合培养博士研究生在毕业后可被崂山实验室优先录用。
& i0 y1 T- ?: M 五、报考要求
& i1 l |9 F! P& T9 Y% w 1.报名条件及流程 & o/ F+ b4 f% {4 S
考生须符合《中国海洋大学2026年博士研究生招生章程》及相关招生单位实施细则中的报考条件,并在招生单位规定时间内登录“中国海洋大学研究生招生管理平台”进行报名。报名时在报名系统中选择“崂山实验室联合培养专项计划”,导师选择崂山实验室导师和学校导师组合。
( X( S1 l/ Q7 U. W! C 2.报名材料要求 # B$ j+ h% G. i# x
网上报名成功后,考生须在规定时间内参照《中国海洋大学2026年博士研究生招生章程》及相关招生单位实施细则要求,提交相应纸质报考材料至招生单位,同时考生须将纸质报考材料电子版以PDF压缩包形式在招生单位规定时间内发送至崂山实验室招生邮箱(student@lsnl.cn),邮件主题及附件文件名标注为“考生姓名+崂山实验室导师姓名+学校导师姓名+申请考核/硕博连读”。
, d5 K% V5 P: q' ^0 P" v, R 凡未在规定的时间内进行网上报名、缴纳报名费、提交报考材料至招生单位或发送电子版报考材料至崂山实验室者,将被视为自动放弃报考资格。
( D# i0 e+ z% |. X- ] g 六、招生程序
5 D4 n/ j) T; F/ k+ C8 q 材料审核与综合考核阶段,由崂山实验室与中国海洋大学成立的联合工作组组织。具体考核内容及方式见相关招生单位“申请-考核”制招生工作实施细则或硕博连读研究生选拔工作实施细则。考核成绩具体计算方法由崂山实验室各研究部与中国海洋大学各招生单位联合制定,由各招生单位对外公示,低于60分者不予录取。 : y- _- ^6 _ ?$ P' i
七、录取与调剂 0 a; p, [4 O4 G- e9 a
1.联合工作组根据招生计划,综合考生报名材料审查和评价结果、考生的外语水平和综合考核成绩,以及思想政治素质和品德考核结果、身心健康情况等做出综合判断,按照“按需招生、德智体全面衡量、择优录取、宁缺毋滥”的原则确定拟录取名单,报崂山实验室、中国海洋大学审核批准后公示。 9 }- d+ Z2 X, O: A( x
2.联合培养专项计划招收全日制非定向就业博士研究生,考生须在学校规定的时间内将其人事档案及组织关系转入学校,进行全脱产学习,否则将取消其录取资格或入学资格。
0 V; `8 U* Z& e) { Y* X6 B/ U3 i& C 八、学费与奖助 ! s+ ~: q1 ?2 @* U L9 \3 A
博士研究生均须缴纳学费,学费标准按照中国海洋大学同类型博士研究生学费标准确定。联合培养专项博士生可参与学校评奖评优,详见中国海洋大学研究生院网站(网址:http://grad.ouc.edu.cn/13070/list.htm),如有变动,以最新通知为准。
$ i) M5 R" Q* v: `7 B 九、其他 * }+ i4 K4 C/ O+ V4 k2 N
未尽事宜参见《中国海洋大学2026年博士研究生招生章程》及其相关的实施细则。
" ~$ G6 H* K# o% j7 V( D 十、联系方式 $ S9 S+ ?- v, ?* Y
1.中国海洋大学 , x8 i! R( m9 ^* `; n
中国海洋大学研究生招生办公室
8 Q. d+ K) |" C Q: |/ a9 \ 联系邮箱:grad_admission@ouc.edu.cn
6 g$ \7 T$ G% d! E- {' Y) ~! T3 d 2.崂山实验室 + S5 \2 T# h! ^: Z6 L
崂山实验室人力资源部王老师 ; ?/ q* | z4 G# O5 Y1 m
联系邮箱:student@lsnl.cn返回搜狐,查看更多
% S. W: I0 B' [; \
8 ?% V& s6 ]' P" n/ C# O1 x4 I2 U: {, m6 @& E1 o
4 O# T3 o0 T8 Y$ `2 d6 D' |, W0 ?
|