
. ?0 x* L5 Q: M: }2 w 
, s$ s e; n% }6 j 近日,中华人民共和国自然资源部发布《关于印发测绘资质管理办法和测绘资质分类分级标准的通知》,取消了测绘资质对注册测绘师的要求,只需要职称就可以了,2021年7月1日开始施行,详情如下: D% ?) {; o! f! Y+ k
1、测绘资质分为甲、乙两个等级。测绘资质的专业类别分为大地测量、测绘航空摄影、摄影测量与遥感、工程测量、海洋测绘、界线与不动产测绘、地理信息系统工程、地图编制、导航电子地图制作、互联网地图服务。 . b/ J0 m! |( l
2、测绘资质证书有效期五年。测绘资质证书包括纸质证书和电子证书,纸质证书和电子证书具有同等法律效力。
. ]! v7 d2 i' S9 P$ D) R5 r9 a 3、测绘单位依法取得测绘资质后,出现不符合其测绘资质等级或者专业类别条件的,由县级以上人民政府自然资源主管部门责令限期改正;逾期未改正至符合条件的,纳入测绘单位信用记录予以公示,并停止相应测绘资质所涉及的测绘活动。 _/ }2 Z" I. q
 ' v& V7 K& n! Y5 k
 . ~4 I) P7 k" d6 h" d
原文如下:
9 r; ~$ j* E* m; F% o+ V5 y. J( p- G6 M+ F

- n! c0 J5 \# b. h4 n$ W 自然资源部办公厅关于印发测绘资质管理办法和测绘资质分类分级标准的通知
& H5 S; K5 y" Z# R7 W! w/ ] 各省、自治区、直辖市自然资源主管部门,新疆生产建设兵团自然资源局,陕西、黑龙江、四川、海南测绘地理信息局:
/ o, h- j6 e+ `* a; E: b" h3 B1 t 为进一步落实党中央、国务院“放管服”改革要求,促进地理信息产业发展,维护国家地理信息安全,根据《中华人民共和国测绘法》《中华人民共和国行政许可法》等,现将修订后的《测绘资质管理办法》和《测绘资质分类分级标准》予以印发,自2021年7月1日起施行。原国家测绘地理信息局2014年7月1日发布的《关于印发测绘资质管理规定和测绘资质分级标准的通知》(国测管发〔2014〕31号)同时废止。
; x: V, ]: q0 o, ]1 O 自然资源部办公厅
1 N' T! Q9 @! |& e) { 2021年6月7日
& P; e9 u, m( C. e0 y 测绘资质管理办法 , J; _( k% @. n$ b- ~9 f: ]6 X' a
一、在中华人民共和国领域和中华人民共和国管辖的其他海域从事测绘活动的单位,应当依照本办法的规定取得测绘资质证书,并在测绘资质等级许可的专业类别和作业限制范围内从事测绘活动。 d, E2 Z# A$ t- ?% k( O# o6 D
二、测绘资质分为甲、乙两个等级。 3 f Y& K; Q! G2 V
测绘资质的专业类别分为大地测量、测绘航空摄影、摄影测量与遥感、工程测量、海洋测绘、界线与不动产测绘、地理信息系统工程、地图编制、导航电子地图制作、互联网地图服务。
3 t: V/ X, p4 }4 G, z 三、导航电子地图制作甲级测绘资质的审批和管理,由自然资源部负责。 6 M, k$ t1 ^: ?! ^
前款规定以外的测绘资质的审批和管理,由省、自治区、直辖市人民政府自然资源主管部门负责。
* _- \8 `! Y3 V7 _9 F. f 四、审批机关应当将申请测绘资质的方式、依据、条件、程序、期限、材料目录、审批结果等向社会公开。
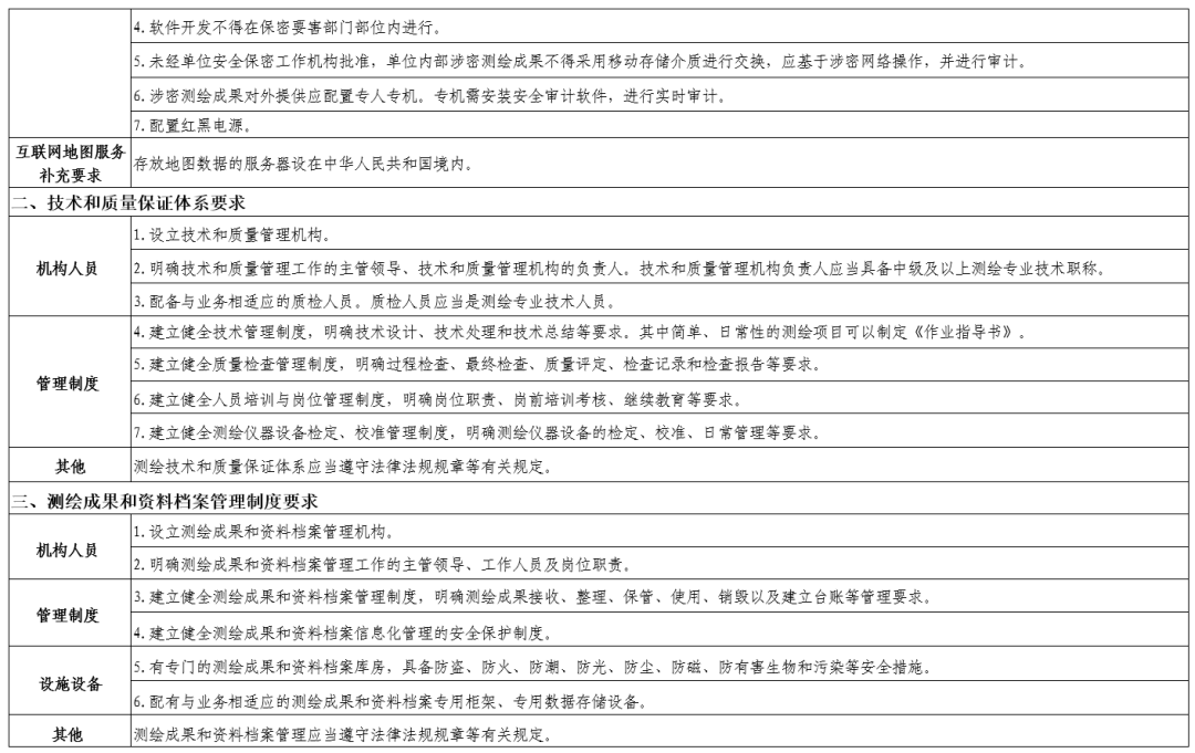
; j! D! l( k2 d& |0 d 五、申请测绘资质的单位应当符合下列条件: (一)有法人资格;(二)有与从事的测绘活动相适应的测绘专业技术人员和测绘相关专业技术人员;(三)有与从事的测绘活动相适应的技术装备和设施;(四)有健全的技术和质量保证体系、安全保障措施、信息安全保密管理制度以及测绘成果和资料档案管理制度。+ ?" [! Z: o# N9 [$ @5 ]7 _
测绘资质等级专业类别的申请条件和申请材料的具体要求,由《测绘资质分类分级标准》规定。 * D- f, o( V: q- t9 S1 k8 x, R
六、省、自治区、直辖市人民政府自然资源主管部门可以根据本地实际,适当提高测绘资质分类分级标准中的专业技术人员、技术装备的数量要求,并于发布之日起三十日内报送自然资源部备案。 * `8 N( m$ o: k; E! j+ q' Y
七、审批机关对申请单位提出的测绘资质申请,应当根据下列情形分别作出处理:
! X* u0 v6 r2 ~8 U0 ?) h (一)申请材料齐全并符合法定形式的,应当决定受理并出具受理通知书;
& d9 W% P3 |! w* X% m' U (二)申请材料不齐全或者不符合法定形式的,应当当场或者在五个工作日内一次告知申请单位需要补正的全部内容,逾期不告知的,自收到申请材料之日起即为受理;
$ f- O$ D! g+ Q9 C (三)申请事项依法不属于本审批机关职责范围的,应当即时作出不予受理的决定,并告知申请单位向有关审批机关申请。
6 M$ U- Y$ Q( K 八、对导航电子地图制作甲级测绘资质的审批,自然资源部将通过网上受理,并采用以下方式对申请材料进行审查:
, y# q. L3 d. Y8 d6 [ (一)将申请单位的基本信息、所申请测绘资质类别等级及除涉及国家秘密、商业秘密和个人隐私外的申请信息等通过本机关网站公开。 + b$ N2 H: {. n$ f5 F
(二)引入第三方机构作技术性审查。
8 W" ^9 c3 s2 J) r8 D1 g, y% J8 x3 e0 L (三)必要时,进行实地核查或专家评议。
5 b# `9 l/ \7 i, F (四)部机关内部会审。 6 m% L& K' U. Q" J- v# c
九、省、自治区、直辖市人民政府自然资源主管部门除应严格执行第八条(一)的规定外,第八条的其他规定可根据本地实际参照执行。
/ ?: _0 u7 X1 m, n+ W+ ]% v 十、审批机关自受理之日起十五个工作日内作出是否批准测绘资质的书面决定。 3 E6 v; L$ E. Y2 ]3 {8 ]
因特殊情况在十五个工作日内不能作出决定的,经本审批机关负责人批准,可以延长十个工作日,并将延长期限的理由告知申请单位。 7 y6 z$ [, c* m0 [1 R8 p
十一、审批机关作出批准测绘资质决定的,应当自作出决定之日起十个工作日内,向申请单位颁发测绘资质证书;审批机关作出不予批准测绘资质决定的,应当说明理由,并告知申请单位享有依法申请行政复议或者提起行政诉讼的权利。 : l* W7 \' [- A, A. I3 @
十二、测绘资质证书有效期五年。测绘资质证书包括纸质证书和电子证书,纸质证书和电子证书具有同等法律效力。
8 s5 g: ^" I/ ?$ D- e( V 测绘资质证书样式由自然资源部统一规定。 3 c- ?1 t `2 n6 A/ d1 s
十三、测绘单位需要延续依法取得的测绘资质证书有效期的,应当在测绘资质证书有效期届满三十日前,向审批机关提出延续申请。
( x5 E+ X: s! \0 P 审批机关应当根据测绘单位的申请,在测绘资质证书有效期届满前作出是否准予延续的决定;逾期未作出决定的,视为准予延续。 ! {6 g* y9 p# C3 D
十四、测绘单位变更测绘资质等级或者专业类别的,应当按照本办法规定的审批权限和程序重新申请办理测绘资质审批。 $ M( ]) t4 R, ], O: g' _
测绘单位名称、注册地址、法定代表人发生变更的,应当向审批机关提交有关部门的核准材料,申请换发新的测绘资质证书。 S5 c I* Z( a( Q! k' A% ]+ x
十五、测绘单位申请注销测绘资质证书的,审批机关应当及时办理测绘资质证书注销手续。 ! V3 ~$ p5 ]3 b0 N3 i1 H0 L
十六、测绘单位合并的,可以承继合并前的测绘资质等级和专业类别。 $ b! D2 A9 p* F+ W) U) n
测绘单位转制或者分立的,应当向相应的审批机关重新申请测绘资质。
& N. u" H2 C+ ?, w 十七、测绘单位可以监理同一专业类别的同等级或者低等级测绘单位实施的该专业类别的测绘项目。 / D, g/ ~' I4 J- D6 K5 x4 r, E
十八、测绘单位取得测绘资质后,变更专业技术人员或者技术装备的,应当在三十日内通过全国测绘资质管理信息系统申请更新有关信息。 1 K. F9 W+ X7 l8 m3 x* u! \
十九、测绘单位应当按照规定,定期在全国测绘资质管理信息系统中报送测绘项目清单。 8 F/ N: c: l9 F. h" c. e9 B
二十、县级以上人民政府自然资源主管部门应当建立健全随机抽查机制,依法对测绘单位的安全保障措施、信息安全保密管理制度、测绘成果和资料档案管理制度、技术和质量保证体系、专业技术人员、技术装备等测绘资质情况进行检查,并将抽查结果向社会公布。
7 P n9 V# ]: k- E0 y 县级以上人民政府自然资源主管部门应当合理确定随机抽查比例;对于投诉举报多、有相关不良信用记录的测绘单位,可以加大抽查比例和频次。 : Y6 E/ B. L9 r, m0 \+ L+ q
二十一、县级以上人民政府自然资源主管部门应当加强测绘单位信用体系建设,及时将随机抽查结果纳入测绘单位信用记录,依法将测绘单位信用信息予以公示。 / p# K, \3 `' P, x. Z4 |2 K( ?- U q
测绘单位在测绘行业信用惩戒期内不得申请晋升测绘资质等级和增加专业类别。
' ?4 W! j# ~ o+ B4 P0 b7 E 二十二、申请测绘资质的单位违反本办法规定,隐瞒有关情况或者提供虚假材料申请测绘资质的,审批机关应当依照《中华人民共和国行政许可法》第七十八条的规定作出不予受理的决定或者不予批准的决定,并给予警告,纳入测绘单位信用记录予以公示。该单位在一年内再次申请测绘资质的,审批机关不予受理。 ) }0 D5 X9 x" F! G
二十三、测绘单位依法取得测绘资质后,出现不符合其测绘资质等级或者专业类别条件的,由县级以上人民政府自然资源主管部门责令限期改正;逾期未改正至符合条件的,纳入测绘单位信用记录予以公示,并停止相应测绘资质所涉及的测绘活动。 ; g* y$ S8 u3 [' ^1 d9 c
二十四、违反本办法规定,未取得测绘资质证书,擅自从事测绘活动的,以欺骗手段取得测绘资质证书从事测绘活动的,依照《中华人民共和国测绘法》第五十五条规定予以处罚。 " I9 Q7 v) u* g0 ]1 x; D. e+ I' u
测绘单位以欺骗、贿赂等不正当手段取得测绘资质证书的,该单位在三年内再次申请测绘资质,审批机关不予受理。 6 q+ w, a( |; C' s* b) A9 Z
二十五、测绘单位测绘成果质量不合格的,依照《中华人民共和国测绘法》第六十三条规定予以处罚。 ) ~8 T# S" s3 } A
二十六、外商投资企业测绘资质的申请、受理和审查,依据外国的组织或者个人来华测绘管理有关规定办理。 + V- d7 Y9 j$ Z: k! C
测绘资质分类分级标准
; a) ^6 Q; Q% ]* e* C9 C 一、本标准分为通用标准、专业标准两部分。凡申请测绘资质的单位,应当有法人资格,并同时达到通用标准和所申请专业类别的专业标准要求。
) O/ J3 S/ V9 Z7 O. _# `4 v' A 取得乙级测绘资质的测绘单位应在专业标准规定的作业限制范围内从事测绘活动,甲级测绘资质无作业范围限制。 ; {$ E) Q' \! e; U: z2 ~
二、申请单位应当提交下列材料的原件扫描件,并对申请材料实质内容的真实性负责: ! y( L% G3 C8 l. y$ ~
(一)法人资格证书。
+ ^6 q/ i1 E) C* v) l. X! |) w (二)符合专业标准规定的专业技术人员身份证及依法缴纳社会保险的材料,退休的专业技术人员的退休材料和劳务合同;测绘专业技术人员的学历证书和职称证书,测绘相关专业技术人员的学历证书或职称证书。 % C: S6 Q: T) z6 r0 `5 ^! u+ l' ^
(三)符合专业标准规定的技术装备的所有权材料。
+ g% x6 |7 T5 `9 v. C, f3 V (四)符合通用标准规定的材料。
0 n: \3 l! A* E" p (五)申请甲级测绘资质的,应当提供符合专业标准规定的测绘业绩材料。 : Z3 P) ?9 p5 k3 S& c
三、对在本标准实施前测绘单位已有的用于申请测绘资质的专业技术人员,在不离开本单位的前提下,实行“老人老办法”,原有专业和职称等级继续有效。没有测绘专业高级职称的注册测绘师可以计入中级测绘专业技术人员。
6 z- s, R& b6 [' | 附件: 1.通用标准 2.专业标准 1 X3 V% B V0 f7 k+ l7 e) r6 q
 1 O7 J: L4 Q. m) S
 p q& L6 l s( D, }
 + z* Q* }9 v6 r0 j9 Z
 fill=%23FFFFFF%3E%3Crect x=249 y=126 width=1 height=1%3E%3C/rect%3E%3C/g%3E%3C/g%3E%3C/svg%3E)
 fill=%23FFFFFF%3E%3Crect x=249 y=126 width=1 height=1%3E%3C/rect%3E%3C/g%3E%3C/g%3E%3C/svg%3E)
5 Q, ?) F: ^& l$ t+ f* a8 D5 f 免责声明:凡本网站转载的所有文章、图片、音频、文件等资料的版权归版权所有人所有,目的在于传递更多信息,并不代表本站观点及立场和对其真实性负责。若有侵权或异议,请及时与我们联系,我们会第一时间处理,非常感谢!
. i2 |3 z' F; } 高端培训 权威认证  fill=%23FFFFFF%3E%3Crect x=249 y=126 width=1 height=1%3E%3C/rect%3E%3C/g%3E%3C/g%3E%3C/svg%3E)
+ K+ E& J/ c0 c7 M 长按识别图中二维码,关注“全过程工程咨询师” ! ~* c$ o/ V( r' Y. _: U' S( H

- h$ T" V) q; P; Y8 C6 V" k2 {0 X0 U* U 点分享
0 C2 t, |. H T$ [. s5 w5 t  7 K3 [9 Q" b- k9 u3 A; S5 I
点点赞
% v4 b/ Y; I. L0 G  fill=%23FFFFFF%3E%3Crect x=249 y=126 width=1 height=1%3E%3C/rect%3E%3C/g%3E%3C/g%3E%3C/svg%3E) ( G/ \; e q& Y9 w2 d$ I) b$ v
点在看
! @% S6 V# c9 p" n
. g+ `6 t1 w3 e9 \' \0 r
o- v5 v- m% `% ]. k. D T' x, [* x1 _* s
+ \ d$ i, ?% H: T% _/ w: `, X5 m
|