|
( d, |& A9 z+ [. Q 
# Y! _& }% W7 E' s8 ^/ b- U8 S 点击图片上方蓝色字体“慧天地”即可订阅
3 K6 g$ `7 \" A2 F" | _; C% `+ B 文章转载自微信公众号测绘学报,来源:《测绘学报》2020年第10期,版权归原作者及刊载媒体所有。

0 b9 ]5 G, E& G& c8 y; t% R 李建成:
) C6 s* A! F, H% n 武汉大学测绘学院, 湖北 武汉 430079; $ \, V; R0 h# L( z1 {6 Y
姚宜斌,杨元喜:- ~+ j2 S0 {% Y2 j. Z$ G- o
地理信息工程国家重点实验室, 陕西 西安 710054; 7 b, D( r) G. [4 F% W) J5 i
孙和平:中国科学院精密测量科学与技术创新研究院, 湖北 武汉 4300742 x" ?0 N& |7 |
基金项目:国家自然科学基金(41931076;41721003)
% r& `! M/ b2 Q3 S3 P1 Q 摘要:近50年,由于大地测量观测手段的不断进步和应用领域的不断拓展,大地测量学科不断进化,并与其他学科不断交叉与融合。本文首先简述了大地测量学发展的背景和在历史上发挥的主要作用,梳理了大地测量传统学科的形成。进一步,分析了大地测量发展现状,侧重从观测手段的进步描述学科的发展;从应用领域的拓展描述交叉学科的形成;从国家需求和科学发展出发,描述了大地测量学科未来的发展趋势。最后,综合各方面因素,提出了大地测量现阶段学科分类建议,试图为大地测量工作者的科研选题、基金申请提供借鉴。
' I: `6 I; M/ C# R3 ~* \ 关键词:大地测量学科 观测手段进步 应用领域拓展 大地测量学科分类建议 引文格式:姚宜斌, 杨元喜, 孙和平, 等. 大地测量学科发展现状与趋势. 测绘学报,2020,49(10):1243-1251. DOI: 10.11947/j.AGCS.2020.20200358.阅读全文:http://xb.sinomaps.com/article/2020/1001-1595/20201001.htm1 大地测量学学科背景! f7 }, e2 ^/ j6 `" d- j' b8 D
大地测量学是地球科学的一个重要分支,也是地学领域一门十分古老而又蓬勃发展的年轻学科。大地测量的基本目标是测定和研究地球空间点的位置、重力及其随时间变化,为国民经济建设和社会发展、国家安全以及地球科学和空间科学研究等提供大地测量基础设施、信息和技术支持[1-5]。
) g; M( r& A9 h' j% ~/ z! u 大地测量学因其观测手段的进步、研究方法的差异和应用领域的拓展,形成了不同的分支学科。尽管各分支学科分类有所差别,但是传统且被广泛接受的分类是:实用大地测量学、椭球面大地测量学、物理大地测量学和卫星大地测量学。如果从应用领域的拓展再细分,又可以分为:海洋大地测量学、动力大地测量学以及月球和行星大地测量学等,也可以将应用领域拓展导致的大地测量学分类归结为前面传统分类的应用与拓展。
( Z7 K3 e0 H% }$ C& B 早在2000年前的埃及和我国夏禹治水时期就已经使用到测量原理。公元724年,我国就曾组织过弧度测量。18世纪中叶法国科学院组织了两支弧度测量队,一支前往北欧的拉普兰,另一支前往南美的厄瓜多尔,首次测得地球扁率为1-210,证实了地球非标准球体,同时得到了地球的椭球参数。1743年,法国科学家克莱罗证实了重力与地球椭率的关系,为利用重力研究地球形状奠定了重要基础。19世纪与20世纪是大地测量飞速发展的时期,科学家先后发明了摆仪和重力仪,为研究地球形状和地球重力场提供了大量观测数据。20世纪40年代,随着电磁波测距仪的发明,发展了导线测量与三角测量。1956年我国成立国家测绘总局,随即颁布了大地测量相关的细则规范。20世纪70—90年代,开展了较大规模的重力测量,完成了中国重力标准网建设,在北京等6个点上进行了绝对重力测量,并利用拉科斯特-龙贝格G型重力仪作了相对重力测量。在上述工作的基础上,于1985年建立了“中国重力标准网”。该网由57个点组成,其中有6个绝对重力点,平均测量精度优于20×10-8 m/s-2。 4 W; [, n4 S/ {) O
大地测量观测技术的进步推动了理论研究的发展,尤其是高精度连续观测技术促进了静态大地测量学向动态大地测量学的发展,扩大了应用领域。现代大地测量学为地球动力学、行星学、大气学、海洋学、板块运动学和冰川学等提供基准信息,并与地球科学和空间科学的多个分支相互交叉,已成为推动地球科学、空间科学和军事科学发展的前沿科学之一。现代大地测量学对地球科学的基本贡献可概括为3个方面:①提供地球动力系统中正在发生的过程所输出地表力学信号的全球数据和图像[6-9];②为地球深部动力学过程和介质参数反演提供边界条件和约束条件[10-12];③为新理论、新模型验证提供大地测量检验。
9 Z! f0 a6 k# [; r B9 M. T( ? _ 1864年,国际大地测量学协会(IAG)在德国柏林成立,是国际大地测量学界权威的学术团体,旨在通过国际合作,促进大地测量学的发展,协调国际科技合作,推动开展全球大地测量观测系统建设、地球动力学研究以及其他有重大意义的大地测量科学问题的研究[13-14]。IAG于2003年提出全球大地测量观测系统(GGOS)[15],通过整合各种大地测量观测手段以及各种技术方法,在大地测量的3个基本领域(地球表面的几何形状和运动状态、地球定向和自转、地球重力场及其时变特征)形成新一代大地测量产品,在诸如全球变化、自然灾害和灾害预报等方面为政府决策、经济发展提供基础性支持。2012年,IAG重组了机构,形成了包括大地测量参考框架、重力场、地球自转和地球动力学、定位和应用在内的4个委员会。此外,IAG还成立了研究大地测量理论、模型和方法的跨委员会组织。IAG中国委员会联合国际地球自转服务(IERS)、国际GNSS服务(IGS)及国内的多家科研机构,建立并完善以GNSS为主的MGEX、iGMAS等计划[16-17],为北斗等国家重大工程建设提供科学监测数据,为2020年6月北斗全球组网完成提供时空基准。
9 M- g1 V: d, P, l 1919年大地测量协会与地球物理协会联合成立了国际大地测量和地球物理学联合会(International Union of Geodesy and Geophysics,IUGG),是国际科学联合会理事会(ICSU)所属的20个联合会中较大的联合会之一。IUGG致力于研究地球并将研究获得的知识服务于社会需求。IUGG最初被分成大地测量学学部、地震学学部、气象学学部、地磁学与地电学学部、物理海洋学学部、火山学学部等6个学部,现有8个国际性协会和3个委员会。 2 大地测量学发展现状
n: j# j6 f2 M$ r 近些年来,大地测量学向地球科学基础性研究领域不断深入发展,空间大地测量在学科发展中起主导作用,主要呈现出如下发展态势: / a* ~! K5 H+ B5 y
(1) 学科快速增长。20世纪80年代以来,由于空间技术、计算机技术和信息技术的飞跃发展,以电磁波测距、卫星测量、甚长基线干涉测量等为代表的新的大地测量技术出现,给传统大地测量带来了革命性的变革,形成了现代大地测量学。卫星大地测量的兴起,为研究地球形状和重力场及其随时间的变化提供了新的更高精度、更高分辨率的观测手段[18],主导着大地测量学科的发展和大地测量应用领域的拓展。 / G" C' H1 x: S2 f+ q3 n
大地测量仪器的量子化、智能化、集成化和实用化是未来发展的重要态势。包括我国北斗三号卫星导航系统在内的GNSS导航卫星系统、卫星测高系统和卫星重力测量系统,以及航空、海洋和地面大地测量技术等已经取得重要进步,将为推进深地、深海和深空“三深探测”提供重要的观测信息。 $ W) y" U/ ]) V, M
自2006年以来,深度学习、人工智能、大数据分析等信息技术的快速发展,给传统大地测量数据处理与分析带来了新的途径[19-20],也进一步扩展了现代大地测量学的研究范畴。
C; {" B0 j3 c8 ?. z$ E (2) 应用领域快速拓展。现代大地测量可实现连续、动态观测,尤其是全球卫星导航系统(GNSS)、卫星激光测距(SLR)、甚长基线干涉测量(VLBI)、卫星多普勒定轨定位(DORIS)系统的发展。近年来,以GNSS为主的卫星导航定位基准站网发展飞速[21-22]。据统计,截至2019年底,国内基准站已申请备案7223站。覆盖全国的卫星导航定位基准站网,不仅可以更好地服务传统测绘的应用领域,也为智能驾驶[23]、精准农业[24]等新型应用提供了重要位置信息,为特高压、城际高速铁路和城市轨道交通等“新基建”提供了高精度空间基准基础设施。此外,随着卫星测高、卫星重力测量等技术的发展,极大提升了大地测量为地球表面、海洋和太空目标点位置和重力场提供连续的时序观测信息的能力,尤其是InSAR技术的发展[25],推进了地表形变监测[26-28]、滑坡监测[29]、矿山形变监测[30]、大型水坝监测[31]、城市地下水变化监测[32]以及特殊工程形变监测等技术进步,进而催生了“应用大地测量学”(包括传统的精密工程测量、城市大地测量等)发展。
W. b! \# {8 D5 H 此外,随着数字化、互联网+、人工智能技术的发展,大地测量应用领域也随之迅速拓展,如大地测量技术广泛应用于城市的位置服务[33]、无人机编队等。 - M ]3 \4 }# E
(3) 特色分支学科迅速成长。传统几何大地测量和物理大地测量是大地测量最重要的分支学科,而现代大地测量技术的发展,尤其是各类位置感知传感器的发展,可为各类目标提供连续的、高精度监测信息,这些信息包括几何大地测量信息和物理大地测量信息。例如,作为现代大地测量学最重要、最活跃的分支学科,卫星大地测量显著提升了现今大地测量对地观测的精度、可靠性、分辨率及时效性,已成为精密测定地表几何位置及变化规律,获得地球重力场及其时空变化特征,定量研究地球质量分布迁移运动规律,探究地壳运动变形的动力学机制,精密测定空间飞行器的位置及导航等的重要手段,直接推动了现代大地测量学与地震[34-35]、海洋[36]、冰川[37]和水文学[38]等领域的交叉研究。卫星大地测量已经广泛应用于监测地球旋转变化、监测行星几何形状与重力场[39-40]、反演大气水含量变化[41]、反演海洋几何与物理变化(GNSS-R)[42]、反演板块运动[43]和冰川消融[44]等。这些新的应用,一方面模糊了几何大地测量与物理大地测量的分界线,另一方面又促进了“动力大地测量学”分支学科的发展。 : B8 c* [3 G/ i$ r
此外,卫星测高作为空间大地测量技术的应用,是大地测量学、地球物理学和海洋学等学科交叉发展的基本技术之一,在确定海洋大地水准面起伏和重力异常[45-46]、海洋与极地环境监测[47]、有关海洋地球动力学现象监测和解释等方面[48]发挥了重要作用。卫星重力在恢复地球重力场方面具有全球高覆盖率、高空间分辨率、高精度和高时间重复率等优点,在地下水储量变化[49-50]、物质迁移、资源勘探及海底地形反演[51]等方面具有独特的作用,促进了大地测量和地球物理学科的交叉发展。例如,利用多源大地测量观测资料为区域地球物理反演提供大地测量约束,建立新的联合反演模式[52];利用多源大地测量观测也可以分析典型活动断层发震能力及评估地震危险性,并为认识地震孕育规律、发震能力及评估地震危险性等提供丰富的大地测量观测信息。 0 F) |: G4 ]( B
(4) 新兴学科快速发展。由于卫星测高技术、航空重力测量技术以及海洋重力测量技术的发展,促进了海洋大地水准面、海平面变化等分支学科的发展[53-56];由于海底定位技术的进步,空、天、海及水下定位技术的发展,以及水下重力和磁力传感器的进步,促进了水下导航定位理论的发展与技术进步[57],进而促进了真正的“海洋大地测量学”(海洋物理大地测量和水下导航定位学科)的发展[58]。在国家重大需求牵引下,海洋大地测量与导航已逐渐成为当前战略性新兴学科发展方向。
0 i( W- u) @0 ^& ~8 ]; I6 } 地震弹性回跳理论的提出推动了大地测量在地震科学研究中的广泛应用,出现了地震大地测量学。该学科方向侧重利用大地测量(特别是空间大地测量)技术和方法,结合地震学(尤其是宽频带地震观测)和构造地质成果,研究地球整体运动和地球自转,并在此基础上,研究地球的运动和变形[59]。高频GNSS实时观测技术的进步,有效弥补了地震学和地质学在时间域和信号频带域上的不足。 3 大地测量学的学科发展趋势3 ]. ~, _1 l( @2 [/ {) E) }7 C
大地测量学科发展的总趋势是向地球科学纵深发展,其主要任务是监测和研究地球动力学现象,研究地球本体的各种物理场,认识与探索地球内部的各种物理过程并揭示其规律[60]。空间大地测量技术不论在空间尺度还是精度水平方面,已经能够监测地球动力学过程及其物理场的微小变化,促进动力大地测量学不断向纵深发展,于是出现了GNSS地震学。 4 o( X- Z5 B( {9 J7 L: ]
在物理大地测量学向地球物理学渗透和深入的进程中,出现了新兴学科分支:物理大地测量学反演问题,即用物理大地测量的基本理论、方法研究地球内部[61-62]。例如,依据物理大地测量学所界定的边界场量,构制和求解地球内部重力场源的赋值模式等。这种交叉研究,一方面为物理大地测量获取外部重力场结构提供更加有效的等效场源,另一方面为反演真实地球内部结构提供有意义的约束和判据。 : h& n" n# n/ W
地球的自转运动可以通过岁差、章动、极移及日长变化来描述,上述参数称为地球定向参数(earth orientation parameter,EOP)。EOP包含了丰富的地球动力学信息,在卫星定轨、宇宙飞船跟踪、天文动力学、深空探测等领域有着非常重要的应用。受限于复杂的数据处理过程,空间大地测量技术获取的地球定向参数存在几小时甚至几天的滞后,因此地球定向参数的预报研究具有重要的理论和实用价值[64-66],也是当前大地测量领域的一个研究热点。
* D) }1 E" ]; H; x; e- z0 q 卫星测高、卫星重力等卫星大地测量技术开启了获取全球海洋观测数据的新纪元,促进了海洋学和大地测量的结合,主要研究包括:确定海平面高、海洋重力场、海面地形、海底地形、海洋大地基准,监测海平面变化、海洋环流和海洋潮汐等动力环境参数,为海洋环境监测提供位置及重力场等物理信息,在海洋科学研究和业务化应用有重要作用[62-68]。 0 J3 v2 e/ x, [, s! q( u
地球空间电离层效应是GNSS测量中最复杂的误差源之一:一方面,电离层效应是制约GNSS技术在现代大地测量、卫星导航、空间工程技术及载人航天等领域研究与应用效能的核心科学技术问题之一;另一方面,日益丰富的高精度GNSS观测资料及其精密处理策略,是精确模拟和监测局部/区域/全球多尺度地球电离层TEC及电子密度的最有效途径之一。于是,催生了GNSS电离层监测理论。
, Q! I% r1 X4 i) u( K 此外,空间大地测量受到各种环境要素的影响而产生折射或反射,反过来,这些折射信号或反射信号又可以反映地球物理场结构,于是,GNSS-R成为当前空间大地测量与遥感学交叉研究方向之一。GNSS-R是一种利用全球导航卫星系统反射信号对海洋、陆地或冰川雪地进行被动式遥感探测的技术[69],可以进行海面测绘、海平面变化监测、潮汐反演、海面风浪场反演、海水盐度估计等。在陆地遥感方面,由于微波波段对水分敏感,于是可以估计土壤湿度和植物生长量;在冰川雪地遥感方面,充分利用GNSS在时空分辨率上的优势,可以测量海冰厚度及积雪厚度、密度、粗糙度等。随着GNSS-R反射测量技术的发展,其应用领域将进一步拓展到海洋重力场反演,火山、地震形变等灾害监测中。 9 D9 Q5 G, Q, ]/ V
重力场是地球基本物理场,是定义高程基准的基础[70],而高程基准系统是相关学科及国民经济建设不可或缺的基础及基础设施。传统的测定重力位方法费时费力,难以解决全球高程基准统一问题。基于广义相对论,利用高精度原子钟测定重力位属于全新研究方向[71-72],国内外学者先后提出了测定重力位和海拔高的时钟搬运法[73]和重力频移法,以及利用GNSS信号直接测定重力位和海拔高的新方法[74],统称时频重力位测量法。基于广义相对论,利用高精度原子钟的时频信号传递可测定任意两点之间的重力位差及高程差,这是目前解决全球高程基准统一的重要途径,具有重要科学意义和广泛应用价值。为此,国际大地测量协会成立了专门分会机构,其科学目标之一就是利用高精度原子钟测定重力位、海拔高与建立全球高程基准系统。 4 大地测量学学科代码调整的必要性与基本思路
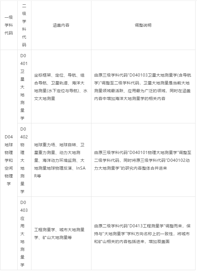
; O( S" ?5 j# @( |* B3 U& G/ c 依据基金委2020年项目指南中的国家自然基金申请代码,地学四组(D04)包括大地测量学、地球物理学、应用地球物理学、空间物理学等4个学科方向,当前共设13个二级学科申请代码。 7 J) ]& \5 x% c
大地测量尽管是一门古老而又发展迅速的学科,但是在基金委地球科学领域原来仅设1个二级学科代码,即“大地测量学”。在大地测量学二级代码下设了3个三级代码。2018年增设成2个二级代码,即增加了“工程测量学”。在基金委的支持下,大地测量学科得到了长足发展,基金申请人数逐年增加。但当前的二、三级代码共存的设置已难以满足新时代学科发展的需求,迫切需要改革。 + N' M0 p9 r4 s$ W( I, ^# f
首先,二级学科代码凸显出学科布局不平衡。目前大地测量学方向仅包括“D0401大地测量学”和“D0413工程测量学” 2个二级学科代码,如果不设三级代码,则很难体现大地测量学科发展,且与其他地球物理学和空间物理学相比极不平衡,而且存在以二级学科代码代替学科方向的现象。
5 k6 T' g6 V+ \% b& e# ^9 a 其次,三级学科代码分得过细。大地测量学下面包含3个三级学科代码(D040101物理大地测量学、D040102动力大地测量学、D040103卫星大地测量学(含导航学)),其中,动力大地测量是卫星大地测量和物理大地测量与地球动力学交叉而生成的学科,在学科代码受限的情况下,可以分解到其他大地测量分支学科。
0 X6 X7 W" r1 y( H5 F 最后,二级代码与三级代码并存导致学科代码逻辑结构不清晰。从原申请代码排序来看,很难梳理出全局逻辑性。各个二级学科代码有的代表是学科方向,有的代表的学科分支方向;各个二级学科代码逻辑性不强、体量差异大,甚至类别相混,带来的不仅是代码名称、顺序问题,更可能带来基金申请导向偏差,影响学科发展,并影响人才布局,对学科长远自然发展也极其不利。 ! p, @, N( ?- j& t7 {" E
对于地学四组大地测量学方向代码调整,笔者通过集思广益,广泛听取专家、学者的意见,基本形成了共识,认为大地测量学科代码调整应遵循的原则是: , n3 l) _7 G6 c! f& o5 O- ~
(1) 学科代码要体现大地测量观测手段的发展。 ! m/ P0 X5 Q; K ~
(2) 学科代码要体现大地测量应用领域的拓展。
: i. n E" Z# h (3) 学科代码要体现大地测量分支学科的演进。 . z* ?- \5 K* u4 m7 X G
(4) 学科代码要引领大地测量基础理论的研究。
" r' T" J7 p( b7 d5 D 主要考虑如下4点: & O1 |' t; n! |, [* L/ l* z
(1) 基金委的申请代码是学科布局和知识体系顶层设计的重要内容之一,其核心目标是要能更好地指导科研人员更为便捷、准确地选择研究领域。 5 n+ v- J* |7 \$ D% Y9 K
(2) 学科代码必须紧扣学科的内涵和外延,不仅要能体现自然科学知识体系的创新性、前瞻性和融通过程,同时也要能向科学界释放基金委和学部资助战略的导向性信号及顶层设计的精神。 5 H3 n z' L) ]" V6 S4 U9 M
(3) 学科代码调整从“分支学科”入手,贯彻基金委“二级学科代码数不增加、不设置三级学科代码”的精神,以分支学科为主来构建二级学科代码,化繁为简,既注重学科传承,又凸显学科拓展与创新,把握当前学科主流及国家战略性新兴方向的拓展需求。 Q1 ]/ ?0 C0 \5 y& b
(4) 学科代码框架设计要清晰,申请代码在表述上要具有高度概括性和严谨性,其内容的体系性和结构性较原版代码均要显著提高。 7 R9 y: I% F/ L7 o7 P/ S' Y
遵循上述调整原则,笔者提出了地学四组大地测量学方向代码调整方案,即取消三级学科代码,在大地测量学方向下设置3个二级学科代码。如表 1所示。
* v! k% u+ q5 v4 f1 M$ }* D/ H1 U9 Q 
" j' F+ F8 ?2 Q- s+ W3 | 表 1 基金委地学四组大地测量学方向学科代码调整方案 9 B) N7 u( [2 {0 s
Tab. 1 Adjustment scheme for sub-disciplines of geodetic subject in group 4 of NSFC-Geosciences
5 A' V8 f3 a6 ?; i a5 d 需要说明的是,尽管地震大地测量已经引起大地测量与地震学者的关注,但是独立成大地测量二级学科条件尚不成熟;此外,相对独立的海洋大地测量,尽管属于新的学科增长点,而且测量方法、环境要素影响,甚至测量原理都与陆地大地测量不同,可以增设成二级学科代码,但是,考虑到学科代码受限,而且海洋大地测量从业人员相对较少,暂时也可以不增设成新的二级学科。 9 u( d& G, Y$ \. N! \! Q+ U7 C5 l
5 结束语
+ a3 a) a: {* Z+ a+ r- O7 S 大地测量学是地球科学的基础学科且发展迅速的学科。由于空间大地测量观测系统发展迅速,传统测定地球形状和重力场为主的大地测量任务逐渐演化成地球形状与重力场的变化监测,促进了动力大地测量学的发展;由于观测传感器的进步,如水下声呐、卫星激光、卫星雷达等传感器的发展,海洋重力场、海洋大地测量基准、水下导航等逐渐成为热点研究主题,促进了海洋大地测量学科的实质性进展;新的观测手段不仅自身观测精度得到显著提升,而且这些新的高精度观测对观测环境的敏感度也在上升,进而使得利用现代大地测量观测反演空间环境要素、海洋环境要素、地球内部物质迁移等成为可能,促进了大地测量学与地球科学的空间物理学、物理海洋学、地球物理学的交叉发展;智慧地球、智慧城市需求以及泛在测绘手段的进步,以城市大地测量、矿山大地测量、精密工程测量、山体滑坡监测等为代表的应用大地测量学得到长足的发展,科学内涵不断丰富,研究成果不断丰富,逐渐成为大地测量学者关注的重要领域[75-76]。 5 n' i2 \/ N5 B! P* Y' ?
尽管学科内外部的交叉融合发展,但是不能将所有的新兴研究热点和学科方向都分别列为国家自然科学基金委的大地测量分支学科。于是,将大地测量整体学科分成卫星大地测量学、物理大地测量学和应用大地测量学,基本能够包容现有大地测量学科领域,也能适应近期大地测量发展方向。 致谢
" B( V& a& J) l1 W- z# a' h9 h 在本报告的撰写过程中,边少锋、张勤、李广云、沈云中、朱建军、袁运斌、程鹏飞、党亚民、许才军、姜卫平、史俊波等人提供了宝贵的意见。 作者简介
, s: a" G% Y+ K) \+ |6 ], e* p2 a 第一作者简介:姚宜斌(1976—),男,博士,教授,研究方向为GNSS近地空间环境学。E-mail:ybyao@whu.edu.cn
( O; a/ I* v$ K% H6 T: M' U 通信作者: $ E& \5 u$ S5 t( c
杨元喜, E-mail : yuanxi_yang@163.com 点击文末“阅读原文”即可查看原文章。
% V' F) d) c2 V# P: @; H# c% v 内容转载、商务活动、投稿等合作请联系
! G9 B! a: J5 d3 g* u 微信号:huitiandi321 & }9 ^- R* _7 s8 F- x4 }1 {
邮箱:geomaticshtd@163.com 7 ^# ?& B8 l$ o8 y( ] f
欢迎关注慧天地同名新浪微博: + B5 W9 \, s$ [1 i( A
ID:慧天地_geomaticser 往期精彩推荐8 Z9 ?) B( l o7 d9 @* G4 F! n
选择LiDAR还是摄影测量? % O, K$ K* B) i5 E
没有超精密测量,就没有高端装备制造
; X0 x, i' i" U$ W! D/ O7 s: A" C 邀您观影 | 无人机LiDAR应用项目Live Show上线!峡谷地形的大型测量项目实施
3 O& }; \$ O; w. a. U1 A4 ]( ? 《慧天地》敬告 《慧天地》公众号聚焦国内外时空信息科技前沿、行业发展动态、跨界融合趋势,探索企业核心竞争力,传播测绘地理信息文化,为测绘、地信、遥感等相关专业的同学提供日常学习、考研就业一站式服务,旨在打造政产学研用精准对接的平台。《慧天地》高度重视版权,对于原创、委托发布的稿件,会烦请作者、委托方亲自审核通过后才正式推发;对于来自网站、期刊、书籍、微博、微信公众号等媒介的稿件,会在作者栏或者文章开头显著标明出处,以表达对作者和推文引用平台版权的充分尊重和感谢;对于来源于网络作者不明的优质作品,转载时如出现侵权,请后台留言,我们会及时删除。感谢大家一直以来对《慧天地》的关注和支持!——《慧天地》运营团队 编辑: 朱奔宇 审核:富裕指导:万剑华教授
% @! L, e$ U0 y% i4 R% F7 Z. v6 E0 V0 b5 ]2 j* I, k# G1 V; ]
8 ~, L3 j+ L6 f1 {; E' {- @- I. ?! b: ~/ i; j$ z' G
6 F5 t* F& J; p, L |