|
8 Y% l1 b9 w) _

& f$ c8 G7 B A3 `* g7 Y% } 关于公开征求《海洋资源开发利用行政处罚自由裁量基准(试行)》 (征求意见稿)意见的通知
' {! p' [- r' J! ?! N# W. Y5 k% } 为规范海洋资源开发利用行政处罚自由裁量,保障公民、法人和其他组织的合法权益,进一步提升严格规范公正文明执法水平,中国海警局会同自然资源部拟制了《海洋资源开发利用行政处罚自由裁量基准(试行)》(征求意见稿)。现向社会征求意见。公众可通过以下途径和方式提出意见:# b) d& g: `2 L6 e8 ]5 M
1.登陆中国海警局网站(http://www.ccg.gov.cn),进入下方“在线咨询”栏目提出意见;自然资源部网站(http://www.mnr.gov.cn),进入上方“互动”栏目中的“建议留言”提出意见。
0 R- M$ u: l6 V 2. 邮件发送至:cailiangjizhun@163.com。
# N( Q6 d- j7 O7 N7 c% G! R 3. 信函邮寄至:中国海警局执法部(地址:北京市海淀区杏石口路18号,邮编:100195)或自然资源部执法局(地址:北京市西城区阜内大街64号,邮编:100812),并在信封上注明“海洋资源开发利用行政处罚自由裁量基准反馈意见”字样。
* N$ ^8 u, [6 s. y1 `$ k 意见反馈截止时间为2023年5月2日(时间30日)。
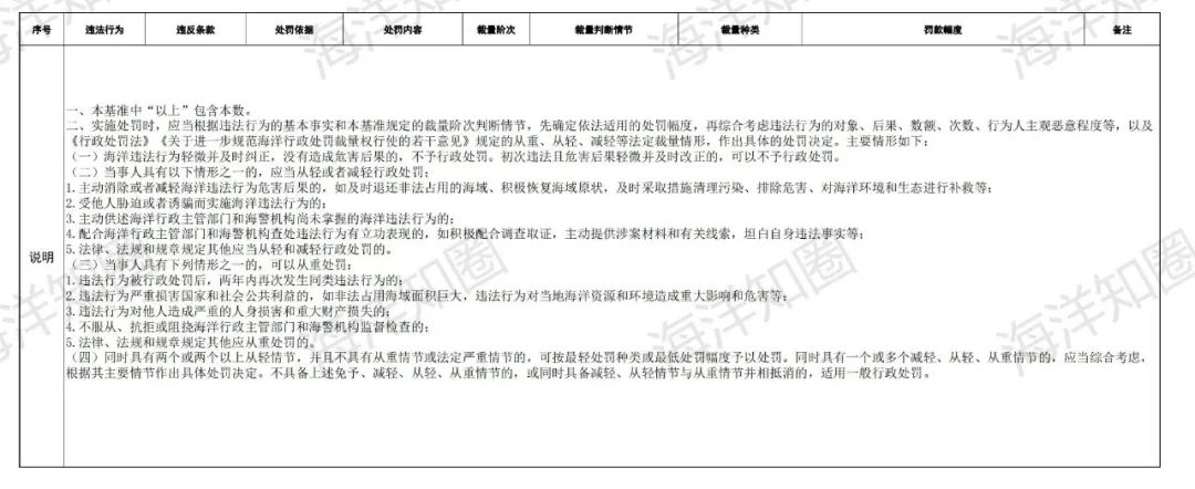
1 n8 i% z. }- @1 e( z 附件:《海洋资源开发利用行政处罚自由裁量基准(试行)》(征求意见稿) 海洋资源开发利用行政执法自由裁量基准(征求意见稿).xlsx ) c, ^, w% M/ d
自然资源部执法局
/ j' W" J0 S. |2 z/ F5 N% J( P 中国海警局执法部
+ L2 r6 J9 `5 O9 A 2023年4月3日 " i z3 B6 [. Q7 x& `( C5 }
 * o$ O% Y2 I$ t: M3 w% q

+ n/ e$ R9 Z+ L+ u6 h3 s; p  : C& o v5 a3 }/ w# G
 : B3 J2 \4 e3 M$ x5 r: [" N G$ z
 0 r0 k3 R& U9 d* L3 d9 v; |
 4 e% O, m& g! g+ H$ S6 A# J* {* [
 ; w' S1 Z0 _0 [

% K5 D) q F0 W) m  ( x6 x. I5 M' u

& ^9 b1 q# m- m: r+ N2 t% o  9 s) P. e* K; ^9 D7 p0 P' S

. Z" a% K$ N8 j+ z$ p. o( r P9 p. n
点击左下“阅读原文”
% |7 `6 G1 p+ q9 @# J a% N 信息来源:自然资源部官网 。 转载请注明信息来源及海洋知圈编排' z4 R5 v9 c: F. V
 & t. f2 Y9 r' N# c) J0 G( M( ?
►戴民汉、周忠和院士重磅推荐!国内首套极地海洋科考绘本出版!四位一线科考队员倾力创作……
! Y% X+ b0 `8 X/ ] ►杨红生等著《现代渔业科技创新发展现状与展望》正式出版!►董昌明教授主编的《海洋数值模拟》已正式出版! 1 |, e8 l7 P1 Q7 u
►《国土空间规划陆海统筹理论与实践》正式出版!
3 G4 f# A. u4 [; |% h* y: w* G ►中科院海洋所李新正课题组组织编撰的《中国近海底栖动物分类体系》和《中国近海底栖动物常见种名录》出版发行!
4 _! B4 R$ O$ z ►经国务院批准成立!自然资源部部长王广华担任“联合国海洋科学促进可持续发展十年”中国委员会主任,主持召开委员会成立会议并讲话 - _, s b1 Z' E5 m {1 u0 V4 u9 i% W2 x
►自然资源部副部长,国家海洋局局长王宏:努力推动海洋强国建设取得新进展 / Z$ n4 q8 P- c" F% H9 S
►王颖院士主编《数字南海》正式出版! - X% c( c, e) Z1 I
►丁德文院士等编著!《中国近岸海洋生态学研究与管理》出版!
" v* p. [8 Y7 y6 G/ M2 J' y ►《海洋环境分析监测技术》中科院烟台海岸带所陈令新研究员等编著 海
4 b. f6 [& ?8 @/ R' h# I ►《海洋空间规划与海岸带管理》入选“2022年度海洋优秀科技图书” 洋
+ @ L& m( H" d9 v3 { ►《珊瑚礁科学概论》:珊瑚礁究竟有多重要? 书
1 _# j8 N6 x6 O7 ~0 X% K6 \ ►《现代海底热液活动》栾锡武研究员 著 屋
7 [9 L2 F5 y( Q- Q 海洋知圈 ) D6 [$ F$ ^/ ?& {; a
知晓海洋 | 探知海洋
. g; {: K" Q5 s# N8 c3 ~$ q 宣传海洋 | 服务海洋 , d4 O* \" a/ F9 J, q1 J* Z
 & u- g; E- g3 Q2 \8 ^
 fill=%23FFFFFF%3E%3Crect x=249 y=126 width=1 height=1%3E%3C/rect%3E%3C/g%3E%3C/g%3E%3C/svg%3E) 7 p) n c+ F$ S9 J2 y+ Z
如您喜欢,请“点赞”并点亮“ 在看” |