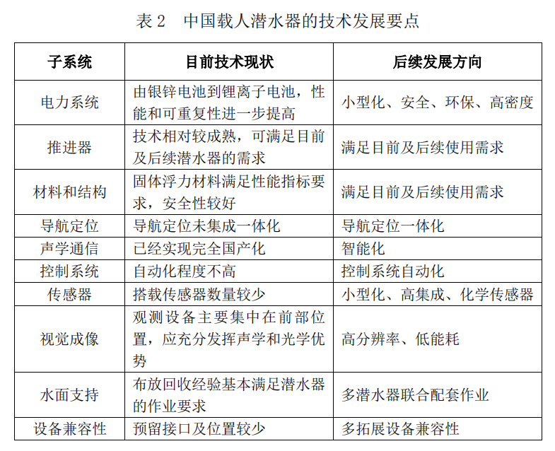
深海潜水器(DUV)是指针对深海环境,搭载电子与机械设备或人员开展实地考察勘探的高科技装备,其在进行水下勘探、资源开发、军事部署、水下搜救和探险观光等领域拥有着广泛的应用。随着各国对海洋生物、矿产、地理信息等战略性资源竞争日益激烈,DUV已经逐渐成为维护本国海洋权益、探索本国海洋资源的重要战略性装备。深海潜水器技术标准国际化是进一步推进我国深海技术跨越性发展和关键技术装备国产化进程的重要路径。明确标准国际化发展目标、重点技术领域和合作模式,继而完善潜水器国际接轨的标准化战略规划和制定深海技术领域国际标准,对实现我国深海潜水器领域技术发展具有重要意义。国际深海潜水器领域技术发展1.深海潜水器的分类深海潜水器主要分为载人潜水器(HOV)和无人潜水器(UUV),其中无人潜水器又分为无人遥控潜水器(ROV)和自主式水下航行器(AUV)以及混合型潜水器(HROV)。深海潜水器技术是一项多学科、多专业融合的综合性前沿技术,随着人类在海洋物理、计算机、化学、材料技术领域的不断突破,深海科学的发展速度不断加快。HOV领域是深潜技术中发展历史最为悠久、技术更加成熟的技术领域,其具有复杂海底连续形貌勘查能力,可以对海底沉积物、流体和生物进行原位低扰动探测、近距离观察和高质量采样。典型载人潜水器的发展沿革如表1所示,其中上世纪60年代开始实现10000米水深潜水的第一代潜水器并不具备水下航行和作业功能。随着技术的迭代,现在强调快速下潜、具有水下航行和精准采样功能的第三代潜水器正在不断发展。 在无人潜水器领域,ROV潜水器进行水下作业需要通过与母船连接的脐带缆传输能源和信息,由于其不存在深潜人员的安全风险,所以可以对某一定点海域进行长时间高强度观察和采样。ROV系统主要包括ROV本体、主脐带缆、甲板操控、吊放回收和作业工具系统(“海马”号ROV本体结构组成如图1所示)。AUV潜水器则不需要母船供电,可以以遥控或者自主航行的方式进行水下控制作业,并能够回收反复使用。进行作业时AUV潜水器利用计算机控制系统形成作业路线,利用运动控制系统实现姿态、位置、航速的控制,到达制定作业地点后,利用携带的作业工具来进行具体的探测工作。其对于推进操纵、水下导航定位、水下通信、能源、智能规划控制和探测识别技术要求较高,是当前潜水器研究的热门领域。 图1 “海马”号ROV本体结构组成2.我国潜水器技术现状与标准化需求基于我国在载人潜水器领域的技术发展水平,通过梳理我国深海潜水器的技术要点,研判出以下后续发展方向(如表2所示)。结合国内外载人潜水器发展现状、潜水器的构造参数和装备性能,以及万米载人潜水器的核心关键技术来看,我国自主研发的深海载人潜水器的技术水平基本处于国际先进水平。 我国AUV领域起步较晚,但发展迅速。近年来,国家重点研发计划支持深海无人潜水器、水下机器人自主避障和规划控制研究,促进了AUV智能化的提升(如表3所示)。其中,“CR-01”和“CR-02 ”AUV可以探测6000米深海地形和浅层地层剖面;谱系化AUV性能指标不断提升,支持海洋矿产资源勘探和大洋科学,“海燕”AUV拥有完全自主知识产权,最大潜水深度10619米达到世界先进水平;“探索1000” AUV首次应用,实现了极地海洋观测应用的突破。 深海潜水器相关技术的成熟度曲线(如图2所示)表征了深海潜水当前以及未来主要技术要点的发展阶段。根据表2关于后续发展方向的分析,以及未来潜水器承担的水下探测、海洋特征环境跟踪、水下地图构建、水下铺管、搜救失事飞机、反潜反水雷等多种作业任务需求,可以判断下一步具体的技术需求包括人工智能、智能路径规划、无人编队控制、远程超远程水声通信、高性能材料和新能源等。上述领域均属于技术的发展上升阶段,而技术的发展往往伴随标准化需求的提升。在当前潜水技术快速迭代的上升期,引入标准国际化是确立本国产业技术的领先地位、优化现有产业技术结构、扩大技术多领域应用维度的重要举措。 图2 潜水器主要技术发展阶段国际标准化发展现状1.潜水器领域国内标准全国潜水器标准化技术委员会(SAC/TC306)是经国家标准化管理委员会批准设立,在全国范围内负责潜水器及相关设备的设计、建造与使用,深海空间站的设计与建造等领域标准化工作的专业标准化技术委员会。该委员会充分利用我国在潜水器与潜水系统压力试验方法、深海载人潜水器耐压结构设计计算方法、超深水潜水器新型耐压舱等方面的技术优势,制定了12项国家标准(表4前12项)、3项行业标准和累计共18项国标计划,为相关领域技术突破和国际标准发展提供了良好的基础。 2.潜水器海洋技术领域国际标准化组织在潜水器海洋技术领域,国际标准化组织船舶与海洋技术委员会(ISO/TC8)下属的海洋技术分委会(ISO/TC8/SC13)的工作范围覆盖了船舶建造、营运过程以及与船舶排放相关的海洋环境保护国际标准的制修订工作,是TC8中唯一聚焦海洋技术领域国际标准制修订的分委会,也是潜水器总体设计、试验方法和配套设施要求对应的技术分委会。海洋技术分委会的主席和经理均由中国承担,现有包括中国在内的12个参与成员国,以及丹麦、意大利等7个观察成员国。 图3ISO/TC8/SC13参与成员ISO/TC8/SC13的标准研制范围包括海洋和海域观测、开发和保护的设备、系统、基础设施和技术的测试方法、操作、设计、建造和物流的标准化。截至2022年9月,SC13目前已在ISO正式出版标准11项,在研标准5项,其中中国主要参与潜水器和海洋观测系统工作组的标准研制工作。在现有的16项标准中,3项国际标准覆盖了潜水器术语、呼吸气供应、耐压壳体和浮力材料等技术范围。其中ISO 21173:2019和ISO 22252:2020潜水器相关国际标准(如表5所示)已成为其它潜水器设计过程中的参考规范。 ISO/TC43/SC3声学委员会水下声学分委员会成立于2011年,负责水下声学领域的标准化,包括测量水下声学现象的方法、水下声波产生、传输和接收,以及其对人和环境影响的各个方面。该技术分委员会共分为五个工作小组,其中WG1船舶水下声音的测量、WG2水下声学术语、WG4主动声呐校准和WG5水下环境声的测量与建模工作小组与潜水器领域有较强关联性,目前已发布国际标准4项、在研5项,内容涉及主动声纳校准、水下声学术语、水下环境声的测量。中国潜水器标准国际化发展路径研判1.标准国际化发展目标标准国际化首先应当服务于产业的发展和技术的创新,在以跟随式创新为主转向领跑式创新模式的高质量发展转型过程中发挥基础性、引领性作用。具体对于潜水器技术领域,需要利用技术标准国际化助推我国深海技术、应用体系的跨越发展和深海关键装备的国产化进程。在新型潜水器研制与应用过程中,通过国内标准孵化和国际标准研制,总结既有的技术经验,拓展交叉学科边界,规范产业界技术应用,提升效率效益,将深海磁耦合推进器、深海直流电机、浮力材料、水下灯、水密接插件、七功能机械手、超短基线、长基线定位声纳、超高压海水泵等部件实现国产化,提高我国深潜装备关键技术的自主可控能力。2.标准国际化推进策略结合国际标准化工作特点与潜水器技术发展趋势,未来中国潜水器国际标准化工作的主要思路应该包括:1)深化标准国际交流与合作;2)积极推进我国技术标准在重点国家和地区推广应用;3)加强标准国际化人才队伍建设;4)充分利用我国担任TC8主席和经理的有利资源;5)提高国内标准的严格度;6)进一步推进示范工程建设。可考虑通过以下具体路径开展工作:(1)完善潜水器领域国际标准战略规划近年来我国在国际标准化战略规划领域开始发力,2021年中共中央、国务院印发的《国家标准化发展纲要》明确提出标准化工作需要由国内驱动向国内国际相互促进转变,并在标准化改革创新强调了充分融合人工智能、大数据等新一代信息技术。而国家标准化管理委员会印发的《全国标准化工作要点》强调在包括船舶与海洋工程装备等新兴领域建设标准化体系。标准化战略规划出台和引领,有利于技术与保障资源的集中,助力标准国际化的发展。(2)深化标准国际交流与合作在巩固和发展已有合作机制成果的基础上,重点开展与潜水器领域技术先进国家的合作,继续与相关标准化机构签署合作协议,做好高层合作机制下相关标准领域的支撑和服务,充分利用“一带一路”倡议中与俄罗斯、韩国在相关领域技术和标准国际化合作。同时在国际标准化活动中,进一步加强与国际和区域性组织及主要国家的交流合作,为增强实质性参与国际标准制修订能力打好基础。(3)技术发展需求导向的国际标准预先培育广泛采用国际标准路线图带动国际标准项目、国际标准需求研讨、立项前国际会议、注册预备工作项目等国际标准推动方式。国内层面通过在国内召开国际活动研判国际标准需求、围绕产业科技创新开展国际标准同步研究、主导参与路线图布局我国标准提案等方式,做好国际标准预先培育研究,实现国际国内良好衔接,确保我国提出的潜水器领域国际标准服务我国科技创新与产业竞争。(4)主导国际标准研制工作以顶层设计与战略规划为引领,加强国际交流合作,以技术发展需求为导向,经过充分论证其必要性与可行性后,了解孵化标准的研制界限以及所属的技术委员会、工作组,可以主导或联合多方力量开启国际标准的研制工作。国际标准推进的过程也是国际标准化人才培养的过程,在此过程中可以采取国际、国内专家会议同步进行的策略,及时回应国际会议意见,及时反馈国内技术诉求。结论在开发海洋和保护海洋的过程中,以潜水器为代表的海洋科考装备是完成海洋科考任务的重要载体。中国在潜水器领域具有体系化HOV潜器、深海耐压试验、UUV测试平台等技术优势,而推动潜水器领域标准国际化是进一步提升我国在新一轮深海探测领域技术水平的重要方式。从技术积累到标准孵化,推动标准国际化发展既能提升中国在潜水器领域的技术话语权,也能为未来潜水器相关交叉产业发展提供支撑,为研判该领域技术发展方向,促进国内技术创新、产业优化和应用拓展提供有力保障。我国在潜水器领域的技术发展和标准国际化工作具有广阔发展前景,需要以拓宽海洋技术国际标准类型、系统化覆盖海洋工程多应用领域、先进性与成熟性内容相结合作为标准国际化推进的总体思路,按照完善潜水器国际接轨的标准化战略规划、发挥国际组织相关领域负责人作用、广泛拓展国际合作模式、最终主导制订海洋技术国际标准的发展路径,巩固领先地位,推动相关标准化工作和产业蓬勃发展。作者:王立志 岳宏 冯书桓 fill=%23FFFFFF%3E%3Crect x=249 y=126 width=1 height=1%3E%3C/rect%3E%3C/g%3E%3C/g%3E%3C/svg%3E) END中国船检独家文章,转请注明出处“中国船检或国际船媒”,违者必究!
, v+ j! E T: s. |' H% ]  fill=%23FFFFFF%3E%3Crect x=249 y=126 width=1 height=1%3E%3C/rect%3E%3C/g%3E%3C/g%3E%3C/svg%3E)
8 F! ]9 R" X. ]& \, R/ G  fill=%23FFFFFF%3E%3Crect x=249 y=126 width=1 height=1%3E%3C/rect%3E%3C/g%3E%3C/g%3E%3C/svg%3E)
! a: Z) |5 ]$ e1 ~6 w/ n  fill=%23FFFFFF%3E%3Crect x=249 y=126 width=1 height=1%3E%3C/rect%3E%3C/g%3E%3C/g%3E%3C/svg%3E)
; k; e2 }* n) z: Z  fill=%23FFFFFF%3E%3Crect x=249 y=126 width=1 height=1%3E%3C/rect%3E%3C/g%3E%3C/g%3E%3C/svg%3E)
你们的每个点赞和在看,我们都喜欢! 2 ?* Q) p, R6 W& [4 e+ |+ Y. ^
6 r. @4 A) a4 i! x& K' Z
3 d* i, I% w: {/ Q8 I, t
|