收藏本站 劰载中...网站公告 | 吾爱海洋论坛交流QQ群:835383472

2023优秀青少年海洋科技研究项目选拔活动评选结果出炉 - 海洋科学家协会会员

[复制链接]
6 E) G m. P: I. Y1 [

转自:上观新闻

: e1 I" b0 N- W- G
9 O( o+ o4 @. E8 u

2023年8月20日,由上海市海洋局和上海市科学技术协会联合主办的“携手看海去”世界海洋日上海青少年海洋知识传播行动——优秀青少年海洋科技项目选拔终评活动在上海科学会堂顺利举办。选拔活动自6月开始,历经3个月,通过科学种子选拔赛初选、专家网络评选及现场终评三个环节,从百余个海洋相关项目中最终挑选出4组优秀的海洋类项目,由上海市海洋局给予孵化奖励,全额(第1-2名)或半额(第3-4名)减免项目后续培养费用。孵化项目将以上海青少年科学社研究会员为依托,充分发挥上海市海洋局及上海市科学技术协会相关资源提供最专业的指导、最全面的孵化!

0 Q1 K( v- K+ u
5 w7 |# ]7 i6 H9 h

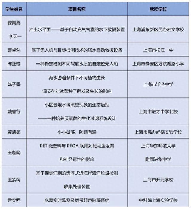
项目终评邀请了来自上海市海洋监测预报中心、上海海洋大学、同济大学的不同领域专家对9组进入终评的项目进行综合评审。

( ]4 K' Y& v8 g* f

入围项目如下:

" ?, B0 u4 I% T1 [9 ?3 }4 H
# M- S6 a; n2 n" W/ J
7 h! j7 T- H: C) G' s% @" j2 G3 t

经过评选,结合创新性、实用性、科学性,最终以下4个项目脱颖而出,获得孵化奖励。

$ H1 k* `$ T; \: c2 f) |$ T2 O# u, P

全额资助

1 P7 [5 E$ @" m F6 A' m
" w z( x7 \+ \0 m0 D$ n$ F- G

《海水胁迫条件下不同植物生长调节剂对冰菜种子萌发及生长的影响》

0 n& J6 [# O( z' J: y3 s

陈子墨 上海市洋泾中学

3 E& v; ]8 q9 J) I8 P% c( M) W
4 s* a% s( p3 {* }# a

《冲出水平面——基于自动充气气囊的水下救援装置》

S" d e& b# c7 @0 n& L. G

安芮嘉 李天一 上海浦东新区民办宏文学校

0 v- ^2 n! c7 _* u

半额资助

% V) @! v1 H* w' N5 k8 I
" K# N7 L: X" y: d) B

PET微塑料与PFOA联用对斑马鱼发育和神经毒性的影响

5 P F( F+ f* K) V

王璇懿 上海华东师范大学附属进华中学

! a/ ^6 g0 Z$ m# b5 q4 e2 y/ {
4 V! E" a3 T- H9 K

一种稳定检测不同深度水质的自定位无人船

& \2 y1 u! q8 h! E. u: _- X

陈正翰 上海市静安区万航渡路小学

]3 w. a2 Y' o4 Y6 P

恭喜以上同学!

& m7 F6 ^3 w+ X# z" O

错过了今年的选拔怎么办?如果你热爱海洋,热爱科创,对海洋及水处理相关领域有自己独到的见解,欢迎报名参加明年的孵化计划。

8 {- A4 w+ z% S2 x1 z . q% S5 l& u3 B6 C! J* {

关于优秀青少年海洋科技研究项目选拔活动

F8 Y. ^4 `0 O" M# C0 c

“携手看海去”世界海洋日系列活动——优秀青少年海洋科技研究项目选拔活动已连续举办四年。项目以上海青少年科学社研究会员为依托,充分发挥上海市科协下属学会、高校专家团队和高校在读硕博生资源,通过不断与专家及助教沟通、磨合、吸收新知识,指导学生将优秀创意生成研究主题,最终完善成一个具有创造性和深度的项目,参与选拔国内外各大青少年科技类竞赛。

5 i) K0 I" r' F! A1 W

携手看海去—世界海洋日知识传播系列活动

) Q# r4 v/ @% X0 U. P" E' w

为贯彻实施国务院颁布的《全民科学素质行动计划纲要》,营造共同关注海洋、热爱海洋、保护海洋的良好氛围,上海市海洋局、上海市科学技术协会、上海青少年科学社(上海科学种子青少年科技创新服务中心)自2011年起,以每年6月8日世界海洋日为契机,共同举办“携手看海去——世界海洋日海洋知识传播系列行动”,已连续举办了12年,参与人数万余名。2023年,“携手看海去”系列活动将包括Ocean Go、Ocean Seeds、Ocean Pro、Ocean STEM以及Ocean Awards“科技兴海奖”,向全年龄段青少年普及海洋知识,增强青少年海洋保护意识。

4 m; \- u+ T; `' O: l/ S6 d1 p

科技处供稿

; x2 h2 a, u' A4 n, X+ k, B ) E5 i! c* p- r& F ' P. F8 e& {! v$ T% ?0 K 8 |, X4 u! }/ m; x3 g& u0 |2 n( g2 l' e8 Z, b+ @# {1 l4 N : m) p2 j! q( i3 Y5 p* U( p, T" p / t' m2 \/ D0 W: ~$ s/ M+ _ L; j: S: {( G. A: ? . |7 f9 `1 d3 r' r* Y4 O8 m+ Z " s7 D: P, H9 \8 X, M7 C3 s* d+ k* }( }$ C" O( l2 Q. P: j1 m 6 ]" _* D/ _3 |! t0 M 9 E& L; U: B, s8 _1 P1 c7 f " H+ ]6 y# D! p " g3 E' K2 X$ T% A6 Q. V) | 7 j2 q# l6 D/ } ! x. d" }( A+ b) q9 ?: ^8 ~) D" e; \. n) f; Z2 B1 `: x! }& p : w. {% g- X( _) H- B: I' x 8 }5 N/ i- X1 C8 w / w1 F1 B3 N# Z& i- {& G1 @, q 4 {; w* m+ t# L% p# ^' ^6 s2 ? . {1 V x& A; h7 G% \ V4 ?& f " }/ g; J' ^' c/ {, Q# }" Z( a, K : W1 ^9 z7 B+ I0 X2 D8 @( x/ r- N- i) D( J/ t/ @6 r: R! u1 J 0 J& t9 D% ?3 T; e" u! s% P$ ?2 q% G( P5 |8 K* e& V7 G7 \6 O! F & |( ?$ W& c$ _) Q$ X7 g* B T $ h2 j1 h* \% _6 m& ~* g* m! z 9 d( q$ d; r, F' f) u& ?: \. J; {5 Q% j+ e2 u" O8 Q( h7 @: E
+ K) U B: O# f) ]2 N
& z" k+ K* H, J8 ~7 o5 ^7 p8 O% ~& H4 c
海量资讯、精准解读,尽在新浪财经APP
: A/ t: x3 ]" u+ x1 @" P3 k
4 T0 D% g' [5 e% x8 O6 Q% `/ c! k# C3 T9 n; \ ) m" _. z% k& r1 l ` ( q" B8 j6 ?$ l* f " k1 `' {4 j* d9 p) t" @# H( H' X# \, ?2 v ; c* [$ n, ^/ W# T, c- x # c4 C8 i0 Z4 x" S7 ^; e2 [ 7 S" m3 h9 l0 n4 F; S6 t! b! O; T9 l- P m% p& c" a) ?1 j ! e1 c: X' m: {1 N! a9 h* y - y6 L& l% Z Z9 U5 w0 A 0 _. @7 l4 I0 R0 J+ O. a! @ D* c5 Z' S( T7 P( w
回复

举报 使用道具

相关帖子

全部回帖
暂无回帖,快来参与回复吧
懒得打字?点击右侧快捷回复 【吾爱海洋论坛发文有奖】
您需要登录后才可以回帖 登录 | 立即注册
葛宝淼
活跃在3 天前
快速回复 返回顶部 返回列表