|
' T O$ y! P7 p: I3 @/ y8 W  & H( d" G7 I( Z) H- V
在今年全国两会上,“新质生产力”成热点词。政府工作报告提出“要加快前沿新兴氢能、新材料、创新药等产业发展”。在新质生产力下,“海洋新科技”将成为新一轮产业政策带动的市场新热点。
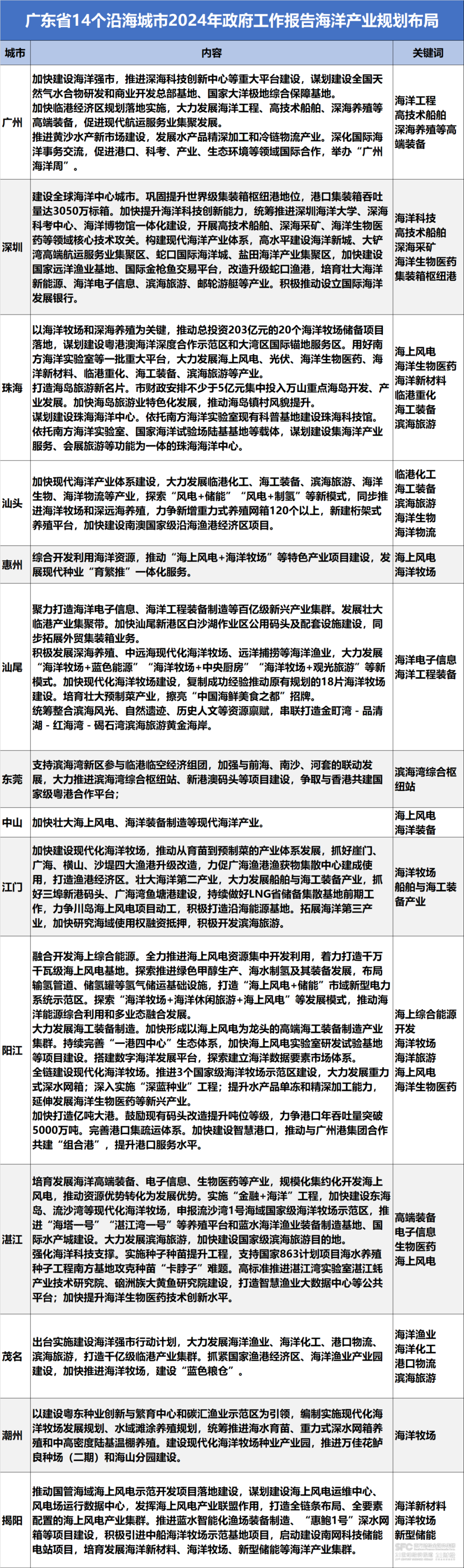
+ J: j; x6 }8 n9 K5 W$ V- I “海洋新科技”包括海洋新能源、海洋生物医药、海洋新材料、海洋装备制造等新兴领域。广东作为我国海洋经济发展重镇,2023年海洋生产总值占比达14%、总量连续29年居全国首位,其海上新质生产力的力量演绎,从14座沿海城市便可窥见。 南方财经全媒体记者梳理今年广东14座沿海城市的政府工作报告发现,各市逐渐向海洋生物医药、海洋新材料等新兴海洋科技产业延伸触角,共同构成广东海洋科技产业的竞合新格局,现代化海洋产业体系不断拓展。其中,深圳提出开展海洋生物医药等领域核心技术攻关;珠海、湛江也聚焦推进发展海洋生物医药;阳江、汕头分别提出“探索推进绿色甲醇生产、海水制氢及其装备发展”和探索“风电+储能”“风电+制氢”等新模式;揭阳则提出“培育发展海洋新材料、海洋牧场、新型储能等海洋产业集群”。衔接海洋产业与市场发展近年来,一些海洋产业已经开始显现出一定的市场竞争力。以海洋牧场为例,经过技术筑底、制度托底和资金打底,目前,深圳、湛江、珠海、汕尾、江门、阳江、潮州等沿海城市已成立一级开发主体,正面向市场招商引资,并通过现代化海洋牧场一级开发主体、链主企业、大型龙头企业组建产业发展联合体,开始走向成熟运作阶段。此外,依托电子信息制造优势,能够赋能海洋产业关键核心技术创新,并衔接产业化应用,目前广东已发展成为国内海洋电子信息产业发展最早、市场化最好的地区。 资料来源:各市2024年政府工作报告 南方财经全媒体记者冯玉怡/梳理建设“海上新广东”,除了关键技术的突破,还要引导海洋产业与市场相衔接。目前,广东涉海企业梯度培育体系持续完善,截至2022年底,广东沪深主板、创业板和科创板上市企业达140余家。南方财经全媒体记者观察到,在全领域推进海洋建设过程中,随着海洋科技创新能力的持续提升,广东各沿海城市开始将目光投向市场衔接。以珠海为例,继去年成立珠海市海洋发展集团,落地蓝海科技产业园、白蕉海鲈产业中心等项目后,珠海今年提出建设珠海海洋中心,大力发展海上风电、光伏、海洋生物医药、海洋新材料等产业。在近日由南方海洋科学与工程广东实验室(珠海)(简称“南方海洋实验室”)与中山大学共同主办的首届港珠澳海洋产业发展论坛暨中国—东盟海水养殖产业发展论坛上,南方海洋实验室副主任孙冬柏告诉南方财经全媒体记者,南方海洋实验室一直以来与东盟国家有着密切的合作关系,并在近年开始 “技术出海”向东盟国家输出一批海产养殖技术,建立了若干个技术推广基地。孙冬柏表示,“此次论坛,我们邀请了马来西亚等国家多位东盟专家学者和企业代表参加,希望借助此次契机推动珠海与东盟国家在产业链、供应链、科技链、创新链和贸易链‘双循环’”。值得关注的是,此次论坛还举行了蓝海科技产业园揭牌仪式。蓝海科技产业园由南方海洋实验室牵头建设,采用“政府支持+实验室牵头组织+市场化运营” 机制,重点发展海洋电子信息、海水养殖、海洋新材料、海洋生物医药,海洋新能源、海洋装备与新型仪器等方向,推动海洋科技成果转化,培育一批专精特新“小巨人”企业,支持珠海市海洋产业发展。未来,海洋科技将成为新的城市经济竞技场,谁最先将产业与市场衔接打通,谁将在新一轮科技革命和产业变革中拔得头筹。“政研产金”多层次对接海洋经济当前,广东海洋产业整体进入发展加速期,生产总值占地区14%的规模待“爆发”,同时新兴海洋科技类企业也在海洋科技产业领域日渐崛起。在政策的积极引导下,广东蓝色债券不断扩容。2023年,广东发行的“23中广核租MTN001(蓝色债券)”为租赁行业全国首单蓝色债券。根据该笔债券的招募说明书,募集资金拟用于偿还发行人参与的三个海上风电安装船项目运营维护的银行借款,发行利率为3.35%,按年化利率加权计算,该笔债券每年可为发行人节约财务成本超过170万元。“蓝色债券”是一项金融工具,通过其向资本市场投资者筹集资金,用于支持海洋资源可持续利用的相关项目,被视为一项有前景的创新海洋保护投资工具。去年,青岛、深圳等地都陆续出台了蓝色金融扶持政策,银行和保险机构也开展了“海域使用权抵押融资”业务、推出“鲍鱼价格指数保险”等海洋特色产品。整体而言,我国新兴海洋科技产业起步较晚,生产总值仍较小,其后续的增长离不开蓝色金融的扶持。以海洋生物医药为例,其发展需要技术创新支撑,但创新也意味着伴随风险。在港珠澳海洋生物医药产业创新与金融赋能发展论坛上,北京华锷投资管理有限公司总经理安宁告诉南方财经全媒体记者,海洋生物医药作为投资市场“蓝海中的蓝海”,相比其他产业需要更多耐心资本。他建议,通过政府设立产业引导基金,或者具有政府背景的机构撬动社会资本支持研究机构和企业进行前沿核心技术攻关创新,以此促进海洋生物产业化、商业化会是一个较为有效的途径。在安宁看来,港珠澳具有海域广、生物多样性丰富等特点,同时拥有良好的区位优势和产业基础。而珠海拥有中山大学(珠海校区)以及南方海洋实验室等优质资源,如果能再进一步加大科研投资力度,加强横向协作,珠海的海洋生物医药发展将潜力无限。事实上,珠海将迎来蓝色“加速器”。珠海“十字门金融区”北区的建设正在推动海洋金融突破创新,具体探索研究海洋产业基金、海洋信贷、海洋保险、海上智能平台融资租赁、海洋旅游消费金融支持等业态产品。孙冬柏透露,南方海洋实验室将与珠海海洋集团合作募集社会资金,打造一支海洋产业发展基金,支持科技成果的转移转化和涉海洋小微企业的落地。受访专家表示,珠海可借助成熟的金融体系,探索形成以银行信贷、上市融资为主体,以政府产业引导基金为特色,以创业投资和风险投资为补充的多元化融资模式。随着粤港澳大湾区高质量推动制度型开放协同发展的深化,政策制度赋能海洋产业发展的优势也在不断突显。中山大学海洋科学学院教授刘岚告诉南方财经全媒体记者,近两年来,她游历珠海各个海岛拍下众多海洋药源生物资料照片。对她而言,拥有“百岛之城”美誉的珠海,生物资源丰富多样,是她的科考“宝库”。 “现在拿着人才签注就可以自由往返粤港澳,大大便利了我们高校科研人员与港澳的交流合作。” 刘岚进一步表示,“尤其是横琴粤澳深度合作区推出中医药‘澳门注册+横琴生产+全球销售’模式,我们可以借助这一独特政策红利和新机遇,利用粤澳药品监管机制对接的创新性和灵活性,提升后期产业化发展质效。” 信息来源:21世纪经济报道/广东粤港澳大湾区研究院 作者 | 冯玉怡
( J4 ?0 e% T! Q% a/ E 。
' T1 o" c! D) D- F+ b 转载请注明信息来源及海洋知圈编排。 ►吴立新院士等:我国海洋科学的发展现状、关键领域、总体思路及资助布局主要问题►目录公布!“现代水声技术与应用丛书”正式出版!我国规模最大、最系统化的水声技术系列丛书►2024珠海国际海洋智能科技展邀您共赴海洋盛会,4月26-28日相约珠海! ►《深海极端环境探测技术与应用》正式出版!国内第一本专门以深海极端环境探测技术为主要对象的专著!►宋金明等著《近海与海岸带的生态调控与环境治理》正式出版!►“中国海洋生物多样性丛书”正式出版!►《深渊科学:地质、环境与生命新前沿》正式出版!►《水下光学与成像》正式出版!►自然资源部海洋三所出版南中国海及其周边海域首部海草床生物水下生态图志►《海洋牧场概论》正式出版!►戴民汉、周忠和院士重磅推荐!国内首套极地海洋科考绘本出版!四位一线科考队员倾力创作……►杨红生等著《现代渔业科技创新发展现状与展望》正式出版!►董昌明教授主编的《海洋数值模拟》已正式出版!►《国土空间规划陆海统筹理论与实践》正式出版!►《中国近海底栖动物分类体系》和《中国近海底栖动物常见种名录》出版发行!►王颖院士主编《数字南海》正式出版!►丁德文院士等编著!《中国近岸海洋生态学研究与管理》出版!
, q7 K }8 `. q* }/ x4 V1 E- o6 X ►《海洋环境分析监测技术》中科院烟台海岸带所陈令新研究员等编著 海2 Y3 `" E6 V9 P, h! f
►《海洋空间规划与海岸带管理》入选“2022年度海洋优秀科技图书” 洋7 V* X; h' J; X
►《珊瑚礁科学概论》:珊瑚礁究竟有多重要? 书
$ R! U& E; W( @; D+ h* G2 Z ►《现代海底热液活动》栾锡武研究员 著 屋
! R+ G6 _; d; q6 d- m9 l5 w; k% C 海洋知圈 - D" c6 M1 Q' \8 r0 ]( y
知晓海洋 | 探知海洋
1 |4 ~* f' r, k: Z/ j8 J) K 宣传海洋 | 服务海洋  如您喜欢,请“点赞”并点亮“ 在看” |