|
% J4 I9 y9 [) d" A  4 ]: s" ?* q: t! _5 i' w9 T2 a/ a
科情智库 4 N+ [/ |( L2 h. M/ f$ m
袁 蓓
1 E; O) y4 {* [: o/ q) t (海南大学经济与管理学院,海口 570228) % W1 d: f4 g% `. G1 X5 ^
摘要:作为重要的海洋国家,至今为止,澳大利亚共颁布了两部国家级海洋科技计划。从计划制定机构、出台背景与制定过程、计划目标、优先支持领域、执行支持5个方面对比前后两部海洋科技计划发现,澳大利亚海洋科技计划发生了诸多变化。发展海洋科技的目标不再局限于认识海洋环境,保护与开发海洋资源,而是以支持国家蓝色经济为核心;科技研究重心也从海洋自然环境领域,向海洋科技在政府、产业及社区中的应用转变;从没有具体化建议与专项资金支持,发展成为了目前的海洋科技具体行动指南。 2 N; q+ [) @/ V9 h+ a# j
澳大利亚是传统的海洋国家,海岸线长达3.4万公里,环绕着本土大陆的860万平方公里的海洋经济专属区超过了陆基领土面积。目前,全国有超过85%的人口生活在沿海50公里范围内,海洋产业占全国GDP的比重达到了4.8%,并以每年超过全国GDP增速两倍的速度增长。在澳大利亚人看来,“广阔的海洋是国家宝贵的遗产、心脏和经济的未来。海洋对所有澳大利亚人的居住、工作、娱乐、能源、食品、安全和防御价值,只有国家资产提供的巨大经济和环境财富可以与之匹敌。”
% b. v5 [/ x" N4 R' c9 R 澳大利亚政府历来重视海洋科技在维护海洋主权、开发保护海洋资产以及支持蓝色经济发展中的作用。迄今为止,共颁布了两部国家级海洋科技计划,引领国家海洋科技事业发展,并在海洋综合观测系统(IMOS)建设、海底矿物资源分布图绘制、海洋渔业捕捞战略、海洋天气预报系统和海上大型工程模型建设以及海洋生物技术开发生产天然药品等方面取得了丰硕成果。为揭示前后两部海洋科技计划的相互关系及发展变化,本文从计划制定机构、出台背景与制定过程、计划目标、优先支持领域、执行支持5个方面就两部海洋科技计划展开全面比较分析。
% e, e& \" }+ q 1 % l; g: q; l4 b5 w" f" x# x
计划制定机构
! w" }; j# z0 \; w, q/ K- Q* K 受国家科技政策制定与管理机制影响,澳大利亚海洋科技计划在制定机构、制定机制和运行机制上同样具有多元性和分散性特征。目前,海洋科学委员会(NMSC,前身为成立于1998年的海洋政策科学顾问组OPSAG)承担着海洋科技计划制定职责。 8 ~* Z! G( T$ D4 O5 B" y
1.1 组织结构与成员
$ i: ^ |7 Q) A5 W1 ? 澳大利亚海洋科学委员会包括主席、秘书处、执行委员会、小组委员会、工作组和成员6个组成部分(见表1)。主席由海洋科学委员会成员任命。秘书处由主席及成员不时商定确定人选,任务是支持主席的工作,负责管理成员记录、会议资料及分发,并协助主席监督海洋科学委员会决议的执行。
n& `: Z. D$ O% V+ r/ g0 [; L6 U9 ` 执行委员会由赞助商和主席为保证利益平衡而任命的成员组成。其职责包括5个方面:一是为支持、协调和促进海洋科学委员会及澳大利亚海洋科学界的广泛交流提供一个运作灵敏的领导;二是为海洋科学界向政府提出建议提供联络点;三是领导制定海洋科学委员会战略议程(目前是国家海洋科学计划2015—2025);四是为州政府、联邦政府与海洋科学界之间提供一个交流互动的渠道;五为代表海洋科学界对澳大利亚国家创新体系发展提供建议。
$ V: r3 d: z) [- b" [3 G y 不能或不应该由全体成员处理的事务将由小组委员会或工作组承担。澳大利亚海洋数据网络(AODN)技术顾问组就是其中的一个小组委员会,它是海洋科学委员会的数据分组委员会。工作组为由海洋科学委员会识别出来的优先发展事项制定具体的工作计划,如研究培训。在工作完成之后,工作组将解散。 : ~; O% d7 N! [. _1 D. f
目前,海洋科学委员会成员主要有3个来源:一是29个在澳大利亚各地开展和使用海洋研究的组织的代表;二是国家海洋科学事业的利益相关者;三是经委员会同意加入的成员。 7 a+ R S: H7 `# [
1.2 职责与运行 1 U/ d: l6 S* x% ^+ d) W
海洋科学委员会的职责是提高澳大利亚海洋科学界的合作与信息共享(见表1)。其关注点涵盖了海洋科学领域的各个方面,具体包括6个方面:一是海洋研究提供者、使用者和利益相关者;二是联邦和州政府代表、大学、海洋产业以及海洋非政府组织;三是外海、大陆架、海岸以及河口海洋科学;四是海洋地球科学、海洋物理、生物地球化学、生物学、生态系统、社会科学和经济学;五是海洋观测、过程研究、实验研究、资料管理和可视化、模型决策支撑以及风险评估;六是海洋技术发展与应用。 0 I9 i6 ]% D; P- X" x- v
此外,海洋科学委员会还为根据需要向澳大利亚政府、跨州和区域政府辖区、国家级行业以及非政府论坛提供具有一致性的海洋科学建议和支持提供了一种机制。具体体现在5个方面:一是促进整个澳大利亚海洋科学界的协调、合作以及海洋科学的整合,包括通过国家海洋科学计划实现上述目标;二是为识别和应对海洋科学需要,促进相关伙伴关系的建立;三是为海洋科学界开展信息交流提供论坛;四是促进政府、产业和社会获取海洋科学与研究成果;五是就海洋研究、海洋科学能力、海洋技术和研究基础设施投资的优先事项和未来需求向澳大利亚政府和其他用户及利益相关者提供新信息和建议。 ; S0 j( d3 S- v y
在运行上,海洋科学委员会通过一系列不同成员参与的常规例行会议、需求性会议、报告和网站信息发布实现其职责(见表1)。运行资金由愿意并有能力提供固定年度现金的成员捐献,人员保障则来自成员组织对参与人员的支持。
3 C8 W' u) F) o 虽然目前最新资料会提供给相关部长办公室,但还没有向澳大利亚政府部长提交正式报告的机制。海洋科学委员会希望通过一个适当的部门,建立一个正式机制,向政府部长提交正式报告。主席和秘书处在每次会议后会准备一份报告,将其发布在海洋科学委员会网站上。各成员将利用这些报告向其他主要利益相关方通报情况。
8 o- ]0 P8 z* b8 r0 r' J& U, H( ]: T 2 1 W9 _# r8 y2 e# r( p: o
前后两部海洋科技计划的出台背景与制定过程
( Q+ _0 R0 a6 N7 ?9 B$ v 2.1 第一部海洋科技计划
& g+ Y" U$ X. t4 D 1994年联合国第49届大会通过决议,将1998年定为国际海洋年,而当时澳大利亚政府还没有出台过一部正式的国家海洋政策。为顺应国际潮流,同时也为维护澳大利亚的海洋主权,强化对海洋的了解,保护海洋环境,同年澳大利亚出台了第一部国家海洋政策——《澳大利亚海洋政策:关心、理解、明智使用》。 $ v3 A' u" I; q2 X
在第一部海洋政策颁布之后,澳大利亚科学与技术部随即组织成立了海洋科技计划工作组,负责制定第一部国家级海洋科技计划。该计划一方面是为海洋政策中确定的三大目标提供科技支持,另一方面是为与2004年11月联合国要求的确定大陆架边界的时间相一致,在技术上完成澳大利亚海洋地图测绘,完成确定海洋主权区的数据解释和所要求的程序。在科学与技术部的大力推动下,来自澳大利亚海洋科学界的专家通力配合,于1999年制定出台了第一部海洋科技计划——《澳大利亚海洋科学与技术计划》。 % v8 M/ B, W8 V6 l8 h2 k
2.2 最新海洋科技计划 4 d# q, L9 f7 H* F' { B7 y
第一部国家海洋科技计划出台之后的十多年,世界海洋经济发展迅猛,主要海洋国家的海洋经济在拉动本国经济增长中的作用不断增强。澳大利亚的主要经济伙伴美国、欧盟和中国不仅制定了各自的海洋科技政策,还认识到海洋科技与海洋经济间存在着密切关系,不约而同地加强了对本国海洋科技的支持力度。受此影响,澳大利亚海洋利益相关团体纷纷指出,第一部海洋科技计划已不能适应形势变化,需要制定新的海洋科技计划,并将计划的重心转到为蓝色经济服务上来。 ' D& g& ^( |; b: m1 ]
最新海洋科技计划是在澳大利亚海洋政策科学顾问组2013年提出的意见书《海洋国家2025:海洋科学支持澳大利亚蓝色经济》的基础上发展而来的。之后,国家海洋科学委员会承担起了新计划的制定任务。新计划于2014年提交给了国家海洋科学年会,并在年会上进行了广泛讨论,其间收到了来自全国海洋利益相关团体的73份反馈意见。2015年8月11日,国家海洋科学委员会颁布了最新海洋科技计划——《国家海洋科学计划2015—2025:驱动澳大利亚蓝色经济发展》。 - i; e5 b) L' I r2 N" B% B0 x2 F6 y
3
9 H3 Q2 D+ _9 ~! n3 i7 G5 k 两部海洋科技计划目标比较
3 w" e( j0 q7 D$ M+ y3 Y) r 3.1 第一部海洋科技计划
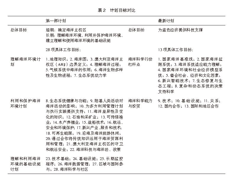
3 q' E0 o+ f7 m& i, ~5 R# X 第一部海洋科技计划颁布之时,国际社会关注的焦点问题集中在海洋主权、海洋资源、海洋环境3个方面,而海洋主权问题是首先需要解决的,所以第一部海洋科技计划分别设立了短期和长期目标(见表2)。海洋科学界需要在计划颁布3到5年内完成通过海洋勘探确定澳大利亚海洋主权区的短期目标。长期目标是,为实现理解、保护、使用海洋资源与环境的目的,优先支持需要重点发展的科技领域以及需要建设的基础设施。
! B2 |( b# Q: D1 e# ^3 V7 f 长短期目标又被划分为了理解海洋环境、利用和保护海洋环境、理解和利用海洋环境的基础设施3个计划。具体来说,第一个理解海洋环境计划主要是围绕着短期的确定海洋主权区的目的和理解海洋自然环境的科学目的,确定了7项具体工作。第二个利用和保护海洋环境计划则是以理解人类活动对海洋环境的影响、支持海洋产业发展、支持海洋资源管理以及维护海洋安全为中心,确定了15项工作。最后的理解和利用海洋环境的基础设施计划以技术、设施和合作为中心,确定了6项工作。
: ~+ `6 s+ F, S! B- v5 a3 \1 ] 3.2 最新海洋科技计划 8 H4 `% d2 l9 z- X' I
最新颁布的海洋科技计划目标与第一部相比发生了明显变化。最新的海洋科技计划以支持蓝色经济发展为目标,这也是世界海洋形势发展变化的必然结果。具体来说,新的海洋科技计划目标是更好地开发海洋潜能,大力发展蓝色经济,实现海洋产业产值从2011—2012年的470亿澳元增长到2025年的1 000亿澳元,并成功应对七大挑战。 J. g& e2 k& D( d6 d, W* I; K
为此,新海洋科技计划将海洋科技工作重点划分为了海洋科学行动杠杆点和海洋科学能力与投资两个部分(见表2),在海洋科学行动杠杆点下,以海洋环境监测、海洋社会、经济、文化和海洋管理决策为中心,确定了8项具体工作目标。海洋科学能力与投资则是围绕着应对七大挑战和实现蓝色经济潜能两个目的,确定了5项具体工作目标。
8 v. m, A& D; ^9 l 尽管前后两部海洋科技计划在总体目标上存在明显不同,但细致分析后发现,为海洋经济提供科技支持,是前后两部科技计划的共同点,新海洋科技计划更是将为蓝色经济服务列为了核心目标。这也是在实现了第一步目标——确定海洋主权区之后,国家海洋利益的深化。认识海洋、保护海洋、实现海洋可持续性的根本目的是充分发挥海洋资产的作用,提高人民的福利水平,发展蓝色经济。 8 F2 ^1 ]( v. w# k2 J& m0 e
4 6 N( O. t- ]! ?: S x, ~3 D* G7 l
优先支持领域
$ X8 d9 @2 @/ s; k 4.1 第一部海洋科技计划
$ o/ ^" I* u/ g- n 前后两部海洋科技计划均明晰了实现目标的优先支持科技领域。第一部海洋科技计划的优先支持领域是围绕着长短期目标和3个计划展开的。短期确定海洋主权区目标的优先支持领域是深水水线测绘、深水测绘数据整合和数字化。
8 ?! s# o$ T. x5 i 长期目标中第一个理解海洋环境计划的优先支持领域集中在海洋物理、海洋化学、海洋生物,海洋气候等海洋基础学科,重点区域是南部温带、北部热带和深海区。第二个利用并保护海洋环境计划的优先支持领域较为广泛,涉及海洋生物栖息地、生物多样性、生态系统、海洋水体污染、水质量标准、石油勘探、水产品生产、海水养殖、海洋资源及能源开发利用等多个领域。第三个理解和使用海洋环境的基础设施计划的优先支持领域集中在海洋人才培养、海洋监测系统和研究系统设施建设、海洋基础资料收集整理、国际交流合作和社区参与方面。 1 b# A5 f. Y0 z5 T/ H
4.2 最新海洋计划
, Y W3 X- P8 t) r 最新海洋科技计划与第一部海洋科技计划的一个明显区别是,第一部海洋科技计划没有提出具体建议,但最新的海洋科技计划提出了8项具体建议,并在每一项建议下都详细列举了优先支持领域。8项建议涉及了蓝色经济为核心的海洋科技系统、海洋基础线和长期监测计划、海洋过程与修复合作、国家海洋模型系统、科学支持决策、海洋观测系统、海洋人才培养与海洋科考船8个方面。 8 a0 C2 [; B: m( i, f
比较之下可以发现,前后两部海洋科技计划的优先支持重点发生了根本性变化。第一部海洋科技计划更多的是集中在海洋基础研究和为具体海洋产业提供基础科技支持上,新海洋科技计划的重点则转向了海洋科学的实际运用。具体体现在5个方面:一是通过海洋科技孵化、人员参与、数据模型化等方式支持蓝色经济发展;二是科学支持国家基础线建设;三是建立具有可操作性的国家海洋模型,将积累的知识、数据运用于支持多元化海洋使用决策;四是人才培养注重实际工作中的人才能力需求,增强人才培养中的实践环节;五是国家海洋观测系统的整合与完善,支持海洋科考船更多地从事海上活动。 i8 M6 l' m8 M0 L/ S$ Z
5
6 e5 m9 Q: K' i# A; G7 j5 n B& ~ 执行支持
0 ]' L Y1 c A) y/ g8 E% f+ w3 X 5.1 第一部海洋科技计划
8 ^1 t4 K) v' m 尽管澳大利亚第一部国家海洋政策的实施得到了专项经费支持,但第一部海洋科技计划却从没获得过直接资助。第一部海洋科技计划颁布之后,澳大利亚在综合海洋观测系统、国家海洋模拟器和海洋科考船方面取得了长足进步,但资助均来自其他项目。如综合海洋观测系统是在澳大利亚国家合作研究基础设施战略的支持下建立的,而国家海洋模拟器则由澳大利亚海洋科学研究所拥有和操作。
# M7 j! P! U2 u7 R 由于没有海洋科技计划专项资金的支持,澳大利亚海洋科学与技术基础不可避免地变得更具特设性和临时性。2014年研究船调查者号取代了南部测量者号,尽管存在着对科考船的更多需求,但受政府资助额度制约,科考船一年只能工作180天。 / B2 a- x% a' d7 N; } _8 G
5.2 最新海洋科技计划 / z2 M! V( \' E# s: J2 h( K
最新海洋科技计划在识别优先发展领域的同时,还提出了优先投资领域,并指出投资来源应包括各级政府、私人企业和社区等更为广泛的资金来源。 5 h2 C% W0 _1 d+ q" N6 h
新海洋科技计划列举的优先投资领域包含6个方面:一是国家蓝色经济创新基金。资助新型海洋技术、生物勘探、生物产品、海洋新能源、水产养殖和深海油气生产的推广与商业化。二是国家海洋研究基础设施。扩大综合海洋观测系统以及充分使用考察船。三是国家海洋基线和长期监测计划。系统测绘、勘探、描绘海洋资产、监控具有高保护价值的区域。四是国家综合海洋实验设施。为研究关键自然和人为因素对海岸社区和资源的影响开展综合实验计划,整合并提升遍布澳大利亚海岸的海洋研究设施。五是国家海洋模拟计划。提高海洋学和海洋气候模型的可操作性。六是海洋科学能力发展基金。资助博士后和优先技术领域中处于职业早期的研究人员。
, B* O& b( [% G* Z& g2 D* {( m 新海洋科技计划指出,2015年之前的10年间,澳大利亚每年在海洋科技上支出4.5亿澳元,实现了蓝色经济倍增,使其达到了目前的470亿澳元,但海洋科技支出占蓝色经济总产值还不足1%。为在之后的10年里实现蓝色经济年增长率达到7.5%(同期澳大利亚GDP预测增长率为2.5%),2025年总产值达到1 000亿澳元,成功应对7大挑战,需要加大海洋科技投资。
) s3 J1 `- o! |2 z# N5 n 6
5 w0 I+ ?4 M$ d: h* H 总结
( n6 q+ t I7 E/ S 对比前后两部海洋科技计划不难发现,澳大利亚政府对海洋科技的顶层设计已从初创期的单纯指导性计划文件,发展成为了今天引领国家海洋科技未来10年具体行动的指南。 4 B9 C4 q7 w! Y$ G
首先在计划目标上更具前瞻性和针对性。第一部海洋科技计划还只是对当时国际社会浪潮的一种被动反应,远非国家主动出击行为,计划前瞻性较差。仅短期目标设立的科技任务服务于国家领土主权要求,长期目标没有将本国需求列为计划重点,而是集中在了当时国际社会广泛关注的海洋环境、海洋资源的认识与保护上,远没有就海洋资产的价值形成全面的认识,对海洋科技在开发海洋潜能中作用的认识也不够充分。第二部海洋科技计划在继续强调保护海洋的同时,一改前者对国家利益的忽视,明确指出国家海洋资产蕴藏着巨大的经济、生态、安全、审美价值,海洋科技的根本任务是支持国家蓝色经济,推动蓝色经济倍增。新海洋科技计划以国家海洋在未来将面临着的7大挑战为出发点,肯定了海洋科技在其中的作用,并为应对每一个挑战识别了优先支持科技领域和共同行动支持点。海洋科技不仅处于应对挑战的核心位置,还将借此服务于政府、产业和社区。
2 ^$ o2 W. q5 ?/ H; S0 _; {7 @0 d6 E 其次,计划制定机制更加成熟。第一部海洋科技计划是配合国家海洋政策需要,由当时的科学与资源部部长麦高兰议员任命的工作组负责。如今,海洋科学委员会已成为了澳大利亚国家海洋科技计划制定机构,并为海洋科技界、政府相关部门、海洋利益相关团体开展常态化的广泛接触提供了平台。海洋科学委员会通过定期与不定期会议及信息发布,向各级政府、社会提供海洋科学信息和政策建议,提升海洋决策的科学性。
- U% s# i0 n1 S4 ~ 最后,明确支持资金。长期以来澳大利亚没有设立海洋科技专项基金,在一定程度上制约了海洋基础设施的建设和利用效率,导致出现国家海洋科考船海上工作时间较短、基础海洋数据获取仍不够便利等问题。为能向海洋科技提供持续稳定的支持,并引向关键领域,新海洋科技计划不仅首次提出了8项高级别的政策建设,还明确了6项海洋科技优先投资领域。对海洋科技的投资将成为澳大利亚国家经济增长不可分割的组成,并将帮助海洋实现经济利益、环境健康和社会福利3方面的平衡,在长期产生最优的可能回报。 ( ?) M$ V& L; c, G! h# q4 ]6 n
来源:《全球科技经济瞭望》2019年第2期 " F6 s) q: ?" M7 o6 P1 t" E) D& G1 p- p
推荐阅读 >
: B+ D4 D# U2 S1 _7 e9 V 2019年富媒体数字出版内容组织与知识服务重点实验室开放基金申请指南
; V2 c! E" P- y: A* x P3 o) |$ X% @7 A- P
解读全球竞争力指数中的中国竞争力优劣势
, d" c8 c3 d% _# E% A3 r6 ?
2 w& i8 g; I& C8 g 科技报告质量管理评价体系研究
7 @! Y* k3 Y7 Q/ n 7 [+ p% @" V0 Q) ~" E7 p9 s& r1 P
识别下方二维码,关注「科情智库」 " H- N3 V) N* p' o* e& B8 H! g
持续关注产业动态及科技领域报告
% m/ f' l& N; U& h Z' S# {& O) C, e% V: w( I' g# {
& N% [- Z2 K) g" Y' ?. {2 L Y8 U
: n |$ B% k! {+ W( |5 n
/ @$ D- i" p+ \2 Z& t$ A, c# K |