|
摘要 作者:陈青华,刘晓红(1.海军航空工程学院,山东 烟台 246000:2.中国航海图书出版社,天津 塘沽 300450)
) F3 I/ I, d3 z' u/ [ 摘要:大数据时代,网络化、信息化、数字化技术推动海洋地理空间信息技术的发展,云计算技术的出现,为海洋地理空间云服务技术的发展提供技术支撑。分析了中国海洋经济建设、海洋资源管理,海洋环境监测等领域对海洋地理空间信息服务的需求,提出海洋地理空间云服务平台的建设展望,分析规划部门、海警部门、海事部门、因土部门、气象部门、环保部门、公众服务领域的具体应用。 , p8 z* N0 x- _2 S9 X' p* d' s
关键词:云计算技术,海洋地理空间信息,大数据 21 世纪是海洋的世纪,也是 DT(data technology时代。在沿海国家中,海洋在国家经济、安全和外交战略中的地位更加突出,各国对海洋权益和资源越发重视。网络技术、信息技术、数字技术都有了飞速的发展,DT 时代的海洋测绘保障服务体系的建设也有了质的飞跃。作为了解海洋和研究海洋提供基础平台和可靠依据,海洋地理信息保障体系的建设已经成为世界各国实施海洋战略和发展海洋经济的先决条件和重要基础。全球航运业的迅猛发展、海洋环境保护需求的日益扩大、海洋资源管理事务的日益增加、海洋资源开发利用的与日俱增和出于国家利益的海洋划界等国民经济建设领域对海洋测绘产品保障提出的要求越来越高,中国现有的海洋地理空间信息共享服务平台已经无法满足高运算、高消耗、地理处理需求复杂的海洋地理空间信息服务的日益增长的需要。云计算技术出现后取得了长足的进展,随着云计算技术的发展,海洋地理空间信息服务保障体系的建设需要以云计算技术为基础,进一步融合网络技术、信息技术、数字技术,构建存储高效、计算能力强大、具备系统集成共享安全性、高效性以及数据提供权威性的海洋地理空间信息服务保障云服务平台,将海洋地理空间数据的获取、处理、服务保障能力提升到一个新的水平,才能实时、高效地向信息化社会的用户提出具备权威性、高现势性的海洋地理空间信息服务与保障。
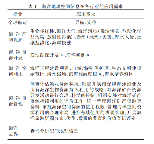
% E; W" z- x6 {1 l' D9 _ 1、海洋地理空间信息服务领域的应用需求 云计算时代,网络化、信息化、数字化技术的迅猛发展推动海洋经济建设领域的服务产品种类、服务保障内容、服务保障形式、保障产品应用形式发生了巨大的变化。海洋地理信息服务保障工作已经从传统的海洋地理空间数据获取、数据生产加工转变为侧重应用效果、用户体验的集海洋信息采集、处理和服务于一体的信息化保障。服务保障产品数量迅猛增长,品种呈现多样化;应用方式摆脱了单一固化模式的限制,呈现多平台、多渠道趋势;保障内容呈现集成化趋势,由传统的水深、岸滩等单一信息发展为海面、水体、海底和海洋重力、磁力等综合性信息集成保障;保障形式呈现动态化趋势,由传统的纸质航海图书静态保障演变为以数字海图、海洋测绘数据、GIS 等先进技术为核心的数字化、信息化动态保障;保障手段呈现自动化、综合化趋势,由传统的天文、人工定位保障逐步过渡为使用卫星、无线电、惯导系统、声学、天文等多种先进手段的综合、自动定位系统。
: g7 Z' |+ I |% H3 [- i$ ]  1.1 全球航运全球航运业的发展对海洋测绘地理空间数据的现势性要求越来越高,唯有高效能、全天候、多元化的客户服务和保障、透明提供和动态服务的效果,才能满足全球航运业务的需求。为满足全球航运业的需求,海洋测绘数据库建设管理技术、海洋测绘信息处理技术海洋测绘信息分析技术、海洋测绘信息加工技术、海洋测绘信息更新技术、海洋测绘信息改正技术、海洋测经信息查询技术必须依托云计算技术进行改进,实现高精度、高现势性的海洋测绘基础数据的高效管理,构建全数字化、多元、多尺度、多分辨率的海洋地理空间信息数字与集成系统,具备基于地理信息系统技术进行数据分析、加工与处理的能力,并在系统内和服务网络上实现及时更新、改正和查询服务。1.2 海洋环境保护、海洋资源开发和空间利用海洋环境监测是海洋环境保护工作的重要组成部分,海洋环境监测是评估环境风险、执行海洋环境风险区划工作、监控海洋污染源分布及排污情况等海洋环境监测预警保障工作的重要支撑。海洋环境监测需要推进实时在线监测工作,建立在线监测技术体系,创新和优化现有监测技术,充分挖掘在线监测技术潜力,实现多种技术手段的综合运用,切实保障监测数据信息质量。只有统一的、稳定的、可扩展的、可兼容的海洋地理空间信息云服务平台,才可能随时、随地、按需为各类型海洋环境监测机构提供内容丰富、形式多样、可扩展的海洋地理空间信息云服务,便于其及时掌握、科学评价周边海域环境状况,切实发挥保护周边海域海洋环境的作用。1.3 海洋资源管理海洋资源管理工作涵盖的内容宽泛,唯有对海洋地理环境的宏观、动态、持续的监测、搜集与处理,才能满足海洋环境保护、海洋资源开发和空间利用的需求,海洋地理空间信息技术需要整合集群计算、网格计算、虚拟化、并行处理和分布式计算技术,形成更大的计算规模,实现更灵活、更高效的随需服务,才能够有效降低海洋资源管理成本与开支,提高管理效率。1.4 海洋划界随着海洋经济的日益发展和国家海洋利益越来越受到重视,海域划界已成为一种包括政治、外交和技术等各个方面问题的国家行为。以云计算技术为基础构建存储和计算能力强大的海洋地理空间信息服务保障平台,可为海洋划界提供多学科、跨领域联合途径,便于海洋划界先进技术的引进和应用,满足海洋划界技术演进发展的需求。2 R8 ]& {) A8 t6 W" w5 R, O* `
2、云计算技术在海洋地理空间信息服务领域的应用 运营级别的海洋地理空间信息云服务平台可以部署在网络环境的任意位置,运营级别的海洋地理空间信息云服务平台结构如图1所示。在海洋经济建设、海洋资源管理与海洋权益维护领域广泛的应用,涉及规划、海警、海事、国土、气象、环保、统计、公众服务等很多部门。6 W3 b! V/ V( t/ N0 ` K, P
2.1规划部门应用 规划部门可以利用海洋地理空间信息云服务平台,为规划业务管理和审查提供标准统一的可在线浏览的海洋地理空间信息海图,还可以访问平台提供的各类空间基础地理信息进行分析和查询,为规划辅助决策提供支持。
$ c9 a$ E: R1 d3 x8 x 
* m7 U* `3 G" a! Q7 t! f8 i, a  2.2 海警部门应用海警部门大量的警务工作涉及海洋地理空间信息,例如,巡逻路线、巡逻区域、警用基础设施管理等等。空间地理信息的合理使用切实关系到警力资源的合理分配。2.3 海事部门应用利用云计算技术搭建海洋地理空间信息服务平台整合海上交通资源,为交通的管理、规划提供丰富便捷的信息资源,改变工作模式和提高分析手段,大大提高工作效率,将交通现状直观地整体地呈现给海事部门,依托于海洋地理空间信息服务平台掌控全局,进行科学规划、科学管理,保证交通系统高效运转。2.4 国土部门应用依托海洋空间地理信息云服务平台,国土部门可以方便地使用包括规划、矿产等相关的业务数据,能够快速的集成不同的业务资源和功能,云平台将以其自动弹性调整的能力提供高效、可靠的底层技术保障,在理论上提供无限量的高效空间处理能力。可以充分利用现有的海量存量历史数据为海洋开发利用提供个性化数据、分析和处理成果,对国民经济间的发展具有重大意义。2.5气象部门应用借助云平台,专业的气象数据分析部门能够获得丰富的空间地理信息以及平台共享的各种专题资源的支持,从而进行有效的数据分析和整理,能大大提高气象科学数据的利用效率,提供更有针对性和商业价值的分析服务,能够满足多种行业用户的实际使用需求,2.6环保部门应用依托于海洋地理空间信息云服务平台环保部门能够借助三维可视化能力以及强大的科学计算分析功能,对环境污染事件的污染效果进行准确的分析与评估。借助海洋地理空间信息平台,结合空间地理信息资源和先进的预测模型,环保部门可以利用空间地理信息资源完成环境规划、环境影响评价等各种任务,加工生成自己的专题数据,大幅度提高政策制定的水平以及执行力度。2.7 统计部门应用统计部门同样可以利用海洋空间地理信息云服务平台来开展工作,促进各种专业的统计数据综合分析应用,便于应用各种分析、挖掘方法探寻普查及综合统计数据所反映的社会经济发展状况和规律,达到提高数据质量、节约国家投资、提高工作效率的目的,进而拓宽统计服务领域。2.8 公众服务应用公众可以通过海洋地理空间信息云服务平台方便地利用手机定位功能获取与地理位置有关的信息。当个人在海上遇到危险的时候,可发出求救信号和位置信号到海上指挥控制中心,为警方的救援活动提供重要线索与依据,为警方快速有效的开展救援活动创造有利条件。, P2 U( Z0 `" L" V1 U
3、结束语
9 h; G& Z4 ?4 |: U 海洋地理空间信息服务保障水平的提高,将为认识海洋、开发海洋、管理海洋开辟更广阔的途径,提供更有效的手段,对海洋经济建设发展具有重大意义。依托云计算技术的发展,根据用户需求,搭建统一的、稳定的、可扩展的、可兼容的海洋地理空间信息云服务平台,随时、随地、按需为各类型用户提供内容丰富、形式多样、可扩展的海洋地理空间信息云服务,使海洋地理空间信息的管理能够采用云计算的模式,形成集信息采集、整合、共享、协同、挖掘与利用于一体的海洋地理空间信息管理体系,全面提高海洋地理空间信息发布、管理以及利用的效率,为海洋权益维护、海洋战略实施和海洋资源开发利用提供可靠数据支持和技术保障。 【参考文献】[1] 许丽娜,王孝强.我国海洋环境监测工作现状及发展对策[J]. 海洋环境科学,2003,22( 1) : 63-67.
1 y+ Z% x' \. j9 \+ V [2] 熊小飞,上官茂森,陈洁,等. 我国海洋环境监测工作的发展对策[J]. 海洋开发与管理,2014,16( 8) : 76-78.
5 ]8 @5 j" g/ P& g [3] 鞠德峰 .我国海洋资源管理的现状与问题[J]. 经济师,2002,10( 4) : 28-29. : G3 x, X. I6 q4 U2 I3 v
[4] 刘海波,付颖.海洋资源及其可持续发展[J].鞍山师范学院学报,2003,8( 3) : 26-31. ) J2 Z! i* \6 L: o9 @* F. @+ y: s- i
[5] 冯天驷. 我国海洋资源及其管理对策[J]. 中国地质矿产,1999,3( 6) : 86-90.[6] 张广钦.中国船舶工业统计年鉴[M]. 北京: 中国船舶工业年鉴编委,2008.
4 S C, ~+ N# K; T7 w, @* D [7] 谢祚水. 船舶与海洋工程概论[M].北京: 国防工业出版社,1999. . H* \+ r2 C- P1 ~9 P L2 R
[8] 刘鹏. 云计算[M].北京: 电子工业出版社,2011. 6 G/ r+ S1 {& v
[9] 王永贵,韩瑞莲. 基于改进蚁群算法的云环境任务调度研究[J]. 计算机测量与控制,2011,19( 5) : 1203-1205.
- p$ q1 b% i: ]$ l- w [10] 陈康,郑纬民. 云计算系统实例与研究现状[J]. 软件学报,2009,32( 5) : 1337-1348. 7 d( S, G# G2 W% H+ U& H

" E, W# a6 }" g4 g& C; g 声明:本公众号相关内容均来自主流媒体及公众号,非商业用途,并不意味着赞同其观点或证实其内容的真实性。版权归原作者所有,如有发现侵犯您的权益,请后台联系编辑,我们会尽快删除相关侵权内容。 % o" v" x0 F a/ D/ V$ n# c
- M2 s$ P& C, I8 z
; x" w, \+ H. v) H b$ m- G
* m) f! D. Y8 [& A
$ A6 d8 r8 M3 W7 k |