收藏本站 劰载中...网站公告 | 吾爱海洋论坛交流QQ群:835383472

《海洋化学资源》第一课时参考教案-海洋仪器网资料库

[复制链接]
第一节海洋化学资源第一课时  C/ x7 l3 N4 T/ [5 ^
课标要求:  f8 a/ g& v+ p/ m4 y
运用图示、列表等方式认识海洋中蕴藏着丰富的资源,认识合理开发海洋资源与保护海洋环境的辩证关系;通过对海水淡化的实验探究,学会蒸馏法分离物质,认识海水淡化的可行性,进一步树立资源意识。
% M2 U/ M+ X: z+ A. |教材分析:/ R8 f* r" B9 F2 w
教材首先从海水中的物质引领学生认识海洋化学资源,然后深入到海底蕴藏的矿物资源,体现了认识事物的全面性合完整性,初步渗透“科学合理开发资源”的观点,然后以海洋中淡水资源的开发利用为范例,在引导学生主动探究的过程中,穿插有关概念的理解和方法的运用。教材通过海洋这个巨大的资源宝库,为学生开拓了一个新的广阔的化学背景,又使学生掌握了一些终生发展所必需的基础知识与基本方法,体现出“从生活走进化学,从化学走向社会”的课程理念。9 D* _, e. @( @2 f2 V& I% q7 K0 t) L
本节教材的重点是关于海水提镁和海水淡化的基本原理。对于海水提镁,重要的是要引导学生知道富集的方法在化学上的应用;关于海水的淡化,一方面让学生了解淡化的方法,另一方面要培养学生的实验探究能力,从中渗透节水意识的培养。
; ?1 a: R) l; t* m9 q/ ?& ^学情分析:
2 M. P( Q! h; N4 Y: c  f海洋是学生比较熟悉的,但对海洋资源的了解就仅限于出产的鱼类、食盐等,并不深入。因此学生对海洋资源的开发和利用,对海洋环境的保护认识可能不足,对如何处理好经济利益与环境问题,短期利益与长期利益,还存在认识上的偏差。所以本节课从学生熟悉的事物入手,引发学生的兴趣,进而加强学生运用化学知识解决生产生活问题的能力,帮助学生逐步树立正确的资源观和环境观。
7 e% }6 u% T4 F学习建议:
$ ^4 s8 X0 Q5 S4 t. s1. 利用现代化的教学手段,设计贴近学生生活实际的教学情境,调动学生自主学习的积极性,营造良好的探究问题的氛围。, j- O2 D/ D1 G. s
2.从“应用—认识—再应用”的理念出发,教学时要密切联系实际合社会热点问题,引导学生把化学课上学到的知识合方法运用到生活实际中。
4 ?8 ]6 h; X6 I4 @. |% ?3 k% s' g3.本节课出现了很多饼形图、框图,要引领学生去发掘、提取相关的信息,并通过加工、整理,转化为学生自己的认知体系。; X( p$ }6 j0 o* `- V
                               学习目标:
- i+ t7 P3 f, m; ?6 ?# ?知识与技能:, s3 ^5 y3 a0 w4 p3 i. U/ q
1、知道海洋是人类的天然聚宝盆,蕴藏着丰富的资源;能说出海洋资源包括化学资源、矿产资源、动力资源、生物资源;认识海洋资源的开发对人类进步的重要作用。- _& k* n# \; L: ]' T
2、了解海水及海底所蕴含的主要物质;理解海水制镁的原理。2 ~9 b& A( i) ^8 M8 \3 {
过程与方法:
! {- c! V' A" v# R3 Z通过海水提取镁的学习,培养学生的元素守恒观。, M+ Y' R0 h, t
情感、态度与价值观:( v4 P; D4 n4 Y2 @! L: j
认识海洋资源的开发对人类社会进步所起的重要作用;认识合理进行海洋开发、保护海洋环境的重要性,培养学生关注社会和人类生存环境的社会责任感。
+ J- C5 H4 ^7 }! V' c# q; A! Y知识点(重点、难点):' X; e& g4 f/ {4 J- W! R" N
重点:/ ?% G  o+ T$ ~
1.知道海洋中蕴藏着丰富的资源,能说出海洋资源包括的种类。
) r- H' X5 U2 C) K- b  d* m难点:0 J( k# d4 Y3 D4 E, _8 s
学会用辩证的思维分析问题,用发展的眼光看问题。( Z: m' V3 d- M5 {  \* n/ X0 u
重难点突破:
( C7 k# L9 Z& F4 s: V4 }通过学生自学、分组讨论、教师点拨、多媒体展示等多种教学手段的综合运用,达到突出重点、突破难点的目的。
; c# T8 n: a1 o  P学习方法:' G8 {5 S. s+ |  b/ B  X
自学、分组讨论、教师点拨相结合。
7 P4 L. v/ G" X学习流程设计:$ {5 ]) Z4 z0 S" r1 L3 H
创设情景,图片引入指导学生认识海水中的物质0 I$ ^# h' u+ L' d+ ^4 _
指导学生学习镁的制取和利用指导学生学习海底矿物部分5 I) i3 I7 ?* M3 ?" P2 p3 W
指导学生通过讨论,树立环保意识) Y2 M! B2 r" T9 E1 L
教学媒体:多媒体
# ~* e& B6 [: P9 {$ G3 y学习过程:, L% j7 k5 R! ?
                              
  {# D- E0 p# v+ B; U0 \' w
                               
登录/注册后可看大图
* [) U- z: a6 P  t
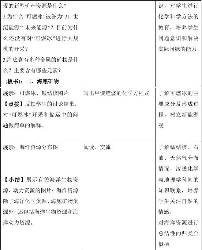
                               (板书)一、海水中的物质- l) ~$ {9 q8 O0 p/ g, w: P
展示:海水中的化学资源+ w1 C/ d0 M- i0 }8 R
[问题二]找出“海水之最”
7 `+ K; x3 Z. `2 B8 I6 t" A* ~海水中含量最多的物质是______,含量前两位金属离子为:________ ;含量最多的非金属离子为_____;海水中含量较多的盐有_____________。
3 n. p. r, B4 z3 B/ a强调:如果把海水中的盐平铺在陆地上,其厚度可达150米。通过海水“晒盐”可以获得其中含量最多的盐—氯化钠;且氯化镁可以制得重要的国防金属—镁。展示:镁的用途的相关图片阅读饼形图思考、回答问题
4 C* `, ^4 b: i6 i: n) T7 H抢答:% _- @8 F( z) |. v
H2O$ K+ p* @( y" w0 X2 `+ \- o! B  f
Na+、Mg2+
) y5 O% ?; q& X. f: J5 BCl-$ V% |$ c! ~/ }: t, U/ c
NaCl、MgCl2等
6 a) E6 z% g% F0 q! t( d: c7 b通过读图获取信
! D5 E: w- `8 k5 t息,培养学生阅
' H' p' y: V+ r) F$ c读及识图归纳能
! t. U3 s6 z. n' |  x- r% i6 y: Z6 E  o, E0 v5 _! p
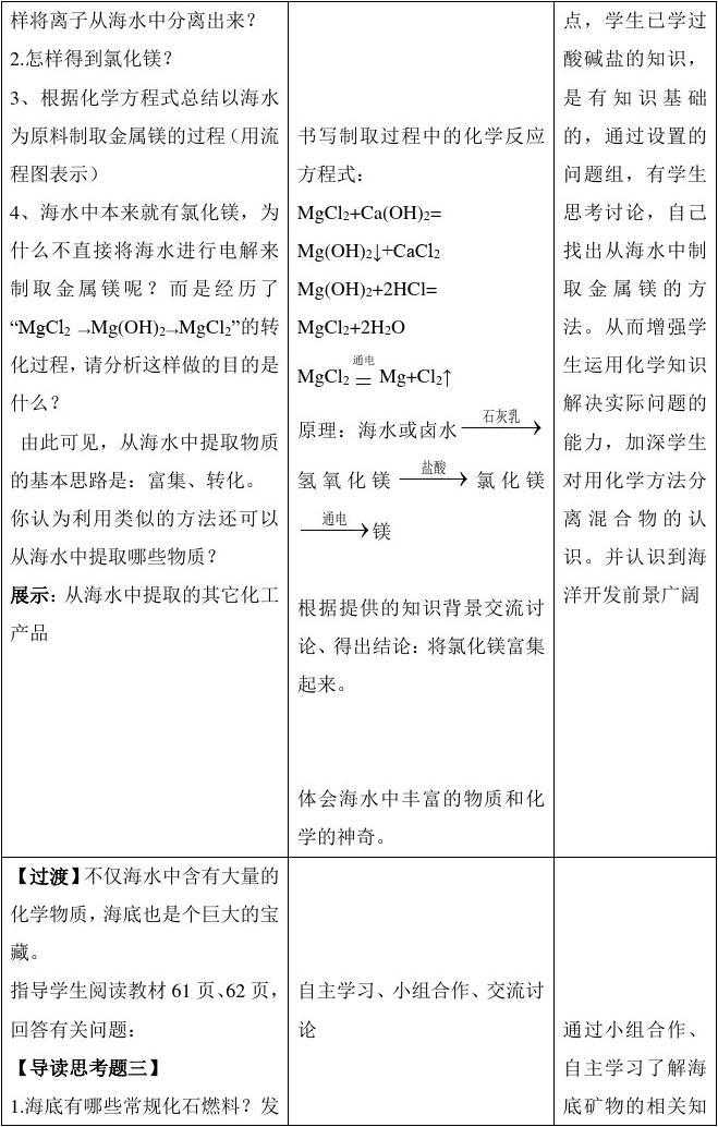
【探究】如何从海水中提取金属镁& q6 Z8 w9 Z& |0 j/ A* Y9 M
【知识背景】工业上常用电解熔融的氯化镁(纯净)的方法制取金属镁,其反应原理为:
; h' z( ~1 p* y% Z0 TMgCl2 通电Mg+Cl2↑
9 B0 u/ h- D5 H8 c! c4 e( M; o7 ]指导学生阅读第60页、61页内
5 N( `9 X& }, b! W. ?9 O' N3 U
$ ]0 Y3 K" |+ ?% y& |【导读思考题二】
* L5 M1 U$ u# \1.海水中镁离子的含量很低,怎带着问题自学、思考1 D1 ?( d' b( H& ^9 }
电解氯化镁得到
8 y  Q7 k4 ~' L4 }5 b6 O镁的反应,学生
/ _& e0 V* i( I没有知识基础,
4 Y) a$ u3 q! o: ~# x5 `# Q$ h所以作为知识背
( n' r2 q# N: `) }) H2 @景给出。但利用
7 B+ T. _  d/ Q) |  ~氢氧根离子将氯. }( f4 S' @$ I2 N+ @  ^) |" }
化镁转化为沉
7 U/ O+ q8 z4 k4 [4 g淀,从而实现镁
+ f7 _0 O$ ^" e! o9 `1 G离子富集这一: I9 j7 K- b. \6 w, `. D( r
                              
3 t, Y1 }3 q" g6 Z9 U
                               
登录/注册后可看大图
' {( Q1 v/ g5 o# O  e6 W5 d
                              
( T: ?5 g; W9 |% I7 M
                               
登录/注册后可看大图

) a+ M( e4 d( c9 e  P9 b: {                               【过渡】海洋资源非常丰富,海洋开发水平已经成为衡量各国综和国力的重要标志之一。但随着在海洋资源开发与利用中存在着很多误区。我们蓝色的家园正在被污染,生物资源日益减少,矿产资源日益枯竭,采取怎样的措施合理利用好海洋资源,保护好我们的家园是人类值得思考的问题。
: X' t( R: B8 Q0 D展示:有关海洋污染的图片
% R- D* p/ a6 ~4 K& O【畅所欲言】
+ G$ L4 ?; I- \: G- }1、说说你了解的海洋污染的现
! g& {& D& J, J3 n; x% _状?
; I+ G8 _8 e0 N. y8 e2、你能就如何保护和开发利用
" I8 u0 s0 x  `6 W. b海洋资源阐述一下你的观点
' o! L6 m- B2 Z& ]2 W7 C+ M  f; q% b* I吗?8 @8 }5 V" L: E1 m
展示:海上山东对海洋保护及资源的利用方面取得的成绩。观察、思考,分组讨论、交流,: z7 G' l5 P; _
发表各自的见解3 a2 B; _+ n) ?+ f$ s/ J3 m+ B
让学生意识到海
2 z- m% s* {4 Y% n* p7 V4 ~$ F8 h洋污染的严重性" U" _  [8 V; r8 B+ E5 t
和紧迫性,知道
) Q9 ?) f& a9 B4 X2 G0 l% m  n保护海洋环境的+ w2 y/ ?, H: `" h
措施,学会辩证2 a. r7 s1 |) k0 a8 m
的处理开发海洋/ a9 t* C! X! K" a8 u6 V
资源和保护海洋
$ ?4 @5 `2 C: N9 `* C0 @+ k环境的关系,激
; h! @7 c- b/ g! [' u  a, ^# S发学生关注社会( h9 v- f  @8 M& g% u8 b, r4 [
和人类生存环境
. e" R# \/ O) `5 \/ S的责任感,树立7 y. p7 C- V; H2 i) E
科学发展观,* \6 _* V4 b; |! T% i
【归纳总结,感悟收获】
/ y4 }9 T/ F: j7 }通过本节课的学习,从化学的视角谈一谈对海洋的认识。是否还有问题需要和大家一起交流、讨论呢?谈收获、谈疑问
: F+ O. E: Q6 M# G1 u; {1 h+ Q培养学生分析总/ ]9 B1 B/ ^6 |3 y8 v
结问题的能力及* D2 l6 C8 D7 y% b0 m  H
语言表达能力。
% G2 z' f3 F# O. @7 ^4 J                              
6 G+ j: A$ {" z$ Q- F) c
                               
登录/注册后可看大图
回复

举报 使用道具

相关帖子

全部回帖
暂无回帖,快来参与回复吧
懒得打字?点击右侧快捷回复 【吾爱海洋论坛发文有奖】
您需要登录后才可以回帖 登录 | 立即注册
荆无命
活跃在2026-1-23
快速回复 返回顶部 返回列表