. L3 x3 V0 x; I( ~! W6 h" [' m! R9 Y
中国海洋大学海洋生命学院生态毒理学汝少国教授团队于日前在Journal of Hazardous Materials (IF=7.65), Environmental Pollution (IF=5.71), Science of the Total Environment (IF=5.59)等环境科学与生态学Top期刊发表了多篇海洋微塑料相关研究论文。
# M0 e' p6 g0 }4 h) k 
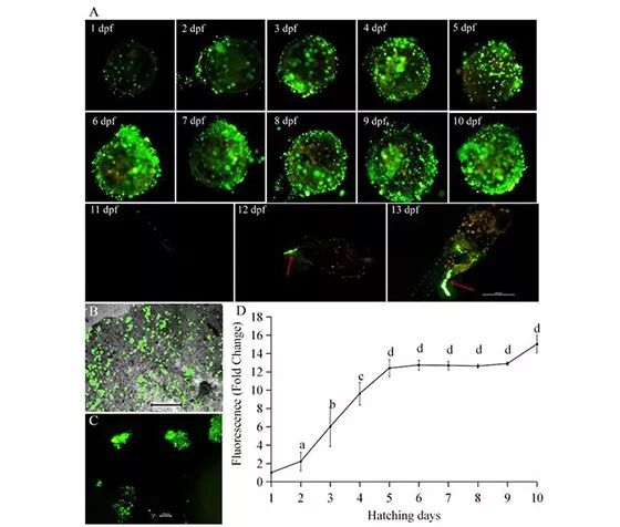
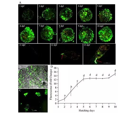
6 I; _: Z& i: [$ T0 O. d6 ]- S 微塑料在海水青鳉胚胎卵壳上的吸附与仔鱼体内的蓄积过程
: x" \! o. e& s, t8 n 每年从陆地排入海洋的塑料垃圾约有600~1200万吨,这些塑料碎片在环境中会逐渐裂解为粒径小于5mm的微塑料。微塑料化学性质稳定,在环境中可以存在数百年至几千年,并通过洋流、风力进行远距离迁移,遍布整个海洋。微塑料容易被海洋生物摄入体内,通过食物网传递影响整个海洋生态系统。 & |; z4 K5 i' c6 ~
此外,微塑料具有很大的比表面积,容易富集有毒有害物质,对海洋生物造成联合毒性效应。鉴于微塑料污染的严重性,2016年联合国环境大会将微塑料与全球气候变化、海洋酸化等并列为全球性重大环境问题。 $ ?1 G$ F" W7 s8 n! N
自2017年以来,生态毒理学团队从微塑料的污染调查与生物毒性两方面开展相关研究。对南黄海沉积物与底栖生物体内微塑料污染现状进行了调查,揭示了海洋沉积物中微塑料的分布规律;同时研究了强降雨对桑沟湾海域微塑料的影响,发现台风会显著增加海水、沉积物与养殖牡蛎体内的微塑料含量。
) s4 w/ t8 A+ J6 ]3 p8 U6 p% z 在生物毒性方面,发现微塑料不仅会损害海水青鳉肠道、鳃、性腺等组织的结构特征与氧化应激防御系统,还会干扰鱼类的生殖与子代的发育,首次证实微塑料具有生殖内分泌干扰效应;另外,发现高浓度微塑料(20和200μg/L)会在海水青鳉卵壳上蓄积,干扰胚胎和早期仔鱼的发育。联合暴露实验发现低浓度微塑料(2μg/L)会通过降低持久性有机污染物——菲在鱼体内的生物富集量,削弱菲对海水青鳉的早期发育毒性。以上结果可为评价海洋微塑料的生态风险提供重要参考。
0 r, W' ]) ?1 f |" u$ C 生态毒理学团队成员王军副教授为以上论文的第一作者或共同通讯作者,李玥姣博士为Journal of Hazardous Materials文章的第一作者。海洋生命学院刘晓收教授对相关研究提供了很大帮助。研究工作获得了国家自然科学基金、国家重点研发计划、中国博士后科学基金、中央高校基本科研项目等研究经费的资助。 相关链接) c/ Z9 B- u: r. M& U7 U% }
https://doi.org/10.1016/j.jhazmat.2019.121586https://doi.org/10.1016/j.envpol.2019.113024https://doi.org/10.1016/j.scitotenv.2018.10.007https://doi.org/10.1016/j.scitotenv.2019.02.367 " E% V, B6 X: F; ^: }' w
 ( ]4 U" Q5 `# m, Q0 E }8 }- r, I
来源 / 海洋生命学院 V; r5 M- x- H6 K& f
作者 / 王军 9 S1 C7 x( v7 R& ^, c
编辑 / 房以恒
5 \+ h- z) |% m2 T/ t5 J2 ^3 f 
! j c$ W; I7 `5 I% q5 D' ]* Q7 |6 ^0 F. E
9 |0 t& N1 Q" Z) I" m; [- {8 [% s5 R+ h5 b; k$ k: b. |* Q) S
) p9 ^( b3 s$ d5 ~5 n6 h |