) h( ?. D/ g6 v9 w3 o& S9 t" F6 C 0 引言 8 n* m' z2 v) J! l& l
生态系统是生物与其周边环境构成的统一整体,人类直接或间接从中获得惠益,Costanza称之为生态系统服务。生态系统服务与人类生存发展息息相关,不仅是人类生产生活的基本保障,也是人类福祉及美好生活的重要保证。生态系统服务概念自提出以来得到学界的广泛关注与热烈讨论,随概念界定、功能服务内容分类、价值评估、空间流动、相互关系及优化管理等研究的不断深入,生态系统服务理论渐趋成熟,研究成果广泛应用于生物多样性保护、资源与环境管理、区域可持续发展、社会福祉效应、气候变化与区域经济社会发展等领域。 # H5 l( H# k) H4 Q0 V
鉴于生态系统服务的重要意义,学界尝试量化其价值,不仅有助于增进公众对自然资本的认可、对生态系统质量及变化的了解,也为生态资源的有偿使用与相关政策制定、区域生态规划提供科学依据。一些国家甚至将生态环境纳入国民经济核算体系,以监测与管理生态系统服务的变化与使用。但尽管现有研究尝试多样化的研究手段与方法,从不同类型生态系统、多种空间尺域展开生态系统服务的价值评估,由于生态系统服务功能的复杂性与动态性,不同类型及区域的生态系统服务价值评估结果仍难以比较与对接,导致研究成果的实践转化率低、现实指导意义有限。价值评估与实现机制研究成为生态系统服务理论的研究热点与难点。 0 [* R1 f: T( R0 a. p& Q; \
基于此,文章系统梳理国内外相关研究,以反映生态系统服务价值评估及实现机制的最新研究进展。以“生态系统服务(Ecosystem service)”为关键词在 Web of Science核心合集和中国知网CSSCI/CSCD期刊数据库进行文献检索 (图1,文献发表时间截至2021年),采用系统综述方法,遵循生态系统服务“概念及内容界定—价值评估—价值实现”的研究思路,在概念界定及内容分类回溯基础上,总结价值评估方法、概括价值实现机制,以期促进生态系统服务理论特别是价值评估与实现机制研究的进一步完善,为我国生态文明体制建设、全球人类福祉增进提供理论依据和技术支撑。
6 b3 u: @" B$ ^" j0 Z 
# Y2 i b. |2 O, Q+ Q
1 生态系统服务概念与内容分类 , G1 z6 V5 z9 f0 \5 I0 i8 R* T- k
生态系统服务概念由Ehrlich提出,指生态系统功能惠益人类的特点。Daily 定义生态系统服务为自然生态系统及其物种所提供的能够满足和维持人类生活需要的条件和过程,分为调节、承载、生产和信息4类;Costanza等指出,生态系统的产品和服务是人类直接或间接从生态系统功能中能获得的收益,并提出大气调节、水循环、土壤形成、食物供应、娱乐、文化等17项服务与功能;生态系统经济与生物多样性(The Economics of Ecosystems and Biodiversity, TEEB)基金会将其定义为生态系统对人类福祉直接或间接的贡献;千年生态系统评估(The Millennium Ecosystem Assessment, MEA)报告提出定义为“人类从生态系统获得的惠益”,分为支持、调节、供给和文化4类。另有其他定义(表1),均涉及生态系统与人类惠益关系。
( x% K% }! v8 v8 _7 ?8 H. o 总体而言,生态系统服务概念经历了“环境服务、自然服务、生态系统服务”的发展过程(图2),其中MEA提出的“人类从生态系统获得的惠益”定义及分类方案,反映了生态系统服务的主要功能及其结构与关系(图3),获得学界广泛认可,推动生态系统服务研究的进一步发展。生态系统服务的概念演变是随相关研究的持续深入,对生态系统服务的科学认知不断清晰的过程,如何阐释“自然组分—生态过程—生态功能—生态服务—获得利益”之间的关系,是生态系统服务界定的关键。 
- @0 R1 V1 B+ j4 m1 W+ N( p 另有与生态系统服务相近概念,生态系统功能和生态产品。生态系统功能是指生态系统的不同生境、生物学及其系统性质或过程,侧重反映生态系统的自然属性,即生态系统功能不以人类需求为前提;而生态系统服务则是基于人类的需要、利用和偏好,反映人类对生态系统功能的利用,如果没有人类的需求,就无所谓生态系统服务,两者关系如图4。生态产品实质上是生态系统服务的一种,是指生态系统为人类福祉提供的直接、终端的产品和服务,不包含生态系统服务中的支持服务、间接过程和资源存在,在构成内容上小于生态系统服务,其价值也限于生态资本价值、产品使用价值、增加就业价值、政绩激励价值和经济刺激价值。生态产品价值是生态系统服务部分的直接与间接价值。
: Q5 d; `" s; k 
% w8 ~9 ^; j, J' T5 f 2 生态系统
9 Z( m* \" q$ \6 o/ n) J 服务价值评估研究进展 生态系统服务概念及内容分类为其价值评估奠定理论基础。生态系统服务价值评估对象广泛,包括动物、植物、湿地、旱地、海洋、草原、水系统、生物多样性等各类生态要素或子系统,评估区域包括全球、洲、国家等大尺度区域和地区、省、市(州)、公园等中小尺度区域。评估方法多元(表2),总体可分为价值量评估法和物质量评估法,两者区别在于是否用货币单位表示其价值,故也称为货币评估方法与非货币评估方法。生态系统服务价值评估有利于生态系统服务最大化与公众服务需求满足之间的权衡及管控。 }+ _ j2 u* L7 j; w7 V
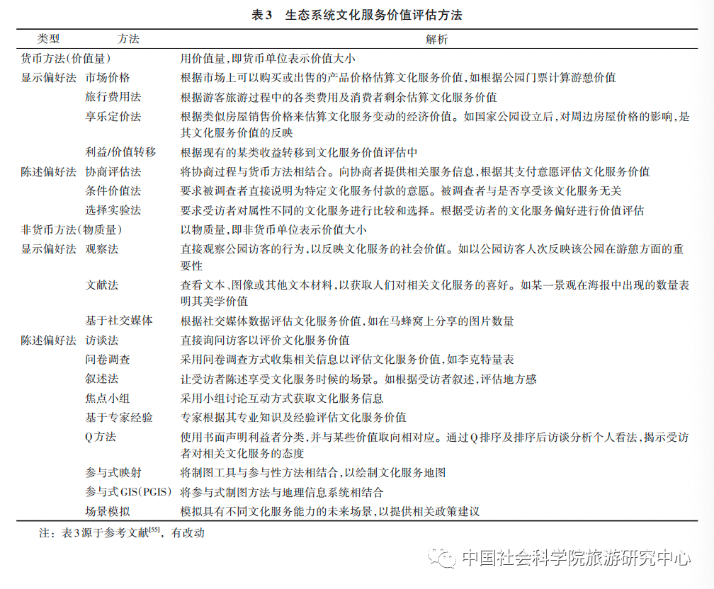
文化服务是生态系统服务中的重要组成部分,但由于其非物质性及不可视性性质、价值评估的数据高要求性、产生及获取的主观性、消费过程的非消耗性,生态系统文化服务尚未形成统一定义,也导致形成多元的价值评估方法。这些方法按偏好显现可分为陈述偏好法与显示偏好法,或按表现形式可分为货币方法(如市场价值、支付意愿等)与非货币方法(如问卷调查、访谈等)。陈述偏好法如条件价值法、选择实验法等,要求受访者在假设市场条件下陈述为接受或放弃某种产品或服务的支付意愿。显示偏好法如享乐定价法、旅行成本法等,根据市场或者其他文本信息反映消费者为某种产品或服务的支付意愿。文化服务的内容较为庞杂,各种评估方法各有利弊,应综合考虑生态系统文化服务的内容与评估方法特点,并结合数据情况选择最佳评估方法(表3)。 运用各类评估方法,现有生态系统文化服务价值评估研究遍及各类空间尺度。在全球尺度,Everard M等对照MEA生态系统服务分类评估了全球海岸沙丘的文化服务价值,包括文化遗产、休闲与旅游、美学价值等;S.H.S. Teoh S等基于TEEB数据评估了全球陆地的文化服务供应。局部区域的文化服务价值评估研究较多,如巴西东南部山区、墨西哥沿海地区、荷兰泥炭地、中国西部农业景观等案例,都是对区域某类生态景观的文化服务价值评估。生态系统文化服务直接影响人们生活质量,更为凸显生态系统服务对区域经济社会发展的重要意义,其价值评估具有重要意义。上述价值评估方法(表2、3)中,当量因子法和功能价值法为价值量评估方法,前者基于单位面积的服务价值当量计算土地类型面积生态系统服务价值总量,后者则结合经济学市场价格将生态系统服务进一步价格量化。基于“同类单位土地生态系统服务价值量相同”假设的当量因子法受生态系统服务时空异质性的影响较大,更适用于小尺度区域的服务价值评估,该方法的完善在于进一步考虑生态系统服务的时空异质性。功能价值法评估以市场价格数据为前提,基于市场情况(实际存在、替代存在和模拟存在)分为直接、间接和模拟市场价值法,其中直接市场价值法一般限于供给服务的价值评估,间接市场价值法因替代价格与真实价值的偏差而降低评估结果的可信度,模拟市场价值法则受调查样本及专家的主观性影响大,功能价值法的完善在于提升不同市场情况的价格数据精确度。
) T7 S) d# T( W0 L4 w4 N1 _% T 基于生态系统过程而构建的物质量评估方法在科学可信度和空间可视化方面优于价值量评估方法。其中能值法结合能量系统理论,以能值指标揭示生态系统服务的物理基础及形成机理,反映生态系统服务的能量流动与区域差异,对于环境与经济的可持续互动探索有重要意义。但限于(客观)能值指标对(主观)文化服务的难以体现,能值法有待提升对文化服务价值评估的适用性。模型法通过综合模型计量生态系统服务物质量,其中InVEST(Integrated Valuation of Ecosystem Services and Trade-offs)模型包括陆地、海洋、淡水生态系统模块,对于这3类生态系统的支持、调节和供给服务价值能较好评估,而不适用于文化服务价值评估。SolVES(Social Values for Ecosystem Services)模型则基于服务受用者态度偏好和景观参数生成社会价值空间分布图,能较好反映生态系统的文化服务价值及其空间差异。模型法的数据要求高,限制该类方法的使用推广,其完善在于降低数据要求。 * C( E3 m2 R G, e! v' [) |3 ]
3 生态系统
4 n1 x3 `5 G% L! b! {( B! | 服务价值实现机制研究进展 3 ]' I' E( w& ?$ Q$ a+ w* T" K) ]
生态系统服务对人类福祉的增进以其价值实现为基础。但公共物品属性的生态系统服务具有非竞争性与非排他性,即外部性。外部性可分为正外部性与负外部性,前者指一些人的生产使另一些人受益而又无法向后者收费的现象,后者指一些人的生产使另一些人受损而前者无法补偿后者的现象。外部性常造成生态系统服务管理不善、供给不足、人类无节制利用等问题。如何将生态系统服务外部性问题内部化、服务价值最大化,成为其价值实现机制研究的重要问题。 4 z: C% h" L/ ~) X, \3 ^
基于不同的主导因素考虑,生态系统服务价值的实现模式有多种分类。借鉴经济学中对交易市场的类型划分,Banerjee等将交易模式分为直接交易、票据交易所交易、缓解银行交易和双边协议交易等,交易模式取决于交易数量、生态系统服务性质及交易成本等因素。张林波等概括生态产品价值实现的主要方式有生态保护补偿、生态权属交易、经营开发利用、绿色金融扶持、促进经济发展、政策制度激励等措施(图5)。高晓龙等认为生态产品的价值实现需要资金和政策持续投入,按照资金来源的不同,将生态产品价值实现模式分为公众付费、公益组织付费、政府付费以及多元付费(公众—公益组织—政府)4类,并总结各实现模式的特点(表4)。 长期以来,我国片面追求经济社会的高速增长,导致环境污染等外部性问题突出,生态系统服务价值的实现是该问题的解决途径,其中对生态补偿的关注较多。生态补偿可以将生态系统服务外部的、非市场的价值有效转化为经济或其他动力,成为解决生态系统服务负外部性的关键手段,也是增加生态系统服务供给、促进区域生态恢复的重要保障,因而得到广泛关注。生态补偿分为庇古税(庇古型生态补偿)和市场交易(科斯型生态补偿)两种,前者以税收和补贴为手段,属于政府运用财政政策实现生态补偿范畴;后者以明晰自然资源产权为基础,通过市场交易实现补偿。高建中基于成本构成理论,根据国家经济发展水平提出了中国森林生态产品补偿标准的5个阶段,即为现行标准、管护成本标准、简单再生产标准、全额生产经营成本标准、效益补偿标准,在一定程度上完善中国森林生态产品补偿的理论与实践。另外,相关研究对PPP(Public-Private Partnership)模式、碳汇交易也有不少探讨。生态系统不仅具备产品提供、环境改善等自然服务价值,也存在游憩、教育等文化服务价值。且随经济社会发展及生态系统的开发利用,文化服务价值的比重在不断提高。森林公园、海洋、湿地、国家公园、农业系统等均具备一定文化服务价值。黎洁指出,我国自然保护区生态旅游资源价值的实现方式有:门票收费、合理确定保护区附近土地的转让价格、土地租赁费、生态补偿费、排污费、建立土地股份合作制或其他类型的旅游企业、捐助等。 $ u3 E- n+ E: ]- P$ [$ u
4 生态系统
* \5 K. O. c6 A$ M; O7 ? 服务价值实现机制研究进展 ) r$ [5 y8 P8 P) X- J8 A! B7 O
4.1 研究评述 (1)在概念与内容分类方面,MEA提出的生态系统服务定义及内容分类得到学界认可,促进生态系统服务研究发展,但具体到文化服务内容,鉴于文化的多元性、时代性与主观性,生态系统文化服务未能建立统一的内容分类体系,进而限制文化服务的价值评估与实现。(2)在价值评估方面,现有研究已形成一定的评估理论和方法,但在具体评估过程中,服务内容、空间尺度、数据精度等的差异使得评估结果不能很好地衔接使用,限制评估结果的实践指导意义。(3)在价值实现机制方面,现有研究基于案例研究的荟萃总结,已初步形成价值实现的模式体系,但生态系统的服务内容丰富,现有机制未能全面覆盖所有服务内容,特别是文化服务。4.2 展望(1)深化生态系统服务概念与内容研究。概念确定是理论研究的前提,生态系统服务概念与内容的清晰界定为其价值评估与实现机制研究奠定理论基础。基于生态学理论,MEA提出的生态系统服务概念及内容体系较为清晰阐释了生态系统过程和形成机理,较为全面涵盖生态系统的支持、调节和供给服务,但对文化服务的内容界定有限,例如集体认同、心理健康、品牌价值等。可结合文化学、心理学、经济学等理论深化文化服务的概念及内容界定。(2)精准评估服务价值并促进评估结果的衔接使用。在科学界定与全面识别服务内容基础上,结合内容分类或生态系统过程扩充与完善价值评估方法;根据服务内容及评估方法特征,加大多元评估方法的综合使用,例如InVEST模型(评估支持、调节和供给服务价值)和SolVES模型(评估文化服务价值)的组合使用;促进评估结果的转化衔接,综合考虑生态系统服务的生态过程、服务现状及市场需要,探索物质量与价值量评估结果的相互转化。(3)加大价值实现机制的案例研究。价值实现机制是连接生态系统服务与人类福祉的关键步骤,应加大各类生态系统服务价值实现的典型案例研究。不同区域的生态系统结构存在差别,各类生态系统服务在价值结构也存有差异,应结合地方生态系统实际及公众需要,从市场供需视角调整生态系统服务的优化利用,探讨多种形式、福祉最大化的生态系统服务价值实现机制。 1 t1 X4 R4 r2 f7 T" ]
5 结语
. G1 `3 G9 Q& v. v+ F4 R& s 生态系统服务促进人类身心健康及整体福祉效益提升,其价值评估与实现机制研究具有重要理论与实践意义。论文基于国内外生态系统服务相关研究的系统梳理,总结归纳了生态系统服务的概念与内容分类、价值评估及其实现机制等研究内容,对于生态系统服务理论的进一步完善具有重要助益。生态系统服务于人类生存与发展,其服务价值评估与实现机制探索为“绿水青山变成金山银山”提供实现路径参考,促进生态系统服务的合理优化与人类福祉最大化实现。 生态系统服务的概念及内容分类为其价值评估及实现机制研究奠定理论基础,尽管学界对此达成一定共识,也应注意文化服务随经济社会及文化背景的不同而产生的相对价值差异,生态系统服务的价值评估应考虑具体现实背景下的衔接使用,以及探索更为多元、典型的价值实现途径。未来研究应深化生态系统服务概念与内容研究,精准评估服务价值并促进评估结果的衔接使用,加大价值实现机制的案例研究。
7 k$ i* B, y- V1 M, e4 h0 W+ E 作者:陈东军,江西财经大学旅游与城市管理学院讲师;钟林生,中国社会科学院旅游研究中心特约研究员,中国科学院地理科学与资源研究所研究员,博士生导师
: P+ ~1 A& c- I/ | N/ e 原文刊载于《中国农业资源与区划》2023年第1期,参考文献略 7 V9 a& ?% b6 F2 C( _8 J
注:转载请注明作者及出处
/ l' j9 ?6 u$ M& P
, h5 I! _1 n/ g, e- X- o2 a
" @, |: U( S$ Q' T6 M2 s( w/ n, o! ~. j
: v) R! j7 m: z
|