|
) g0 z I6 w- k h9 \/ N 点击蓝字 1 g. K: |: h7 T4 F1 i# s5 ?$ t
关注我们 + s( R) D* C5 H0 R+ y' r
本期主题:国土空间用途管制及规划管理 3 [ a9 I! l' r4 e- m* k
【编者按】 8 o0 J3 A% M& y3 N$ u/ Z
2019年5月印发的《中共中央 国务院关于建立国土空间规划体系并监督实施的若干意见》提出健全用途管制制度的要求,明确“以国土空间规划为依据,对所有国土空间分区分类实施用途管制。……因地制宜制定用途管制制度,为地方管理和创新活动留有空间”。然而,目前关于国土空间用途管制的理论体系和标准体系都亟待建立与完善,如何转变管制思路、创新管制方式、统一管制标准,运用多种手段健全用途管制制度,成为当前业界关注的热点与难点。基于此,本期“规划师论坛”栏目以“国土空间用途管制及规划管理”为主题,对新时期国土空间用途管制的特征、模式、政策演进、技术方法、制度体系及实施路径等展开探讨,以供读者参考。 , ~6 v* V0 j; w. j1 Q
【规划师论坛5】 $ b) `$ F) G E3 V0 g; H2 Y
论海洋资源监管、用途管制与规划管理
- K+ Y M/ A! G- g. ?. ` 作者北京大学城市与环境学院教授、博士生导师、城市与区域规划系主任、国土规划与开发国土资源部重点实验室副主任林坚,北京大学城市与环境学院城市与区域规划系硕士研究生李修颉在《规划师》2020年11期撰文,海洋资源监管是我国推进生态文明建设、实现国家治理现代化的重要内容。文章从建立统一的国土空间用途管制目标出发,分析我国海洋资源监管的基本逻辑和内容,指出以往的海洋管理存在空间规划体系不完备、空间分类不衔接、立体分层设权考虑不足和陆海管理部门权责交叠等问题,故未来完善新时代海洋资源监管机制应着力于建立管用的全域分层分类规划、多用的海洋国土空间分类、好用的陆海统筹管理机制。
6 ~7 g3 O; q& x" d0 c9 S$ O' T% E$ K [关键词]海洋资源监管;用途管制;国土空间规划;海洋国土空间分类;陆海统筹
- V/ j+ Y o9 [: g4 Z3 i [ 文章编号 ]1006-0022(2020)11-0027-06
) Y4 c8 T! t& ?8 r6 y4 C. S7 o% a+ Z [ 中图分类号 ]TU981
7 y! ]/ z4 ~: ^# p" K. e [ 文献标识码 ]A 6 P k8 K9 g) Z& P
[ 引文格式 ]林坚,李修颉.论海洋资源监管、用途管制与规划管理[J].规划师,2020(11):27-32.
7 f ?; ? o: _' p/ o 一
H" D% l9 n8 v/ c4 m& g% g 认识海洋资源监管
( ^0 q) E0 T$ Y( b" ` (一)海洋资源与海洋国土空间 7 V$ r* j' V# y5 V/ j. U5 q4 b5 a
分析海洋资源监管,必须认清海洋资源的概念。学术界对海洋资源的定义众说纷纭,伍光和等人将其定义为与海水本身有直接关系的物质和能量;陈万灵等人认为海洋资源是指海洋空间中所存在的、在海洋自然力作用下形成并分布在海洋区域内的可供人类开发利用的自然资源;戚道孟则认为海洋资源是指在一定的经济技术条件下,海洋中的一切对人类有价值的物质和能量。但是,我国相关法律并未界定海洋资源的概念,只是在《中华人民共和国海域使用管理法》( 以下简称《海域使用管理法》) 中规定“海域属于国家所有”。因此,需要纳入海洋资源监管范畴的海洋资源,应该具备分布于海洋、有法律依据、有明确产权、有可利用价值等基本条件。由此,可以做这样的概念界定:海洋资源是法定的、以海洋为载体的、可明确产权的天然生成物。
n7 y% K6 R2 A3 U; l 进一步区分海洋资源的类型,海洋资源可以分为海洋生物资源、海洋非生物资源和海洋空间资源三大类。其中,海洋生物资源包括海洋动物资源和海洋植物资源,海洋非生物资源包括海水化学资源、海底矿产资源和海洋动力能源,海洋空间资源则包括潮间带资源、海岸线资源、海域空间资源和海岛资源。 7 c* g9 k6 p- W6 n6 k
作为海洋资源分布和依托的载体,海洋国土空间是指国家主权与主权权利管辖下的海域空间,主要由内水和领海的水面、水体、海床与底土组成,合理利用和保护各类海洋资源的重要前提条件就是合理利用与保护海洋国土空间。
( Y* e3 }' N' o Y/ l8 s (二)海洋资源监管的主要内容 ) ?: u7 Z/ w4 ~. }# k
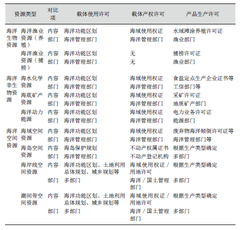
海洋资源监管和通常以陆域资源监管为主的自然资源监管具有一致的逻辑,也分为海洋资源的载体使用许可、载体产权许可和产品生产许可等环节(图1)。其中,海洋资源的载体使用许可、载体产权许可的管理相对统一,集中在海洋管理部门;产品生产许可管理相对分散,分部门依职能分工各负其责。
7 x! Y# F% p- H, @ 图1 我国海洋资源监管的基本逻辑 4 ^7 h8 | @3 c0 ~0 |- d2 O- }
1.海洋资源载体使用许可
; ? @) _, Y* G2 W6 j) N 海洋资源载体使用许可的管理,实质上就是海洋国土空间用途管制。海洋国土空间用途管制是指在规划确定空间用途即开发利用限制条件的基础上,在国土空间开发利用许可、用途变更审批和开发利用监督等环节对海洋国土空间用途或功能进行监管。
0 C9 f7 o; H' O) g 《海域使用管理法》规定,“国家实行海洋功能区划制度,海域使用必须符合海洋功能区划”;《海域使用论证管理规定》要求,将海域使用论证作为审批项目用海的科学依据。相关用海管理的内容依先后顺序涉及:①海洋行政主管部门需编制海洋功能区划等规划,作为用海预审的基本依据。②具体海域使用许可,存在两条渠道,一是海域使用申请人提出海域使用申请,先委托具有相应资质的单位提供海域使用论证材料,再由海洋行政主管部门根据海洋空间规划进行审批许可;二是由海洋行政主管部门直接制定符合预审条件的招拍挂方案,通过招标、拍卖或挂牌出让完成海域使用许可。③海域使用的执法监督,海洋行政主管部门负责对海洋资源的开发利用情况进行执法监督,对不符合规定的资源利用行为进行处罚或收回海域使用权。
% Z# |1 c1 t M6 A 从上述内容不难看出,海洋国土空间用途管制主要包括编制规划、审批许可和执法监督3 项核心职责,其中海洋空间规划的编制和落实至关重要,这是实施有效的海洋资源开发保护和监管的重要保证。因此,凡是与海洋资源载体使用有关的规划都应该纳入海洋空间规划的范畴。 . \4 w/ a1 p" o( U% M1 g7 O
2.海洋资源载体产权许可
" m1 M3 c7 y1 p4 M: u3 h& g( j* f j% K 海洋资源载体产权许可主要体现在海域使用权登记制度上,并依赖海域有偿使用制度来配合。《海域使用管理法》规定“国家建立海域使用权登记制度,依法登记的海域使用权受法律保护”,海域使用权可以通过申请、招标或拍卖的方式获得,海域使用申请人、中标人或买受人“自领取海域使用权证书之日起取得海域使用权”;《海域使用管理法》同时规定“国家实行海域有偿使用制度”,用海单位和个人依法缴纳海域使用金后方可获得海域使用权证书。按照有关规定,此处“海域使用”是指持续使用特定海域3个月以上的排他性用海活动,不涉及渔业捕捞等非固定性的用海活动。 - ^7 Z( a$ @7 m; G* T
3.海洋资源产品生产许可
' `5 y0 z% q$ ]$ j& b: x 海域使用人在取得海域使用权证后,还需到有关部门办理产品生产许可,才能进行海洋自然资源生产活动。其中,对于用于养殖的海洋生物资源,除办理养殖海域使用权证外,还需到渔业部门办理水域滩涂养殖许可证;对于用于捕捞的海洋生物资源,虽不需办理海域使用权证,但需要获取渔业部门颁发的捕捞许可证;对于海洋矿产资源,需要到地质矿产部门办理采矿许可证;对于用于发电的海洋新能源,则需要能源部门颁发的电力业务许可证。此外,对于用于排污倾倒的海洋空间资源,需要申请废弃物海洋倾倒许可证 ;对于需要进行工程建设的海域,需根据《防治海洋工程建设项目污染损害海洋环境管理条例》,报有关部门核准其海洋工程环境影响报告书。 5 e+ T' V; d% y8 K5 Y3 l
二 % n- O8 k$ {# ]/ d6 B! u' W
我国海洋资源监管的现存问题分析 8 P. J: M0 ]( m1 g. K; i7 \7 ^' u# ^
(1) 海洋空间规划体系不完备,“详细规划”和“近期建设规划”往往欠缺。
# a/ V1 b. }) j1 l A2 e 在陆域,我国传统的城乡规划涉及多个层级、多种类型。其中,城市、镇的详细规划是对具体地块用途和开发建设强度等做出的实施性安排,是核发城乡建设项目规划许可、进行各项建设的法定依据;近期建设规划则是落实城市总体规划的重要步骤,是指导城市5年内建设项目安排的依据。反观我国传统的海洋空间规划体系(图2),与自然资源监管最为密切的是海洋主体功能区规划、海洋功能区划、区域用海规划和海洋使用规划。海洋主体功能区规划是其他海洋空间规划的战略指导;海洋功能区划是各类用海活动审批与监督管理的基本依据,也是海洋空间规划体系的核心;区域用海规划是对5年内需要进行围填海开发的小片海域进行的用海布局和计划安排,相当于海洋“近期建设规划”,但覆盖范围和类型有限;还有部分省市(如山东、海南) 自主编制的海域使用规划,作为海域使用管理的直接依据,相当于海洋的“详细规划”,但它尚未成为国家法定规划,在实际工作中的作用也未能得到充分发挥。因此,海洋“详细规划”和“近期建设规划”通常是欠缺的,部分省份则形有实无。
9 i7 X) H! J' k 图2 我国现行海洋空间规划体系
$ o8 F7 h6 _$ d S 其结果,一是审批依据不充分,海洋载体使用许可仅以海洋功能区划为审批依据,但海洋功能区划是以功能区为单元确定海域基本功能的总体规划,未对具体海域的利用类型和强度作出控制与引导,导致审批依据过于宽泛。二是可开发的海洋空间资源利用不充分,由于围填海之外的海域缺少“近期建设规划”,政府没有明确规划期内的拟建项目和实施计划,现阶段只有少数的宗海以政府主动招标或拍卖的形式出让,多数情况下,海域使用权出让以“申请—审批”方式进行。截至2017年底,山东省获得海域使用许可的建设利用类海域(包括工业用海、交通运输用海、旅游娱乐用海、填海造地用海、特殊用海和其他用海) 总面积,不到《山东省海洋功能区划(2011—2020)》中规划的建设利用类海域(包括工业与城镇用海区、港口航运区、矿产与能源区、旅游休闲娱乐区和特殊利用区) 总面积的2% 。 % ~7 B: b/ ?/ I4 Q, E
(2) 海洋空间分类衔接不好,分层设权考虑不足。
/ I" r2 p/ ?9 X; K0 s" K 作为载体使用许可依据的海洋功能区划分类与载体产权许可采用的海域使用分类不衔接。我国海洋功能区划自20世纪80年代末开始编制以来,经历了一系列分类变革。现行的海洋空间分类采用《全国海洋功能区划(2011—2020 年)》确定的两级分类体系,包括8个一级类和22个二级类,省级海洋功能区划通常划至一级类,市县级海洋功能区划划至二级类。而海域使用权证书的海洋空间分类则遵循《海域使用分类(HY/T 123—2009)》,包括9个一级类和30个二级类,适用于海域使用权取得、登记、发证、海域使用金征缴、海域使用执法监察及海籍调查、海域使用论证、海域管理信息系统建设等工作对海域使用类型和用海方式的界定。如表1所示,海域使用分类中的排污倾倒用海、海岸防护工程用海、电缆管道用海、海底隧道用海及路桥用海都笼统地对应于海洋功能区划中的其他特殊利用区,造成审批依据不充分;海洋功能区划将旅游休闲娱乐区分为风景旅游区和文体休闲娱乐区,海域使用分类则将旅游娱乐用海分为旅游基础设施用海、浴场用海和游乐场用海,两者对应关系不好,极易造成审批管理过程出现争议。 & `5 y/ P! K( z1 H- |
表1 海域使用分类与海洋功能区划分类对照
+ Q/ M# w: A* n$ }/ z 此外,海洋资源分布具有很强的立体性和混合性特征。从海面、水体到海床、底土,从数米深度到数千米深度,交织分布着不同类型的海洋资源;同一片海域,本身就是海洋空间资源,同时拥有生活其中的渔业资源和存在于海水中的化学资源,从而具有多样化的开发利用价值,并相伴需要保护保育的生态安全诉求。但是,现行的海域使用权证发放,并未充分考虑海洋的立体使用及各类用海活动的兼容性,既导致海洋资源与空间利用的浪费,又容易产生重叠用海状况,造成载体产权许可的争议。 ! E4 b' F. g- Q, Z. Z
(3) 部门监管职能多有交叉重叠,极大影响监管效能。 , |8 q8 N: Y j/ D6 r
对于海洋生物资源、海水化学资源、海底矿产资源与海洋动力能源等“产品型”资源,其载体使用许可和载体产权许可由海洋管理部门管理,产品生产许可管理则相对分散,造成海洋、渔业、矿业、能源、交通等部门在海域范围内权属交叠、多头管理的现象普遍存在(表2),且部门之间尚未实现信息共享,经常造成海域使用纠纷。
9 ?+ \4 C& Q \/ {$ A3 h6 f4 P* f' p 表2 传统海洋资源监管中的多部门管理现象
) h/ H8 U% a1 l2 S. h: N4 i 对于海岛、潮间带等“载体型”资源,海岛保护规划是我国海岛载体使用许可的基本依据,其中有居民海岛由陆海部门共同管理,可利用的无居民海岛需由海洋管理部门核发用岛批复文件、不动产登记机构核发不动产权属证书、其他相关部门核发产品生产许可后方可进行开发利用活动,严格保护的无居民海岛则由海洋管理部门统一管理。潮间带资源监管的争议最大,陆地和海洋空间规划都将潮间带纳入规划范围,导致相同地块可能被以往的陆海管理部门作出不同的用途安排,使其载体使用许可没有统一依据。相应地,潮间带的载体产权许可存在用地许可和海域使用许可两种,一种观点认为办理其一即可,另一种观点则认为两者均须办理,造成潮间带区域监管权责不清、效能低下。
3 f; R6 K6 G$ ~/ v0 _' I 三
- f8 H2 t) Y! ?5 p9 j7 l 完善新时代海洋资源监管机制的几点建议
7 Q2 Y8 H; {; P+ C Q (一)建立管用的全域分层分类规划 5 [: {( j; Z( ] M. p" S9 i
作为自然资源监管逻辑链的起点,建立管用的全域国土空间规划是完善海洋资源监管体制的前提。在规划体系方面,建议分总体规划、专项规划和详细规划3个层次(图3):①在“五级三类”国土空间规划体系的基础上,将海洋功能区划纳入国土空间总体规划内容;②在总体规划的指导下,编制海岸带等专项规划和有关行业规划,既接受总体规划的指导约束,也作为总体规划的细化和补充;③市县级政府还应在涉及3个月以上排他性用海活动的海域内编制海洋“详细规划”,作为海洋资源监管的直接依据,并制定“近期建设规划”,明确近期拟建项目及实施计划。 ; L+ {" \( k. F }, g/ w6 o
图3 海洋国土空间规划体系构想 2 o) E/ f- P* k# r/ ]6 A+ {
在规划内容方面,海洋国土空间规划应面向国土空间用途管制,首先保证对海洋自然资源的监管职责,建立“两线四区”的管控体系。其中,“两线”是指海洋生态保护红线和自然岸线,是对重点区域内的海洋自然资源要素实施的刚性边界管控;“四区”是指渔业利用区、建设利用区、保护保留区和陆海转化利用区四大功能区,应明确分区主体功能和管控规则,对开发保护活动提供合理引导。在“两线四区”的划定过程中,尤其要注意陆海统筹,避免潮间带和相邻区域的规划冲突。
5 A, B0 ^0 K) W5 _" A" Y F (二)建立多用的海洋国土空间分类 " ^2 `7 y" m6 Z1 I }
以区域—要素统筹为导向,建立既能适应海洋国土空间规划需要、又能适应海域使用权许可需要的“四类三级”综合分类体系(表3)。其中,三级类对接海域使用分类,主要面向具体保护和开发利用活动的管理;二级类对接海洋功能区划,侧重海洋国土空间的分区规划和引导管控;根据利用强度的不同,将二级类归并为渔业利用区、建设利用区和保护保留区3个一级类,在一级类中另设陆海转化利用区,以应对局部地区难以确定陆海权责边界的历史遗留问题。在实际工作中,原则上省级国土空间总体规划划至一级类,海洋专项规划可划至一级类或二级类;市县级国土空间总体规划和专项规划划至二级类,有必要时划至三级类;海洋“详细规划”和“近期建设规划”划至三级类;海域使用权许可采用三级类。 * L( d0 |# k, u. Q9 [% z
表3 海洋国土空间综合分类
, Z/ ?1 r% m+ {/ r% y; s p 在海洋国土空间综合分类的基础上,探索海域使用权的立体分层设权。按照海洋纵向层次,将海域使用权分为水面海域使用权、水体海域使用权、海床海域使用权、底土海域使用权和综合海域使用权5种类型(表4)。根据资源种类和利用方式,评估海域分层使用的可行性,建立适宜的“功能组合清单”,并结合清单制定各类用海活动的限制性措施,推动海洋国土空间用途管制向三维管理转变。
- ]: O8 `7 f# `- n. f8 N 表4 海域使用权立体分层设权设想 % C" U5 T& s8 ?) P; q! ^
(三)建立好用的陆海统筹管理机制 7 h" P: c1 c" F; R. }3 G( p
我国近年颁布的国家机构改革方案将陆地和海洋的国土空间规划编制、国土空间用途管制、自然资源确权登记与自然资源资产开发利用等职能统一到自然资源主管部门,在一定程度上打通了自然资源监管的“逻辑链”,为陆地、海洋国土空间和自然资源管理统筹提供了新的机遇。建立好用的陆海联动管理机制,一是实施多证合一、陆海融合的自然资源监管制度,将海洋资源监管纳入国土空间全域全要素用途管制体系之中;二是构建陆海共享的自然资源监管信息平台,当二者冲突时采取“从严”的监管措施;三是在明确各方事权边界的基础上建立制度化的事权协作机制,加强央地之间、区域之间和部门之间在海洋资源监管中的分工合作。
/ a. ~; u9 T% Z& e! [- c: b; t5 h9 t 四
/ D8 J9 }: O0 Y1 v" a3 O2 O 结语
! Y. \" p% v8 h* K; s 海洋自然资源是一个相对综合的概念,既包括海洋渔业资源、海底矿产资源等“产品型”资源,也包括海岛资源、潮间带资源等“载体型”资源。目前,我国基本形成了以海洋功能区划为载体使用许可依据、以海域使用权制度为载体产权许可手段、分产品类型进行产品生产许可管理的海洋资源监管制度。但是,我国现行海洋资源监管制度中还存在一些现实问题,包括:①载体使用许可缺乏“详细规划”和“近期建设规划”对开发保护活动的具体安排;②载体产权许可证分类与其依据的海洋功能区划分类不衔接,且未考虑海洋立体分层使用的现实情况;③就陆海统筹而言,海洋资源监管过程中陆海部门监管职能多有交叠。究其原因,一是海洋资源监管机制不完备,二是陆海自然资源监管体制不融合。
" T! K% g/ u# T a 从统一国土空间用途管制的目标出发,健全海洋国土空间规划体系是实施海洋资源监管的“底基”,建立以多证合一、信息共享、事权协作为抓手的陆海联动管理机制是监管实施的“主体”,建立海洋国土空间综合分类体系则是连通监管各个环节的“钥匙”。应用到实际管理中,还需要进一步探索海洋立体分层设权等政策工具的可行性评估方法,以提高新时代海洋资源监管体制的科学性、合理性和可实施性。 . E$ N1 E6 }" H( Q
来源:2020年11期《规划师》杂志 1 |% r1 S6 P& q" }1 t
新媒体编辑:刘晓莹
8 H& m. F& Y& b# Q5 ? 审读:王青
5 a' F+ Q3 {# z* U( S 终审:杨一虹
# V5 f8 S3 U6 e4 l7 h5 `: ^: L/ X 文章全文详见《规划师》2020年11期
' M4 ] Z* P( C0 Z. a' e5 U 《论海洋资源监管、用途管制与规划管理》 e) E% C4 f6 e& o( ~0 G: y, h. F
转载须知 - `' E; M* F# J+ M k% \
请在后台回复“转载”二字查看转载要求,
# ?' s; b0 q! o: ^9 T% S5 [' q 如需开白名单进行转载请在后台留下公众号ID, $ O" F$ _) `& d
感谢您的支持! ( u; _, v% Q4 p5 {* y
往期精选
, M1 b7 @3 c6 D 【规划师论坛1】升级:关于城乡规划学科认知的自省与解决之道 + T2 E5 o+ W6 Q, E9 t( n. h
【规划师论坛2】面向国土空间规划的未来规划师卓越实践能力培育 - Q+ J4 o$ q5 L" a# g- i( c% n9 X
【规划师论坛3】“旧疾”与“新题”:国土空间规划背景下城乡规划教育探讨 ' m: i% P/ ]/ e6 u4 {" W! O: K
【规划师论坛4】国土空间规划时代城乡规划学科建设的思考 9 Q3 O) W) g( p- m" @: c: P
【规划师论坛5】面向国土空间规划的城乡规划教育思考  9 ]. y O Z6 G) c" s7 i
识别图中二维码进入微店购买《规划师》杂志  / V/ ?4 z4 Q" h3 g* m6 M
《规划师》杂志社 * P) i% _. a+ S+ m
地址:广西南宁市青秀区月湾路1号南国弈园6楼
2 c Y4 U5 X3 Q3 C, h2 J$ _. w 邮编:530029
2 E5 u4 S6 ?( ~2 k ~ 邮箱:planner@21cn.net
4 m3 V9 D. v5 j/ A. Z& ?' r9 b9 C- ]1 @ 网址:www.planners.com.cn
6 y( c, p+ H5 G8 Y& j 电话:0771-2438012
6 ^0 [$ Q7 {+ l# b2 ?0 ~ 传真:0771-2436269 % d F; C8 ~! g( [: S$ @
更
! y# [& J& M) ^. ? 多 / h! y* r- w \, \/ q
精
( p! d! U! o4 F, U$ E1 r 彩 $ O% ~% l6 z# _3 H& N8 _* M+ w
请猛戳右边二维码
, z2 o3 u) b. h% }% ?" j& T" A- E 规划师杂志公众号ID 0 ]1 C7 c, w, c) d) y
guihuashizazhi 2 N& o/ Y* x' o# X! |/ N2 e; g
: L2 T e5 `( O. o
, Q+ B8 Z4 }) \( U
|