|
" m" _' e, l8 ?; g7 j" ]3 R 编译:方莹 东南大学脑与学习科学系,儿童发展教育研究所 & g0 M0 H5 r3 Q* Z; Q3 U* c
研究生导师:柏毅 夏小俊
* R, V' R. n+ g 【摘要】:在新冠疫情期间,针对K−8职前科学教师的本科化学课程中,开发并实施了一项符合下一代科学标准(NGSS)的跨学科气候变化项目。该项目包括三项与NGSS和K - 12科学教育框架相一致的示范活动,可在中小学科学课中采用和实施。该项目向学生展示了如何将活动与NGSS和三维框架结合起来,以及如何根据当地相关背景选择现象,并在项目教学中使用5E教学模式。职前科学教师还通过该项目学习了与气候变化相关的化学概念。此外,本项目还为教师提供了机会,利用基于现象的学习和5E教学模式,将基于NGSS的科学活动教学引入职前科学教师。
! R; R1 W& J9 W( K4 W 【关键词】:小学/中学科学,跨学科/多学科,示范,互联网/基于网络的学习,反应。 4 [; i+ g( F- z v5 g3 o6 r
一、介绍
4 D) J. r9 U. Y& r0 }) w8 k 自2013年以来,下一代科学标准(NGSS)和K - 12科学教育框架(NRC, 2012)(本文简称框架)取代了国家科学教育标准(NSES),在指导K - 12科学教育方面发挥了关键作用。NGSS基于一个新的三维框架 1)学科核心思想是各学科的重要概念;(2)科学与工程实践是从提出问题到构建科学解释的一系列活动;(3)横切概念包括模式、因果、规模、比例、数量、系统和系统模型、能量和物质、结构和功能、稳定和变化等,是连接不同科学领域的一种方式。
7 Q# h2 y- M- n5 P7 ^/ } NGSS旨在促进跨学科科学、技术、工程和数学(STEM)的教学,并强调这些跨学科的联系。 8 n$ [- W+ A* r5 M( ]7 P6 q
自然现象是指人们可以用科学知识观察、提问、解释或预测的自然和人为世界中发生的现象。学习解释现象和解决问题是学生参与NGSS三个维度的核心原因。因此,该框架和NGSS鼓励使用基于现象的学习来吸引学生参与相关和有意义的学习体验。
! g, k, ~* ^$ i7 f+ y 参与、探索、解释、阐述和评价是5E教学模式的五个阶段。5E教学模式是在建构主义学习方法的基础上发展起来的,学习者在原有知识和理解的基础上建立新的想法。参与阶段通过体验或目睹科学现象或待解决的问题来抓住学生的兴趣。学生对现象或问题背后的科学的先验知识可以被激发出来。探索阶段允许学生通过促进话语、提问、调查和/或观察来构建与现象相关的科学概念。解释阶段是为学生提供时间和机会来完善和修改他们的想法,并解释他们所发现的东西。教师经常通过问学生问题来促进讨论,以促进学生的理解。阐述阶段要求学生在不同但相似的情况下应用他们所学到的知识。评价阶段是教师评价学生的学习,学生有机会反思自己的学习。
# ~) C4 N% S" D" c% ]/ K 气候变化已被纳入初高中NGSS的学科核心思想,气候科学的几个维度现在已经在NGSS中被发现,但是气候科学在被纳入K - 12或高等教育水平的教育标准或科学教育课程的科学课程方面进展缓慢。由于人类活动产生更多的温室气体,如二氧化碳,并释放到大气中;大气中二氧化碳浓度的增加也导致更多的二氧化碳被溶解在海洋中,这导致海洋pH值在几十年或更长时间内下降。这种现象被称为海洋酸化,是海洋中发生的一种明显而可测量的变化。较低的pH值造成了一些问题,例如,影响了海洋物种,如贝壳生物。海洋酸化本质上是复杂的、跨领域的和跨学科的;了解海洋酸化需要来自多个学科的知识,如化学、物理、生物、环境、大气和地球科学。讲授海洋酸化可能是使K−8职前科学教师参与气候变化主题的有效方法。在此,我们提出了一个跨学科的气候变化项目,与NGSS和框架保持一致。让职前科学教师学习与气候变化有关的化学概念,如热化学(温室效应)、酸碱(海洋酸化的原因)和化学反应(海洋酸化对壳生物的影响)。这个项目向学生展示了如何将示范活动与NGSS和框架结合起来。 : Y. f- c; P k: _0 }
二、方法
6 `. Z4 r; s% P2 s 背景
& Y. }7 x( o, b& n+ u7 k. D( C 这个跨学科的气候变化项目是在美国西部一所四年制公立大学的化学课程中实施的。为了更好地为学生未来在K - 8科学课堂的教学生涯做好准备,课程正在进行改革,以引入NGSS并包括与NGSS相关的课堂活动。 ' X# e# C% R' p+ l
学生每周上三次课,一次50分钟的课,两次100分钟的实验课,每学期14周。在2021年春季和2021年秋季,由于大流行,同步课程完全在线授课,184名学生注册了该课程。大部分学生主修文科(78.8%),10.9%主修儿童发展。在班级层面上,大三学生占55.4%,大四学生占37.5%,大二学生占6.5%。该研究得到了萨克拉门托加州州立大学机构审查委员会(IRB)的批准。 6 M; V' }' M! ?- g. E6 D5 k
目的 % J) R# J! L, f2 k
跨学科气候变化项目是根据《全球气候变化战略》和《框架》制定的。该项目的目标是向学生展示如何将活动与NGSS和三维框架结合起来,以及根据当地相关背景选择现象,并在项目教学中使用5E教学模式。透过此计划,学生亦会学习与气候变化有关的概念,例如温室效应、温室气体、海洋酸化的化学概念、海洋酸化对贝壳的影响等生物体,以及在日常生活中减少气候变化的可能解决方案。特别是,学生将能够描述温室效应并识别温室气体。 ( k: ?. s: h& h) t) i
•定义海洋酸化,并使用化学概念解释大气二氧化碳浓度如何影响海洋的pH值。
2 y4 f% M% B; W2 Q. C •用化学概念描述海洋酸化可能影响壳生物的一些方式。 - G6 [* C0 `# Y
•描述NGSS和框架的一致性。
$ n n1 h9 D6 t8 j: M% ~' i •描述与气候变化有关的现象。
" v5 M' M/ j. ~' A! `% Z •确定5E教学模式的五个阶段。
' X/ U* ]& W' R' X L 项目概述
% [0 `+ P2 W: G9 ?, y. V Z0 o 跨学科的气候变化项目以三节课的形式进行,并通过三场预先录制的示范活动,向学生介绍和吸引学生学习与气候变化相关的概念,如温室效应、海洋酸化以及海洋酸化对壳生物的影响。 $ O& M1 f+ B/ u0 h1 ^- Z, o
在第一讲中,我们向学生介绍了NGSS、框架、现象学习和5E教学模式。在第二次讲座之前,学生们被要求阅读教科书中与气候变化和能源相关的章节,如人类活动对空气污染的影响、温室效应、不同类型的能源,包括化石燃料和各种可持续能源,如生物燃料、风能和太阳能。学生们还被要求在第二次讲座之前进行预知调查,评估他们对气候变化相关概念的先验知识。
1 k* d! s! p# w4 v3 p 在第二讲中,向学生们介绍了气候变化相关的概念,包括气候变化在NGSS中的重要性以及与气候变化相关的化学概念。学生们通过讨论一些自然现象来了解气候变化,例如加州的干旱和野火。然后,老师开始介绍气候变化和全球变暖的概念。讨论了大气中二氧化碳增加可能造成的后果,如地球温度升高和海水酸度增加。文章还讨论了海洋酸化对牡蛎、蛤、珊瑚等海洋钙化生物以及其他海洋生物食物网的影响。在介绍了与气候变化相关的概念后,学生们讨论了我们可以做些什么来帮助防止气候变化和保护环境。 9 g0 _7 l9 E3 a- S$ L0 J0 F; {
在第三堂课上,老师首先就学生对示范活动2和示范活动3的观察进行了课堂讨论。在老师给出正确的解释之前,学生们还被要求用化学概念来讨论他们对观察结果的解释。第三堂课结束后,学生们被要求完成课后作业,其中包含与预知调查相同的问题,目的是评估学生对气候变化相关化学概念的理解。
) U1 P( M5 W Y" a& S/ _ 示范活动 0 O0 {2 u$ ]2 T2 C L$ A- f
该项目包括三个简单的示范活动,向学生展示如何根据NGSS和框架教授科学课程。此外,示范活动可以吸引学生学习与气候变化有关的概念。特别是在示范活动1中,引导学生学习能量的守恒和转移;在示范活动2中,引导学生学习与海洋酸化化学过程有关的酸碱和化学反应;在示范活动3中,引导学生学习与海洋酸化对壳生物影响有关的化学反应。 ' j# P# d* d$ K$ O0 `- D
演示活动1是基于在炎热的夏天,一辆封闭的汽车在阳光下比车外热得多的现象,并用PowerPoint动画演示活动。如果一辆封闭的汽车关闭门窗在烈日下暴晒10分钟左右,随着时间的推移,更多的光线通过玻璃照射到车内,更多的光能转化为热能,由于玻璃窗户允许阳光照射到车内,同时将车内的热量困住,热量在车内积累,如图1所示。因此,车内温度会升高,高于车外温度。这个活动可以帮助学生了解温室效应和全球变暖的概念。
$ `' {1 A, h2 Q3 b" U, e; \, P: i1 D 图1所示.热车模型演示温室效应。黄色箭头代表阳光,红色箭头代表热量。 " I6 u/ c% N: Q
在演示活动2中,将气泡吹入水中。8,28纯净水被放置在无色透明的塑料或玻璃杯中。将红甘蓝汁作为指示剂加入水中。大约一半的溶液是倒进另一个杯子里,盖上保鲜膜作为参考。用吸管将气泡吹入溶液中至少1分钟,然后将溶液的颜色与对照物的颜色进行比较,以确定将二氧化碳吹入水中后的颜色变化(图2)学生们被要求观看预先录制的视频,记录他们的观察结果,并根据溶液的颜色和红卷心菜的pH值表估计pH值。
% z- _1 s$ n- D# v/ _ 图2.用红甘蓝指示器观察溶液的颜色变化
1 f; D. l7 f' I [0 I4 {2 Z 左,在吹泡泡前;对,在吹完泡泡之后
' Q/ X9 a e1 z; o+ i! D z 学生们被要求在活动前的作业中解释他们的观察结果,学生们在接下来的课中讨论他们的反应。在演示活动3中,将蛋壳放入醋中。8、27预先录制的视频显示了蛋壳和溶液在开始、18小时和40小时后的变化(图3),例如溶液是否形成沉淀,蛋壳表面是否形成气泡。如果蛋壳在最后溶解了。在活动前作业中,学生们被要求记录观察结果,并用化学概念解释过程中发生的事情。在老师给出正确答案之前,学生们被要求讨论他们的解释。
. {2 d0 w8 m5 {6 k 学生们也被鼓励在家里进行示范活动。学生们可以把车停在阳光下,用车内外的温度计记录温度,从而了解温室效应。
, l8 @/ L+ l6 p5 f' Y8 }% K& P 图3.蛋壳在醋中浸泡1分钟、18小时和40小时后的图像
: A$ _, V5 u2 L 三、结果与讨论 ! N( w2 u4 H5 Z k
NGSS和框架
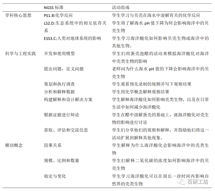
8 l- y8 h( I0 [ 在整个气候变化项目中,学生们在三个示范活动中展示了NGSS和三维框架的使用:在示范活动中可以引入哪些学科核心思想,涉及哪些科学和工程实践,解决了哪些横切概念,以及如何在活动中解决具体问题。 1 a4 g8 X2 A( @) ]' [/ i4 f J
表1显示了演示活动1中热车模型中NGSS学科核心思想、科学和工程实践以及横切概念的一致性。在示范活动1中,学生可以参与科学和工程实践,例如使用模型和观察活动来回答问题并形成解释。通过活动,学生们学习了与热化学相关的化学概念。例如,能量有不同的类型,能量是守恒的,能量是可以转移的,这与学科关于能量守恒和能量转移的核心思想有关(小学4PS3-2或中学MS-PS3-3)。 8 R8 O3 ^4 \4 a7 l7 X# S) c
这些学科的核心思想与能量和物质的概念有关。学生们还了解到温室气体的增加导致了全球气温的上升,这与地球与人类活动的学科核心思想(MS-ESS3-5)是一致的。在学习温室效应的过程中,学生还学习了因果、稳定与变化、规模、比例、数量等概念,如表1所示。
2 y7 o7 F F6 b/ n 通过示范活动2,学生们了解了海洋酸化的化学过程。二氧化碳与水反应生成碳酸,增加海水的酸度,降低海水的pH值。下面的化学反应解释了海洋酸化的过程。 
: a' \# R8 F3 Q7 h$ o0 D 在示范活动2中,由于pH值降低,红白菜汁水的颜色由紫色变为紫色,如图2所示。然而,空气中的二氧化碳浓度要低得多。 . t2 T; ~8 E) Q$ }" c1 E8 |5 H
因此,二氧化碳导致海洋酸度的缓慢增加,与自然界pH值的下降相对应。
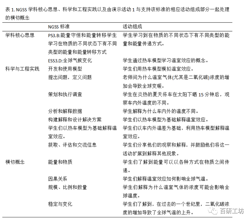
# r; ^/ Q% ~7 N9 Z 表2展示了在演示活动2中处理的三维框架。学生们了解到化学反应会产生与反应物性质不同的新物质。因此,该活动可用于解决与小学(5-PS1-4)或中学(MS-PS1-2)化学反应相关的学科核心思想。学生们还了解到,大气中二氧化碳的增加,主要是由于人类活动,导致海水的pH值下降,海水变得更酸,因此,与人类对地球系统的影响有关的学科核心思想在中学得到了解决(MS-ESS3-3)。通过活动,学生对因果、规模、比例、数量等横切概念有了更好的理解(表2)。 * i0 \4 K; ]3 P( U/ E- j9 n' T
表2. NGSS学科核心思想、科学和工程实践,以及由示范活动2与支持该标准的相应活动组成部分一起处理的横切概念 ; t* L% K5 Z- ~- V p
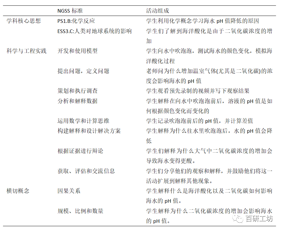
示范活动3用于模拟海洋酸化对钙化生物外壳的影响。通过示范活动3,学生了解到碳酸钙矿物是许多海洋生物(如蛤和珊瑚)的骨骼和外壳的组成部分。碳酸钙也是蛋壳的主要成分,如图3所示。
. f$ U' G; Z2 r" w; L8 p0 j 表3演示了如何在演示活动3中处理三维框架。学生们学习了化学反应,比如在反应过程中密度的变化,以及化学反应导致蛋壳溶解在酸中。因此,该活动可用于解决核心物理科学概念,如化学反应(4-PS3-2或MS-PS3-3)。该活动还可以用于介绍与生命科学相关的核心思想,例如小学的生态系统:相互作用,能量和动力学(5LS2-1)或中学的生态系统中的相互依存关系(MS-LS2-1)。此外,二氧化碳的增加主要是由于人类活动,增加了海水的酸度,影响了海洋中的壳生物,这解决了中学人类对环境影响的学科核心思想(MS-ESS3-3)。
! R0 K: I+ u+ y3 D# I9 C! |% N 表3.NGSS学科核心思想、科学和工程实践以及由演示活动3与支持该标准的相应活动组件一起处理的横切概念 : J0 Q0 L" t2 y4 A: {7 v9 c. K# J
基于现象的学习
4 L: ]" ^6 b0 N( n 跨学科项目的总体目标是帮助K - 8职前科学教师了解如何教授与NGSS和框架相一致的跨学科科学项目。在整个项目中使用了不同的现象来介绍和吸引学生学习与气候变化相关的化学概念,并使用化学概念来解释与气候变化相关的现象。 ( X, K. d( x1 n m& b- T+ D
加州的野火和干旱影响或发生在萨克拉门托地区。因此,我们利用当地的野火和干旱现象来吸引学生的兴趣,让他们思考气候变化。在示范活动1中,利用温室效应解释了在炎热的夏天,封闭的车内比车外更热的现象,帮助学生理解了大气中温室气体增加导致全球变暖的原因,这是气候变化的一个指标。 0 r* N: r) Z0 d/ g9 C& I, m' ?0 f' n$ @
在演示活动3中,醋溶解蛋壳的另一个现象被用来解释海洋酸化对海洋中壳类生物的影响。所选择的现象与当地环境和日常生活有关,使学生更加投入到学习新的化学概念和解释科学观察中。
1 k# H" c2 N9 i) v) y& T* w 5E教学模式
" R# d& h, s$ V2 ?4 v: p 5E教学模式向学生展示了如何根据NGSS和框架来教授科学活动,使学生参与科学学习、科学观察和现象解释。参与阶段体现在在学生对预知调查的回答被用来促进课堂讨论和吸引学生学习化学概念。学生们还被要求对活动前的作业做出反应。这些问题起到了提示问题的作用,让学生参与到示范活动的观察中,记录他们的观察结果,尝试自己解释结果,并思考如何将活动扩展到解释其他现象。 ( e `# T) F- e4 v1 V
温室效应、海洋酸化和海洋酸化效应是与气候变化相关的三个重要概念。在这一阶段,学生们亲自探索演示活动,并记录与演示活动相关的科学观察。在课前作业中,学生有机会建构与气候变化现象相关的化学概念知识。教师促进课堂讨论,例如,通过鼓励学生通过Zoom聊天或在课堂上发言来讨论他们的回答/结果。解释正确的观测和化学概念。
7 g) P& ^7 C# M2 p 在回应活动前作业时,详细阐述了三个示范活动在其他应用中的应用。学生们讨论了他们的回答,老师也展示了几个应用的例子。通过课后作业评估学生对温室效应、海洋酸化以及与海洋酸化的原因和影响相关的化学概念的理解。 1 |' Y/ |* ?3 u; F4 D5 X, ]) V" o; b
四、结论 " U6 j% D0 I M' M2 e
这项工作提出了一个跨学科的基于NGSS的气候变化项目,用于职前科学教师的化学课程。该项目介绍了与气候变化相关的化学概念,并强调了NGSS和框架。此外,基于现象的学习和5E教学模式被纳入该项目,以吸引职前科学教师学习与气候变化有关的化学概念,如热化学(温室效应)、酸碱(海洋酸化的原因)和化学反应(海洋酸化对壳生物的影响)。在项目中,学生们体验了基于NGSS的科学活动教学,并运用了基于现象的学习和5E教学模式。项目中的三个演示活动简单易行,观察有趣,并且与现实环境紧密相连。此外,这三种活动都使用安全、廉价的材料,这些材料在家里就能买到,或者很容易从超市买到。因此,可以将示范活动修改为实践活动,通过为学生提供实践经验,在中小学科学课中采用和实施。示范活动也可以作为K - 8科学教师的远程/面对面专业发展项目,或作为在非正式教育环境中增加公众对化学的接触和兴趣的推广活动。
! @- O1 S z/ [ 查阅原文:
4 U4 d$ y; m4 |. k Xisen Wang and Yujuan Liu Journal of Chemical Education
* D# `& k! C; J+ ?, ]% W' J, S! Y% F DOI:https://doi.org/10.1021/acs.jchemed.1c01064 3 A5 `- f. l8 g0 e" Z9 g/ ]
推荐书籍    fill=%23FFFFFF%3E%3Crect x=249 y=126 width=1 height=1%3E%3C/rect%3E%3C/g%3E%3C/g%3E%3C/svg%3E) " Q$ W& P9 A* y. ]; G+ d
 fill=%23FFFFFF%3E%3Crect x=249 y=126 width=1 height=1%3E%3C/rect%3E%3C/g%3E%3C/g%3E%3C/svg%3E) % Y# |3 V# P9 X, j! c8 [
责编:邓晓棠
& j Q7 C/ k$ H- p/ \" |- t% y$ ~" s
$ S3 _7 Z) M) ~8 I L9 \
- C Y, I" O C9 c6 N+ `+ q( _& J" I6 A- z
|