收藏本站 劰载中...网站公告 | 吾爱海洋论坛交流QQ群:835383472

韧性城市视角下城市滨水空间设计研究 ——以深圳宝安西海岸为例 - 沿海城市规划案例

[复制链接]
, _3 m% @6 i3 h7 x1 ^" P/ l/ @

关键词:城市设计;滨水空间;城市韧性;灾害

0 \- }0 J0 A# I) W( y, a6 e
' ~/ f1 K1 S1 [- L) |
1 X+ Y H3 z. M4 l0 J
6 Z3 F% E* R7 f C( e' }3 {, T+ C# C
8 U, L' B' t( X# K% S1 y

01

" Z$ q( d+ H/ H( x, W# y

$ ?9 X# b4 k: ^$ R' Z0 }0 D9 n) K ^

滨水地区是城市文化、文明发展的起源地,人们自古以来都在向滨水索要更多的空间,而滨水空间也是城市发展最迅速最复杂的空间之一。从下图可以看出在美国东海岸波士顿地区9000年以来的滨水变化——人们在越来越多的依赖水而生存。

0 k& l" u {- \( x: p9 r; A % C5 Q) N+ h- `' `
2 `. K% p& Y6 _4 z& ^- S5 n. ^9 @: M

图1:波士顿滨水空间变化

: b6 b/ c/ M* J1 i

人类对资源的过度消耗导致全球气候变暖,随之而来的是海平面上升。我国是受海平面上升较为严重的国家,在美国气候变化中心发布的研究中,全球20个受海平面上升影响严重的大城市有 7个在中国。

/ A2 ]& U6 x4 \9 A * g% Q, K- m' H% n' ~, L
- K% u. V- A5 W5 ` U4 S

表1:我国受海平面上升影响的几个典型城市

) h, G: b/ S" [

传统规划中以抵抗为主防御思维,形成了灰色防御性基础设施占主体的风暴潮防御体系。但这种体系不仅隔绝了城市生活与自然环境,而且增加了城市应对灾害时的风险与成本。

# C* ^1 V$ B8 h5 o* Y
0 {# i T/ g5 |6 v
" X; @: F* Q$ c+ J5 E* R* n
6 r5 c, c/ d* O2 O7 a

那么,应该如何在平衡城市发展与生态环境保护的同时,提升城市滨水空间的韧性和适应性?

, |! e8 f4 J! w( R' N

本文将以深圳市宝安西海岸为主要案例来探讨韧性视角下城市滨水空间塑造的方法

3 l% w* |7 Q+ v7 H

02

! V5 z: v1 \) t- P+ g. k$ k) u) l

现状概况

5 h8 l7 r- C5 e9 z. H* N

2.1 项目背景

, B2 H; ]2 s. S# q1 m

深圳市宝安西海岸地处珠江入海口,是受风暴潮影响较为严重的区域。虽然当地的红树林湿地资源具有一定的环境保护能力,但是由于过度开发,这道天然防线正在逐渐地失去作用。

* i5 `4 q. X F$ F/ M+ e+ O

2.2 区位——空港新城 地理位置优越

! t# _7 d3 T. ~' a* E

宝安区位于深圳西北部,南边是深圳经济特区,北临东莞市,东邻龙华新区。是穗深港经济发展轴黄金走廊的重要节点,联系粵港的桥梁,辐射内地的通道,深圳宝安国际机场也位于此。

# F0 I+ D* O- q
" y- n, Z7 ?6 y

图2:深圳市区位图

0 R0 o3 R) F8 f" T; K+ t

2.3 宝安西海岸风暴潮历史——具有脆弱性

6 V& ?( s: p+ L0 }6 ^- q 3 _7 |" o! X E" {3 T8 y( f

从2000年起,深圳共遭受包括台风、强台风、热带风暴和强热带风暴在内的灾害共112次。其中每年的7, 8, 9月是风暴潮发生次数最多的月份。

) j1 v7 F2 k0 @ D" [+ Y
3 x" k. C$ s/ X$ V5 W& z

表2:深圳历史典型风暴潮灾害

4 F; ]; q5 z/ F; M: J' ?, V K

来源:深圳台风网

( x3 a! u# |8 f7 D
" b( Y/ O) T, E% M
" S1 w) _4 j- s7 ]% J
, q$ c3 X3 E }* T+ w/ {9 P

03

( z) t- a$ x/ m6 F/ l

主要问题

7 M8 ~5 I# Z+ g" ?2 S2 k

3.1城市绿地雨水消化利用能力差

5 G1 z; r' j# p% ]; V: l9 P

宝安有107个内涝点,占整个深圳的40%。主要体现在以下几个原因:

, I J* R: m3 @

1、绿地空间布局不合理

2 X3 p5 a8 M! c5 V9 {' J z

(1)规划重建筑,轻绿化。绿地易受其他用地影响。

2 e, S1 ^3 N3 G3 }, Z

(2)城市绿地布局的整体性不足,不同功能的绿地无法形成网络体系。

) n" q* }6 I4 G4 P
h! a2 `( i4 i" _5 b9 G* `; h

图3:深圳宝安西海岸内涝点分布

' E* M0 q8 b# }$ h; `) Q* B

2、城市硬地化面积增加

2 d' D6 `* L, x# C T' L# q1 o: u
3 y- d5 y! [/ t- t( t

图4:1988、2017年宝安硬质化面积变化

7 P+ Q) C! L* @2 ~! t% q+ m 6 d1 Y7 x' t. _- P
. Z( ^8 y) P: ]- I

图5:宝安内涝点分布于硬质化地表分布对比

. Z1 Y |& a6 L# y

3.2 海岸防御问题——自然海岸线减少

. |, X- g$ v' V1 t. @9 p: g O# b" ~ 7 n& W7 S2 C; y! o, ^
) \' O! ]* s0 O3 o7 T
' O: D; H2 y$ @8 U/ W* Q

图6:1979-2014年宝安海岸线变迁

9 M+ A" B5 `7 o( N5 E3 J4 u9 Q X

3.3 生态环境问题

8 K+ ~$ a8 w& f

1、土壤盐碱化严重

5 ~. t# G" T- P: M- u0 H

2、湿地景观的损失和退化

5 a: u7 g$ W' ]4 w& R

3、红树林生境退化

: R) b7 Q9 `/ s$ z3 a& S" y0 S
( P8 \/ j/ v% A! ]

图8:1988 年、1998 年、2008 年宝安湿地面积变化图

# I$ W8 g; o; c+ ]0 [/ W; F
2 Q7 }6 {$ N( y8 |

图9:宝安现存红树林湿地分布

/ B: q( C& F, ?6 C
7 N& A' D! L: k% K' T/ c

图7:宝安西海岸海水入侵分布

6 _. L9 b* B0 [ f " C/ Y- Z5 L7 z, x2 U8 L
; W2 C2 f3 U9 w( V; M% t+ U) g
7 I5 {2 b9 S. \% A" d
% E4 u( H1 K$ m3 H- A9 B2 x3 H

04

$ x' Q# W7 c( _' Z& L

总体设计

) K6 {6 u- g1 Y8 S

4.1 设计策略与案例借鉴

) x" ~ U. j$ n' u1 p
3 U- W: s/ i7 l# J$ Y. R$ @3 s

图10:宝安西海岸设计策略

7 ~- r. @* K4 s& W$ I1 {" {

4.1.1 活水策略——蓝绿交织的海绵城市

' F% Y& f" R3 x2 u7 p

将城市的蓝绿空间联系得更加紧密,与现有的海岸城市互补共生,减少城市洪涝产生的危害,提升城市内涝灾害适应能力。

, K* m J9 D# {7 y* j. p. g
+ o( M3 @6 r2 U

图11:活水策略——蓝绿交织的海绵城市

2 \( s5 }/ N/ G$ x) \
* y/ t `" [$ `: K2 [$ i V

图12:宝安内涝点分布于硬质化地表分布对比

X* `: L* h, u* l6 b% `8 i

对比案例

" A7 l( r5 B* N' w2 V3 f
2 ^" J- p' _9 w* j

图13:德国扎哈伦广场雨水管理示意图

* v, G7 N' }0 d

德国弗莱堡市扎哈伦广场

/ `( Y* r. a7 y

广场内的种植池可以作为渗透点,广场区域是地表防洪区,雨水补给地下水位而非直接排入污水处理系统。这样的做法解决了广场的洪涝问题,及时补充地下水,并为人类活动提供了必要的空间。

! o5 |3 }' a9 F9 C

4.1.2 韧性策略——硬质防护与软质防护的结合

' G4 z; \1 A% o2 p4 b" ^8 s

将大尺度自然生态边界和海岸工程相结合,,最大限度地发挥自然岸线的防御功能。

6 O, }" g7 u3 x6 t1 n
# }8 K( j' c, e* Z, `# J8 F3 | f

图14:韧性策略——硬质防护与软质防护的结合

7 s( w! ^# i- P/ C% g3 `3 ]

对比案例

$ V& O9 ]$ o& F' ]
0 }" h/ d D0 z1 j# J! w

图15:荷兰“沙引擎”变化示意图

1 U& q( L2 W5 j Y( y( v

荷兰“沙引擎”

! U6 o7 [: A7 U0 b

荷兰的海岸带分三个部分,南部的河口、中部连续的沙丘和北部的一系列沙洲,荷兰对于海岸防御的主要策略就是沙丘的培育与保护,利用人工育丘结合自然进程的形式,在沿海处设置而非常体量的超级沙丘称之为“沙引擎”在之后的20年内,风浪以及水流会自然地将这些沙丘打散,沙子将会沿着海岸带重新分布,向海中形成新的沙丘,提升抵御风暴潮的安全程度。

3 ]9 |5 c. N+ a6 |7 Y k9 }' @

4.1.3 生态策略——构建复合生态体系

. M, F" U5 B! i- T) C

海岸带的自然景观包括滩涂、红树林、河流等,既能发挥自身的生态效益,又是天然的风暴潮防护措施。

! }- m6 w, ]' \0 w
* @( E1 ]6 E W& F% K, u) x* p6 R

图16:生态策略——构建复合生态系统

; x. `+ l. `! ?9 R, C7 q3 P! v* V

4.1.4 连通策略——提升海岸带活力

0 I$ y# u3 b. b8 Q* c

打造不同形式的临水界面,加之不同的功能与到达方式,使之成为真正的城市亲水空间。

9 D; ~5 {6 [3 f8 }, R. e
7 G' e1 a% b/ W l( X& d) _# t

图17:连通策略——提升海岸带活力

& R" h$ q6 G7 T! V

对比案例

( S" u" n q8 u4 _' Z
: m2 n$ t {3 k# {* V, `8 }

图18:波士顿公园实景照片

) [0 L6 T5 k7 n; O1 T

波士顿公园绿道系统

T+ M5 A* e. t) S+ `

用连续的公园绿道将波士顿的公园串联起来,连接了五条沿海河流,将整个公园系统拓展到整个城市,兼顾生态、休闲娱乐和社交功能。通过公园系统控制了不合理的建设活动,有效地改善了城市的公共开敞空间,建立了一个完善的多功能的开发空间网络。

6 b0 ~) ~5 F o4 B+ ]3 i: K D5 I2 U& `* g% G9 e

4.2 总体设计方案

; \" q, C5 t; p+ x$ l

4.2.1 功能分区

1 Z- ]+ _3 `5 J

根据基地现状自南向北划分为四个分区:都市港口区、过渡区、机场片区和宽阔海岸区。

7 R3 w1 u, i( A* G' a% R6 `* s, c
, F9 p5 d g5 _# j; A- q8 H

图19:宝安西海岸功能分区

; y) |3 U4 @6 X3 c% Q 5 a$ N9 P: A# r" m9 Z
# Q8 |5 \3 F1 o: c- e& b

图20:总体方案设计

: d6 F* Y4 o3 R9 a ^( A 2 b y8 c: K" \; L) E/ u

4.2.2 交通流线

0 J) J& a6 [2 `) @. n; [9 ?

在遵循原有路网结构、街区肌理的基础上,从区域衔接、南北联系、等多个角度出发,对现有的道路交通网络实现进一步的优化和完善。

5 D# q9 m! ]0 R+ Q8 m
* i" o# |% C4 R T8 b

图21:宝安西海岸交通流线分析

' M" ] k/ m) v4 |- _7 s# J% ^

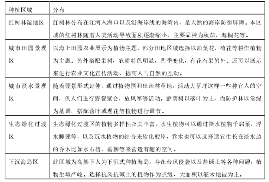
4.2.3 种植设计

8 y8 Y/ _9 ~1 H% Y

(1)植物选择以乡土耐盐碱树种为主。

7 x' b; C/ e, ~% {. X( e

(2)在保证树种的乡土性前提下选择具有耐盐碱、防风、耐水淹等特性的植物。

6 l+ Q' Q( b' P. h; ~" l3 \8 `

(3)提供四季变化以及能有不同感官感受的绿化景观。

2 }6 Z, J( v, d
Z# b1 H$ y- n) ]' @8 D

表3:植物种植分区表

' \( d2 Q% @5 U5 k7 k - p* c8 p6 c. X, _
+ A5 q1 }9 u% V3 ?9 r

图22:宝安西海岸种植设计

& U+ _3 v: o) j7 |8 \

4.2.4景观结构——“一带—四廊道—三城”

+ J9 k; r0 S3 o' ~ [( P, Y! r

1、一带:

3 ] S* g- ~* {3 \4 d

将西部海岸带作为空间主脉贯穿各个功能分区,形成以风暴潮适应性为导向的海岸带空间。

. x0 ~( }( H1 Y+ @/ o4 B

2、四廊道:

4 ^1 S3 J0 I! i. u- j

东宝河生态廊道、福永河生态廊道、碧海湾生态廊道和双界河生态廊道划分垂直于西海岸的滨海空间,成为西海岸的空间结构骨架。

8 E; V) [; q- b8 _% ^: N0 o

3、三城:

% \9 n2 V2 |0 }4 z/ O

由四廊道划分出的上城、中城、下城三个核心公共空间,形成不同主题公共活力圈,在保护海岸带免遭风暴潮侵袭的同时,成为城市中受人们欢迎的景观区域,为人们带来丰富的滨海景观体验。

8 t- h0 O0 k9 `3 s

见图23

# y: W9 L/ z' i

4.2.5岸线利用

5 f( n# C4 J+ w- K3 i! `2 s9 y

岸线的利用是在保护的前提下进行的,在不同的岸线段落设置不同的主题公园及活动场所,提供更多的滨海公共活动空间。

) _) T( ?8 d2 G

见图24

3 G- d- [& J5 Z9 b# e
( _( m# z e7 I

图23:宝安西海岸景观结构

9 G& O- C: {4 A9 z" T $ T. G6 n/ w1 ]0 Q! P
/ h' X: ~% M$ s/ p& z! m: ?

图24:宝安西海岸岸线利用

7 b/ T- D# a* ^& W

4.3 节点设计——选取都市港口区为例

" U8 ~- `' x4 V3 H

1、现状

( I& G) _* y( O/ {6 C2 {9 Q
5 @/ A4 `* Y, Z7 R3 J J

图25:设计现状

9 S& z/ {* u' t: l

2、设计策略

. D- @: @1 Z* I; j5 a# E
. i& k3 D6 u# N& [

图26:都市港口区总平面图

% u) [- }0 S+ S% a' ~

①建立完善的雨水管理系统,引河流水入净化群落

0 t3 C) d" d: ~, b5 c1 ]8 D5 c, s

②局部堤段结合场地、景观等因素,通过预留足够场地及种植红树植物等措施以消浪削波、减小风浪爬高,适当降低堤顶高程

0 a: M i8 ~- u0 _$ N, W. T

③为保留珍贵的红树林湿地资源,不建议在沿岸做过多的开发,可以利用架高的木栈道系统进行低干扰的参观

' r D$ D% c; m* w' ^

④通过慢行系统、空中连廊等措施保障地区的可达性,对高架桥下、游艇码头、临时用地产生的城市灰色空间进行景观改造,成为以休憩功能为主题的观光区,带动海岸空间的活力

/ n! V2 q h0 m5 ^0 w c( Y
" a% I* l# q3 x- w7 |5 R2 j+ Y; G

图27:都市港口区竖向分析

! v% H& X7 M" e/ R% a3 h/ ^2 S

⑤植物种植沿海岸呈横向过渡,从缓坡密林、淡水湿地到海水湿地的过渡。

* r) y6 T1 m, \3 @: V! E
0 J. A3 H) b2 H( c$ M

图28:都市港口区意向图

" N6 _; X% x! E6 ?' S
- r' P9 \7 W/ @2 X; _: H. _
2 N8 ?: v; c1 I3 q1 w
( v( k2 p8 J' F0 n4 x! J) s
+ Q1 B' I- `: J) J" W+ k2 ^

05

9 Y5 L6 p% M) }

总结

) Y* I1 Z) t8 M! e& l

通过上述案例我们可以从以下三个方面总结:

5 P4 I8 S2 U$ {3 Y" W% }

#

* }- {, T+ Q0 L, S5 r7 Q! ]

防御——防水与排水

\- E M2 e7 }% |2 D

#

- g. E4 G* v$ b" t4 e

提升海岸生态功能

5 j9 u2 P1 c5 k& D/ {9 e

#

8 T6 z( _0 n# S; r

增强滨水空间可达性与活力

5 \# v; v i. M) z

5.1 防御——防水与排水

9 k; h; U2 i( d

构建蓝绿网络系统,制定两栖海绵城市

2 u- G" a: H. j5 Z( i

(1)构建可吸水的城市绿地系统

8 K: e( f+ s/ C" F$ V7 t
% N; L- V" Y. c: `$ ]0 B

图29:传统绿地布局与基于雨洪控制利用的绿地系统模式对比

: ?$ S: F) ~" ^( H5 l- |

(2)通过蓝色发展修复城市环境

% b9 g) i) l! G; |: ^
) M! M1 z4 Q9 f( {0 c& p l* [

图30:转变渠道化的河道回到综合性的自然河流

" L$ h! \ m6 p$ K4 q( @# V

海岸线韧性加固,建立多层次综合的防御网络

7 m0 I& ~8 I3 T2 ]

(1)对现有岸线进行保护

h$ s) A1 p8 T0 x2 h- x

①建立海岸退缩线

4 n1 T( I5 ]0 `0 F

海岸退缩线是作为禁止与限制海岸带建设的空间手段,海岸退缩线向海一侧不允许有任何建筑物,其目的在于主动应对气候变化,减缓对气候变化、潮汐变化等对海岸线造成的破坏。

( F M: q( v$ ^3 H% I7 I- o 1 a9 X* d' w4 F; `0 Y

②软质构筑物保护(生态工程)

0 t; {+ n8 _/ _; g5 {# U% B: n+ y

生态工程包括城市与海洋之间培植红树林、沙滩、盐沼湿地等,可以增强对风暴潮产生的波浪、大潮以及洪涝灾害的抵御能力。

- X& v5 T. A2 L8 @- M& K5 V' G

③硬质构筑物保护(海岸工程)

) v ~ |- ?# Q; B5 o/ r$ a( e

对于海岸线侵蚀严重的岸段,可以用建造人工堤坝。

+ [1 O4 I0 A% S+ k w) J

(2)“人工防线+天然防线”的多层次防御网络

) v k3 i: ~9 e
6 p+ d) V9 F$ `( J% @7 L0 `1 M

图31:海岸线综合设计

2 l( u9 f* r9 {2 E* m6 d

滨水居民搬家或抬升房屋结构从而远离暴风洪水的侵袭

; W1 r7 D- t3 F) [0 a
" S) J6 o D T( l

图32:漂浮建筑设计

. L7 L8 q4 u P! t3 R5 t) q' e

5.2 提升生态功能:营造复合型生态系统,恢复自然生境

: R9 ]. T0 C, n- `! H

(1)对盐碱地的改良与利用

! ^0 r4 Y/ R! e% \! [

(2)红树林湿地的保护与恢复

/ V8 C% E$ n P. ]* H% q

(3)植物群落的生态恢复

0 B/ r, {$ b! z' r

5.3 增强滨水空间可达性与活力

& |6 n& F8 v. Q- D

(1)提高滨海空间的可达性,优化空间利用,增强海岸活力

* M" Y1 l" c# y n6 r2 X

①提高滨海空间的亲水可达性

8 T" Z! F8 E: m: W& i* D& ^0 \' x& x# j

②建立水岸公园系统

0 L" L0 I- h& T3 R+ D
3 O4 |+ {1 J. |$ F; x" ^: z

图33:提高亲水可达性

( a' g6 l: ]5 K: z3 W; N

(2)对现有海岸进行改造——海岸工程景观化

- S( d. f# |6 ~( I ; @6 o# n$ h% V9 m% w( C; y7 h$ f
, P. v3 i/ V7 K2 v y

图34:曼哈顿BIG-U中将护堤与景观结合

9 Z, |! v/ E4 m8 t9 c9 }, P" W

在间接滨水空间设计时,也有如下多种情况需要纳入考虑范围:

0 [: n% v* U, ]4 D- s

(1)人、建筑与滨水的关系

# T% X2 [& e* `' i$ w# ?

(2)水岸线的设计方式

4 ~7 G8 t) D y+ F( u9 a9 f

(3)道路与水的结合的设计方式

0 ~7 O$ n4 q) A' y/ ^* {1 O, m) K" x
. ]- q% H- a7 ?' t3 l- x) l
g" }/ R$ k1 `$ S* k
; X% [* X' e8 i* h
. D* \- Y j( Q" z5 n- h9 L6 L

图35:与水岸线的若干结合方式

- J, D; m. I4 c

事实上,任何一个项目都不能单独采用某种单一的设计手法,而是应该因地制宜综合考虑,采用不同办法叠加的方式、多种手法综合应用。

1 e) ^, V8 ~. m- _7 } N& @

参考文献

5 O# Y2 B$ K4 U6 @4 T

[1]徐文婵. 城市韧性视角下的风暴潮适应性景观设计研究[D].西安建筑科技大学,2020.

: L/ H, {4 j; L5 C

[2]曹越. 水绿交融的城市绿地系统格局研究[D].东南大学,2017.

3 g7 J- |& d- H8 M. [: j

[3]李猷,王仰麟,彭建,吴健生,吕晓芳.深圳市1978年至2005年海岸线的动态演变分析[J].资源科学,2009,31(05):875-883.

+ n9 ]9 B1 J3 ?+ h: L

[4]张沛佩. 城市滨水空间活力营造初探[D].中南大学,2009.

. g& H/ D, p, C

[5]微信公众号欧亚艾德艺术设计学院. 城市滨水空间韧性及生态设计的实践前沿——美国SASAKI景观案例分享. 2009.

. P: I; U) T4 s# A# g ; p; f3 M; X. U5 l/ m9 Z& g5 O, M 1 M$ S) h) `2 o1 L
回复

举报 使用道具

相关帖子

全部回帖
暂无回帖,快来参与回复吧
懒得打字?点击右侧快捷回复 【吾爱海洋论坛发文有奖】
您需要登录后才可以回帖 登录 | 立即注册
空气能
活跃在昨天 12:43
快速回复 返回顶部 返回列表