|
P/ D; [: ~! l- f3 o! ^
【作者简介】 作者:张云海(中国船舶重工集团公司第七一〇研究所)张云海:研究员,主要从事水中兵器总体技术、海洋工程研究。
5 J/ P# n/ d3 y q! e! \ 本篇文章节选自论文《海洋环境监测装备技术发展综述》,发表于《数字海洋与水下攻防》,2018年6月第1卷第1期。 
) v& _1 V9 Z" J" _+ \ 海洋环境监测装备技术发展综述
& H# d" t4 a/ W! \4 e+ Q( y 0.引言
|6 C$ l; [# h+ t 随着陆地资源的不断减少,人类把目光转向蓝色海洋,保证海上安全、维护海洋权益以及开发海洋资源、发展蓝色经济成为21世纪海洋强国创新发展的共识。我国一贯重视海洋事业发展,十八大已明确提出了“提高海洋资源开发能力,发展海洋经济,保护海洋生态环境,坚决维护国家海洋权益,建设海洋强国”战略[1]。2016年5月,习主席在“科技三会”讲话中更进一步指出“深海蕴藏着地球上远未认知和开发的宝藏,但要得到这些宝藏,就必须在深海进入、深海探测、深海开发方面掌握关键技术”。“工欲善其事,必先利其器”,走向深海,装备和技术必须先行。《中国制造2025》将海洋工程装备和高技术船舶作为重点发展的十大领域之一,就是为了更好地为海洋强国建设服务。毋庸置疑,只有拥有能够广泛进入深海环境、全面感知海洋信息的各类海洋监测装备和技术,才能更好地实现对海洋认知的“数字化”、“透明化”,才能更好的经略海洋,为建设一个和平安全、和谐发展、和睦文明、和风丽日的海洋大家园提供技术支撑。门捷列夫说过“科学是从测量开始的”[2],海洋科技工作者必须紧紧围绕建设海洋强国的战略目标,着眼国家“一带一路”战略实施和海上军事斗争全局,发扬舍我其谁的创新精神和精益求精的工匠精神,在海洋环境监测装备技术领域不断突破、自主创新、主动作为,为实现海洋环境要素立体全面感知、信息实时互联、数据广泛共享、应用服务安全可控而不懈奋斗。 1.海洋环境监测装备体系框架" z/ F5 Q) R7 S# B
海洋环境监测的基本内涵是指利用技术手段,实时、准确、全面地获取各种典型自然环境、目标环境、生态环境、资源环境等要素时空分布、变化过程的测量活动,其目的就是探索奥秘,发现变化规律,实现海洋“数字化”。海洋环境监测系统则是指覆盖一定范围海域、可长期自主工作,能够实时获取海洋综合信息的各类遥感遥测系统、沿岸台站雷达系统、无人平台系统和船载走航测量系统以及环境信息实时获取、安全传输、科学处理、决策应用的信息网络平台系统等,其中观测平台和传感器是体系基础。依托于海洋环境监测装备体系建立的信息科学与海洋空间技术的多分辨率、多时相、多类型的动态海洋时空大数据体系即“数字海洋”,就是可以把海洋自然形态、相关社会经济活动状态和发展趋势数字化、可视化、网络化的系统工程,其应用方向主要是面向国防安全、经济发展、管理决策、科学研究、社会公众服务等[3]。
- q, H( d8 X+ q% y2 K8 f 海洋环境监测装备体系主要包含四个技术类别,即海洋科学基础技术、感知技术、通信技术和通用保障技术,涉及海洋科学研究、先进材料应用及工艺、高精度传感、平台载体、通信导航、海上组网、大数据分析和海洋信息安全等技术领域,每个技术领域包括若干技术方向,具体见表1。
( l( {" W9 q" {: v3 D0 `, T  5 U" j# n B8 j' ]; k& }
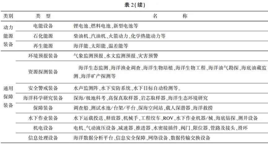
 海洋环境监测装备体系按照功能属性可分为综合感知、通信导航、动力能源和通用保障四大类别装备,相关装备类型及名称见表2。
( p( b2 v% D7 L) n  5 }" _8 o7 x" Y( U, |
 2.国内外发展现状
$ i$ \. j7 e9 R; Y* Q 世界各沿海国家都在积极发展从空间、陆地、水面、水下对海洋环境进行立体监测的高新海洋技术,装备应用已由单平台观测发展到多平台、多系统立体网络监控,监测要素从单一对象向着自然环境、目标环境、海洋活动等多要素集成方向发展,数据传输由自容储存向实时通信发展,形成了满足现场与遥感、定点和机动、业务化与应急保障相结合的全海深、全维度、全时域各种监测需求,在海洋开发利用、防灾与减灾、海洋环境保护、国防安全等方面起到很好的信息支撑保障作用。 5 l$ {5 t/ d7 x# x4 R+ a4 E
美国始终保持在海洋监测装备技术方面的领先地位,20世纪80年代起,海洋监测开始应用无线电、卫星传输的实时数据,代表性的监测系统主要有美国全球海洋观测系统、东北太平洋的“海王星”实时观测网、缅因湾海洋观测系统、墨西哥湾沿岸海洋观测系统等;以防灾减灾、安全航行、保护和重整健康的海洋系统为目标,主要测量气象、水文、生态以及目标等相关资料,可精确地预报风暴潮、海浪等自然灾害,跟踪鱼群的繁衍生长及迁徙情况,监测跟踪陆源污染物,预测赤潮的发生。日本深受海洋灾害影响,对海洋环境监测技术的发展极为重视,20世纪70年代以后,逐步建立完善了海洋监测警戒体系。因此日本海洋监测装备的发展处于世界领先水平,其监测仪器的轻量化、小型化、高性价比等方面取得了显著成绩,水文气象传感器及相应监测系统在国际市场占有较大份额。欧盟各国为在高技术领域增强与美、日等发达国家的竞争力,1985年开始实施“尤里卡计划”,其中一项重要任务就是进一步加强企业和科技在开发海洋中的作用。2005年建成“欧洲海洋观测网”,与潜标、浮标和近岸观测系统衔接,形成了较为完善的海洋综合观测体系[4]。
' Q3 |& s) j+ T- R, D 海洋是沿海国家的重要安全屏障,海战场环境安全保障建设在一定程度上决定着国家海上安全,因此近岸及港口要地水下安防技术与装备发展倍受各国重视。为有效应对来自海上威胁,主要海洋国家纷纷规划和建设了军民兼用海洋监测警戒系统,采用多种探测手段,有效监测、跟踪潜艇、水下蛙人和水下目标,监视记录他国水面舰船活动情况,以维护海防安全。不仅如此,美国还一直开展全球海战场环境信息收集,以巩固其海上军事霸主地位。为了获得全球海洋环境信息资料,积极开展各类水下机动平台装备和自动部署潜标研究,利用各种手段获取别国近岸海洋环境信息。20世纪80年代后期研制部署了分布式固定监视系统和舰载拖曳阵监视系统构成的综合水下监视系统;90年代,利用无线传感器网络的发展,美国将水下信息感知的重点聚焦到网络化反潜预警方面,“广域海网”、“近海水下持续监视网络”、“可部署自动分布式系统”就是其中的代表。随着中国海军实力的增强和潜艇活动的增加,21世纪初美军建立了以监视中国潜艇活动的新型水声监测系统,2013年美、日在与那国岛至钓鱼岛之间(约150km)和巴士海峡都建成了“超大规模水下监测系统”,构建近岸及关键水道水下警戒体系。 ' t/ M7 p# I$ c; J" _# u3 H* z1 `( W
我国从80年代中期开始进行海洋环境监测系统的建设[5],目前已初步形成了一个从监测(观测)、数据传输、分析预报、产品分发等环节组成的业务化系统[6]。新世纪以来,我国海洋技术和装备发展取得了长足进步,突破了ADCP、ACCP、数字化高频地波雷达、海洋环境和目标综合观测相控阵雷达、合成孔径声呐等一批感知传感器关键技术,国产传感器的性能水平基本达到业务化使用要求;发展了一批长期实时监测装备系统,包括实时传输潜标、海洋环境多层监测浮标、海床基自动监测系统以及中远程高频地波雷达等,都获得了集成应用和示范运行,具备了对局部海洋环境立体综合观监测能力[7]。
! L, s7 Z( t8 a/ Z | 海上目标感知方面,我国已建立了以卫星、雷达为主的水面、空中目标监视体系和以重要港口、航道、海峡的水下警戒为主的水下目标探测系统。海洋离岸数据和信息实时传输通信技术应用越来越成熟,可靠。在定点平台观测方面,中船重工集团、国家海洋局以及中科院等是我国的主要研究单位,长期以来积累了丰富的工程实践经验,通过技术创新,自主研发,形成了从近岸到深远海各种类型的浮标、潜标、海床基立体监测装备和仪器,为构建我国海洋环境立体综合观监测体系奠定了坚实的技术基础。在移动观测平台方面,我国从上个世纪50年代开始鱼雷(军用AUV)研究,80年代开始研制ROV式灭雷具(军用ROV),1985年研制出民用“HR-01”ROV,1994年研制出“探索者”CR-01型AUV,实现从有缆到无缆的进步。目前中船重工七一〇所研制出“海神”系列化AUV,其中巨型水下运载AUV,最大续航力2000km(5kn),负载能力5t,已经过海上实战化检验。在ROV方面,我国自主“海龙2号”,可在4500m海底高温和复杂地形的特殊环境下开展海洋调查和作业[8]。
- [* n9 L0 i) ~" ^$ p! f" { 我国的水下滑翔机研制起步于本世纪初,国家“863计划”、海洋公益专项、总装预研课题分别从不同需求方向支持了国内多家单位开展水下滑翔机技术研究,形成了大油囊驱动型、温差能驱动型、混合推进型、声学观测型等多类型水下滑翔机产品[8]。目前较成熟的三型普通水下滑翔机“海燕”、“海翼”和“海鲟”均具备上千公里的航行能力,最大潜深超过8km,最大水平平均航速达到1.5kn,部分指标处于国际先进水平。在国家“863计划”支持下,我国还研制出了两型波浪滑翔器,开展了海上功能和性能试验,通过了项目验收。其中“海鳐”波浪滑翔器历时92天,航行里程达3242km,其航速、控位精度等多项性能指标接近国际先进水平。海洋监测装备国内优势单位名单见表3。
( @7 T4 j# A b- t+ Z" | 
 3.海洋监测装备技术需求及趋势分析: ?+ j9 D2 x M' ~
党和国家历代中央领导人一直高度重视海洋战略发展,特别是十八大以来提出了一系列海洋强国战略的具体谋划,一是强调要坚决维护我国领土主权和海洋权益,保障海上国防安全;二是注重经略海洋,提升海洋资源开发能力,发展海洋经济,保护海洋生态环境,发展海洋科学技术和装备建设;三是谋划引领21世纪海上丝绸之路建设,主导建设和谐之海、友谊之海、合作之海,为实现中华民族伟大复兴的中国梦奠定坚实广泛基础[1]。海洋科学是一门主要基于观测的科学。海洋科学与海洋探测技术两方面的发展相辅相成,构成了当代探索海洋、认知海洋和利用海洋的主旋律[9]。实践表明,只有全面认知掌握海洋环境各类信息要素,才能拥有打开海洋资源宝库的金钥匙和保障国家安全的杀手锏[10]。因此,海洋监测装备技术的发展必须紧跟国家海洋强国战略需求,顺应全球海洋科技革命和产业变革大势,将现代信息技术的创新成果与海洋装备和海洋活动深度结合,着眼于增强国家海洋安全保障能力、提升海洋资源开发水平、提高海洋防灾减灾能力和高效建设21世纪海上丝绸之路。 5 ]: ]3 A7 S b0 A3 D' ?
现代海洋监测装备及传感器的发展已充分融合了当代科学技术成就,微电脑、集成电路和储存芯片及高能量电池的发展,促使传感器的体积越来越小,观测数据质量越来越好。另外,串口通信、磁耦合传输、水声通信等技术的应用为多传感器的集成和综合观测创造了前提,集成化、高效率、长时效、全覆盖、数字化、信息化是发展的主要趋势,遥感技术和以无人机动平台为载体的监测技术提高了海洋环境应急和机动监测能力,也是发展的主流方向。由于许多海洋现象的产生及变化属于长周期过程,因此,长期、定点、连续的多要素同步测量技术是研究海洋环境变化规律和实现目标监测警戒的重点。归纳而言,海洋环境监测装备技术发展趋势: # a* N9 @9 i% k% ?; O2 x2 w3 A6 H
1)传感器向轻小型、低功耗和高精度感知,平台向通用化、模块化和标准化,系统集成向多要素大剖面同步综合观测以及定点、机动和遥感遥测立体网络化发展;
5 u7 a1 m( f# {: _, W" a) F0 C 2)观测数据实时传输,警戒区域安全受控,信息产品可视化应用;
) \" i& `- ]$ u4 {/ `& j 3)大数据分析、人工智能技术应用越来越深入,无人平台的自主性和智能化程度更高; . f7 t( l4 m3 C5 ]" _/ o/ `0 m
4)高效能源供应,长时效、大范围和大深度安全应用;
! D! R* p! Y- x+ q2 K/ V* o) c& q 5)新技术、新材料、新工艺提升传感器和平台载体性能,日益满足全海域、全海深、全天候工作要求。 4.我国海洋环境监测装备技术发展建议
) S5 H6 y" D( F 传感器技术、平台载体与综合监测技术在海洋环境监测领域居于核心和关键地位。国外测量海洋自然环境基本要素的传感器日益成熟,新型生态传感器研发不断涌现,浮标潜标、AUV、水下滑翔机以及高频地波雷达等平台已经形成坚实的支撑能力,海洋立体网络化监测系统正在得到重视与发展。我国海洋环境监测装备技术与国际先进水平相比,还存在着明显整体差距,必须大力支持与扶持,重点提升传感器、平台载体与综合监测等技术水平,使其成为海洋强国建设坚实的基石和海洋经济新的增长点。
/ N, c- P" n" k! S+ S }# _" }9 B 在技术创新方面,应注重基于新原理、新材料、新工艺的海洋综合信息高精度传感技术研究,特别是光电磁传感器技术在海洋监测领域的应用;瞄准“深海进入、深海探测”,重点发展深远海平台载体技术,突破深海海底长期监测、矿产油气能源勘探的各类固定/移动平台关键技术,发展长航程智能式水下航行器和全海深潜水器技术;研发基于水下自主导航系统的机动平台及组网技术、深海作业技术、多源信息融合处理技术等。
$ t6 n; G, _/ j3 N: ? 在新型监测装备方面,瞄准全球海域,研发适用于动力环境、生态环境、资源能源和军事应用等军民融合型海洋综合观测平台、智能浮标潜标、海洋生态环境自动监测站、多用途智能探测潜水器、谱系化水下滑翔器、水下运载型移动观测装备。重点提升新型装备隐蔽自动布设、水下自主导航、固定移动平台组网观测、数据信息实时传输、数据融合挖掘、海上信息和能源支持以及人工智能等能力。
L9 @( k( O u8 } r* B 【参考文献】 + ~3 U) z, O7 `! m
[1] 崔旺来.论习近平海洋思想[J].浙江海洋学院学报(人文科学版),2015,32(1):17-21. 8 C; b% F7 P0 W8 d6 K) @8 r+ E
[2] 金钦汉.对于我国科学仪器发展战略的几点思考[J].现代科学仪器,2004(4):3-8
0 L: S( ?! C& z' a [3] 王涛.中国近海“数字海洋”信息基础框架构建[J].科技成果管理与研究,2013,84(10):79-81. , p2 q9 A$ b8 Z0 k; n) n1 k
[4] 朱俊江,孙宗勋,练树民,等,全球有缆海底观测网概述[J].热带海洋学报,2017,36(3):20-33.
, C. k0 ]' ?- K3 N1 ?( b* ?9 b2 g [5] 略. $ ?# M7 U8 C. h, |* Z
 fill=%23FFFFFF%3E%3Crect x=249 y=126 width=1 height=1%3E%3C/rect%3E%3C/g%3E%3C/g%3E%3C/svg%3E)
$ Y, N, b5 `0 _* D$ \" l 声明:本公众号相关内容均来自主流媒体及公众号,非商业用途,并不意味着赞同其观点或证实其内容的真实性。版权归原作者所有,如有发现侵犯您的权益,请后台联系编辑,我们会尽快删除相关侵权内容。
$ e3 w. `' ?* m5 y) G" u! Q$ B. D) a
$ t1 x+ g a/ K9 h
# H+ o1 ^) i$ @( M. P, Q |