|
3 ]3 m# a, P" m9 T) T

; K. ?: P' T) g, c! B5 Q4 i4 N& E 
8 H6 C3 n- Y3 Y# ^+ f8 y& x 海洋对于我们来说,
0 c' P5 P( B& o/ k; U6 x8 j 一直有种神秘而原始的吸引力。
! m$ ]( U7 p* f' @) R* g+ j 看着潜水员在海底遇见的美景, ! B6 H# U3 n Q# n$ l0 c" d
幽暗的海底世界和奇特的海洋生物, 6 x6 Z$ ^9 V$ o7 ? P9 A- L
无法不让人着迷。 ; a/ X' i5 |- ]8 U/ s. u: X1 j
这次海洋课程,
1 S# m2 Y- X0 _5 @ 我们前往“深圳蛇口海洋博物馆”。 / H- w3 l$ x0 Y, s9 K
 通过这节课孩子将收获
$ ~+ r9 j2 P: f3 ?, l, ^* u+ ^ 1 初步了解海洋生物进化史。 & H. }% W5 s7 z' X9 R/ I, z; ?
2 海洋中贝类的常识,人类货币的开端。 o" a E! F2 h1 D
3 海洋生物多样性探索及海洋食物链概念掌握。 活动资料0 ~8 t# p+ a# }0 a
活动日期:12月15日(周六)上午10:00-12:00 - L5 e2 Y6 z+ f: ~* |: C+ s- q# Y
活动地点:蛇口海洋博物馆(南山区)
* `/ k0 O( R+ _; C& A6 A' ~3 b 活动对象:1-6年级孩子独立参加
# Q- j+ A* Q+ { ~& p 活动人数:10-15孩子/期
7 ]1 u" X+ I* \* H 活动价格:150元/孩子(家长不陪同) ! r; P* D! J( ~& n/ v, e
费用包含:课程研发及组织、专业老师、课程物料、活动保险 / }7 q3 r/ M0 o
【退款说明】
0 J! D- ?9 ~, |1 m" A6 K 1、如您个人原因选择退出,活动开始前5天(含当日),可退100%;活动开始前3天(含当日)课退50%;活动开始前2天(含当日),不退款,但名额可以转让。 , A! {# R+ b @8 m+ P2 f
2、如遇暴雨等特殊天气,课程取消退回当次课程费用,儿童周末有活动最终解释权。 ' c% K+ f! L$ N2 }' v( ~' z
3、请家长务必保证身份证号码正确,身份证号码错误导致无法购买保险,由购买人承担。 3 Z* p/ |, C% f0 f' Y9 D# b
4、活动中拍摄照片所属权及使用权归儿童周末所有,儿童周末可用于各项宣传中,参与活动视为默认此规则。
# G/ l/ U t+ P# D# K$ W 点击即可购买 0 d9 e8 U; m) m$ u. G) I
购买后请务必添加小宇宙微信18820970156 % o: \9 S. l1 `* F( n* E; c4 X
备注:活动日期+名称+下单手机号, $ r1 _* C8 \+ J: `# h$ G
客服将统一邀请您进到活动群
3 z3 a. H. ~5 A$ t 已经添加过客服(小星星,小月亮, # G3 P( w o2 C$ I4 P7 ^
小彩虹,小太阳)的无需再次添加
- U& G5 X$ ?3 ]0 T 注:购买后可将深圳儿童周末【添加到我的小程序】-【小程序绑定手机号】,方便后续查找,如对小程序使用有任何疑问,可直接联系客服,我们会第一时间替您解决。 我们的目的地
. o' X4 y0 U/ `, h( {2 S# \' c 蛇口海洋博物馆于2017年6月28日正式对外开放,是南山区唯一一处以海洋为主题的博物馆。 5 a% P# p# f# l7 f
 4 V* K D j( y5 X! [% y: p! d& X
博物馆展厅面积800平方米,馆藏实物标本种类约270种,共计上千件展品。博物馆分四个主题,即海洋生态与贝类海洋生物、贝类海洋生物进化及应用、海洋生态文明保护与建设、海洋生态与鱼类。在整个展厅,通过声、光、电、VR演示等现代化技术手段,再现了海洋生物的奇妙世界。
; n t ~1 J, v% \9 ]  课程精彩内容
5 \8 P8 ^ T0 D- K y& x5 R# x7 I 活动流程安排:
9 Z' l2 D& _) k5 F. ` 1. 签到
# ]0 O0 P$ Y0 Q' }% X T 2. 海洋博物馆知识导览 $ _& R1 @9 E8 w2 m- G B9 R
3. 休息、喝水、洗手间
; l3 j% K+ x3 d. _ 4. 海洋生物多样性、食物链学习
; J& R0 \6 J0 P7 R. ~2 z" b 5. 总结合影 / k& h b* v4 k# @1 ~
1、海洋博物馆主题导览
" a$ Z ~/ F; f! } 博物馆其实是一个科普很好的教室,进行情景式教育。
* B& V6 B3 p+ m* U2 f z5 s 地球生命物种大多来自寒武纪,在寒武纪,地球生命体突然多样化并进化成无穷无尽的新形式,甲壳类和三叶虫成为当时数量庞大、种类繁多的优势生物,贝类和大型水生节肢动物(类似于昆虫),充斥了整个海洋,这些生物有坚硬的外骨骼,以至于留下了大量化石供我们研究。 7 V" A$ |/ O7 R0 A

; k' R! m6 H, v6 [3 [8 L9 V 我们的导览就从这里开始。 % g5 F2 h+ [5 @- {) t6 M
老师导览重点: % w% C4 N8 z; n' ^/ Q2 e4 W
1、地球生命起源:复杂生命体在地球的第一次形成是什么时候?什么形态? 3 Z& W1 h+ n+ W
2、 为什么会发生全球范围内的生物大灭绝?地球上发生了几次?
V4 D- b) N# j C8 A 3、冰河时期发生了什么?
" c! Z+ _5 B, h# W 2、古老的货币流通
) ]/ [- ^; w' Y/ k9 M0 A6 W# |% [ 海洋博物馆内有很多的海洋贝类标本。
1 B: {: q' {' \5 _; E  0 h% c" x& m% ~! k m1 b; [
小朋友你知道吗?大约在三、四千年以前,我们的祖先就已经用天然的海贝充当商品交换中的媒介--货币。在我们使用的汉字中,“贵、贱、财、货、买、卖”等与财富价值交换有关的文字上,依然与贝有着密切的联系。贝币书写了中国古钱币历史的开端,而石贝和铜贝的出现更标志着当时商业的逐渐发达和对冶炼技术的掌握。 5 m/ V# o M& h, c
 * I5 S6 m$ o7 P6 n% {( o& b g
老师导览重点:
7 i( y4 z# K* {/ V% L5 ?: B 1、古钱币的起源? 9 ^+ w3 S& U1 M( X# W9 ?/ X
2、 和“贝”有关的汉字? |3 A# m& [3 ]8 ?8 ~
3、从天然贝类作为货币媒介到金属货币的产生,对经济、政治、文化有什么影响? " @) V6 g2 s$ c
3、濒危海洋生物——中华白海豚
# F8 _5 g, |/ c) @7 h3 o+ b( ~8 R; N 中华白海豚(学名:Sousa chinensis),属于鲸类的海豚科。中国的最早的发现纪录是在唐朝。“白海豚”主要分布于西太平洋、印度洋,常见于我国东海,属于国家一级保护动物,素有“美人鱼”和“水上大熊猫”之称。
$ O4 }% n' i: r; c 博物馆内就有中华白海豚的标本。
0 b3 P- v5 `; O: [  2 `" |; B' |) j& z/ x; U& \
老师导览重点: 1 B$ m: I9 v3 i# \7 b! _
1、海洋里有哪些濒危动物?
4 w: U" V5 b7 o9 _ 2、濒危海洋动物成因?区域生态平衡是如何被破坏? . ]5 Q0 b6 j6 b% D3 i. }
4、海洋食物链——保护濒危贝类生物
6 x1 F+ U9 Z, l+ Z 贝类是软体动物的通称,包括螺贝、蜗牛、二枚贝、海蛞蝓、章鱼、乌贼等,在全世界已知种类超过12万种,仅次于已知超过1百万种的节肢动物昆虫类,为世界第二大群的动物。除了陆贝和淡水贝之外,约有6万多种生活在海洋里或海岸边,称为海贝。 " d1 r# A- G: w9 u
 1 V8 W+ v% x# y, H- L& L3 W3 r
生活在浅海珊瑚礁的贝类大多数具有美丽的造型,其中不乏价值匪浅的贝壳,成为收藏者的蒐集对象。有些大型螺贝味道鲜美,被採集贩卖,当牠们成为高价商品之后,很快就被大量採捕一空。
! ?: O2 n: F# n4 g- a4 U 如今在全世界各地都可以发现许多大型观赏或食用贝类呈现过度捕捞现象,甚至濒临灭绝。中国台湾各地珊瑚礁贝类亦难倖免,甚至有可能比其他国家还要严重。
( P& P$ T9 X/ q6 f  " m( J. `8 D0 e
由于天生丽质,遭致杀身之祸的有黄金宝螺、酒桶宝螺、海兔螺等。牠们都具有夺目的光泽、瑰丽的色彩和讨人喜爱的外型,给原本就已十分丰富的珊瑚礁生态提供了画龙点睛的功效,但是由于人类的贪婪,高价收藏之下,这些美丽的海贝已日渐稀少。 & x1 W3 O( X5 I) g7 U
老师导览重点:
; K" q; a& T8 \/ D 1、海洋食物链的组成是怎样? 8 {5 L$ {- m$ T8 Q
2、 珊瑚礁——海洋生态系统的生产者,对于维持海洋生态平衡的重要性
+ U% i! H& O) ~9 q" ? 3、食物链里谁最重要?每一环都是不可或缺的 专业户外人文导师
' [! S* r' j" [( k 
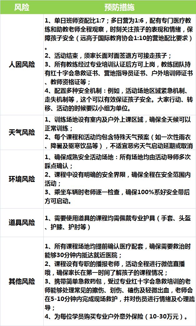
7 T+ l7 q0 J4 k7 d3 C2 V }  安全守则0 U3 R5 p5 A, y! e' I; x; |0 M
 热门推荐活动8 |0 _$ v5 Q; E$ ]% J6 h
(识别二维码即可查看)
( V5 E/ o$ U. `) l  fill=%23FFFFFF%3E%3Crect x=249 y=126 width=1 height=1%3E%3C/rect%3E%3C/g%3E%3C/g%3E%3C/svg%3E)
$ u0 N1 U+ N4 g* t4 c7 O- R2 P( x  fill=%23FFFFFF%3E%3Crect x=249 y=126 width=1 height=1%3E%3C/rect%3E%3C/g%3E%3C/g%3E%3C/svg%3E) 3 Q3 {; K, r2 O; T* S
 fill=%23FFFFFF%3E%3Crect x=249 y=126 width=1 height=1%3E%3C/rect%3E%3C/g%3E%3C/g%3E%3C/svg%3E) a. x& d S: s& n! Z" r
 fill=%23FFFFFF%3E%3Crect x=249 y=126 width=1 height=1%3E%3C/rect%3E%3C/g%3E%3C/g%3E%3C/svg%3E)
9 x! D2 }. H, U( K( m' I- b7 N 如需咨询,请扫描二维码添加客服哦
2 v1 a7 ]) ]3 G7 A3 Y% H 小星星电话/微信 :13692291897
: y4 q/ I! v9 z5 M0 b/ ~5 ^0 A$ v: M  fill=%23FFFFFF%3E%3Crect x=249 y=126 width=1 height=1%3E%3C/rect%3E%3C/g%3E%3C/g%3E%3C/svg%3E) ( G: ` a) x5 m X5 E
 fill=%23FFFFFF%3E%3Crect x=249 y=126 width=1 height=1%3E%3C/rect%3E%3C/g%3E%3C/g%3E%3C/svg%3E) " Y% z9 Z% Y0 w* p! ~$ J8 ~4 i( v5 X
' x4 }' [ ?! z+ |3 B8 n7 y
/ ?2 v$ K/ x) @$ K5 O, C
|