|
2020年9月25日,第二届“科学探索奖”获奖名单公布,9大领域的50位青年科学家经层层选拔,脱颖而出。厦门大学环境与生态学院史大林教授榜上有名,以肯定他在海洋酸化对初级生产的影响及其效应方面的成绩,支持他在海洋生物地球化学与全球变化研究领域进行探索。
6 z3 \/ y1 h+ b5 ?# E* ~4 w. a “科学探索奖”由饶毅、施一公、潘建伟等14位知名科学家和腾讯公司董事会主席马化腾于2018年11月联合发起,聚焦数学物理学、生命科学、天文和地学、化学新材料、信息电子、能源环保、先进制造、交通建筑、前沿交叉等9个领域,支持在中国内地及港澳地区全职工作、45周岁及以下的青年科技工作者,每年评选产生50位获奖人。据“科学探索奖”管理委员会介绍,2020年“科学探索奖”首次同时面向中国大陆地区和港澳地区开放申报,总共收到1200多位青年科学家的申报材料,经过初筛、初审、复审、终审四轮评审,产生最终获奖名单。
6 f: J7 S! _6 q' I" W9 d
; y$ m% P& P0 v. C! w4 C3 A; A 
2 q P( l% c+ j# Q; W( d, r 史大林,厦门大学特聘教授、博士生导师,现任厦门大学环境与生态学院副院长、厦门大学环境科学研究中心主任,是国家杰出青年科学基金获得者、国家高层次青年人才、国家首批“优秀青年科学基金”获得者。他长期致力于海洋生物地球化学与全球变化、海洋环境生物学领域的研究,在海洋酸化对浮游植物的影响及其生物地球化学效应这一重大科学前沿领域开展了一系列创新性的工作,取得了若干重要创新性成果。 6 S& j" U3 o" \0 C2 e1 e7 K# l% T
本文中,作者介绍了5篇史大林教授的代表性论文,分别是: * h" z' A- G; i- Z6 _; D/ ~
1. 2010年,Science期刊发表的题为“Effect of ocean acidification on iron availability to marine phytoplankton”的文章。
6 |: ^' z7 ~+ R& f9 ?2 r+ \0 T 2. 2012年,PNAS期刊发表的题为“Ocean acidification slows nitrogen fixation and growth in the dominant diazotroph Trichodesmium under low-iron conditions”的文章。 - A8 L) O+ @) o+ s: N
3. 2015年,Limnology and Oceanography期刊发表的题为“Interactive effects of light, nitrogen source and carbon dioxide on energy metabolism in the diatom Thalassiosira pseudonana”的文章。 1 Z: T5 {9 S) `8 y- A2 N- T! R
4. 2017年,Science期刊发表的题为“The complex effects of ocean acidification on the prominent N2-fixing cyanobacterium Trichodesmium”的文章。 1 ~( G6 _* O+ d c1 |* r1 \6 [
5. 2017年,Marine Ecology Progress Series期刊发表的题为“Nitrogen nutritional condition affects the response of energy metabolism in diatoms to elevated carbon dioxide”的文章。 . [: _/ D# i# d
详细解读如下:
/ }9 D4 S1 T a2 { 
8 }/ d+ ]6 T0 K) Y 1. Dalin Shi, Yan Xu, Brian M. Hopkinson, and Francois M. M Y( Q$ T4 F/ c- f0 `, E
. Morel. Science. 2010. 7 J$ O: x6 E- w) ^
铁(Fe)是一种重要的生物元素,其化学性质受pH值影响较大。海洋中大部分铁的存在形式为与有机物形成螯合物,没有与有机物螯合的铁以水解的形式存在,包括难溶的中性三羟基( tri-hydroxy)化合物Fe(OH)₃。随着海洋酸化的加剧,海水中氢氧根(hydroxide ion)浓度降低,进而改变了铁的存在形式和溶解度。pH降低0.3个单位会使铁的溶解度略有升高,OH¯和有机螯合剂对Fe(Ⅲ)具有约束作用,因此pH的降低可能影响铁的有机螯合程度,进而影响周围生物对其的利用。同时,由于海洋酸化,pCO₂升高改变了浮游植物对铁的需求,浮游植物对铁的利用可能下降。根据铁元素的变化推测,酸化可能降低硅藻和颗石藻的铁吸收速率。在针对大西洋表层海水的实验中,也观察到一种模式硅藻在pH降低时铁的吸收速率下降。在CO₂浓度升高时,模式浮游植物对铁的需求未出现显著变化。正在加剧的海洋酸化,可能在某些区域增加对浮游植物的铁胁迫。4 \% W* K. D U) ~( f0 M2 O4 S% f

( {' x# T1 y1 C( b* h4 d Short-term Fe uptake by iron-limited T. weissflogii from iron bound to three chelators, (A) the aminocarboxylate EDTA, (B) the biscatecholate siderophore azotochelin, and (C) the trihydroxamate siderophore desferri-ferrioxamine B, and from iron in the forms of (D) freshly precipitated ferrihydrite and (E) ferrihydrite sequestered in the iron storage protein Dps at three different pH/PCO₂. Error bars represent the SD of biological replicates (n = 2 replicates).
3 H* N) I' [' b7 {2 P 
) W7 O# E$ Z8 S8 C8 e 2. Dalin Shi, Sven A. Kranz, Ja-Myung Kim, and Francois M. M. Morel.  NAS. 2012. 由于海洋酸化造成金属缓冲溶剂(metal-buffered medium)中pH的降低,固氮蓝藻束毛藻(Trichodesmium)的铁吸收速率下降。在低pH下铁吸收速率下降的原因是铁的化学变化,而不是藻体对酸化的生理响应。与在营养盐充足条件下观察到的现象相反,pCO₂升高/pH降低在低Fe时导致束毛藻N₂固定速率和生长下降。在低pH下,即使维持Fe浓度不变,也能观察到藻体N₂固定速率和生长的下降。区分pCO₂和pH变化的短期实验结果显示,pH降低较pCO₂升高对N₂固定的抑制作用更大,对应着固氮酶(nitrogenase enzyme)活性的降低;为弥补低pH下N₂固定速率下降的影响,束毛藻合成额外的固氮酶,这一增加的部分原因是含铁光合作用蛋白(Fe-containing photosynthetic proteins)的下调。本研究发现,即使增加的pCO₂对藻类光合作用具有促进作用,但同时发生的pH降低对藻类等初级生产者具有负面影响,这种负面影响既可在化学层面上影响藻类对铁等关键元素的利用,也可在生物层面,如在铁限制条件下抑制束毛藻的N₂固定。
0 p5 I) r6 H* B& O+ G3 Y 
d0 g, K! O0 L) { 3. Dalin Shi, Weiying Li, Brain M. Hopkinson, et al. Limnology and Oceanography. 2015. 在气候变化的持续影响下,浮游植物在未来将受到光照强度增加、氮供应减少和水体酸化加剧等多重影响。本研究以假微型海链藻(Thalassiosira pseudonana)作为模式生物,以观测浮游植物为应对多种相关的环境胁迫的能量收支响应。随着对辐射强度、氮供应和CO₂水平的适应,通过量化海链藻的能量收支,并纳入能量预算(energetic budget),以预测不同生长环境下浮游植物光合生理过程的变化。结果显示,高光照强度升高和氮源由NO₃¯转变为NH4+可促进光捕捉率和光合蛋白合成增加,进而使能量生产增加;除pCO₂升高系统地调节藻体对NO₃¯的利用下降,海链藻的二级能量代谢在各培养条件下变化均较小。元素化学计量、生化组成和溶解有机化合物释放的随后变化可能对海洋生物地球化学循环有重要的影响。通过能量预算进行预测得出的不同环境条件下藻体光合作用的变化,与在低光照强度下的观测相吻合;但过高估计了高光强下光合作用对NH4+的响应,其原因可能是较高光强下能量限制的缓解或者光系统Ⅱ的活跃度降低。综上所述,本研究表明能量预算为浮游植物能量代谢对环境变化的响应提供了重要的合理预测。
6 a, V) n, z; V" i$ d  9 Y9 O' a! k5 Y- _
A conceptual model of the diatom T. pesudonana showing photosynthetic energy generation (calculated as PsbA × rETR), major cellular energy expenditures (CCM, the Calvin cycle, photorespiration, and reduction), and ultimate energy sinks (carbohydrate, lipids, and protein) in response to four representative growth conditions: (a) low light, low CO2, and ; (b) high light, low CO2, and ; (c) high light, high CO2, and ; and (d) high light, high CO2, and . Increased/decreased thickness of lines and size of arrow and font indicate increased/decreased use of the pathway. 5 ^7 F _8 L! K: M8 p

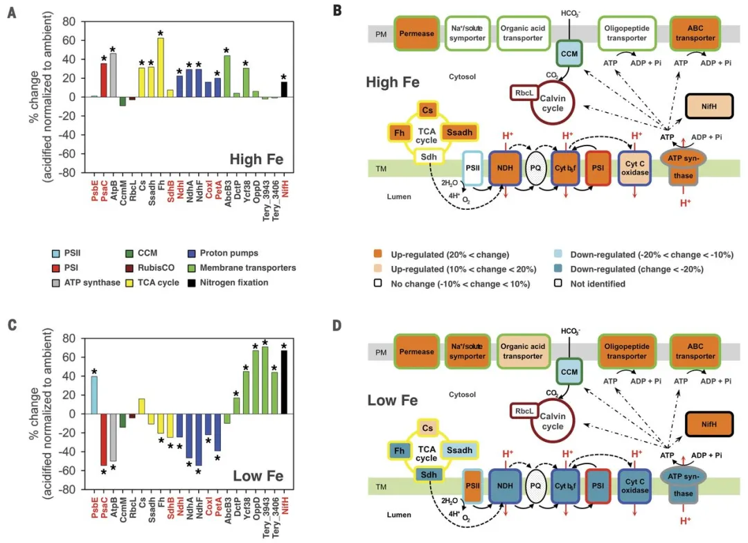
. s, P* p7 ?2 v! s" ~ 4. Haizheng Hong, Rong Shen, Futing Zhang, et al
6 e4 r+ y6 M9 t% |+ P . Science. 2017. 0 V( X: M7 k8 }! J9 _
人为的CO₂浓度增加导致的海洋酸化不可避免地影响固氮浮游植物(N₂-fixing phytoplankton)的生长,研究中发现,在海水中广泛存在的固氮蓝藻束毛藻Trichodesmium的生长和氮同化均在酸化条件下降低。尽管藻体内固氮酶的含量升高,但海洋酸化仍导致藻体细胞内pH和氮固定率的下降,细胞内pH下降使类囊体膜质子泵送增加,ATP生产增加。在野外实验或实验室内铁限制条件下,并未观察到ATP生产增加,这预示着酸化的不利影响极大增加。2 \. ^/ ]0 [; b0 t8 Y& B [% b

% ?3 w' v0 f/ X5 V Changes of protein abundance in response to ocean acidification in T. erythraeum. ; A% [: T- v8 L
(A and C) Percentage change (acidified normalized to ambient condition) (table S4) of abundance of key proteins involved in photosynthesis, energy generation, carbon fixation, cytosolic pH homeostasis, and N2-fixation in T. erythraeum at high (~925 pM Fe′) and low (~35 pM Fe′) Fe concentrations in 20 μM EDTA-buffered natural seawater Aquil-tricho medium. Data are mean of three biological replicates (n=3; error bars not shown). Asterisks denote significant changes in protein abundance in response to acidification (fold changes of ≥1.2 or ≤0.83 with 5% false discovery rate cutoff, Student’s t test followed by Benjamini-Hochberg correction). Fe-containing proteins are denoted by names in red. (B and D) Schematic representation of the functions of the proteins quantified in (A) and (C), respectively, and of their change in abundance in response to acidified condition at high and low Fe concentrations. Colors at the periphery of the protein pictograms correspond to bar colors in (A) and (C), and those in the center indicate the extent of up- or down-regulation of these proteins. PM, plasma membrane; TM, thylakoid membrane.
, c5 c0 A( _. x% X# h3 d9 P 
% |3 h2 O% |8 p T: y8 I+ b 5. Haizheng Hong, Dongmei Li, Wenfang Lin, Weiying Li, Dalin Shi. Marine Ecology Progress Series. 2017. 海洋浮游植物可能受益于CO₂浓度的增加,这主要归因于CO₂浓缩机制(CCM)的下调,为其他细胞过程节省了能量。然而,氮供应(充足或限制)条件可能对CO₂浓度升高时藻体的胞内代谢过程产生影响。本研究中,对模式硅藻假微型海链藻(Thalassiosira pseudonana)、三角褐指藻(Phaeodactylum tricornutum)和威氏海链藻(Thalassiosira weissflogii)在2个CO₂水平(当前大气CO₂浓度和升高的CO₂浓度)和2个氮供给水平(氮充足和氮限制)条件下进行了培养,测定其光捕获、碳固定、光合作用、呼吸作用和氮同化等关键生理代谢过程,然后纳入能量预算来比较CO₂对代谢途径的影响,以及随后的光合作用和碳固定的变化,这一系列变化是在不同氮营养条件下能量重新分配的结果。在氮充足条件下,CO₂浓度升高时CCM的下调是硅藻光合速率升高的主要原因;在氮限制条件下,CO₂浓度升高显著影响光合作用的电子传导率,CCM下调和光呼吸下降,造成3种硅藻的碳氮比均升高。在假微型海链藻和威氏海链藻中,细胞内的碳配额(C quota)增加使碳氮比升高,但在三角褐指藻中,碳氮比的升高主要原因是胞内氮配额(N quota)的减少。氮限制下的硅藻可固定更多的碳,以应对酸化带来的影响,这可能给大气中持续增加的CO₂提供了一个潜在的负反馈。
) ~+ b( T+ Z3 _, \% V I9 W g; [: u- D1 n 相关链接:
% L4 [, F) i# i& x4 h9 P1 T
5 f. ^- H; `" N( r7 m5 K; X [1] https://doi.org/10.1126/science.1183517
- @; {: ?% u) O% \ [2] https://doi.org/10.1073/pnas.1216012109
0 h, s/ p9 w6 H# F o0 p* Z [3] https://doi.org/10.1002/lno.10134
/ ^9 u r, i. T+ Y [4] https://doi.org/10.1126/science.aal2981
# H; a4 B* i# B! F. o5 v' g& X x [5] https://doi.org/10.3354/meps12033
, O3 J: H8 G5 Q, w7 A ----------------------------------------------
5 `; [4 v& @3 L) N0 ]! M2 V( u 撰稿:Yuxin Liu . p( `( I% t% ?7 R1 |" h
校对:Lin Gao ' k+ {9 l! ?% P. H+ U& Q
 8 m* M. W$ b7 K1 j5 { T0 F6 {6 m: n' k
***点击下方“阅读原文”访问文章源链接***
( }+ R$ w" W, N7 o& G
0 h8 e6 `$ D& ~# X% X ]7 n
6 a7 Y6 l9 O% m" x6 |0 o |