|
% V7 Y6 i+ S- e$ }6 q2 O( s
 ; o+ z; l) _9 x! C9 P
欢迎引用 1 }# Q, z9 j2 R) M& B) H
李晓敏. 美国海洋科学技术两个“十年”计划比较分析及对我国的启示[J].世界科技研究与发展, doi:10.16507/j.issn.1006-6055.2020.10.005.
4 v* j% e5 X. t2 L9 F# n! S 李晓敏(自然资源部第一海洋研究所) 摘要:作为世界第一海洋强国,美国历来非常重视海洋科技发展战略规划。进入21世纪,美国发布了两个引领其海洋科技事业发展的“十年”计划,第一个是2007年发布的《绘制美国未来十年海洋科学路线图:海洋研究优先计划及实施战略》,第二个是2018年发布的《美国海洋科学与技术:十年愿景》,它们为美国在新的历史时期的海洋科技发展确定了方向。通过比较分析发现,两个“十年”计划无论是发展目标、发展路线还是发展重点都发生了较大变化。发展目标以海洋科技服务于国家发展为核心;明确提出了“一个系统”“两个主题”“三个关键”的发展路线;发展重点转变为海洋科学技术在理解海洋、促进经济繁荣、保障海上安全、守护人类健康和发展具有适应能力沿海社区中的应用。借此,本文围绕海洋强国建设需求,对未来一段时间内我国的海洋科学技术发展提出了四点建议:加强前瞻性海洋技术研发,加快海洋研究基础设施建设;突出海洋科学技术在促进经济发展和保障海上安全中的作用;发展协同高效的海洋生态环境技术体系,提升对海洋生态灾害和海上突发事件的监测预警及应急处置能力;最大化利用海洋大数据,提高海洋感知、预测与决策支持能力。关键词:美国;海洋科技计划;海洋政策
) p0 A, {" d6 P% c1 U) w6 ^5 F; Q doi:10.16507/j.issn.1006-6055.2020.10.005
3 N9 k1 I4 x1 Y5 F 进入21世纪,海洋愈加成为国际社会关注的焦点,在全球竞争中的战略地位日趋突出,有关国际组织和世界主要海洋国家纷纷从战略层面进行海洋科技战略谋划布局。联合国教科文组织(United Nations Educational, Scientific and Cultural Organization,UNESCO)2017年6月发布了《全球海洋科学报告:世界海洋科学现状》,首次对全球海洋科学状况进行了综合评估,呼吁加强国际海洋科学合作,促进海洋数据共享,实现海洋科学与决策紧密结合。英国2018年3月发布了《预见未来海洋》,全面阐述了英国海洋战略现状和未来需求,展现了其试图通过海洋科技创新重返全球海洋领导地位的雄心;日本2018年5月发布《海洋基本计划》,提出将重点领域从海洋资源开发转向安保、领海及离岛防卫,确保日本在海洋安全形势日益严峻背景下的海洋权益保护;澳大利亚2015年8月发布《国家海洋科学计划2015—2025:驱动澳大利亚蓝色经济发展》,提出以支持蓝色经济发展为目标。
- t! B/ s- ]' t3 S. o 美国是世界海洋大国,拥有13000多英里的海岸线,其专属经济区是世界上最大的,约340万平方海里;沿海地区是美国经济发展的引擎,为居住在沿海和内陆地区的数百万人民提供交通、娱乐、旅游和能源,美国沿海县面积不到其陆地总面积10%,却居住着全美39%的人口;42%的劳动力在沿海区域工作,沿海县GDP占美国GDP的43%;2016年在生物资源利用、海洋工程建设、近海矿产开采、旅游和娱乐、造船以及海上运输等六个领域的海洋经济产值超过3040亿美元,直接提供就业岗位330万个。因此,世界主要海洋国家中,美国更为重视海洋科技发展战略规划,无论是从国家层面还是机构层面,都对海洋科学研究和海洋技术发展制定发布了一系列的战略研究报告和计划规划,这些战略规划是美国在海洋领域中保持高速发展以及政策连续性的基石,直接推动了美国海洋科技的迅猛发展。 $ m2 ?5 [8 a# [; { ~% U* n
进入21世纪后,美国加快了海洋科技发展战略规划的步伐,成立了美国海洋政策委员会,在海洋科学方面,2007年发布了《绘制美国未来十年海洋科学路线图:海洋研究优先计划及实施战略》,2013年发布了《一个海洋国家的科学:海洋研究优先计划(修订版)》,2015年发布了《海洋变化:2015—2025海洋科学10年计划》;在海洋技术方面,2011年发布了《2030年海洋研究与社会需求的关键基础设施》;2018年发布的《美国海洋科学与技术:十年愿景》报告则将海洋科学研究和海洋技术研发并重。2007年发布的《绘制美国未来十年海洋科学路线图:海洋研究优先计划及实施战略》和2018年发布的《美国海洋科学与技术:十年愿景》是引领美国海洋科技事业发展的两个“十年”计划,它们为美国在新的历史时期的海洋科技发展确定了方向。系统分析美国海洋科学技术两个“十年”计划的相互关系和发展变化,对我国未来一段时间内的海洋科技发展如正在进行的海洋领域面向2035年的中长期科技规划研究等工作具有重要的实践参考价值。本文从计划目标、发展路线和重点研究方向等方面对美国两个“十年”计划进行了比较分析,总结美国海洋科技发展的特点,并在此基础上提出对我国的启示和建议。 - _8 b, g0 J. W4 U2 G" a
1 两个“十年”计划目标比较
) M0 I3 k+ D# B1 P# r! m ` 1.1 战略目标 1 f3 s+ ]0 P7 c8 e
美国可以不受限制地进入大西洋和太平洋、墨西哥湾和北极等地区,货物和人员可以很容易地进行转移,这种便利性增强了美国的国家竞争优势、推进了贸易、创造了资本、推动了美国国内经济向前发展,继而在国外展现出实力、维护其国家利益;同时,海洋生物多样性和生产力维持了沿海社区的健康,促进了一个充满活力的国民经济。因此,美国发展海洋科学技术的战略目标是继续保持和巩固美国在海洋科技领域的全球影响力和领导地位,进而增强美国的海洋整体实力。这一目标自1990年发表的《90年代海洋科技发展报告》提出“继续保持和增强美国在海洋科技领域的领导地位”以来,一直未变。
" j4 {9 e: S7 E9 g5 H 1.2 发展目标 . D" f4 r' k* `
第一个“十年”计划将美国2007—2017年的海洋科学技术研究焦点集中在社会与海洋相互作用的关键领域,侧重于理解关键的海洋过程和相互作用,并将这种理解应用于管理海洋和科学利用海洋的三大核心板块:海洋预测预报、对基于生态系统的管理提供科学支持和海洋观测能力,这三个核心板块贯穿在整个美国海洋研究的六大研究主题中,分别是海洋自然资源和文化资源管理、提高自然灾害的恢复力、实施海上作业、气候系统中海洋的作用、改善生态系统健康和增进人类健康。 ( O% n4 r& a# }+ L
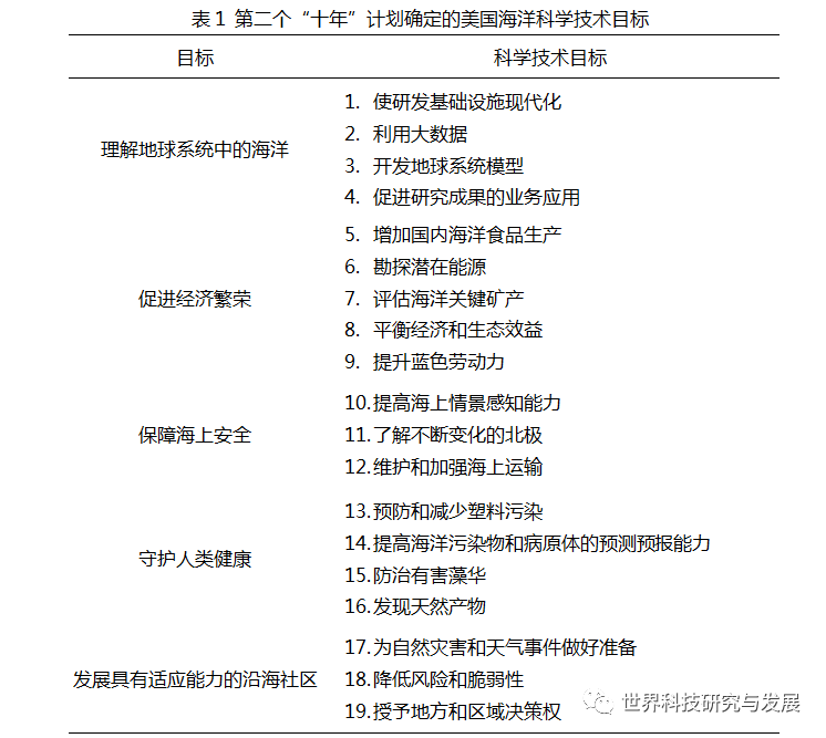
第二个“十年”计划确定了2018—2028年推进美国海洋科学技术和国家发展的五个目标:1)理解地球系统中的海洋;2)促进经济繁荣;3)保障海上安全;4)守护人类健康;5)发展具有适应能力的沿海社区。在这五大目标下设了19个具体的科学技术目标,见表1。
* Y# }/ m' H+ ]) m8 I6 v* Y$ R  " B$ p, @3 [/ }( H
通过比较可以看出,前后两个“十年”计划在发展目标上既有共同点,也有显著的不同。共同之处在于都强调从人类与海洋相互作用的视角开展海洋科学研究和技术研发,将海洋视为动态地球系统的一部分,并将人类维度纳入到海洋科学技术中,全面地解决海洋面临的复杂而紧迫的问题,确保对地球系统的整体理解。最大的不同是第二个“十年”计划将促进经济繁荣和保障海上安全作为海洋科技的发展目标,明确提出以海洋科技服务于国家发展为核心,这是美国首次将海洋科技发展与国家经济和安全目标直接挂钩。21世纪以来,经济全球化发展和新兴国家崛起使美国的全球海洋霸主地位受到挑战,为了在日益复杂的全球海上环境中保持美国的竞争优势,美国必须持续推进海洋科学技术进步,来为国家经济增长提供巨大的潜力、增强其国防与海上国土安全。同时,受美国总统宣布退出《巴黎协定》的影响,第二个“十年”计划削弱了对海洋在全球气候变化中作用的研究。 1 W" x2 d4 f) h( d
2 两个“十年”计划发展路线比较
) b5 X7 k- d6 d8 C 第一个“十年”计划在充分考虑美国海洋管理界、产业界以及其他各界对海洋科学技术发展需求的基础上,在海洋与人类社会相互作用的关键领域中确定了2007—2017十年间亟待解决且能够解决的重大海洋科技问题,并将这些问题归纳为六大社会主题,提出了20项科学研究优先事项及所需发展的海洋关键技术,这些事项中每一项都具有同等的重要性,没有提出具体的海洋科技发展路线。
2 |+ O Q6 w/ i7 t, y* ~/ ] 第二个“十年”计划明确提出了“一个系统”“两个主题”“三个关键”的发展路线。 0 p9 _1 S% x( U3 v9 F2 n1 C* z
1)一个系统。海洋不能再被孤立地研究,而必须被视为动态地球系统的一部分,海洋、陆地、冰、大气和人类共同组成地球系统,以地球系统中的海洋为视角来理解海洋、管理海洋和持续利用海洋,通过自然科学与社会科学融合,来全面地解决海洋中面临的复杂而紧迫的问题。 ; d7 h9 L% x: H. c
2)两个主题。一是建设现代化的海洋研究基础设施,最先进的研究基础设施和现代化的技术支撑着美国海洋科学研究和技术发展,使美国科学技术人员具备开展世界领先的海洋研究的能力,为科学发现提供可能,为美国提供了特有的竞争力;二是建立一支训练有素、多元化、充满活力的“蓝色”劳动力队伍,美国的经济福祉与全球科技领导地位有赖于一个通晓海洋知识的社会和一支“蓝色”劳动力,一支强大的“蓝色”劳动力将使国家能够应对未来的海洋挑战,确保美国利用其强大的知识库来保持竞争优势,加强“蓝色”经济发展。在这两个方面进行持续投资将有助于美国在海洋科学技术领域的全球领导地位。
* ^, r' {8 ?% b- i9 a/ }0 Q( I 3)三个关键。对地球系统的科学理解,获取、分析和管理大数据的必要性,社会经济、生物物理和生物地球化学系统之间动态反馈的相关性,是贯穿第二个“十年”计划报告的三个关键概念,进一步强调了在海洋科技发展中科学方法论和先进技术手段的重要性。作为一个海洋国家和全球领导者,美国可以通过促进创新以及投资海洋基础和应用研究、技术、教育和劳动力培训来推动海洋科学技术事业发展,进而更好地理解过去、观测现在和预测未来,所有这些因素对于增进对海洋系统的认识和理解,并在挑战永存的全球舞台上保持美国的影响力和领导地位很是关键。
: r/ w x7 M8 T* l. x; q; x7 f& l 3 两个“十年”计划发展重点比较
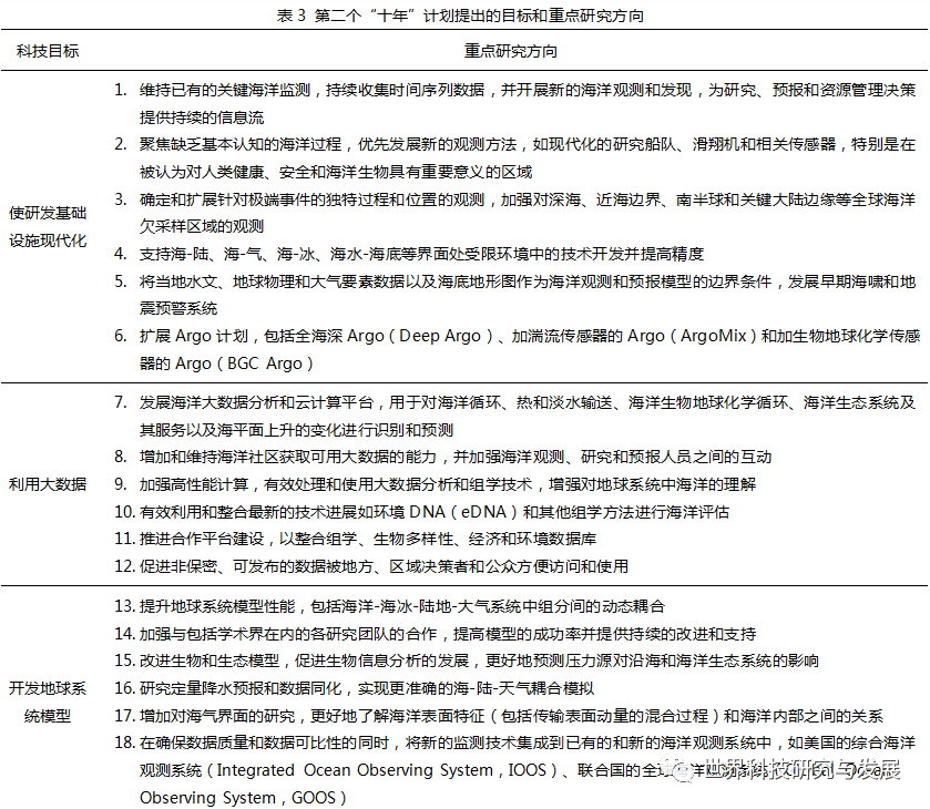
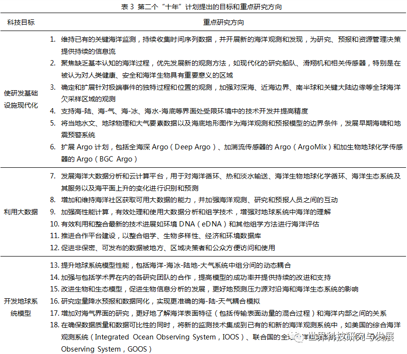
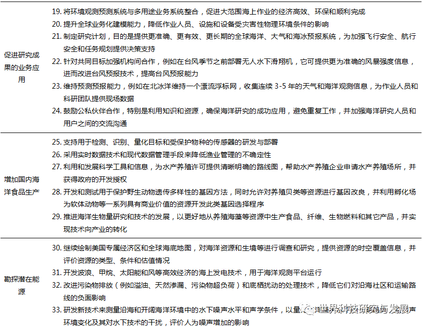
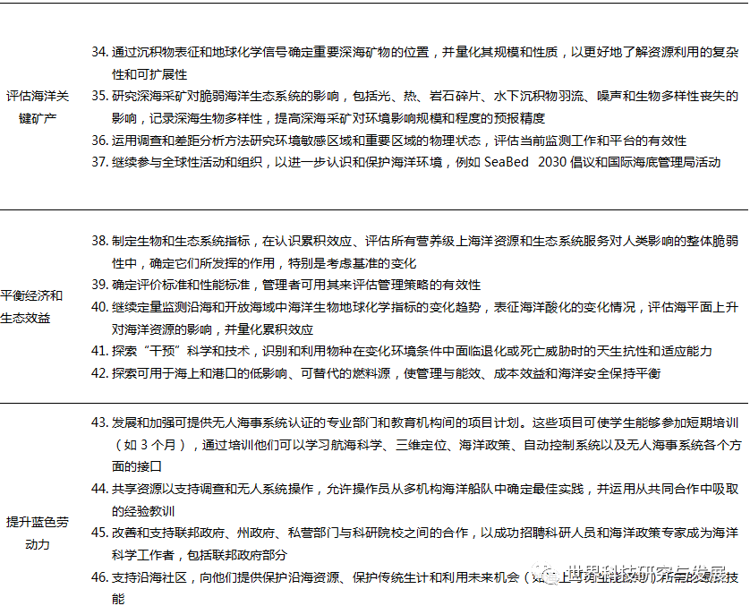
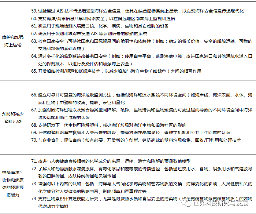
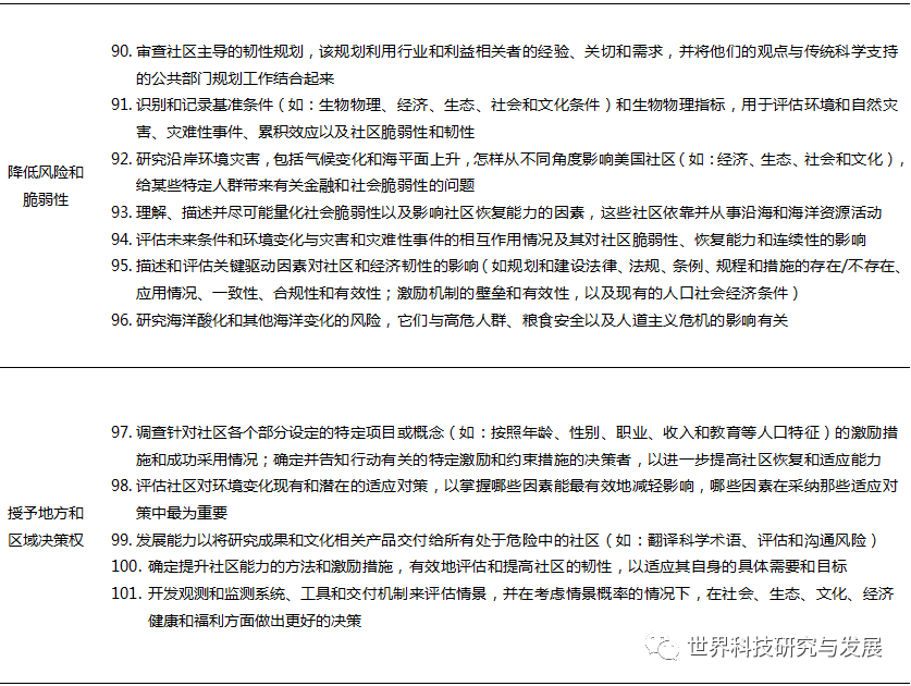
. [ h4 X" g$ l3 B% v 前后两个“十年”计划均明晰了实现美国海洋科学技术发展目标的优先支持科技重点。第一个“十年”计划的优先支持领域围绕着海洋与人类社会相互作用、提高人类生活质量、保障国家生态安全等方面的六大社会主题展开,共提出了20项科学研究优先重点及所需发展的关键技术(表2)。第二个“十年”计划在五个发展目标的19个科学技术目标下,提出了101项科学研究优先事项(表3),作为2018—2028年推进美国海洋科学技术发展的重点研究方向。
+ J: d, S$ W0 w8 s. ? 
, w& i0 z6 l5 D. D. |# r# j  7 [0 \* n6 T# e1 p' a) B

7 d3 \6 F% O+ G3 m0 a 
! @ ]) k7 x; T/ }& U; l 
+ N- F) \$ W4 K" ]8 j 
. H% Q1 p( k% Z0 e 
9 G) a; i4 l9 z! b6 e2 q! a( e0 j  , M _' w3 e5 ]& _4 h
比较两个“十年”计划的重点研究方向可以发现:部分重点是持续发展、不断强化的,部分重点是新增加的,也有部分未来十年不再是发展重点。
7 b0 h) S0 Z9 u$ {( M 3.1 持续发展、不断强化的重点领域和方向 E# g, h2 [9 V+ W: O" M' R. r e* @
1)从地球系统整体的视角理解和认识海洋 % z& \9 E4 o4 n# ]0 r$ S7 c7 P6 h
海洋是地球上最大的栖息地,是生物多样性最丰富的地区之一,到目前为止已勘探的全球海洋不到15%。海洋是地球上的主要物理特征,通过吸收、保留和运输热量、水和碳来驱动全球气候,全球海洋科技界在理解海洋系统的物理、地质、化学和生物等方面不断取得重大进展,但动态海洋环境一直都在发生着变化,所以需要不断进行海洋观测、改进预测模型并开发新手段,以不断改进人们对全球海洋的认识、持续保护和管理海洋资源。因此,第一个“十年”计划就十分强调从人类与海洋相互作用角度研究海洋,提出了两大社会主题“改善生态系统健康”和“增进人类健康”,围绕这两个主题确定了7个重点研究方向,此外在其他社会主题中也有部分重点方向是从人类与海洋相互作用的角度进行海洋研究的,如“实施海上作业”主题下的“了解海上作业与环境之间的相互作用”;至第二个“十年”计划时又得以进一步强化,强调必须将海洋视为动态地球系统的一部分,综合考虑海洋、陆地、冰和大气之间的联系以及人类的作用,从地球系统整体的视角对海洋进行理解和认识,通过多学科融合来全面地解决海洋面临的多种多样复杂而紧迫的问题。 7 P" Q4 ~& f7 N. |6 D% B8 t- o
2)建设现代化的海洋研究基础设施 ' o) v, T5 E. a
海洋可能是一个恶劣的、危险的环境,如何进入海洋一直是海洋研究的一个根本性难题,因此海洋研究基础设施对于一个国家在海洋科学中的领导地位至关重要,海洋研究基础设施一直是海洋科技界的最高优先事项之一。美国拥有全球最先进的海洋研究基础设施为其提供了特有的竞争力,为科学发现提供了可能,最大限度地减少了潜在的经济和社会损失,并确保科学技术人员具备开展世界领先的海洋研究的能力。海洋研究基础设施包括船只、潜水器、飞机、卫星、雷达、浮标及各种无人水下、水面和空中飞行器,还包括先进的陆基实验室,以及高性能计算、通信组网和数据存储、处理、分析和管理能力等。创新的实验室技术和生物工具使我们能够识别和理解海洋中最小生物的贡献,而卫星、海底观测网和无人航行器可在难以达到的时空尺度上揭示海洋行为。前后两个“十年”计划都将海洋研究基础设施能力与国家发展需求结合起来,例如:对于研究船只的数量和类型,既要具备实现目标的能力,又要确保船只资源通过协调和协作得到优化;对于数据存储基础设施,强有力的国际伙伴关系和海洋观测网络,使海洋数据收集大幅增加,这对数据存储设施提出了更大的需求。与此同时,强调在维持已有的关键海洋观测基础上,针对极端事件过程和特殊区域等的观测需求研发新技术、发展新方法,并通过协调和合作促进研究成果的业务应用。 4 N: I" [ n5 d* t O) ~/ ?2 U
3)改善海洋生态系统健康,守护人类健康 " g1 B0 [( j& ^+ @
海洋提供了大量影响人类健康和关乎人们生活质量的资源、天然产品和生态系统服务,还提供了安全和营养的食物和饮用水资源以及改善健康问题的天然产品;但海洋也会产生危害,如海洋病原体和有害藻华。通过人类观察和传统生态知识可以明显看到海洋及其服务的许多变化,显示出海岸线和生态系统、水质、物种组成、病原体发生时间、海洋垃圾数量以及在商业和生态上具有重要作用的海洋物种的数量都有明显的变化。海洋科学技术进步可以改进对海洋产品与服务的发现,以更具战略性的方式利用海洋,进而使广大民众受益;同时,可以促进决策者对影响人类健康的新威胁(如在海洋中发现的微塑料垃圾)的有效处置。人类和海洋生态系统间复杂相互联系,前后两个“十年”计划都致力于通过海洋科技进步改善海洋生态系统健康状况,提升人类健康水平;此外,最新的“十年”计划还特别重视近年来备受关注的海洋中塑料垃圾和微塑料污染的预防与减少,强调建立可靠并可重复的海洋垃圾监测方法,包括对海洋和淡水系统不同环境空间(如海岸线、海洋表面、水体、海底和生物)中塑料的收集、提取、表征和量化,加强对因海洋过程以及聚合物类型间降解、破碎、生物污染和生物聚集的可变过程而导致的不同环境空间中海洋垃圾运输和消亡过程的认识,支持研发下一代生物可降解塑料,减少海洋垃圾对海洋生物和沿海社区的影响等。
8 b7 X6 D5 _& M: ?+ L 4)提高对海洋自然灾害的监测预警、风险防控和应急决策能力
+ v3 u) w0 w! `( o 参与海洋经济并从中受益的沿海地区,也容易受到飓风和海平面上升而加剧的洪水等事件的影响。洪水和沿海风暴等自然灾害给美国沿海地区造成了巨大的直接或间接的经济和社会损失。2017年,美国在自然灾害方面经历了有记录以来损失最严重的一年,造成的总损失高达3060亿美元,其中2650亿美元是由飓风灾害造成的。为了保护沿海地区的居民和基础设施,国家必须利用科学信息、适应性管理策略和加强沟通等手段来降低风暴和其它灾害的风险,帮助沿海地区建立和维持具有恢复能力和繁荣的社区。前后两个“十年”计划都很注重研究海洋自然灾害与承灾体的相互作用机制,基于科学信息和工具帮助沿海社区对不断变化的海洋做出反应并进行适应,进而提高对未来灾害的监测预警、风险防控和应急决策能力,使海洋灾害管理和风险防控更加科学化,最终发展具有适应能力的沿海社区。
" D: f. \; ~- z$ L 3.2 新增的重点领域和方向 1 c/ \. {3 X1 b$ e+ D( Y7 A l y
1)促进经济繁荣
0 c. a+ F4 f3 A. B! r ^: q" Y 在美国,海洋及其丰富的自然资源对于创造就业机会、促进海洋产业、提升美国人的整体福祉发挥了关键作用,其沿海港口和全球水道构成了世界贸易的中心,通过海运企业促进了美国经济的繁荣。优化美国专属经济区和公海的可持续利用对于美国的全球经济领导地位是至关重要的,海洋是大量生物和非生物资源的家园,其中大部分海洋未被开发,为经济增长提供了巨大的潜力。海洋科学技术发展可以更快更好地掌握美国海洋生物资源和非生物资源的勘探、评估和可持续管理情况,使资源管理者和决策者能够负责任地利用美国的海洋资源。促进经济繁荣是最新“十年”计划中新增的海洋科技发展目标之一,涉及增加国内海洋食品生产、勘探潜在能源、评估海洋关键矿产、平衡经济和生态效益、提升蓝色劳动力等五个方面,共提出了23个科学研究优先事项,详见表3。
* O6 A& _' ^6 T* u: ` 2)保障海上安全
+ C9 ^; l/ Y4 y, ~2 i; O7 t8 J 海上安全对于美国保卫国土安全和保持军事优势是至关重要的,海上安全确保了国家经济繁荣和美国的全球领导地位。人工智能和卫星遥感等新技术在全球的快速发展,给国防和国土安全增加了巨大的复杂性,为了在日益复杂的全球海上环境中保持美国的竞争优势,美国必须持续推进海洋科学技术进步,不仅要保障国家海上安全,还要确保海上优势。保障海上安全是最新“十年”计划中新增的另一个海洋科技发展目标,涉及提高海上情景感知能力、了解不断变化的北极、维护和加强海上运输等三个方面,共提出了18个科学研究优先事项,详见表3。
l' B! l1 p. k J F 3.3 削弱的重点领域和方向
! h2 I+ }( O* D' ~ 气候条件变化会影响地球水文循环、大气水汽含量、云层、降水模式、径流和溪流流型,改变对海洋生物和生态有影响的重要生物地球化学变量,如pH和氧浓度。海洋在气候系统中的作用研究长期以来一直是海洋科技界的研究热点之一,在第一个“十年”计划中被列为六大社会主题之一,但是自2017年6月1日美国总统唐纳德•特朗普宣布退出《巴黎协定》以后,美国采取了一系列“去气候变化”的政策,美国联邦政府对全球气候变化研究的经费投入大大缩减,根据白宫公布的2018财政年度预算报告,美国宇航局的4个气候研究项目被撤销,投入资金被削减1亿美元,美国环境保护署的全球气候变化研究预算也被削减了超过31%,海洋在气候系统中的作用研究在第二个“十年”计划中不再是发展重点。 # h' Q4 t: j* D) M
4 启示与建议 : u$ O) d9 _- R- F2 m
美国海洋科学技术事业旨在保护当今和未来几代人海洋环境的同时,推动美国的安全与繁荣。前后两个“十年”计划(2007年发布的《绘制美国未来十年海洋科学路线图:海洋研究优先计划及实施战略》,2018年发布的《美国海洋科学与技术:十年愿景》)始终以海洋科学技术服务国家发展为核心,紧紧围绕当前美国的经济社会发展和国家安全重大需求进行海洋科学技术目标设计和优先事项部署。第二个“十年计划”建立在第一个“十年”计划的多项举措基础之上,旨在进一步推进过去十多年来取得的成绩和进展。例如,第一个“十年”计划发现需要对海洋和受海洋影响的过程和现象进行预测,以提供更好的决策支持工具;第二个“十年”计划通过整合社会经济和区域特定数据来加强决策支持过程,进一步推进了这项工作。通过第一个“十年”计划,美国建立了一个协调的国家和国际观测网,具有相关的数据传输、数据管理和通信以及数据分析和建模能力,已收集了大量关于海洋和海岸的数据;第二个“十年”计划解决了获取、分析和管理此类大数据的需求。同时,第一个“十年”计划中确定的一些科学研究优先事项在第二个十年仍然是持续研究的目标,但更多的优先事项是切合今日需求的。例如,第一个“十年”计划呼吁提高建模能力,以了解和预测自然和人工景观以及生态系统对极端天气事件、自然灾害和不断变化的海洋条件的响应,为减灾和应对方案提供信息;鉴于2017年“哈维”飓风等的严重后果以及美国总统联邦应急管理局应对极端天气和危险事件的灾害申报持续上升,在第二个“十年”计划中,继续推动改进预测和采取主动措施(如加快预警和响应时间)是至关重要的优先事项。 ; s3 O% y. G. U) s) y
美国海洋科学技术发展目标和优先事项是由海洋有关的联邦机构和利益相关者共同努力制定的,考虑了研究人员、资源管理者、政策制定者、教育工作者、种族以及其他利益相关者的需求,旨在为美国联邦机构和非联邦部门提供指导,协调和优化资源,并进一步构建科学技术基础,改进人们对海洋的认识和管理,解决国家和全球重要问题,为未来决策提供信息。随着美国海洋科学技术事业在未来的发展,这些优先事项很可能会逐渐演变,一些将产生短期效益,以满足社区、行业、海洋利益相关者和公众的迫切需要,另一些则建立起支撑海洋科学技术中长期关键成果的基石。 , D7 y7 C0 Q# |6 O8 N, [5 C# w
美国海洋科技投入长期处于较高水平,在海洋科技领域形成了明显的先发优势,拥有世界一流的海洋科学家和工程技术人员、完备的海洋基础设施及配套条件、发达的海洋产业特别是高技术产业以及先进的“蓝色”教育能力,是全球海洋科技实力最强的国家,其海洋研究的规模和影响力在全球都具有很强的引领和带动作用。当前,全球科技发展呈现出以下趋势:不断突破的颠覆性技术将为经济社会发展提供强大动力;绿色、健康、智能成为引领科技创新的重要方向,生态环境保护与修复是未来科技发展重点;“互联网+”蓬勃发展,大数据和云计算技术为数据的共享和应用提供了基础;科技制高点向深空、深海、深地、深蓝拓进;等等。通过两个“十年”计划比较可以看出,美国未来海洋科技发展呈现出:海洋新技术突破正催生“蓝色”经济的兴起与发展,创新推动海洋经济格局和产业形态调整;海洋科技更加以人为本,保护海洋生态环境、守护人类健康成为未来海洋科技发展的重要目标;利用大数据,基于人工智能和云计算技术开展海洋预测预报和防灾减灾,为海洋资源管理决策提供支撑信息;针对极端事件和特殊区域(如北极、深海等),优先发展新型观测方法,加强技术开发并提高精度;等等。可见,美国未来海洋科技发展趋势是非常契合当今世界科技发展趋势的。 1 d; r5 X$ t; o6 ]; d) R) |/ d7 \- |. O
我国海洋事业总体上进入了历史上最好的发展时期,目前正处于推进海洋强国建设、推动海洋经济高质量发展的关键时期,因此未来一段时间内我国的海洋科学技术目标应紧紧围绕海洋强国建设进行,不断提高对海洋的观测/探测能力,促进海洋经济高质量发展,维护国家海洋权益,提升海洋灾害和海上突发事件有效防范与应对能力。结合我国海洋科学技术发展现状和实际需求,得到的启示和建议如下:
6 a. T0 h5 P k' w0 } 1)加强前瞻性海洋技术研发,加快海洋研究基础设施建设
- A M- T" g( z+ f+ r 美国是一个科技创新能力非常强的国家,这主要得益于其拥有世界上最先进的海洋研究基础设施,其科学技术人员具备开展世界领先的海洋研究的能力和条件。随着中国经济的快速发展,我国在海洋科技领域的资金投入力度不断加大,海洋科学技术不断取得突破性进展,但相对于海洋强国建设的需求,依然远远不够,应继续加大海洋科技财政投入力度,从顶层设计出发,聚焦研究风险大、产业化程度低的前瞻性海洋技术,加强技术研发,突破技术瓶颈;同时,加快海洋观测平台、卫星遥感、各种无人观测装备以及实验室和海洋数据传输、处理与分析管理能力等海洋研究基础设施的建设,实现海洋技术装备的100%自主可控,并大大提升海洋仪器设备的使用性能和可靠性、稳定性;推动海洋观测平台向无人、自主智能和低功耗方向发展,海洋监测传感器向高精度、小型化、智能化和长寿命方向发展,观测通信方式向卫星组网、水面组网、水下组网和多手段立体组网发展,应用领域向极区、深渊等极端环境区域拓展。 ( }, t2 S- E- B( X
2)突出海洋科学技术在促进经济发展和保障海上安全中的作用 2 w* G5 ]5 e3 J
海洋是我国经济可持续发展的战略空间和国家安全的重要屏障。海洋科技在海洋经济发展中发挥着举足轻重的作用,对海洋经济的贡献率在逐步增加,海洋科技既改造了传统的海洋产业,又引领了新兴海洋产业的形成和发展。为了应该未来可知或未知的海洋挑战,我国也应加强“蓝色”教育,打造一支训练有素、多元化、充满活力的“蓝色”劳动力队伍,持续推进对海洋经济发展具有创新驱动、引导和促进作用的海洋科学基础研究和海洋技术进步,注重平衡海洋经济和生态效益,壮大“蓝色”经济发展。强大的海洋科技和经济实力以及现代化海军使我国维护海洋权益、保障海上安全有了重要依托,但是当前我国对海监控能力仍然薄弱,近90%的管辖海域尚未做到全面有效监控,外来船舶侵权航行、权益岛礁开发等事件时有发生。为有效维护国家海洋权益、保障海上安全,应加快研发我国管辖海域海上目标监视监测技术系统,提高海上情景感知能力,有效提升对管辖海域的管控水平,增强海洋国防和海上安全执法能力;同时,加强对北极地区、海洋战略通道和战略支点等重要战略区域的监测、预测预报和影响评估研究,提高海洋环境安全保障水平。
' J: p! K) F# t* ? 3)发展协同高效的海洋生态环境技术体系,提升对海洋生态灾害和海上突发事件的监测预警及应急处置能力
: u5 w! e6 |3 e: {, n' j% y! r 我国正处在从遏制严重污染的“攻坚期”到实现根本好转的“持久战”的交汇期,海洋生态环境保护既是经略蓝色国土高质量发展的基本内容,也是检验实现向海图强的高质量发展的标准。加强科技支撑,提升海洋生态环境保护工作的针对性、精准性和科学性具有重要意义和现实紧迫性。聚焦我国管辖海域环境质量到2035年实现根本好转的目标要求,应发展协同高效的海洋生态环境技术体系,进一步完善赤潮、绿潮、水母旺发等典型海洋生态灾害的跟踪监测预警及处置技术,改进溢油、危化品泄漏、核电站事故等海上突发事件的快速监测预测及应急处置技术,针对微塑料等海洋新兴污染物发展监/检测、风险评估和污染治理技术,促进海洋生态环境保护工作融入我国生态文明建设大局,显著增强我国海洋生态环境保护的国际竞争力;同时,针对生态环境问题突出、人口密集、经济发达的海岸带区域,应发展海岸线、滨海湿地(河口、红树林、珊瑚礁)、排污口等典型生态系统和重点区域智能监测、健康功能评价、风险评估和生态修复技术,研发外来物种(如互花米草)入侵监测与治理技术,完善重要生物资源养护增殖技术和海洋生物多样性保护技术,形成陆海统筹的海洋生态环境保护格局。 ! E# a% W2 t( L7 j# |) g1 d
4)最大化利用海洋大数据,提高海洋感知、预测与决策支持能力 : q. `2 x1 B2 F' T* G& b+ k' t3 T9 N
与海洋研究基础设施同样重要的是最大化利用数据的能力,大数据允许通过严格的、数据驱动的方法来评估海洋与地球系统其它要素之间的关系。海洋大数据主要有两个来源,一是通过全球遥感和现场传感器获取的各种海洋变量的大量多维数据,二是具有高时空分辨率的全球、区域和局部尺度的海洋过程模型模拟数据。我国现已形成包括卫星遥感、调查船只、海洋观测站和观测浮标等在内的海洋立体观测网络,长时序、多源、立体的观测使海洋领域进入到大数据时代,应努力在不同的计算系统间建立共同的框架并促进海洋数据的集成和有效共享,发展海洋大数据分析和云计算平台,研究海洋特征及规律大数据挖掘技术,提高海洋感知和预测能力;同时运用人工智能等数字技术改进海洋防灾减灾决策支持工具中的数据集成和分析,为沿海地区科学有效防范海洋灾害提供支撑。例如,在海上溢油事件处置过程中,利用海洋大数据(船只数据、海洋动力环境数据、港口航道数据等)可以分析溢油的分布特征和规律,预测溢油的漂移扩散趋势等;在风暴潮灾害应对过程中,通过海洋大数据(海洋动力环境数据、台风过境城市沿海基础设施和人口数据、应急物资数据等)分析和挖掘,可以提高风暴潮的预警报和防灾减灾能力。
$ L2 U$ y3 L C" o4 H4 |  fill=%23FFFFFF%3E%3Crect x=249 y=126 width=1 height=1%3E%3C/rect%3E%3C/g%3E%3C/g%3E%3C/svg%3E)
2 v) l Z2 a' w h' ]2 y 长 " j0 n) H6 }8 e) y% y) ~8 u
按
5 e) U" ^( T! t. J$ Z+ }# e. S 关 m8 c6 P+ I0 _9 W" |$ N* j+ ]
注 3 {* e1 R" V: }5 H" }
解锁更多精彩内容
% i( T5 C7 E/ f8 M 编辑部信息 - W& p; y2 S, j; q
邮箱:bj@clas.ac.cn
o0 G4 d3 j g& b 电话:028-85223853 * b1 x6 z9 `" K: \% I
网站:www.globesci.com / H: X( E4 @7 p N; K
" b; j$ P, w9 a8 |
6 V6 l- V. Z8 N7 a( m2 Z5 u
# a8 I; x, f" V' b7 X
0 X8 C' Q. k" j9 I |