|
& Z. j, t, ^8 ^8 t3 G: x# ^
' Y) c4 S+ |1 X C5 n. i% i
本 期 招 聘 单 位
8 T. N+ f# u9 T( x 中国国土勘测规划院 8 ?+ w: w* j, @1 P2 _) U
自然资源部重庆测绘院 & O. @0 U( R4 y1 q! ^
自然资源部第三海洋研究所
" R9 O/ G6 x$ W, i) J7 C, g, c7 b% [ 东海实验室空天遥感装备技术研究团队
* P- {3 p0 q: l 湖南省地质院直属事业单位 8 ]2 r$ s3 L' N! w; S" B
中国国土勘测规划院
6 w; D. j* G+ e4 M 中国国土勘测规划院(原中国土地勘测规划院)成立于1987年,是自然资源部直属的公益一类事业单位,主要任务是为自然资源调查监测、国土空间规划等自然资源管理决策提供技术支持和技术保障。 . a6 d4 j8 v; [4 ~" b
. i/ R" s4 E& N2 C5 w, h
) r5 N' C; O7 m5 Q- K% Z 注:
# ~* \. A& W6 F }8 J( _8 K 1.表中专业名称参考《授予博士、硕士学位和培养研究生的学科、专业目录(2008版)》《学位授予和人才培养学科目录(2018版)》。
( [1 s* e0 b* B5 ?- P3 c( l 2.对于所学专业接近但不在上述参考目录中的,考生可以与招聘单位联系,确认报名资格。 7 z! ]& h: l5 F: v" S$ t: ^
以上报名时间截至2023年8月15日 - b5 A% z+ O: }+ | R+ X
" o. S* C9 a/ [
自然资源部重庆测绘院
/ M7 q5 ?( Q; R+ X" v, z t1 v0 o 自然资源部重庆测绘院是自然资源部直属的事业单位,地处重庆,主要从事国家基础测绘、全球地理信息资源建设、应急测绘以及其他全国性或重大测绘地理信息项目的实施;承担自然资源调查监测、地理国情监测等工作;承担自然资源多项工作的测绘地理信息技术支撑;承担国家基础测绘和重大测绘地理信息工程的成果质量检验工作;组织实施自然资源领域中的测绘科技工程、项目及创新能力建设,推动科技成果转化。
; c: e- W" u+ s7 E 7 [, Y+ G. ] @
0 p$ T' e+ c! V/ s* R& \3 _/ w( d
以上报名时间截至2023年8月15日 ; @2 [4 _: p1 c0 q7 U. \
. i& B4 H1 i, ^( b0 C
自然资源部第三海洋研究所 - c. {5 i: L H% u: _
自然资源部第三海洋研究所(简称海洋三所)为自然资源部直属的国家公益性综合型海洋科学研究机构,主要从事深海生物研究及海洋生物资源开发利用、全球变化与区域海洋响应、海洋生物多样性与生态系统保护和应用海洋学等领域研究。 $ a2 e+ S9 L3 }$ S2 T! d+ S; F
【招聘岗位】
3 J+ O: L E' ^. W9 `8 B; p 领军人才
* K: G/ o6 r; y- ^. a r; F 【招聘学科】
* L. P ]+ v2 P8 A: @0 l4 E i 微生物学、海洋生物学
8 a) {1 R5 p6 _% y9 x9 K) ^. } 【岗位职责】
" H) [! z/ }9 r8 f' W( ^. ? 1.主导科研工作,引领学科建设和发展; 0 M" u5 L6 S. @
2.建立并培养一支梯队、学科结构合理的研究团队。 / ^2 Y& z" ?4 B" G3 t2 m. @" `( t; W% W
【岗位条件】
3 g# x4 S* X# B) u- f3 V4 h' P 1.学术造诣深厚,学术思想活跃,已取得具有重要影响的高水平科研成果,在国内外本领域有重要的学术影响; ) [% K$ X" T& `
2.具有建设领导实验室或研究团队的经验,能够带领相关研究方向达到国际先进水平;
2 |/ n+ y; t" P2 S1 [ 3.在国内外著名高校、科研机构担任过重要管理职务,具有较好的管理经验和较强的组织协调能力者优先; 1 E+ V" q3 i8 x- k4 k- R3 b& E/ g
4.身体健康,年龄一般不超过55周岁。
! S1 t! X0 U4 u9 C( O8 x' W4 l: n 【招聘岗位】 6 Q( T* G; O- B' t; R, ^/ l
杰出青年人才 . ~/ {- a+ F5 r3 u! {" D
【招聘学科】 ' k0 o. Q' m; c: x+ O8 M- K. w
微生物学、海洋生物学、生物化学与分子生物学、合成生物学、生物信息学、药物化学
2 B! {7 v: [! s2 Z# y! ~ 【岗位职责】
. ~! l- i6 u: d- {. ] 1.积极参与科研工作,带动学科建设和发展;
2 t8 m! R7 ?0 X5 f! q7 H, e+ @ 2.建立并形成具有一定竞争力的研究方向。
! m* h, P, G- R0 c# K 【岗位条件】
, v6 B5 a/ h2 q. x* p$ f 1.学术思想活跃,已取得较高水平科研成果,在国内外本领域有一定的学术影响; ; V) @ l @* @+ N( j8 e
2.在知名高校、科研机构有正式教学或者科研职位,具教授或相当水平工作能力; 0 G0 c4 A1 B: u3 Q c: F2 A5 k6 a
3.在从事领域中具有较高学术造诣,有成为该领域学术或技术带头人的发展潜力; 9 R% m% ]$ j' C) Y0 b1 N
4.身体健康,年龄一般不超过45周岁。 / H: i8 T" `- Q) S& a B3 G
- B! N" E$ b1 r. g
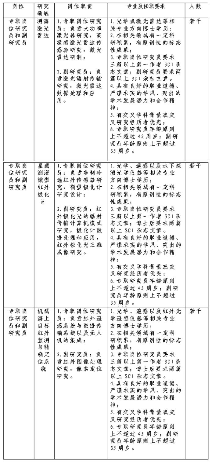
东海实验室空天遥感装备技术研究团队
4 }% _% b5 f! h+ n5 ?* N7 |# T 东海实验室空天遥感装备技术研究团队专注海洋感知领域方法和技术的研究,拟招引海内外高层次人才为核心成员组建创新团队,重点开展如下几方面工作: 2 B" ^% O! `% \
测海激光雷达; # o9 ]/ i1 A* r1 h
星载测海微型红外极化计; : J1 J2 ~9 F8 }$ p8 `
机载海上目标红外检测与精确定位系统。 " d1 q3 m$ p9 m) G0 Y) p3 o& F
8 [3 z# v x* R# A9 F
) c! A. [; U* u0 H5 ~' W( S
0 l( H$ o. w4 E% ~
湖南省地质院直属事业单位
( ~" V0 W& j3 m- h, J: x) z0 H 《湖南省地质院直属事业单位2023年公开招聘公告》于2023年7月11日在湖南省人力资源社会保障厅网站、湖南省地质院网站面向社会公开发布,按照公告要求,于7月21日-7月26日组织了公开报名和资格初审。因部分岗位无人报名或报名人数未达到开考比例,经省地质院党委集体研究,报省人力资源和社会保障厅同意,对未达到开考比例的岗位作如下处理。
; C% ^- W! ~& V. n7 {
. D( \$ s0 W$ d1 H: L! e
2 q+ B- O3 g6 O; g- W- K5 }# y 以上报名时间截至2023年7月31日
9 t% ~' x9 V% f/ G
% d4 f1 x& h3 J9 o8 V 如贵单位需要发布招聘信息 4 V* ]( C: J, O8 x5 `
可联系小编
, q; i: I" R: p; ~ ↓小编的微信号↓ ' b! R9 W/ q3 G4 G5 v
13718746617 0 c/ F# i0 J% i# d& ~# h
新媒体编辑:陈平 / }3 w; Q) q$ Q0 \' o& _0 o- F
初审:赵蕾 : v9 x! v% x% n. d$ g6 c) k% Q0 t, ~. R
审核:程秀娟
, H4 r7 e* j0 J. C: K5 Y
您看了很久哦,登陆下吧!

|