点击上方蓝字,关注我们
5 a+ {) \8 F6 ]4 L" x( h# t: f 测绘资质申请需要很多限制,不是任何单位都能申请的,今天我为大家做一份最全面专业详细的解答。所有流程步骤一目了然。请尊重原创作者辛苦整理资料打字,转载请注明出处。
5 o9 g9 [8 @ y: } 首先了解资质的主管部门是谁,标准是由谁制定的。 ; N$ G8 W: V! ]+ [4 |) p; b
测绘资质申请的条件不是你我地方政府说了算,是由测绘资质主管部门自然资源部制定的。所以说我们想要了解标准、正规的申请条件,就要去资质主管部门官方网站去找到相关标准。
: Q: a) a% v& A' M: u 对应测绘资质的标准是《测绘资质管理办法》和《测绘资质分类分级标准》。
* Q$ f; W8 V4 N# s1 c1 w6 t$ T) p 《测绘资质管理办法》中规定,申请测绘资质的单位应当符合下列条件: * h; M; c4 P3 c! u* v( d
①有法人资格; ; h+ c( z; Q: D$ W, w# n2 h
②有与从事的测绘活动相适应的测绘专业技术人员和测绘相关专业技术人员;
! j; r6 r- ^3 M; \9 s7 {2 X ③有与从事的测绘活动相适应的技术装备和设施; 8 Y# B: c+ p2 X. T0 C& j0 S
④有健全的技术和质量保证体系、安全保障措施、信息安全保密管理制度以及测绘成果和资料档案管理制度。 测绘资质申请的四大必备条件-详细解析一、有法人资格
. b( m) m$ {7 K: c4 w7 j) n+ @. T5 r 申请人应为独立法人。不具有法人资格的不能申请(如:非法人企业、办事处、投资人等)。法定代表人及其他工作人员必须是中华人民共和国国籍公民。法定代表人为非中国籍的,按照外国人来华测绘办理。外商独资企业的申请不予受理。中外合资、合作企业的申请,依据《外国的组织或个人来华测绘管理暂行办法》管理。
1 L: L5 N7 K5 x 但是划重点:很多朋友不知道的一点是测绘资质对外国的组织或者个人有限制(由于保护国家秘密等原因)。〈外国的组织或者个人来华测绘管理暂行办法〉中规定节选重要部分:
+ ^1 j9 a0 u0 {8 a* O' ? 1. 外国的组织或者个人在中华人民共和国领域测绘,必须与中华人民共和国的有关部门或者单位依法采取合资、合作的形式(以下简称合资、合作测绘)。前款所称合资、合作的形式,是指依照外商投资的法律法规设立的合资、合作企业。
3 M8 N' `+ c# {5 _8 t5 I 2. 合资、合作测绘不得从事下列活动: 3 w( }: |: f1 {; r" s9 c
(一)大地测量;
9 S5 s4 I% u6 p (二)测绘航空摄影;
. E. l6 K" {% v L$ h# { j
' X- Z# {8 R. h# Z (三)行政区域界线测绘;
% N3 C: U$ F' T8 n2 d4 ~" Y, C E& i' x8 A6 R7 @( @" }
(四)海洋测绘; & \- I+ I' V1 ~
(五)地形图、世界政区地图、全国政区地图、省级及以下政区地图、全国性教学地图、地方性教学地图和真三维地图的编制; 1 j- v/ @3 i8 L# M
(六)导航电子地图编制; - B6 u% Y+ A% p# q; y! E/ f
(七)国务院自然资源主管部门规定的其他测绘活动。
- x+ \; o6 g) |9 Z8 f 3.香港特别行政区、澳门特别行政区、台湾地区的组织或者个人来内地从事测绘活动的,参照本办法进行管理。
0 t) v; Z+ H; F 二、有与从事的测绘活动相适应的测绘专业技术人员和测绘相关专业技术人员 / I; p* [ J% Q/ g' `' V' V" l
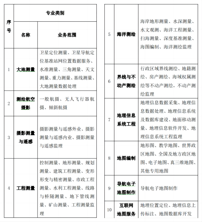
回答这个问题前需要插入一个问题,要明白测绘资质有哪些专业,因为人员的数量要求是根据办理的专业决定的。
5 h4 G0 n/ ?+ v9 T @5 N 1.测绘资质分为10个专业,每个专业所承揽的工程范围都不一样,一定要选择适合自己的专业。太多的话会增加公司的维护成本,总得来说一句话,适合的才是最好的。 ! g7 r& ?) e5 G8 P
我把专业和业务范围归纳为一个表供大家参考。
- h$ v0 k9 n9 ~ 2.具体人员的规定参考下面表格 
1 l" v0 ]' B% b2 E4 C+ S' O2 i 3.其他人员要求: ! X% P; x# {. [ B- l! ^7 G
①专业技术人员包括测绘专业技术人员和测绘相关专业技术人员。专业技术人员应当具有中华人民共和国国籍,不得兼职,测绘专业技术人员具有测绘专业职称,测绘相关专业技术人员具有测绘相关专业学历或职称。用于申请甲、乙级测绘资质的专业技术人员中,退休的专业技术人员分别不得超过2人、1人。 ; W) v9 R: U: u
②测绘专业是指大地测量、工程测量、摄影测量、遥感、地图制图、地理信息、地籍测绘、测绘工程、矿山测量、海洋测绘、导航工程、土地管理、地理国情监测等专业。测绘相关专业是指地理、地质、工程勘察、资源勘查、土木、建筑、规划、市政、水利、电力、道桥、工民建、海洋、计算机、软件、电子、信息、通信、物联网、统计、生态、印刷、人工智能、大数据、云计算、保密、档案等专业。 * ^% D, K! k% o: V0 s, n4 T" s7 d
③本标准规定的专业技术人员数量为最低要求。高级别测绘专业技术人员可以冲抵低级别测绘专业技术人员,测绘专业技术人员可以冲抵测绘相关专业技术人员。
8 {- x2 @0 i) f 人员其他注意事项:
! x2 M! ^: V5 y/ R D# ~' B 1、职称要真实可查,提交测绘专业技术人员职称证书的,还需提供职称评审结果文件或公示网址。
7 i0 }6 C7 F% x% {0 J 2、毕业证要再学信网能查的。 1 D. r- ], {- ~6 T3 D# Y
3、是要求提供人员至少3个月社保。
+ S- l3 E9 W) A( [" U# Q2 ^2 j' g 4、涉密人员,甲级需要2个、乙级需要1个。可以通过培训取得。
; {+ T, W) e0 u 5、申请两个及以上专业类别的,应当符合所有申请专业类别的条件,对专业技术人员、技术装备的数量要求不累加计算。意思就是说满足人员及设备最大值就行 8 H2 S4 V7 ?7 M
6、测绘专业技术人员以其职称专业等级认定,职称专业名称以《测绘资质分类分级标准》中专业标准说明所列测绘专业名称为准,此外职称专业名称包括“测绘”“测量”的原则上均予以认定,如水利测绘、地质测量、房产测量等。
- S! `! E1 Y b8 r 7、测绘相关专业技术人员以学历或职称认定。专业以《测绘资质分类分级标准》中所列相关专业名称为准,对“等”字不做扩大解释。 三、有与从事的测绘活动相适应的技术装备和设施7 G1 h' Q% w5 t5 v7 B, H
1.技术装备很好理解就是设备,具体装备参考上一条人员表格中的要求来提供。 ; F7 P# F: J. H. z
重点说对技术装备需要哪些材料: 1 u& G9 y7 n# X! R
①设备不可以租赁,上传发票应清晰完整(如是收购的二手技术装备,应提供收购前一手设备的原始购买发票)。 1 M" h2 ^* U9 R$ T+ D3 x2 W1 m+ b
②GNSS接收机、全站仪、水准仪还需提供仪器检定证书。精度应当分别不低于5mm+1×10-6D、2"、S1。
/ ? l$ Y( Y$ Y: Y# j5 V( b ③所有设备及软件需要提供发票。
0 d; _5 c! ]4 Z$ b) j ④购买方应与申请单位名称一致,销售方应具有合法技术装备代理销售资格。
' W% Q( e* A* ]& R. K9 s, m ^% X ⑤发票上装备名称要详细准确,原则上应体现装备规格型号,无法明晰以上内容的,需另上传采购合同、购买协议等能明确装备规格型号的材料。
- o9 b1 c8 b1 _6 {! w- T, C- L4 e 六装备有精度等技术指标要求的,应上传应足以证明其精度符合要求的材料(如合同、仪器检定证书、销售商官方网站发布的仪器精度说明等)。
& L0 B0 x- E* d7 B* E ⑦软件特别说明:
: R* y+ b: J2 K# z l 上传发票和能够反映其符合功能要求的材料(操作手册及软件实用功能菜单截图)。单位自主开发的软件,应当上传软件产品登记证书、软件著作权证书,处理软件或者平台软件只能认定其一,不能重复认定。 2 l- @9 p1 H: d$ ~' h1 C! q
2.具有从事测绘活动的相应设施 " m* ~( X+ P5 o5 K* {6 ]
要求:要有办公场所,办公场所需要具备独立的档案室。 9 o4 F& m' T( U
档案室要求: 9 G. M% {$ O: o
三铁:铁门、铁窗(无窗也可以)、铁柜,铁架可按单位实际情况看是否需要提供; # X+ |8 _. l! r a& x) e7 g( k& k
八防:防火、防盗、防光、防潮、防尘、防高温、防有害气体、防有害生物(虫、霉、鼠 等,即要有灭火器、监控、遮光窗帘、干燥剂、空调、温湿度计、防虫防鼠药剂; 四、有健全的技术和质量保证体系、安全保障措施、信息安全保密管理制度以及测绘成果和资料档案管理制度。
& o" t6 C! r' h4 C7 F 在这个就是测绘资质的三大体系,都是文档性的东西,很多就不展开说了,在我其它文章中有一一详细的解答。 ) H! C$ X2 {7 T$ R& f; @
①安全保障措施材料
: t7 ?& W' }2 O) Z9 U7 f 1.设立测绘地理信息安全保密工作机构文件 * Q! y3 H: S/ @: p O
2.从事涉密测绘业务并签署保密责任书的人员清单(包括:姓名、身份证号码、工作岗位、责任书签署日期) * ~6 f. [/ Y( L# m5 q+ l
3.涉密人员岗位培训证书 9 @ C0 D" s9 b1 A7 u; H0 e7 {3 }: D
' M) M0 \+ o: ?% ]" a% K
4.测绘地理信息安全保密管理制度
8 S( p! @) J. I+ {6 N
1 J# O$ z# ^( C# U- Z" h @- f 5.单位内部涉密测绘成果使用流程规章制度 6 u. O2 o0 M; `
4 W: K$ V3 w# b3 x9 o0 x 6.明确涉密成果使用责任人及岗位等文件资料
y9 m$ Q: |6 O! {+ {, u1 e! x
# W: S5 `+ u- C; R5 q 7.单位涉密成果使用台账
' B" a0 h" ?& Z+ r
4 |9 o2 @+ K. H. g0 B 8.涉密设备及照片清单(包括:名称、密级、数量场所)
! m) w3 d3 b' H3 f+ |" d7 K
2 S5 R- w1 _+ R- A3 M" H. @ 9.涉密测绘外业安全保密管理制度 7 l! R: g1 P$ k+ k* L! I4 z
10.涉密外业人员及设备清单(包括:外业从业人员名单、工作岗位、外业设备名称、密级、数量) n. I: x+ V: O( @
②技术和质量保证体系材料
- A$ D6 J% n2 P# G# F 1.设立技术和质量管理机构文件 5 ]- I& \; ^; n2 ?- ~
2.技术和质量管理工作主管领导、技术和质量机构负责人的任命文件(技术和质量管理机构负责人应当具备中级及以上测绘专业技术职称) 2 l3 Q0 k6 ~ K" c" n4 q9 a
- l; t- s* \1 M9 p( |6 K& b- u: u) B 3.质检人员的任命文件(质检人员应当是测绘专业技术人员)
9 a8 j ~2 u1 S: g2 S% b 4.技术管理制度 ; I" \* L+ H6 _' v& r% a
: F' h) m$ l* H" B" y' }
5.质量检查管理制度 8 ]3 I8 J8 R& t3 }9 l8 d
9 K3 Z; M$ T c7 X1 r 6.人员培训与岗位管理制度
( V% t, y0 j& E6 K# _. z- k- p. a$ J+ c( \
7.测绘设备检定、校准管理制度 五、我在哪里申请测绘资质,流程和时间?3 n" f" `6 ]) D/ A& c
准备好上述材料之后,我们就可以开始申请资质了。现在全国的测绘资质申请都是统一网上申报,在统一的网址:全国测绘资质管理系统。
7 A$ ~) \ e( D3 ?% M 有关全国测绘资质管理信息系统的操作说明,我有单独的文章详细解答,有不懂的朋友可以参考我的文章。 ( U# s- b7 Z3 M3 I
申请流程(1-3月根据地方不同):注册系统——填写系统——系统审批——现场核查——信息公开——颁发证书 , M7 A: b6 L* o; |2 V* ~% m
一般来说测绘资质审批的流程大同小异,梳理了一下流程大概如下: & H8 u7 e) A* Z1 Q* @' H
单位申请-市经办人初审-市经办人受理-市领导转报-省经办人受理-省经办人审查-省级处长审核-省经办人发证 9 i S5 n- u1 z7 E
还需注意的是:导航电子地图制作甲级资质审批和管理由自然资源部负责,其余9个专业类别的甲级测绘资质审批和管理权限下放至升级自然资源主管部门。 4 Q& C! |8 W' _# i) G
测绘人和宽专注测绘资质,已经帮助上百家客户取得资质,同多家国企合作,有可网查案例供查询参考。点击关注我,每周更新测绘知识。扫描下方二维码,随时咨询。 测绘资质服务懂流程有渠道% r0 G5 y/ Y& a$ D% N" e
* ]! O o% S, Z4 v
) G' @. J, S) u5 T. X5 V' W
! t3 f& d2 l6 ?3 e5 C* e- P! p$ C8 \) H1 T3 c t4 W) I
|