$ N' o8 m3 G1 M% b. T) N
近日,北部湾港建设板块传来喜讯,北部湾港集团下属子公司广西北港规划设计院有限公司(简称“北港设计院”)通过核准取得工程设计水运行业(港口工程)专业甲级资质增项,集团打造全流程建设产业链的“强链”资质申报工作取得重大突破!
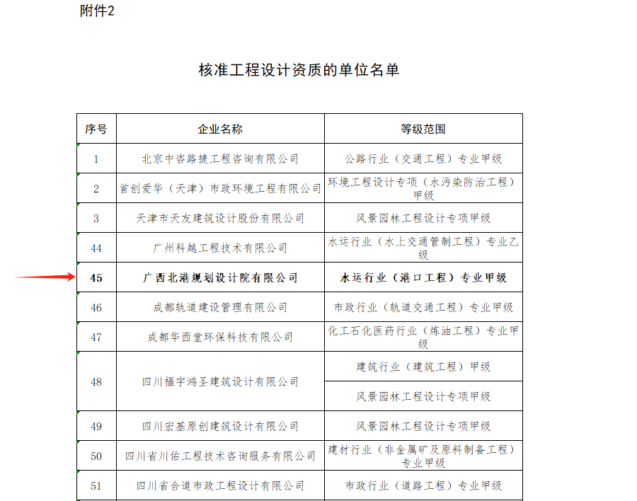
" M2 E0 g9 D0 O 住房和城乡建设部公告文节选
) }+ }) M! y/ u. \7 ]
% U2 R. o4 J" Z* |$ |( k 根据中华人民共和国住房和城乡建设部近期发布的关于核准2024年度第一批建设工程企业资质名单公告:北港设计院工程设计资质升级为水运行业(港口工程、航道工程)专业甲级,该项资质可承揽不限规模等级的港口工程、航道工程设计及工程总承包工作。 0 `6 v% r5 T- V5 a* h9 z2 b/ N; I
北港设计院作为北部湾港集团建设板块全流程建设产业链的勘察设计环节,还同时拥有工程勘察类(岩土工程勘察、工程测量)甲级、测绘资质(工程测量、海洋测绘)甲级等4项甲级资质,可以承揽不限规模的各类工程项目岩土勘察、工程测量、海洋测绘等工作。   3 k# I N: v9 Y+ T
北港设计院现有甲级证书一览
0 P9 @* f- \6 s7 R" q" Q 作为北部湾港集团建设板块的主力军,北港建设目前已基本完成全流程建设产业链的“铸链”工作,打造形成了具有投资策划、代建管理、勘察设计、工程施工、建材保供、工程检测、造价咨询、港航设施服务等业务功能的全流程建设产业链。此次下属公司北港设计院获批水运行业(港口工程)专业甲级资质,是北港建设全流程施工产业链“强链”资质提升的重大成果,对集团公司建设板块打造全流程建设产业链,提升EPC工程总承包能力具有十分重要的意义。 " t8 _& Y$ {" p0 z: z1 [/ Q
北部湾港集团将加快建设板块发展步伐,聚焦核心竞争力的提升,持续扩大建设板块在广西区域内、行业内的影响力和辐射力,以高品质项目建设推动高质量发展。 5 R) }$ k, ~) Z" J7 R
文字、图片丨梁 馨 3 g8 U, j! ]8 e e$ W7 S8 K1 M
编辑丨杨 羿
7 P2 g& \' u% N$ Z# l/ q 审核丨谈 圳、杨煜航
7 d7 |" v+ o) A' W( r, G9 A, O% I: Y* A5 y, F$ [
! o! ?9 l( t$ T8 n" y
; d; ]- m0 A% I* v9 ^5 a
: R0 l2 g* o* R! Y3 l% M |