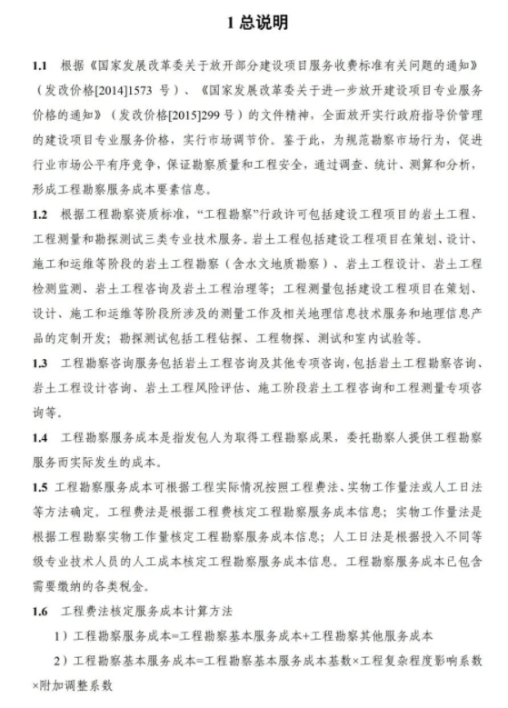
点击上方“溪流之海洋人生”即可订阅哦对于《工程勘察收费标准》,自2002版出台后,再无调整,考虑到市场形势的变化,对此行业相关人士对于修改标准的呼声强烈。为此中国勘察设计协会,为充分发挥市场在资源配置中的决定性作用,维护有序公平的竞争环境,在历经20年沉淀后,日前出台了《工程勘察服务成本要素信息(2022版)》,对名称也作了修改。本次由中国勘察设计协会制定指导标准,由行业主管部门而非政府来出台收费指导原则,下放权限是本标准制定的特色。 " v0 t7 \6 b4 K
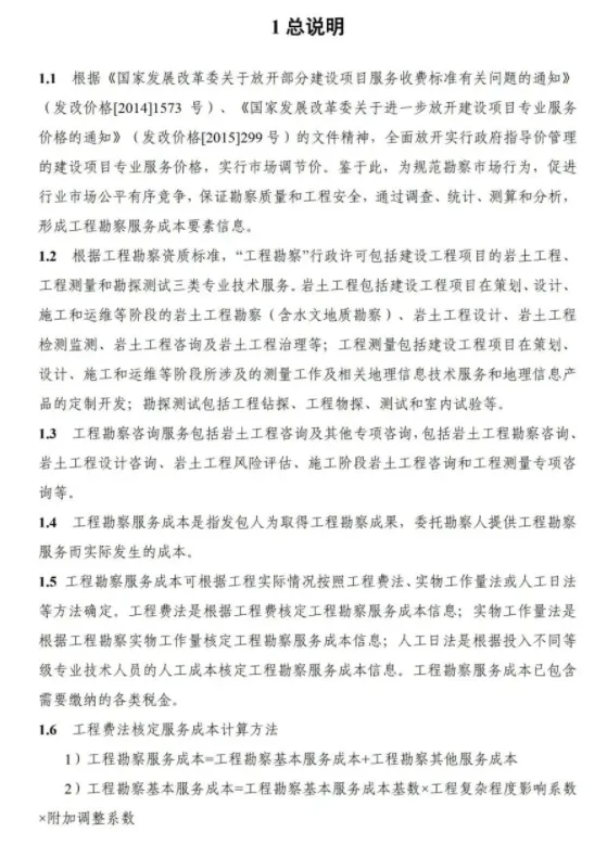
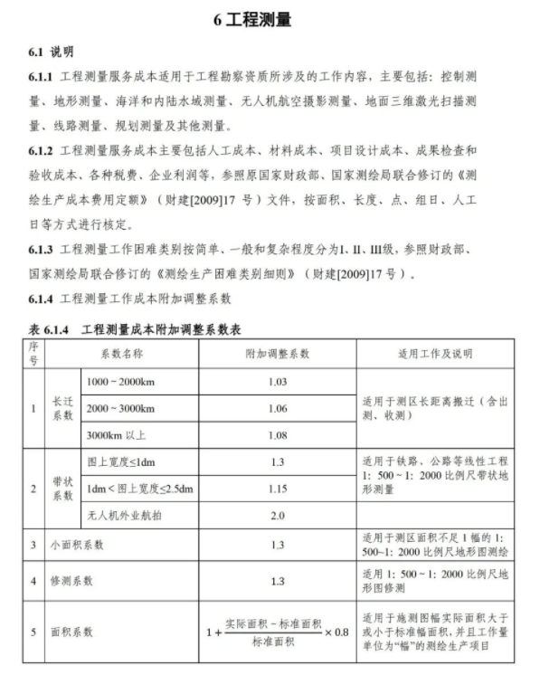
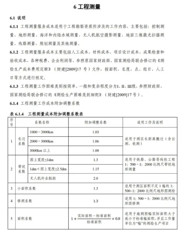
《要素信息》分为八章,相关成本测算分为工程费法(其包含岩土工程勘察、岩土工程勘察咨询与监理、岩土工程设计和专业工程咨询)、实物工作量法(其包含工程地质测绘与遥感地质解译、岩土工程勘探与取样、岩土工程试验/检测与监测、工程测量、水文地质勘察)及人工日法三类。除传统的岩土工程试验、测试和工程测量项目外,实物工作成本包括了土的易溶盐及导热系数等室内试验、多功能数字式孔压静力触探试验、温度测量等工程物探、海洋和内陆水域测量、无人机航空摄影测量、地面三维激光扫描测量、规划测量等以新技术方法为主的专业技术服务项目。考虑到我们平台读者群体的对象,摘取了工程测量、海洋和内陆水域测量、无人机航空摄影测量、地面三维激光扫描测量、规划测量等部分相关内容,供大家参考。  9 O% d( n0 U# @, p; X
本收费标准与2002版相比,以内陆水域测量为例:新版分江河、湖泊两类,原版本没有进行分类;工作困难类别由Ⅰ、Ⅱ、Ⅲ三级调整为Ⅰ、Ⅱ二级,减少了Ⅲ级别;比列尺也进行了调整,原版本分级较细,现调整为三个类别,≤1:5000,1:2000;≥1:1000;原版本1:2000比列尺Ⅱ类复杂等级区域的收费是23680元/平方公里,现标准是江河Ⅱ类复杂等级区域为76953.15元/平方公里,湖泊Ⅱ类复杂等级区域是69535.98元/平方公里,分别在原标准基础上增加了3.25倍和2.93倍,现指导标准有了较大幅度的提升。 ) i2 j# l" C" N; F4 Y& Y
仍以1:2000比列尺Ⅱ类复杂等级区域为例:在海洋测量中,原单波束测量收费是在内陆水域测量增加1.5的附加调整系数,即收费为35520元/平方公里;现海洋测量标准收费指导价为72371.41元/平方公里,即在原标准基础上增加了2.03倍,现指导标准也有了较大幅度的提升。
# ?6 r$ T9 B0 F& X% V 多波束水深测量原标准按平方公里计价收费,新标准按公里计价收费。Ⅰ类复杂等级区域指导价为每50公里85297.47元,Ⅱ类复杂等级区域每50公里106621.83元;以50公里测线作为最低门槛,测线每增加50公里,附加调整系数则增加1.45。考虑到多波束全覆盖探测的特点,测线布设间隔与水深有关,因此按平方公里计算有欠合理之处,采用实际测线里程来计算要更具可操作性。收费指导价也有了一定幅度的提升。
$ y( a) \; X2 H& R 海洋测量服务类型更加细分了,细分成跨海高程传递、潮间带地形测量、海底地形测量三个方面的内容。在海底地形测量中分单波束和多波束,在潮间带地形测量分水深测量方法和人工测点方法,在跨海高程传递中分GNSS方法和验潮方法。均为各单位在实际作业中实施的不同方法,体现了实事求是和与时俱进的原则。
" x5 ~4 m9 o; }1 B 当然,在新要素信息中减少了海洋工程勘察的相关内容,即删除了海底面状况扫侧、潮位波浪观测、海流悬沙观测、海底地层观测等相关内容,对从事相关专业的单位及产业人士来说,是比较遗憾的。
' v0 A6 J! R1 T; _, z% u& L 以下我们整理的相关内容,包括总说明和测量相关部分,供大家学习与参考。      
* {, K8 O% F4 V! D$ G, D6 p 
4 S/ G0 a( J' Q6 N, }- `2 i6 c7 G 
    fill=%23FFFFFF%3E%3Crect x=249 y=126 width=1 height=1%3E%3C/rect%3E%3C/g%3E%3C/g%3E%3C/svg%3E)  fill=%23FFFFFF%3E%3Crect x=249 y=126 width=1 height=1%3E%3C/rect%3E%3C/g%3E%3C/g%3E%3C/svg%3E)  fill=%23FFFFFF%3E%3Crect x=249 y=126 width=1 height=1%3E%3C/rect%3E%3C/g%3E%3C/g%3E%3C/svg%3E)  fill=%23FFFFFF%3E%3Crect x=249 y=126 width=1 height=1%3E%3C/rect%3E%3C/g%3E%3C/g%3E%3C/svg%3E)  fill=%23FFFFFF%3E%3Crect x=249 y=126 width=1 height=1%3E%3C/rect%3E%3C/g%3E%3C/g%3E%3C/svg%3E)  fill=%23FFFFFF%3E%3Crect x=249 y=126 width=1 height=1%3E%3C/rect%3E%3C/g%3E%3C/g%3E%3C/svg%3E) 1 ], n1 D! }' [# V- r/ Q
 fill=%23FFFFFF%3E%3Crect x=249 y=126 width=1 height=1%3E%3C/rect%3E%3C/g%3E%3C/g%3E%3C/svg%3E)
& {* | E, ^# ?$ ^: ~ 1
' y0 m3 d7 j( z: B. F+ i9 \ END
+ G* W. A& B. n) u# T& t 1
. l1 T* Y. i% y: s ■文章依据中国勘察设计协会官网内容整理与编写  fill=%23FFFFFF%3E%3Crect x=249 y=126 width=1 height=1%3E%3C/rect%3E%3C/g%3E%3C/g%3E%3C/svg%3E) 相关阅读推荐溪流笔谈▏增进从业者福祉,工程勘察收费标准亟待更新政务信息▏工程勘察设计收费标准更新,广西版(2020)正式公布溪流笔谈▏对海洋测绘收费标准,你知道有多少?政务公开▏住建部2022年《工程勘察资质标准(征求意见稿)》终于来了溪流笔谈▏测绘资质改革方案出台,如何来解读?名词释义▏勘查和勘察有什么区别?  fill=%23FFFFFF%3E%3Crect x=249 y=126 width=1 height=1%3E%3C/rect%3E%3C/g%3E%3C/g%3E%3C/svg%3E)  fill=%23FFFFFF%3E%3Crect x=249 y=126 width=1 height=1%3E%3C/rect%3E%3C/g%3E%3C/g%3E%3C/svg%3E)
0 p v9 f, t0 ?3 T! a1 t/ t: [ 公众号
( z0 E6 ]' q1 s" J' m! h- o1 Z 溪流之海洋人生
6 i" U' o9 _- w$ q4 N. ] 微信号▏xiliu92899
5 U2 O1 C. r* N. L9 \6 Q6 G$ ~ 用专业精神创造价值 " D& v& S$ s, i& Z J8 |
用人文关怀引发共鸣 您的关注就是我们前行的动力
* X: ^7 C! J& c# y: ^ 投稿邮箱▏191291624@qq.com / x+ r# |- l! }
3 I6 v: A: c9 ?( m, B
, n# w* E: l: Q; M/ a% d2 g: k: y, q
" A- a9 A9 Z8 c0 A$ b3 g2 H& X
4 A7 V3 e- ?/ p) e! G0 d |