|
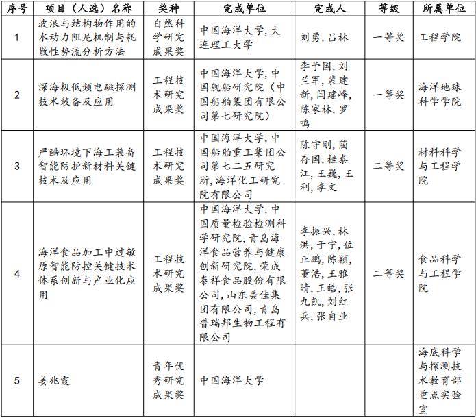
5 o% ^$ t: A$ c5 t9 e/ _- K7 _ 12月30日,教育部发放了2025年度教育部科学研究优秀成果奖(自然科学和工程技术)获奖证书,中国海洋大学作为第一完成单位共获奖5项,其中一等奖2项、二等奖2项,校长张峻峰提名的候选人姜兆霞教授荣获青年优秀研究成果奖,是学校第2位获此殊荣的青年教师。
8 n, l/ s6 N- Q M e" C 学校获奖项目(人选)
; b8 r: F& n* v6 @# u 自然科学研究成果奖一等奖 3 a: ]; p, ?0 y T
工程学院刘勇教授主持完成的成果“波浪与结构物作用的水动力阻尼机制与耗散性势流分析方法” 6 b/ _* k, u8 y. N9 q1 I
工程技术研究成果奖一等奖 9 L* F6 y H+ {6 _7 ?. p$ J
海洋地球科学学院李予国教授主持完成的成果“深海极低频电磁探测技术装备及应用”
) }9 d8 u/ j( G( T% B- `. H 工程技术研究成果奖二等奖
5 G6 p. U3 T' E" ~ 材料科学与工程学院陈守刚教授主持完成的成果“严酷环境下海工装备智能防护新材料关键技术及应用”
4 U1 R! ]. U& k# M$ {, ?% S% h6 r 工程技术研究成果奖二等奖 ( m4 U0 X% p" R0 [: y% t$ O
食品科学与工程学院李振兴教授主持完成的成果“海洋食品加工中过敏原智能防控关键技术体系创新与产业化应用” " w& Y8 `, B% t+ N& B
青年优秀研究成果奖 , f' R1 ^/ l( J ]6 {! U- I" n
海底科学与探测技术教育部重点实验室姜兆霞教授荣获青年优秀研究成果奖 2 D/ \5 }+ s$ {" x( V* Z2 ~3 ~

6 d2 |6 p% |4 E0 e- Z4 v! ^! u) j8 n 刘勇教授 - }9 N$ a* ~ |6 I, X2 Q) _
工程学院刘勇教授与合作者面向经典势流分析理论无法考虑能量耗散,对具有显著波能损耗问题计算结果失真的难题,建立了考虑不同流动阻尼作用的耗散性势流分析方法。阐明了波浪与复杂工程结构作用的耗散性流动阻尼形成机理与作用机制,提出了流动阻尼的参数化计算方法,定量阐明了浮体辐射阻尼与流动耗散阻尼之间的作用机制,建立了波浪与结构物作用的理论求解新方法,研发了耗散性势流数值计算模型和计算分析软件,推动了海洋结构物水动力学领域的研究进展。该项目成果得到国内外权威专家的高度评价,被应用于多项重要工程,产生了显著的经济社会效益和学术影响力。 9 t+ z5 S( T3 o1 `. B7 B

' G+ S) [% K' k$ L$ ?" O; a 李予国教授 6 x& }8 Q, T( i* a# ^* W( X4 [! ~2 B
 & J5 K( C' l- @; ]. i6 m
陈守刚教授
, T) f8 ~3 ?! y. _ 材料科学与工程学院陈守刚教授科研团队紧扣船舶、海上平台、风电光伏等海工设施长期服役需求,聚焦涂层静态防污与损伤原位修复关键技术瓶颈,突破树脂-功能填料界面适配、防污剂梯度控释两大核心技术难题,创新发明靶向生物膜干预的控释型微胶囊材料和仿生微结构长效防污涂层,开发树脂重构与缓蚀钝化协同响应的自修复防腐涂层,构建严酷海洋环境下海工装备智能防护新材料设计、制备与评价体系。现已研发多种防腐防污新材料并实现产业化,为我国海工装备高质量发展筑牢材料防护根基。 3 k# E7 K0 t& h
 " a& `2 C/ x; L( z, Q4 p
李振兴教授
B% @" ~/ ]0 g  + N% j6 s" V* l
姜兆霞教授
4 _5 U+ e9 E0 ]" D$ k/ A* Q 海底科学与探测技术教育部重点实验室姜兆霞教授长期从事古地磁学和海洋磁学理论方法和应用研究,围绕“古地磁学机理及其行星环境效应”这一前沿问题不断深耕,全面系统地构建了赤铁矿这一广泛赋存于海洋、陆地和火星上的磁性矿物的复杂磁性机理,从赤铁矿磁学基础理论—技术方法—环境应用三方面构建了一套完整的链条式理论方法技术应用体系,为海洋磁学研究和未来我国火星探测样品返回研究提供理论方法技术储备,有望推动海洋科学和行星科学研究领域的发展。曾获国家自然科学基金优秀青年科学基金、山东省自然科学基金杰出青年基金项目资助,获中国地球物理学会傅承义青年科技奖和山东省自然科学二等奖。 ' T' ]! V: l7 t$ |- n
教育部科学研究优秀成果奖(自然科学和工程技术)由教育部设立,授予在自然科学研究和工程技术创新中取得优秀成果和突出成效,并对创新人才培养作出贡献的高等学校教师、科技工作者和相关单位。该奖项实行提名制,每三年提名、评审一次,每次奖励总数不超过500项。因间隔年限长、授奖比例低、专家层次高、成果水平高等特点,历年来竞争激烈,备受关注。本年度学校加强研究谋划和组织实施,强化全过程精准跟踪的科技奖励组织模式,通过政策咨询、专家论证、组织预答辩等形式,多措并举提高获奖率,为学校“双一流”建设提供显著支撑。
# U' q: z; T* ?$ h$ }, \/ r/ h 附:中国海洋大学作为第一完成单位荣获2025年度教育部科学研究优秀成果奖(自然科学和工程技术)清单
. b6 }+ a3 j/ I, g( G, X* L& c 
$ {3 M- Q6 @" h5 k6 k 通讯员|廖巍、褚嘉杰
9 c# }3 I9 q9 n9 F 排版|潘颖茵返回搜狐,查看更多 : J; S0 g4 h8 Q V/ q
7 `( C4 e1 T8 [
4 E- w2 z# G! b+ f* g$ I9 o% d! x) n K9 X. R, t3 q/ ~7 y. B# o
7 N1 i- a3 _8 c: X |