|
" k1 e3 K$ ?% K w7 U, \8 W 中国科学院南海海洋研究所成立于1959年1月,是国立综合性海洋研究机构。重点研究热带边缘海海洋水圈-地圈-生物圈圈层结构及其相互作用特征与演变规律,探讨其对资源形成和环境变化的控制和影响,发展具有南海特色的热带海洋资源与环境过程理论体系和应用技术。以生态安全与绿色发展、海-陆-气相互作用与环境安全、边缘海与大洋板块相互作用和环境保障为战略主题,聚焦生态文明和海洋建设,着力突破海洋领域前沿科学问题和关键核心技术,力争建成国际水平的热带海洋科学研究、人才培养、成果转移转化三高地,从而为发展我国海洋经济和维护海洋权益做出基础性、战略性和前瞻性贡献。 / F& g, k$ [7 N2 L( h% K: R3 `
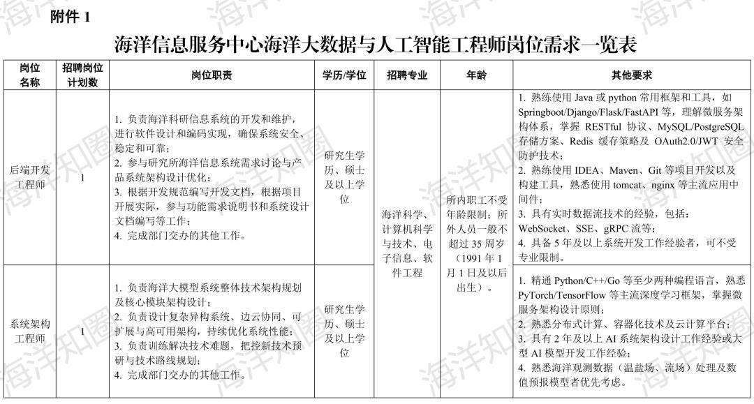
因海洋信息服务中心工作需要,现面向所内外招聘海洋大数据与人工智能工程师岗位2名(后端开发工程师1名、系统架构工程师1名)。
) Z- O* P5 S* x* R8 p! |* v4 _ 一、招聘原则 . x; d2 `5 E v: ? ~7 c8 u; v; ^
按照“公开、平等、竞争、择优”的原则,公布岗位,公开招聘,竞争上岗,择优聘任。
+ w- j6 @" k% }, x+ g8 n 二、招聘对象 3 F8 G6 \5 q( [1 \. j
具有岗位所需专业背景的工作人员或2026年度应届毕业生。 , m' ^; V5 C5 E
三、岗位职责及任职条件 , |3 ?7 |/ |+ Y- n9 H6 V
详见《海洋信息服务中心海洋大数据与人工智能工程师岗位需求一览表》(附件1)。
1 c/ a5 G- }0 R( q4 e1 K" I& I1 ] 
( E! u# X( a/ B `7 C( X 四、报名要求
+ ~0 B Q( B5 x$ k (一)报名时间
* A7 D+ C( q4 ~ 长期接受报名申请(以收到竞聘申请表等材料为准),招满为止。 0 f& w1 Y: q& b3 K* \' G' T
(二)报名方式 # I- I7 d% z* Y7 w
应聘者须将报名材料发至renjiaochu@scsio.ac.cn,邮件主题名称为竞聘岗位+姓名,例如信息中心后端开发工程师+张三。 " d/ s N, L7 }2 o
(三)需要提交的报名材料
: }; e$ H$ o1 y2 x3 L L 1. 《中国科学院南海海洋研究所岗位竞聘申请表》(附件2),word格式,签名处使用电子签名; 9 j M& ?$ x# j, }. K2 n) }, t: ?
2. 《关于回避情况的承诺书》(附件3),pdf格式,签字后扫描提交;
! f% x' v* e2 P7 b2 y* p# b 3. 学历、学位证明材料,pdf格式; w( L# N) Z# }& w
4. 身份证,pdf格式,正反面需在同一页; l' p7 p0 y+ i' K
5. 专业技术或职业资格证书(如有),pdf格式; $ @& k2 n. l! g$ ~
6. 工作经历证明材料(如有),pdf格式;
9 W- n7 W c9 y# _; Z, f 7. 其他相关补充材料。
/ S% l% n; x% C9 H 五、注意事项 & W- F7 q ?1 i4 G+ X9 ^ T# U
(一)资格审查贯穿招聘工作的全过程。应聘人员在招聘启事规定的时间内,登录研究所人才招聘栏,详细了解招聘岗位及有关条件。 * ^; F; X* K2 }8 e, k; f5 @
(二)报名者须保证所填报资料的真实性,如因个人填报信息失实,或不符合招聘条件和岗位要求而被取消应聘资格的,由报名者本人负责。
, u* k" O! X' W0 U& X0 O (三)招聘过程严格执行国家、中国科学院相关回避制度。
- R9 O: p6 Y) A (四)岗位执行工程技术系列,所内人员保留原岗位聘用属性,所外人员以项目聘用方式聘用,专业、年龄等规定按照附件1要求执行。
8 h: c% w$ @1 t$ O, ^1 \9 f% h$ B (五)本次招聘参照《广东省考试录用公务员专业参考目录》进行专业设置,所学专业未列入招聘所需专业的,可选择招聘专业中相近专业报名,并在报名时提交院校出具的专业对比情况说明等材料。 4 y! Z+ D: _& l, c* X" o7 g# y- H
(六)港澳学习、国外留学人员须在报名截止之日前取得教育部留学服务中心出具的学历学位认证书,并与岗位要求的专业相近,才可报名。 " M' V; L8 c" E) z, `' ?' X
六、选拔流程
2 o2 ?+ M8 C" ?9 r* ~ 报名结束后开展资格审查和初审工作,初审通过的人员参加招聘答辩,答辩地点、时间和形式等事宜将以邮件方式通知应聘者,未通过初审的人员,将不通知答辩。 & D& f6 Q( }6 m% g- `! [6 k
七、薪酬待遇 , V. R) s( ~7 b# R4 G+ y
工资、保险福利等参照国家、中国科学院对事业单位的相关规定,以及研究所规章制度执行。
, t1 I3 Y' U. a: U- R2 a 八、联系方式 : k+ }7 I( P# L; Y/ w0 f
联系部门:人事教育处 1 T* H2 u/ B/ X' P
联 系 人:陈老师 ; T# u/ \$ P% L7 E
人事教育处
+ f6 p7 ?1 v3 z" K4 `% b" m" } 2026年2月6日返回搜狐,查看更多
5 q3 t$ [( _( U' h* A- O
, n: J2 b; d/ z
* u2 H6 f: J7 m& ]8 z; q+ g
* K% W" ]. M. B6 |+ T7 C* ~4 t
8 u, e* z8 ~& {$ ~2 }; K `. G |