6 c( z, p% y( `% X
海洋地球物理探测
+ z8 E, s7 @' k 海洋地球物理探测,简称“海洋物探”,是通过地球物理探测方法研究海洋地质过程与资源特性的科学。广义的海洋地球物理探测应用于海洋地质、海洋物理、海洋生物和海洋化学等学科研究。通常情况下,海洋地球物理探测主要用于海底科学研究和海底矿产勘探。海洋物探包括海洋重力、海洋磁测、海洋电磁、海底热流和海洋地震等方法。海洋物探的工作原理和陆地物探方法原理相同,但因作业场地在海上,增加了海水这一层介质,故对仪器装备和工作方法都有特殊的要求。船载地球物理探测需使用装有特制的船舷重力仪、海洋核子旋进磁力仪、海洋地震检波器等仪器进行工作,还装有各种无线电导航、卫星导航定位等装备。海底地球物理观测需要克服高压、供电、防腐等特定要求。
' Z: }( T9 J& [2 b5 g4 F: @/ K 海洋地球物理探测历史 - G; t3 z! b! S a
人类对海洋的探索,离不开地球物理技术的发展。近年来对海底探测的研究推动了海洋地球科学技术的发展,海洋地球物理探测在前沿科学中一直保持着重要的地位。高精度的导航定位技术、海洋重力测量系统,海洋地磁测量技术、海底地震探测等探测技术在当今海底资源勘查、海洋科学研究、海洋工程及海洋战场环境等方面发挥着不可取代的作用。众所周知,海洋蕴藏着丰富的资源,如石油、天然气水合物、多金属结核结壳、热液硫化物、深海稀土等矿产资源。因此,各国特别是发达国家对海洋资源的争夺日趋激烈,海洋地球物理调查是研究海洋地质学的一个非常重要手段,应密切关注它的发展趋势。
6 _6 E4 e& P" ]4 Z1 Q1 b2 |4 { 海洋地球物理探测发展至今已有一个半世纪之久,早在20世纪50年代初期,Ewing等利用刚出现的精密回声探深仪进行连续水深探测,并绘制海底地形地貌图。Heezen和Tharp(1967)在广泛搜集详细的连续回声测深资料和图件基础上,编绘出世界海底地形图,揭示出海底的地貌形态有大陆架、大陆斜坡、深海平原、海沟、大洋中脊、洋中脊裂谷和转换断裂等。其中,作为全球系统的大洋中脊及在大洋中脊上分布的裂谷和转换断裂系统的发现,对于当代地球科学的发展具有重要意义。
- T6 q6 t( n; F9 F: F2 v+ C t$ P1 r& } 在20世纪,海洋地球物理有着辉煌的成就,海洋地球物理的发展推动了地球科学的进展,地球物理探测方法在海底探测上的应用引发了地球科学的革命。 / `, p( X# q7 G0 u P# A5 e, Z& l% G
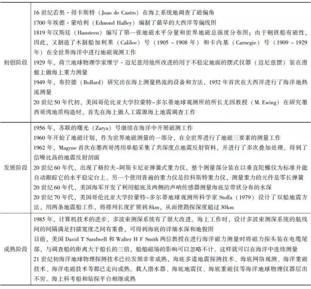
海洋地球物理探测分为三个阶段(表1-1),即初创阶段、发展阶段和成熟阶段。 / {+ f% I. J7 ^/ g* ~6 o+ S- B& i7 L
表1-1 海洋地球物理学的发展阶段
8 ~1 w6 U" ~* G7 z 
" [6 g! _& {0 w ] 海洋地球物理探测方法 , C8 `& Y% n# f3 @6 d* d" k O G% ~
地球物理学是用物理学理论和方法研究地球内部结构、构造和动力过程,包括位场理论和波动理论。位场理论包含地球重力场、磁场、温度场、自然电场及直流电场,相应科学分支有重力测量、磁力测量、地热流测量和电法测量;波动理论包括声学理论、地震波理论和电磁波理论,相应的科学分支有水深测量、地震测量和电磁测量。水深测量包含单波束、多波束水深测量和旁侧声呐测量,地震测量则包含浅地层剖面测量、单道地震测量、多道地震测量、三维地震测量、四维地震测量和折射地震测量。
# P$ A3 `' A9 V9 z3 r7 q 按照特定探测手段、设备和目的,通常分为:①船载地球物理探测,依托科学考察船(或搭乘载人潜水器、ROV)开展多种地球物理调查,如海洋地震探测方法(反射、折射)、海洋重磁测量方法、海洋地热测量方法、海洋水深测量方法(侧扫声呐技术、多波束)、海洋电磁测量方法,海洋深拖式γ射线能谱仪等。②海底地球物理测量,如海底摄像、五分量海底大地电磁仪宽频带大动态三分量数字记录海底地震仪(OBS)等先进的海底探测仪器。把这些海底地球物理设备投放在洋底形成海底地球物理探测系统,其中海底摄像系统应用最为普遍,可以直接观测海底地形地貌和地物特征,具有广阔的应用前景。③井筒地球物理测井,如声波测井、放射性测井、电阻率测井、成像测井等。下面简单介绍以下6种常规的海洋地球物理探测方法。
5 R; V4 u4 p( `2 i6 ?" e (1) 海洋地震探测方法
! w" w5 f2 z7 |. J# j 海洋地震探测是利用海洋与地下介质弹性和密度的差异,通过观测和分析海洋和大地对天然或人工激发地震波的响应,研究地震波的传播规律,推断地下岩石层性质、形态及海洋水团结构的一种探测方法。但是由于海洋这一特殊的勘探环境,海上地震探测与陆地上有所区别,主要表现在定位导航系统、震源激发和对地震波的接收排列方面。在海上地震勘探中,必须选择精确度较高的导航定位系统。目前来说,主要是采用卫星导航定位、激光定位和水下声呐定位等。现在在海上地震勘探的导航定位系统已经发展成一整套的专门技术,可随时确定震源和检波器的精确位置,极大地提高了海上地震采集的定位精度,改进了地震采集的质量。
, W" Q. X( V) V' Q! @5 u8 G3 @ 海上地震勘探的特点是在水中激发、水中接收。由于海上环境的特殊性,震源多采用非炸药震源(包括空气枪震源、蒸汽枪震源、电火花震源等,其中空气枪震源占95%以上),接收采用压电地震检波器,一般采用一艘作业船拖着等浮电缆在海上航行,接收地震波的传感器按一定排列方式分布在拖缆中。目前,已经发展形成了一套完整的水下拖缆地震波数据采集系统。海上地震探测与陆上地震探测相比,还具有勘探效率高、勘探成本低和地震数据信噪比高等优点。 4 c/ t7 f' Q( Z ?- m
海洋地震探测是获取海底岩性和构造的主要手段。据单道地震剖面可绘制水深图、表层沉积物等厚度图和基底顶面等深线图。据多道地震剖面可绘制区域构造图和大面积岩相图(Mcquilin,1985)。在海洋油气资源勘探、海洋工程地质勘查和地质灾害预测等方面也得到了广泛应用。 ! d8 w' q6 K$ k6 |& I" X$ c* P
(2) 海洋重磁测量方法
7 B; X5 b1 P4 h1 s _3 T 海洋重磁测量在海洋调查中有着十分重要的位置,是海洋地球物理调查的常规地球物理手段之一。
8 h, W- J3 F9 \# \+ J 海洋重力测量是将重力仪安放在调查船上或经过密封后放置于海底进行观测,以确定海底地壳各种岩层质量分布的不均匀性。由于海底存在不同密度的地层分界面,这种界面的起伏都会导致面重力的变化。通过对各种重力异常的解释,包括对重力异常的分析与延拓,可以获取地球形状、地壳结构和沉积岩层中某些界面的界面异常资料,进而解决大地构造、区域地质方面的任务,为寻找金属矿藏提供依据。
* N+ D# @; f1 {6 `% Q: z 海洋磁力测量是利用拖拽工作船后的质子旋进式铯光泵磁力仪或磁力梯度仪,对海洋地区开展地磁场强度数据采集,进行海洋磁力观测。将观测值减去正常磁场值并作地磁日变矫正,即得磁异常。通过分析海底岩石和矿石磁性差异所产生的磁异常场,探索区域地质特征,如结晶基底的起伏、沉积的厚度、大断裂的展布和火山岩体的范围等。利用海底地质填图可寻找磁性矿物。
, k/ n) Z( A, {- B7 _- F9 p+ w (3) 海洋地球物理测井 0 U' k9 J) U( v, r7 j
海洋地球物理测井是利用岩石和矿物物理学特征的不同,运用各种地球物理方法(声、光、电、磁、放射性测井等),使用特殊仪器,沿着钻井井筒(或地质剖面)测量岩石物性等各种地球物理场的特征,从而研究海底地层的性质,寻找油气及其他矿产资源。由于环境的特殊性,投资大,风险度高,海洋地球物理测井对测井仪器功能和性能要求特殊而复杂,具有技术高度密集和高难度的特点。海上测井平台大多分为丛式井或多分支井,表现为大斜度、大位移或水平井。裸眼测井方法主要是解释油气、水层,以及储层孔隙度、渗透率和含油饱和度,为完井和射孔提供资料,针对不同储层和地质要求,可提供不同测井技术。常用的有电阻率测井、声波测井、核磁测井等。 7 O- f% ?* o& A; \$ i! I
1) 电阻率测井是以岩矿石电性为基础的一组测井方法,在钻孔中通过测量在不同部位的供电电极和测量电极来测定岩矿石电阻率。目前的新技术有电阻率成像、高分辨率阵列感应及三分量感应。 $ l2 A: j9 n* w @
2) 声波测井是利用岩矿石的声学性质来研究钻井的地质剖面,判断固井质量的一种测井方法。声波测井可以用来推断原始和次生孔隙度、渗透率、岩性、孔隙压力、各向异性、流体类型、应力与裂缝的方位等,评价薄储层、裂缝、气层、井周围附近的地质构造等,主要代表仪器有DSI、Wave Sonic、SonicScanner及MAC(张向林等,2008)。 , G3 p7 {: ]8 V5 s3 `
3) 核磁测井是利用物质核磁共振特性在钻孔中研究岩石特性的方法。现代核磁测井仪则主要采用自旋回波法。由于氢原子核具有最大的磁旋比和最高的共振频率,是在钻孔条件下最容易研究的元素。氢元素是孔隙液体中的主要成分,因此核磁测井是研究孔隙流体含量和存在状态的有效方法,可以提供不同尺寸孔隙分布,包括自由流体孔隙度、毛细管孔隙度,以及束缚水饱和度、渗透率等重要参数,因此成为石油测井的重要方法。 7 @1 w7 H# A; c% W* T% t
(4) 海洋地热测量方法 6 V! \' r( [1 c* s, ^
海洋地热测量是利用海底不同深度上沉积物的温度差,测量海底的地温梯度值,并测量沉积物的热传导率,来求得海底的地热流值,直接反映出地球内部的热状态的一种方法。海洋地热测量成果对提升地质地球调查资料综合研究成果至关重要。
) K: L- c) x& g4 N( M3 N 海洋地热流测量对海洋地质中岩石圈结构研究、海上油气能源勘探一直发挥着积极作用(姚伯初,1999)。与其他海洋地球物理手段相比,具有耗资少、方法简单、见效快、数据直观等优点。因此,海洋地热流测量以及相关的研究工作越来越被人们关注。 3 f. e# R2 z$ m2 p) ~( \
(5) 海洋水深测量方法
3 w7 f+ C+ l6 L6 m 海洋水深是用回声探测仪测量的。我们在研究海水深度和海底地形地貌时所用的探测技术为海底声波探测,有多波束测深、侧扫声呐和海底地层剖面测量技术(李家彪,1999;金翔龙,2007)。这三种技术工作原理相似,但由于探测目标不同还是有许多区别,使用的声波频率和强度也有差异。由于低频的探测深度较深,高频的分辨率较高,一般低频用于探测深海水深和海底浅地层剖面,高频用于侧扫海底形态和浅海水深。
1 e" ~6 L" z8 z, [9 E0 Y9 q 多波束测深技术在回声测深技术的基础上于20世纪70年代发展起来。多波束测深系统是由多个传感器组成的,不同于单束波,在测量过程中能够获得较高的测点密度和较宽的海底扫幅,因此它能精确快速地测出沿航线一定宽度水下目标的大小、形状和高低变化,从而比较可靠地描绘出海底地形地貌的精细特征(图1-1)。与单束波测深技术相比,多波束测深技术具有高精度、高效率、高密度和全覆盖的特点,在海底探测中发挥着重要的作用。 0 ~/ j5 K; A; |; t, h0 Q

' L9 ~, `) ~4 @1 M 图1-1 多波束测量原理
. y2 H5 I% W+ k# T' O( ]' _- M 侧扫声呐技术源于20世纪60年代,是利用海底对入射波反向散射的原理来探测海底形态的一种新兴技术。通过发射声波信号,并接收海底反射的回波信号形成声学图像,以反映海底状况,包括目标物的位置、现状、高度等。与其他海底探测技术相比,侧扫声呐技术能够直观地提供海底形态的声成像,且其具有形象直观、分辨率高和覆盖范围大等优点,因此在绘制海底地形地貌、水下考古、目标物探测和海洋生物数据调查等领域都有广泛的应用。 5 Q& t( [5 O" }" B8 K/ f
海底地层剖面测量技术是基于水声学原理来探测海底沉积特征、海底浅层结构和海底表层矿产分布的重要手段,其工作原理与以上两种相似,区别在于浅层剖面系统的发射频率较低,产生声波的电脉冲能量较大,发射声波具有较强的穿透力,能够有效地穿透海底数十米至几百米的地层(Dybedal,2003)。实践表明,此方法适用于探测海底地层变化的界面信息和沉积结构。其应用范围包括海洋地质研究和水上工程勘察等诸多领域。 ) x6 Q5 [" K+ V" A
(6) 海洋电磁测量方法
6 i. J3 r" v$ P; X 海洋电磁测量法是研究海洋特别是海底的重要手段之一,适用于地震方法不易分辨而电磁方法拥有优势的区域,如岩丘、海底永久冻土带、碳酸盐礁脉等。而且,海洋电磁测量方法适应性强,探测深度的范围大,可以应用于洋中脊的构造、海地扩张带的形成,以及石油、天然气和各种矿产等的调查。海洋电磁测量方法涉及的技术繁多,不同空间、不同波段和不同成因的人工电磁场,天然电磁场均可探测,海洋地壳和地幔的电导率结构模型已经从电磁场观测数据中获取。 5 W, A6 W. Q# s' K4 L& {
海洋地球物理探测现状
0 B, u- U! N5 {' W) o' B D 近年来,随着科技的发展,海洋地球物理探测技术取得了巨大的进步,探测精度不断提高,各种技术也逐渐成熟,在各个领域都有新的应用,并取得了成功。在21世纪,西方发达国家的海洋探测向深水领域推进,钻探水深从浅水、深水扩展到3000m 深海区。为了满足深海海洋地球物理探测的需要和资料质量的高要求,海洋探测船、海洋地球物理探测技术及探测设备都得到了长足的发展。
' ~0 ?6 U% S5 S" X7 l* z% b 
' H4 `: H* h; Q" P5 u 图1-2 新一代科学考察船“探索一号”
/ h5 q h! z( u( _, C- \+ e5 g7 V! H/ \ 
9 J6 d- {0 }: `/ e. D7 Y$ a' _ 图1-3 “海洋石油720” 深水物探船
( p+ P6 J1 `+ J  1 ^7 d; C4 ]$ f, W+ S7 T0 |
图1-4 海洋深潜器: 载人潜器“蛟龙” 号和无人潜器“海马” 号 ) G9 I& Y- T, {; G# z
海洋地球物理探测技术未来的发展
5 o2 \: N, i' N) E4 D/ y6 a" c 海洋地球物理探测技术未来的发展有以下几个方面的趋势: 5 s, L. Q$ Q( [; S2 c
(1) 海底地球物理探测技术
9 d' d* y* F1 g; A9 A+ `/ D 我国海洋地球物理探测技术研究开发取得了重要成果。一些技术已经非常成熟,比如高精度远距离差分GPS技术、海底地形地貌电子数字化成图技术、海底地形地貌人工智能解释技术、水下拖曳式多道伽玛能谱仪、海底大地电磁探测技术、地球化学快速探查技术等,应组织推广转向产品化;一些技术比较成熟,但需要进一步优化,如多波束全覆盖高精度探测技术、海底地震仪及其观测技术、综合地球物理快速探查技术、海上油气区域综合快速评价技术等,可进一步技术集成,提高它们的实用化程度。目前,国内急需而又无此项技术的有天然气水合物保压取芯技术、海底直视采样技术、海底多参量填图技术等,应适当引进,并组织力量研发。
& G6 S4 c5 l8 a9 D6 U) F: Q 深海技术随着多学科的综合运用,表现出空中、海面、海底“三位一体” 的综合观测。海面有综合科考船和浮标技术,空中有飞机和卫星遥感技术,水下有深潜器和水声技术等。如美国正在计划发展的“综合海洋观测系统” 就是一种先进的海洋立体探测系统。该系统由水上、空中和空间的不同探测平台组成,每种平台上传感器收集到的信息将通过海底光纤电缆和卫星传输到陆上进行集中处理,从而形成对全球海洋环境的观测网络,最终达到为海洋环境预报、海洋资源开发、海上交通运输以及国家安全服务的目的。深海观测系统也由单点的观测向网络化发展,表现为站—链—网络的建设。观测站的特点是区域针对性强,但可承担的任务有限,可观测的要素较少。在站与站之间,增加无线通讯的功能,就构成了观测链,观测链适用于深海区域的长期连续观测,可实现现场数据的“准”实时传输。网络是目前技术含量最高的海底观测系统,可集成多种海底观测装置,功能齐全,观测时间长。随着技术的不断进步,发达国家将建立覆盖地球全海域的立体海洋观测网络。 5 u& S9 Q. ?. \, A1 p3 I! `7 Z
( 2) 基于深潜技术的海洋地球物理传感器 % I2 g. x: `$ B+ b
深海金属矿产资源的开采由多金属结核单一资源开发技术,向多种资源开采公用技术扩展,是当前深海采矿技术研究的一个显著特点,并成为一些工业发达国家的研究热点,海底热液硫化物是当前金属矿产资源勘查的重点。保持深海领域技术优势,扩大海底资源占有量,积极勘查和研究全球海底其他战略性金属资源,是发达国家的海底矿产资源勘查开发技术的总体发展战略。因此改进基于深潜技术的海洋地球物理传感器在未来仍是重点。 3 N8 x u7 Z8 ~% ~7 n
目前拥有探测深度可达6000m 以上的国家,只有美国、日本、俄罗斯、法国和中国。深潜器技术还有很大的发展前景,目前发达国家正在研制多功能和混合型的深潜器。深潜器技术向重量轻、长航程、多功能、高续航、混合型等方向发展。 7 M K! B' f0 Q7 I* n0 K
(3) 预测海洋地质灾害的地球物理监测技术 0 v ]( @% K3 Z5 E" H
近年来,海上钻井勘探引起的地质灾害频发,海洋地球物理探测技术在海洋地质灾害调查方面有着不可替代的作用,前期的地球物理调查可以探查施工海域存在的潜在地质灾害因素,为施工设计及施工进程提供地质依据,保证海上安全施工顺利开展。如何防治海洋地质灾害是对海洋地球物理探勘技术的又一挑战。加强海洋工程地质和海洋地质灾害的调查研究,在海底地质活动活跃区域进行常态海洋地球物理监测是地质灾害实时动态监测与防治的新手段。 5 y, b2 l2 [7 Y, j+ K& _4 K+ U' c' Q
(4) 海洋信息大数据时代 # S4 o0 W5 r: G" U
近年来互联网产业蓬勃发展,数据量猛增,云计算、大数据等信息技术在时刻影响着我们的工作。在这样的时代背景下,如何借鉴大数据浪潮带来的思维与技术,采取切实可行的措施,加快实现公益性海洋地质调查成果社会共享,挖掘海洋地质数据在未来国民经济和社会发展过程中的应用价值,满足社会各界对海洋地质信息日益增长的需求,是海洋地质信息化建设未来的发展趋势。海洋地质信息化建设应摆脱以“单纯数据量”论成效的价值观,重视数据的信息服务价值,创建数据有效增值模式,实现数据的再利用价值;同时,借鉴大数据思维,探索海洋地质大数据挖掘与可视化技术,提升信息价值洞察力,增强海洋地质信息化软实力,实现数据价值的最大化。 ( d2 X) [$ n9 d4 Y( I
总之,在海洋科学研究和海洋经济发展中,海洋地球物理技术具有巨大的应用前景。随着国内外对海洋的大规模开发,海洋地球物理探测技术必将得到更广泛、更深入的应用。 - g( P( p- n2 {

0 ^! V+ M! Z$ ]3 B 本文摘编自吴时国等编著《海洋地球物理探测》第1章,内容有删减。 ' ]+ s# P9 Q0 u0 H

2 E: ~: a7 Z+ Y/ l1 [ 海洋地球物理探测
0 n5 ?1 c7 V6 y 吴时国 张 健 等 编著
# H' V2 S2 y. {4 o- i1 G) e 责任编辑:周 杰 # P4 E9 ]5 Z, E' E( M
北京:科学出版社 2017.06
+ L, w' J9 B3 q! I ISBN 978-7-03-052449-2 6 y# W* {- h# b+ T7 A0 U# Z% J
《海洋地球物理探测》根据多年的教学实践和科研经验, 综合近5 年国内外海洋地球物理探测技术及其应用的最新进展, 重点讲述海洋重、磁、电、震、热和放射性等探测方法的基本概念、基本原理, 系统阐述海洋地球物理探测资料采集、数据处理、综合解释等方面的基本理论和领域前沿技术, 如多波束测深技术、旁侧声呐技术、海底电磁仪技术、垂直缆和海底地震仪等, 以及如何应用这些理论和技术去解决具体的海洋科学问题。同时, 结合海底地质构造与岩性特点、海洋矿产与能源类型、科学研究热点与发展前景,介绍国内外海洋地球物理探测典型案例和最新进展, 为广大读者提供借鉴。
* D9 e7 h" W5 L& }- Q$ R$ S (本期编辑:安 静)
' F7 L& k* D* d4 K5 v5 m: y  fill=%23FFFFFF%3E%3Crect x=249 y=126 width=1 height=1%3E%3C/rect%3E%3C/g%3E%3C/g%3E%3C/svg%3E) ; Q1 ?% N- S. h1 H4 v( j6 G/ N n
一起阅读科学! % x- A5 D, _ Z5 X K
科学出版社│微信ID:sciencepress-cspm
( b4 G6 }% l h 专业品质 学术价值
* h/ m' Z& A" s/ O; F 原创好读 科学品味 4 b; i( o4 ] o; L- N0 n% M; \3 m
2 F4 s* ~4 b! R9 {
# y7 ^% n! }2 n, C$ x3 _* x+ Q0 N/ |( h% _
3 V |# i) o7 ~- `, m; _3 y7 z% x
|