|
; r. j. ^( [9 D' D' y2 M t" j
本文来自于外出交流的PPT,先帮助顶2篇,由于最近项目验收比较忙,重力基本知识还没有写完。 & I9 @% h: @% \: N. J; w* |! o
海洋地球物理探测主要用于海底科学研究和海底矿产勘探。海洋物探包括海洋重力、海洋磁测、海洋电磁、海底热流和海洋地震等方法。海洋物探的工作原理和陆地物探方法原理相同,但因作业场地在海上,增加了海水这一层介质,故对仪器装备和工作方法都有特殊的要求。 + m, @0 a& }# i8 B) [
 + P% f% q, N/ ^. ]
高精度的导航定位技术、海洋重力测量系统,海洋地磁测量技术、海底地震探测等探测技术在当今海底资源勘查、海洋科学研究、海洋工程及海洋战场环境等方面发挥着不可取代的作用。众所周知,海洋蕴藏着丰富的资源,如石油、天然气水合物、多金属结核结壳、热液硫化物、深海稀土等矿产资源。
: _" U9 }3 x2 Z& c0 r4 F+ I: _3 |2 a- g  / f* H0 M% a* Y O6 {" ^2 S4 _4 X
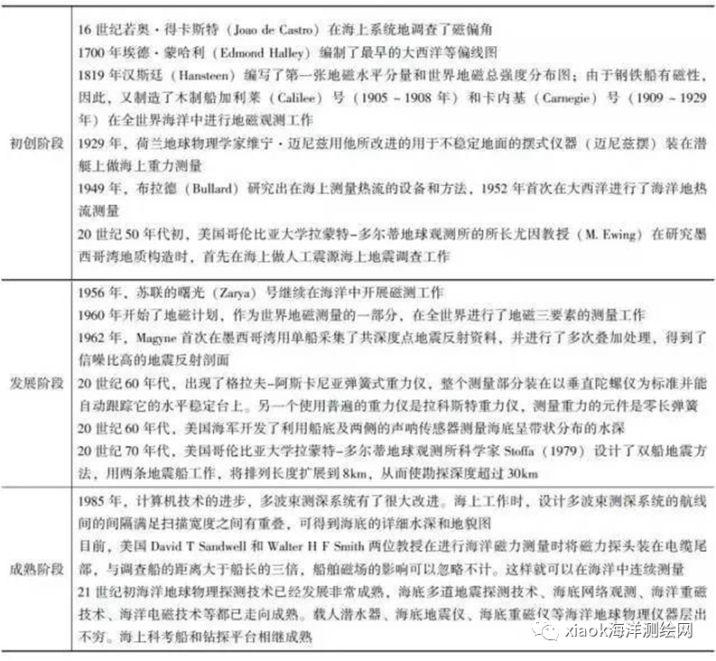
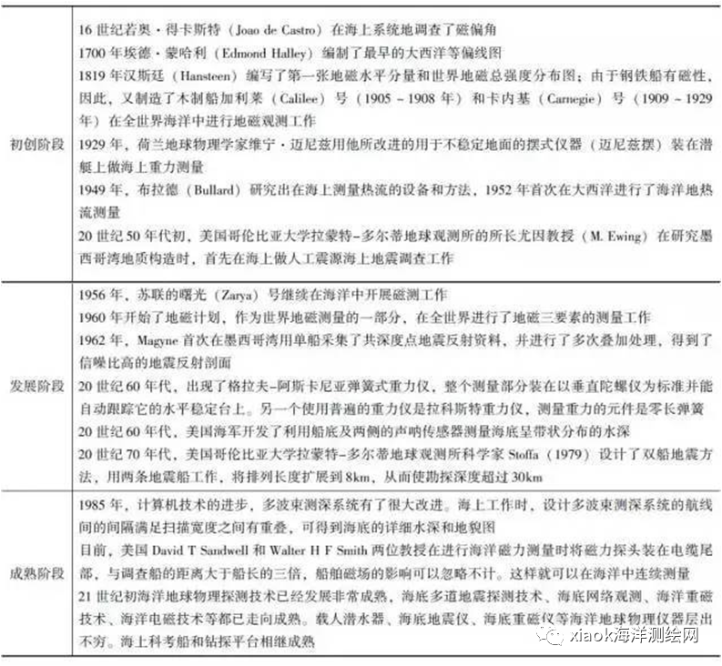
海洋地球物理探测发展至今已有一个半世纪之久,早在20世纪50年代初期,Ewing等利用刚出现的精密回声探深仪进行连续水深探测,并绘制海底地形地貌图。 ! A, k7 V0 H/ B5 G0 ?' w7 M. u- |
/ o4 h: d6 j, L _2 {

0 q& z) a4 H0 [3 ` 地球物理学是用物理学理论和方法研究地球内部结构、构造和动力过程,包括位场理论和波动理论。
" V+ H2 s4 w) i9 K5 g6 v) _6 k9 @  6 [# N1 f( p* Z" z$ S- o* T
 ( n, P- M* r5 S) U
按照特定探测手段、设备和目的,通常分为:
1 w$ u8 w9 W9 t' P! ?( A ①船载地球物理探测,依托科学考察船(或搭乘载人潜水器、ROV)开展多种地球物理调查,如海洋地震探测方法(反射、折射)、海洋重磁测量方法、海洋地热测量方法、海洋水深测量方法(侧扫声呐技术、多波束)、海洋电磁测量方法,海洋深拖式γ射线能谱仪等。 & R7 n2 i' k5 m" n* ?0 p4 o
②海底地球物理测量,如海底摄像、海底地震仪(OBS)等先进的海底探测仪器。
' k3 R3 ?' E2 W V4 `) f ③井筒地球物理测井,如声波测井、放射性测井、电阻率测井、成像测井等。 极地号
T; s/ P) `4 l/ Q5 J  fill=%23FFFFFF%3E%3Crect x=249 y=126 width=1 height=1%3E%3C/rect%3E%3C/g%3E%3C/g%3E%3C/svg%3E)
+ B3 S; a s% x& T# {+ [" c 海底摄像
, f" Y s% U% }9 x* ?  fill=%23FFFFFF%3E%3Crect x=249 y=126 width=1 height=1%3E%3C/rect%3E%3C/g%3E%3C/g%3E%3C/svg%3E)
+ W1 N$ r" n5 ] 海底地震仪OBS ( ~5 S, U. r6 h( Q# n4 y
 fill=%23FFFFFF%3E%3Crect x=249 y=126 width=1 height=1%3E%3C/rect%3E%3C/g%3E%3C/g%3E%3C/svg%3E) 4 r- ?& q& i, D) w" S
海洋测井 9 J- O# c) M: i
 fill=%23FFFFFF%3E%3Crect x=249 y=126 width=1 height=1%3E%3C/rect%3E%3C/g%3E%3C/g%3E%3C/svg%3E)
1 A3 g! S7 ]! K" W( n 6种常规的海洋地球物理探测方法
( T% E% ?# m9 E Z+ u* c, B (1)海洋地震探测方法 " ]" W$ p/ v4 x$ k7 b
(2)海洋重磁测量方法 ; }+ L2 h. {" e1 v, L, h
(3) 海洋地球物理测井
. ` m) j8 L; b8 l+ w (4) 海洋地热测量方法 % H! v( ^# b" _
(5) 海洋水深测量方法
Z6 T& b& |% ^$ q! C5 F (6) 海洋电磁测量方法 `+ R6 d, O3 e4 S* L
(1)海洋地震探测方法 5 G7 J, H' l5 P+ h9 Z" s* \) h
海洋地震探测是利用海洋与地下介质弹性和密度的差异,通过观测和分析海洋和大地对天然或人工激发地震波的响应,研究地震波的传播规律,推断地下岩石层性质、形态及海洋水团结构的一种探测方法。 ! i5 b* L# q9 T/ Q3 `* r
 fill=%23FFFFFF%3E%3Crect x=249 y=126 width=1 height=1%3E%3C/rect%3E%3C/g%3E%3C/g%3E%3C/svg%3E) ! R& p9 ]; i& Z% w
选择精确度较高的导航定位系统,采用卫星导航定位、激光定位和水下声呐定位等海上地震勘探的特点是在水中激发、水中接收。由于海上环境的特殊性,震源多采用非炸药震源(包括空气枪震源、蒸汽枪震源、电火花震源等,其中空气枪震源占95%以上),接收采用压电地震检波器 ! a4 i! Q8 X; y/ f" N
 fill=%23FFFFFF%3E%3Crect x=249 y=126 width=1 height=1%3E%3C/rect%3E%3C/g%3E%3C/g%3E%3C/svg%3E) & M9 t E6 c+ b3 `) k Z
<单道地震资料处理方法研究 及其在平潭海域的应用>郑江龙
' e" \1 v' Z( ?! x6 i& w  fill=%23FFFFFF%3E%3Crect x=249 y=126 width=1 height=1%3E%3C/rect%3E%3C/g%3E%3C/g%3E%3C/svg%3E)
+ H& j8 @- y7 `8 u7 ]. O  fill=%23FFFFFF%3E%3Crect x=249 y=126 width=1 height=1%3E%3C/rect%3E%3C/g%3E%3C/g%3E%3C/svg%3E) 8 l* Y3 ?9 u6 Z1 F( i) p- P/ U
 fill=%23FFFFFF%3E%3Crect x=249 y=126 width=1 height=1%3E%3C/rect%3E%3C/g%3E%3C/g%3E%3C/svg%3E)
& a& o: M, e5 A2 t E* I  fill=%23FFFFFF%3E%3Crect x=249 y=126 width=1 height=1%3E%3C/rect%3E%3C/g%3E%3C/g%3E%3C/svg%3E)
: w: K# ^: X7 i- x$ D4 D  fill=%23FFFFFF%3E%3Crect x=249 y=126 width=1 height=1%3E%3C/rect%3E%3C/g%3E%3C/g%3E%3C/svg%3E) & k, N- K2 t, I$ ^+ a# c
 fill=%23FFFFFF%3E%3Crect x=249 y=126 width=1 height=1%3E%3C/rect%3E%3C/g%3E%3C/g%3E%3C/svg%3E)
3 d. ~* l; G2 ]% W" X  fill=%23FFFFFF%3E%3Crect x=249 y=126 width=1 height=1%3E%3C/rect%3E%3C/g%3E%3C/g%3E%3C/svg%3E)
$ [: C, [7 `3 d. j8 D) S  fill=%23FFFFFF%3E%3Crect x=249 y=126 width=1 height=1%3E%3C/rect%3E%3C/g%3E%3C/g%3E%3C/svg%3E)
+ [5 B6 y& f2 x' b (2)海洋重磁测量方法
- ^/ w0 O: G. R( t 海洋重力测量是将重力仪安放在调查船上或经过密封后放置于海底进行观测,以确定海底地壳各种岩层质量分布的不均匀性。由于海底存在不同密度的地层分界面,这种界面的起伏都会导致面重力的变化。通过对各种重力异常的解释,包括对重力异常的分析与延拓,可以获取地球形状、地壳结构和沉积岩层中某些界面的界面异常资料,进而解决大地构造、区域地质方面的任务,为寻找金属矿藏提供依据。
; J( B) \) B M  fill=%23FFFFFF%3E%3Crect x=249 y=126 width=1 height=1%3E%3C/rect%3E%3C/g%3E%3C/g%3E%3C/svg%3E)
: ?+ J7 N( w( ?9 |; y 南极布兰斯菲尔德海峡船测重力资料处理及区域重力场特征_马龙
_1 C0 l& I3 X, g8 E m7 v' ~2 e  fill=%23FFFFFF%3E%3Crect x=249 y=126 width=1 height=1%3E%3C/rect%3E%3C/g%3E%3C/g%3E%3C/svg%3E) 1 |4 ?7 d5 f- `% {7 }/ D8 p9 W b
 fill=%23FFFFFF%3E%3Crect x=249 y=126 width=1 height=1%3E%3C/rect%3E%3C/g%3E%3C/g%3E%3C/svg%3E) " D) H* c# W# @/ b
 fill=%23FFFFFF%3E%3Crect x=249 y=126 width=1 height=1%3E%3C/rect%3E%3C/g%3E%3C/g%3E%3C/svg%3E)
! C; m' }1 g( O8 u  fill=%23FFFFFF%3E%3Crect x=249 y=126 width=1 height=1%3E%3C/rect%3E%3C/g%3E%3C/g%3E%3C/svg%3E)
$ E" J3 c+ m% ?" ^0 O  fill=%23FFFFFF%3E%3Crect x=249 y=126 width=1 height=1%3E%3C/rect%3E%3C/g%3E%3C/g%3E%3C/svg%3E)
6 O# G) L7 G1 g! t, N S# N, ]0 M  fill=%23FFFFFF%3E%3Crect x=249 y=126 width=1 height=1%3E%3C/rect%3E%3C/g%3E%3C/g%3E%3C/svg%3E)
2 ?9 y2 A+ L) x$ j0 p( a& z7 p  fill=%23FFFFFF%3E%3Crect x=249 y=126 width=1 height=1%3E%3C/rect%3E%3C/g%3E%3C/g%3E%3C/svg%3E)
3 U* J; W2 Q# H6 H  fill=%23FFFFFF%3E%3Crect x=249 y=126 width=1 height=1%3E%3C/rect%3E%3C/g%3E%3C/g%3E%3C/svg%3E) # P, S# H2 V# f
 fill=%23FFFFFF%3E%3Crect x=249 y=126 width=1 height=1%3E%3C/rect%3E%3C/g%3E%3C/g%3E%3C/svg%3E) : n o1 w+ p% I. G/ F/ Q+ L0 O9 |
 fill=%23FFFFFF%3E%3Crect x=249 y=126 width=1 height=1%3E%3C/rect%3E%3C/g%3E%3C/g%3E%3C/svg%3E)
7 v$ ^7 [0 V4 L" _; F  fill=%23FFFFFF%3E%3Crect x=249 y=126 width=1 height=1%3E%3C/rect%3E%3C/g%3E%3C/g%3E%3C/svg%3E) ) D& s. ?7 z# G/ n4 o2 l
重力异常可分为 纯重力异常和混合重力异常。纯重力异常是同一点上地球重力值和正常重力值之差,又称 扰动重力。混合重力异常是一个面上某一点的重力值和另一个面上对应点的正常重力值之差。
) f( ` P5 e- W8 `. Y
4 \% E' m+ T" ^ 纯重力异常不能直接求得,需要通过扰动位间接推求。混合重力异常可以直接推求。若求地面混合重力异常,地面上一点的重力可通过实测获得,而似地球面上相应点的正常重力,则先按计算点的 纬度用正常重力公式算得平均椭球面上相应点的正常重力,然后再将它归算到似地球面上。 0 t' _5 t7 @+ D0 D$ G
将地面实测重力值归算到 大地水准面上,称为重力改正。它包含两方面内容:一是清除观测点到大地水准面的高程对重力观测值的影响;二是将大地水准面以外的质量的影响按某种方法完全消去。改正后得到的是外部没有任何质量的大地水准面上的重力值。根据所要改正的影响不同,重力观测值中将加上不同的改正。 $ A5 X# m: l/ j
观测重力值减去正常重力值,加上空间改正,称为空间异常,如果再加上局部地形改正,则称为法耶异常。观测重力值减去正常重力值,加上布格改正,称为布格异常;再加上局部地形改正和均衡改正,称为均衡异常。
+ Z ]) m8 H3 O, E) M 空间改正:按地面重力观测点高程考虑正常重力场垂直梯度的改正。 层间改正:消除过观测点的水平面同大地水准面之间的质量层对观测重力的影响而加的改正。此项改正相当于把高出大地水准面的 质量当作一个无限平面厚层全部移掉。
% a/ T8 d8 K2 x 重力观测值经过空间改正和层间改正相当于使地面重力观测点移动到大地水准面上。此两项改正数之和称为 布格改正。 均衡改正:是根据地壳均衡假说考虑到 山脉(或 海洋)的质量过剩(或不足)同大地水准面之下质量不足(或过剩)互为补偿而加的改正。2 L* e$ B$ [7 [. I
经过高度改正归算到大地水准面以后,再减去正常重力值得到的重力差 % t2 i. b6 [+ t& m$ h. N/ H
空间重力异常 ! W6 e. a" k+ n* a& h
 fill=%23FFFFFF%3E%3Crect x=249 y=126 width=1 height=1%3E%3C/rect%3E%3C/g%3E%3C/g%3E%3C/svg%3E) Y4 K* q4 H y. |% P+ Z+ }
布格重力异常 ; W/ p& u" u: E# \' c+ Y3 F! g
 fill=%23FFFFFF%3E%3Crect x=249 y=126 width=1 height=1%3E%3C/rect%3E%3C/g%3E%3C/g%3E%3C/svg%3E) ! i, d* _& x) I+ g+ g& _* |
均衡重力异常 * W3 k+ E P: B! q
 fill=%23FFFFFF%3E%3Crect x=249 y=126 width=1 height=1%3E%3C/rect%3E%3C/g%3E%3C/g%3E%3C/svg%3E)
. L D: ?) @! w/ j0 S% A6 b  fill=%23FFFFFF%3E%3Crect x=249 y=126 width=1 height=1%3E%3C/rect%3E%3C/g%3E%3C/g%3E%3C/svg%3E)
4 P: K1 R( X3 r" p w4 B" a' e! ` 海洋磁力测量是利用拖拽工作船后的质子旋进式铯光泵磁力仪或磁力梯度仪,对海洋地区开展地磁场强度数据采集,进行海洋磁力观测。将观测值减去正常磁场值并作地磁日变矫正,即得磁异常。通过分析海底岩石和矿石磁性差异所产生的磁异常场,探索区域地质特征,如结晶基底的起伏、沉积的厚度、大断裂的展布和火山岩体的范围等。利用海底地质填图可寻找磁性矿物。
$ l' y7 Y" H& v) ?, e. t* c0 _" s: u 南通幅区域地球物理场特征研究_杨慧良
# a8 J* q$ N. U7 d: J  fill=%23FFFFFF%3E%3Crect x=249 y=126 width=1 height=1%3E%3C/rect%3E%3C/g%3E%3C/g%3E%3C/svg%3E) ( w; ] K& v; g: I, A: {
 fill=%23FFFFFF%3E%3Crect x=249 y=126 width=1 height=1%3E%3C/rect%3E%3C/g%3E%3C/g%3E%3C/svg%3E) 3 ~) T8 e; q% \* z- p0 ]. N$ {' L
 fill=%23FFFFFF%3E%3Crect x=249 y=126 width=1 height=1%3E%3C/rect%3E%3C/g%3E%3C/g%3E%3C/svg%3E)
' W, S& o8 {' j; Z  fill=%23FFFFFF%3E%3Crect x=249 y=126 width=1 height=1%3E%3C/rect%3E%3C/g%3E%3C/g%3E%3C/svg%3E)
1 p' C9 j% Q) G) }$ G, d$ p/ L, Y 磁力值去干扰 $ J+ ]$ t5 ?* R+ t" T4 i9 n' [
/ F" G. H# s, J% r( o/ g( |/ b+ x  fill=%23FFFFFF%3E%3Crect x=249 y=126 width=1 height=1%3E%3C/rect%3E%3C/g%3E%3C/g%3E%3C/svg%3E) 7 Y$ C3 P5 I$ |) v4 P, {
 fill=%23FFFFFF%3E%3Crect x=249 y=126 width=1 height=1%3E%3C/rect%3E%3C/g%3E%3C/g%3E%3C/svg%3E) 8 \1 |/ j9 G& d" D" j$ X4 Z
 fill=%23FFFFFF%3E%3Crect x=249 y=126 width=1 height=1%3E%3C/rect%3E%3C/g%3E%3C/g%3E%3C/svg%3E)
, l" O# b0 e4 E1 N5 X" x  fill=%23FFFFFF%3E%3Crect x=249 y=126 width=1 height=1%3E%3C/rect%3E%3C/g%3E%3C/g%3E%3C/svg%3E)
: U8 D/ [: P4 T5 q' [( K" H4 U2 A7 v% I6 s' n/ j
/ E2 S4 S: h3 j9 p) \( Q
7 z- Y" B% X/ w' v7 n* a- z
3 Y8 M9 U) [$ v$ `% B |