收藏本站 劰载中...网站公告 | 吾爱海洋论坛交流QQ群:835383472

淡水输入对海洋的影响 -淡水的重要性对人类

[复制链接]
' r- i$ r$ S+ r* z/ N1 `# l. F' l
* y7 _9 u& L2 q" | ; s: Q% Y6 p1 R4 b4 I8 R! } " b6 `4 m2 ?$ L1 w# r; W+ e$ {

淡水的基本定义上面那位航天工程师已经回答了,目前,世界对于淡水的主要紧迫性体现在淡水污染和两极淡水开发问题。尽管中东地区和非洲尤其是以色列已经有了大面积商业海水淡化的实例,但其反映出的问题也是多样性的。

, {, @: N; k' t1 \: d N

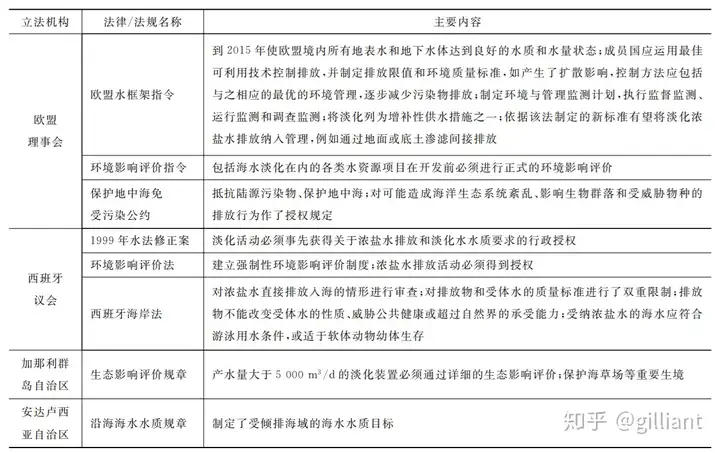
以西班牙为例,浓盐水的比例与地中海的海水平衡一直是一个热门讨论话题,同时,欧盟为了防止问题积累至宏观影响,制定了不少的规定来减少发生意外的风险。但是,维持动态平衡本就不是一个轻松的任务,在欧盟公示的一部分限制中,其限制意义并不够明显,海水淡化只能在一定程度上解决少数人的用水问题。[1]

5 d) w) w& X8 {$ b2 x; I+ C3 m% X
图片来源:《西班牙海水淡化产业政策研究》

在很多文献中,有人指出在陆地淡水资源趋于匮乏的情况下,海水淡化会在淡水市场占据主要地位,但是,在依托海水淡化的情况下容易造成人们忽略陆地淡水危机的事实,仅仅依托海水淡化,不仅对于紧急情况的危机应对能力减弱,同时浓盐水的返排在一定程度上足以影响到海水的密度分布,而密度分布变化的积累不排除造成海洋洋流变化(密度流的影响)的可能,以至加剧气候的不稳定性。

8 F. d" e Y% L1 }$ K9 H& w

淡水污染方面,除了明显的水体污染,隐形的土地污染也会造成很大的影响。就目前而言,水体污染造成的疾病影响、农作物灌溉、以及重金属超标对人体造成的直接影响[2],都是迫在眉睫的问题,在人类尚无办法合理开发利用两极淡水之前,污染所造成的间接影响远大于淡水在饮用需求方面的影响。海水淡化目前并且在未来很长一段时间内都只能解决最基础的饮需求,而用需求则需要更曲折地探索。

* m) m9 Z9 T0 D% m- @; C+ n& H

当前,纵然淡水保护已经成为公开议题,但显而易见:工厂不合格排放减少但时有发生,污染虽有下降,但可利用淡水总量并没有质的改变。

$ q5 L# B9 {1 i# j" L

所以,淡水保护之路道阻且长。

/ ?+ S: K! M1 y. I& G& s: p

参考

^西班牙海水淡化产业政策研究 http://www.caoe.org.cn/file/File/1433190693.pdf^浅谈我国水污染的主要成因及防治对策,李业东 刘立国 张铎,《科技创业家》.2013-(24) http://www.wanfangdata.com.cn/details/detail.do?_type=perio&id=kjcyj201324176* f: H2 T" m( f9 ?* h, I+ ^5 e
* C, D# T' P G2 D- l% H6 W4 C $ F* E$ R/ I$ h+ \* R1 ` z1 X ' d6 S& J" Y( I9 W3 \9 K& G% M# d& t5 E4 V/ Y 2 ?" y4 r0 C' S0 }/ o; _ q
回复

举报 使用道具

相关帖子

全部回帖
暂无回帖,快来参与回复吧
懒得打字?点击右侧快捷回复 【吾爱海洋论坛发文有奖】
您需要登录后才可以回帖 登录 | 立即注册
太美
活跃在前天 19:17
快速回复 返回顶部 返回列表