收藏本站 劰载中...网站公告 | 吾爱海洋论坛交流QQ群:835383472

【规划设计】生命共同体理念下的浅山沿海地区生态保护修复顶层设计探析——以闽江流域( 福州段) 为例 - 沿海生态保护计划

[复制链接]
2 B8 [. x" N: S4 |6 k

导语

?4 N4 {, a1 ~6 ~, p4 ?- r

作者福州市规划设计研究院集团有限公司副总经理王文奎,福州市规划设计研究院集团有限公司主任工程师牟宇峰,福州市规划设计研究院集团有限公司工程师蒋艳君,福州市规划设计研究院集团有限公司副主任陈奕,福州市规划设计研究院集团有限公司助理工程师夏继勇在《规划师》2020年第23期撰文,国土空间生态保护修复是我国至关重要的战略工程,生命共同体理念是统筹多要素生态保护修复的核心纲领,但是抽象的理念不易对实践工作形成具体化的指导。文章从仿生学的角度解析生命共同体理念的内涵方式,并对生态保护修复实践工作的指导含义进行具体化分析。在此基础上,结合闽江流域( 福州段) 试点工作实践,从区域生态问题诊断、生态安全格局构建和规划管控方式三方面对生命共同体理念下的生态保护修复顶层设计进行探索,以期为浅山沿海地区的生态保护修复工作提供借鉴。

/ v" T- Z: C1 u X3 U+ E

[关键词]生命共同体理念;浅山沿海地区;生态保护修复;顶层设计;闽江流域(福州段)

# ^) j9 L+ C- h& r1 @$ m! j

[文章编号]1006-0022(2020)23-0044-06

0 f( X: t% c$ S" N

[中图分类号]TU984.11+5

! {% Z+ n! w! ^! |4 ~

[文献标识码]B

3 g; X4 E, n# m) }. P% Y

[引文格式]王文奎,牟宇峰,蒋艳君,等.生命共同体理念下的浅山沿海地区生态保护修复顶层设计探析——以闽江流域( 福州段) 为例[J].规划师,2020(23):44-49.

( _/ V3 A9 W: v

随着经济社会的发展,生产空间与生活空间的扩张不断挤占生态空间,由此带来了生态系统功能退化、生态功能失调和生物多样性被破坏等多种生态问题。为纠正农、林、渔、牧等不同部门以往在护山、治水、养林、修田和育草等工程方面各自为战的治理模式,提升生态保护修复的综合成效,习近平总书记提出“山水林田湖草是一个生命共同体”的重要理念(以下简称“生命共同体理念”),作为指导多要素生态保护修复工作的核心纲领。随后,财政部、自然资源部、生态环境部三部委协同,先后启动了3批山、水、林、田、湖、草生态保护修复工程试点,闽江流域被列入第二批试点。

4 |% \# P$ b: y: D' p J( G7 c

作为指导试点项目实施的核心纲领,生命共同体理念仍是一个抽象的概念,如何在生态保护修复工作中践行这一理念的指导思想尚未明确,亦缺少指导多要素生态治理工程落实生命共同体理念的顶层设计,导致诸多试点区域仍以多要素治理工程的简单叠加作为践行生命共同体理念的方式,逐渐偏离生命共同体系统治理的美好初衷。

" V' z% w/ c C+ h7 t) u e7 M

为保障在多要素生态保护修复中有效落实生命共同体理念,闽江流域( 福州段) 试点工作在开展之初,率先编制《山水林田湖草生态保护修复规划》作为指导生态保护修复试点建设工作的顶层设计。本文结合规划实践工作,提出基于生命共同体理念的生态保护修复顶层设计,以期为国土空间多要素生态保护修复工作提供理论支撑。

( Z e3 O( a9 ]& J8 d

生命共同体理念的内涵解析

& a$ u* L/ S$ ~3 i( g- B$ V

生命共同体理念从本质上揭示了山、水、林、田、湖、草各生态要素是相互作用形成的特定结构与生态系统功能的有机整体。该理念的核心在于通过生态功能的耦合机制实现生命共同体不同组成要素的衔接,保障生命共同体不同生态功能的正常发挥。

" f/ c1 U& E" D+ c/ Y9 l

本文借鉴仿生学理论,提出生命共同体分别由安全保障系统、健康维持系统及可持续发展系统组成。其中,安全保障系统作为生命共同体的免疫系统,用于抵御自然灾害等外界风险对生命共同体的威胁;健康维持系统作为生命共同体的代谢系统,用于保护生态环境,维持生命共同体的健康;可持续发展系统作为生命共同体的再生系统,用于保障生命共同体开发利用的可持续性,保障生命的延续与资源的可再生性(图1)。

% t# O0 U2 `2 k; t! U/ U

图1 生命共同体理念内涵解析图

0 j' [& P! U% e

可见,在生态保护修复中,只有通过对生命共同体中各生态要素进行系统治理与统筹衔接,保障三大功能系统的正常运转,才能使生命共同体安全存活、健康运转及永续发展。

6 k9 [5 A% B7 P1 C% ]; m9 R

生命共同体理念下的浅山沿海地区生态保护修复策略

4 ]0 q: v' ?6 u# a3 _

浅山沿海地区是指沿海一带的低海拔山地丘陵区域,区域极端暴雨天气频发、潮汐作用显著,且城市化及经济发展迅速,面临生物多样性破坏、水土流失、洪涝灾害和水环境污染等多种生态胁迫,闽江流域(福州段) 便是浅山沿海地区的典型代表。鉴于其生态特征代表性强、生态问题覆盖面广等特征,该区域的生态保护修复方式可为诸多具有相似特征的地区提供参考借鉴。

" V9 ?( o! p7 ]& x

本文基于对生命共同体理念内涵的全新解析,从区域生态问题诊断、生态安全格局构建及规划管控方式三方面探索生命共同体理念下的浅山沿海地区生态保护修复顶层设计。

3 l7 L$ a) \4 V3 i5 j' B+ L

2.1 生命共同体理念统筹下的区域生态问题诊断

* l% R0 o' {; s; C! o

识别区域生态问题是制定生态保护修复规划方案的基础和前提。而对生态问题的识别不应仅仅局限于单要素的功能缺陷分析,还应拓展至对多要素耦合作用的退化、综合功能的失衡及生态系统服务质量的衰退等问题的诊断上,以保障制定的生态保护修复规划方案的实施效果达到修复生态系统整体结构、提升系统综合功能的预期目标

6 Y3 Z# Z2 w/ _1 y

针对目前分散型的单要素生态问题诊断模式,本文基于生命共同体理念的内涵,厘清不同生态过程与关联要素的耦合机制、甄别区域主要生态功能需求,采用由系统功能威胁向多要素问题分解的模式,对浅山沿海地区生态问题进行自上而下的系统诊断(图2)。

2 V2 }: c& d1 g, l: k% z5 C

图2 生命共同体理念下浅山沿海地区生态问题诊断方法示意图

- M( i2 [; ]- e

2.2 生命共同体理念支撑下的生态安全格局构建

. e' o3 c; U, t' M' G2 [ c$ T

保障区域的生态安全是生态保护修复工程的重要目标,而生态安全格局是确定生态保护修复方向的科学依据。因此,生态安全格局构建是生态保护修复规划的关键内容。生态安全格局构建必须以区域生态过程为主导,通过生态用地的科学保护、生态修复措施的合理选取,实现生态过程的修复与生态功能的恢复。由于关注的生态过程或生态问题侧重点存在差异,目前的生态安全格局构建方法千差万别,甚至出现与区域生态环境实际特征不相符的现象,最终导致生态保护修复方向及措施脱离修复区域生态过程和恢复区域生态功能的总体目标。

: W' _4 }2 q0 m# M; h9 A0 h

本文基于生命共同体理念,以保护和恢复区域生态功能、维持生态系统结构完整性及生态过程可持续性为目标(图3),从生态源地识别、阻力面构建和生态廊道提取3个方面提出浅山沿海地区生态安全格局构建方法:①生态源地识别。基于生命共同体理念,构建度量生命共同体生态功能输出与生态过程维持能力的重要性评价框架,依据生态斑块面积大小进一步筛选生态源地。②阻力面构建。根据研究区不同土地覆被类型赋予阻力值,构建基本阻力面[16],并基于洪涝灾害、水土流失、地质灾害3 种自然灾害敏感性评价结果对基本阻力面进行修正,构建综合生态阻力面。③生态廊道提取。采用最小累积阻力模型提取生态廊道。

q' ` f! D' r$ _, j/ ~6 I# ?' r

图3 基于生命共同体理念的生态功能重要性评估基本框架示意图

d0 c! s0 r1 t; S; H

整治提升规划以行动为导向,强调从手段到目标的实现,在战略环境不明确时对解决当前实际问题的实用性较强,但对未来的导向性较弱。这类规划多适用于建成度较高的新城新区,在总体规划战略环境不清晰及未来发展难以有明确定位时,针对当前新城新区面临的各专项问题通过整治提升规划来细化实施行动。

# X- l, V2 y# m& d; x* ?

2.3 生命共同体理念引导下的规划管控方式

! r: [8 D# i. H3 {* }: d7 [( S+ Y

生态保护修复是涉及多要素、多问题、多过程、多部门的系统工程,不同要素的空间分布尺度、不同问题的治理尺度、不同过程涉及的时空尺度、不同部门的管理尺度皆不相同。因此,规划无法从单一尺度对生态保护修复工作进行全要素、全过程、全空间的精细化管控。鉴于浅山沿海地区流域层级特征显著,本文基于生命共同体理念,提出“区域尺度原则约束—小流域尺度空间统筹—工程尺度规范实施”三层递进式规划管控方式,从宏观至微观,从区域、小流域、工程3种尺度自上而下逐级分解,实现对山、水、林、田、湖、草全要素全过程生态保护修复的系统管控。

( M) u5 R# j. q

2.3.1 区域尺度管控

% }% ~) g1 F4 K+ @$ P

区域尺度管控的主要目的是基于生态系统宏观功能需求及总体保护修复目标,从全局角度明确流域生态保护修复的原则及方向。本文基于生态安全格局划定I ~ III级生态保护修复空间,并按等级制定不同的保护修复原则,在二维空间实现区域尺度的生态保护修复空间总体管控(表1)。

3 ?0 Z" p8 }8 g( ?

表1 生态保护修复空间划分方法及保护修复方式

! p. p, D3 q1 R1 I

2.3.2 小流域尺度管控

" P( \" z9 q) t7 r2 \; @& l* C

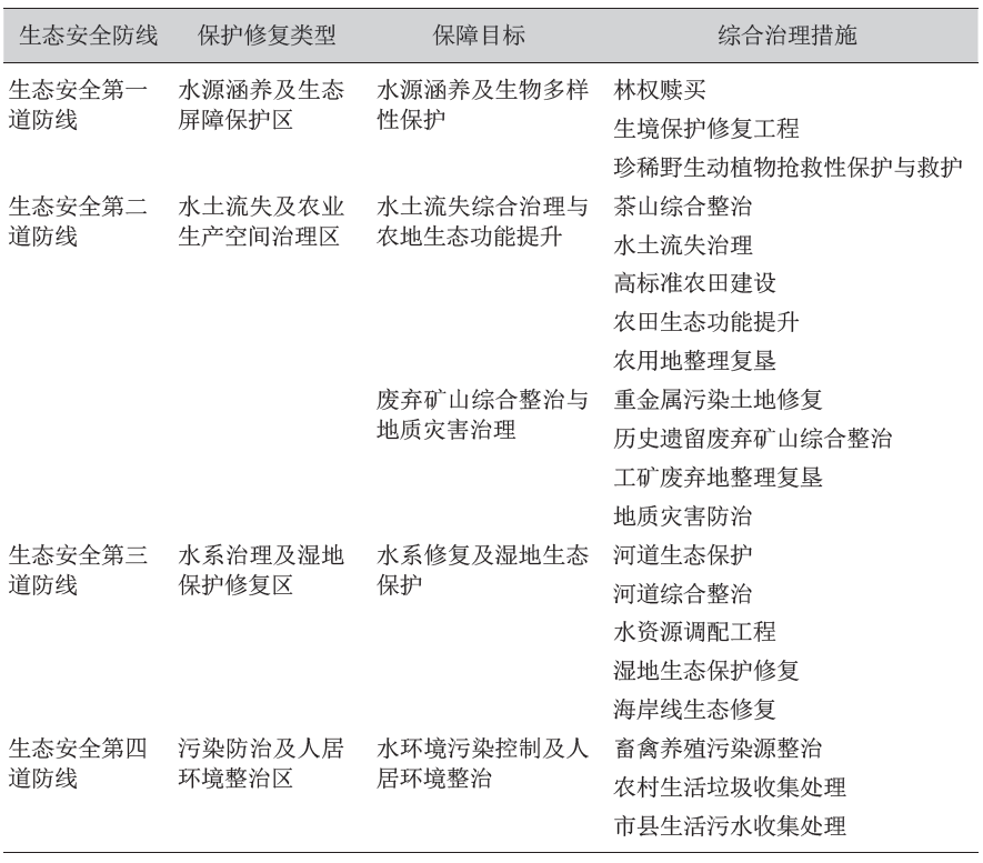
小流域尺度管控服务于不同类型生态系统的保护修复,其主要目的是对不同类型生态系统存在的生态问题进行诊断识别,并依据区域尺度管控的生态保护修复原则科学选取生态保护修复措施,统筹生态保护修复空间的布局,在二维空间的原则约束下将措施细化至三维空间。本文结合森林生态系统、农田生态系统、湿地生态系统和城镇生态系统等不同类型生态系统的特征及空间分布,将典型小流域按空间梯度划分为四道生态安全防线;同时,结合不同等级保护修复空间分布的特征,科学选取不同生态安全防线内的生态保护修复措施,在小流域尺度实现生态保护修复空间统筹管控(表2)。

+ f, _- T' H. n" b" B

表2 四道生态安全防线与生态保护修复措施的关联

$ e- J; h6 [! p }

2.3.3 工程尺度管控

( e) z5 }( m/ x2 Y/ u! A7 }

工程尺度管控的主要目的是在区域尺度下的二维空间管控及小流域尺度下的三维空间管控的基础上,将对生态保护修复措施的管控落实到场地单个工程措施上。通过规范工程措施、编制控制性详细规划,实现精细化的项目落地实施管控,保障在区域尺度约束下与小流域尺度统筹下工程措施的规范性、系统性及有序性。

; Z5 [( W4 }3 o+ }7 T

主要的管控内容包括:①编制相关技术规范及导则,规范在区域尺度约束下与小流域尺度统筹下单项生态保护修复措施的合理选取并统筹建设实施,保障工程措施的系统性;②编制工程控制性详细规划,从建设时序、建设方式及管理维护等方面合理规划生态保护修复措施的建设与实施。

6 i1 X" [* k' R! `, ?9 L' Q

3闽江流域(福州段)的规划实践

2 Y4 ? j7 h4 B# M

3.1 研究区域基本概况

9 }- [. z1 t% g2 ?* v4 \0 w2 p I

闽江流域(福州段) 位于闽江流域下游段、福建省中部东端,涵盖鼓楼、台江、仓山、长乐、闽侯、闽清、永泰、马尾和晋安等县市区,流域面积为6500km²,属亚热带季风气候,台风登陆频繁,极端暴雨天气多发,潮汐作用显著。流域内低山、丘陵、台地连绵,层状结构明显,河流水系众多,流域层级性明显,是浅山沿海地区的典型代表。流域内经济发达,人地关系紧张,城镇化扩张导致生态过程失衡与生态功能退化,面临生物多样性被破坏、洪涝灾害、水土流失、水环境污染和地质灾害等生态问题。

) o7 s7 ~) b- _' Q i3 X

3.2 生态问题诊断

7 X0 n$ E' [/ O

基于上述浅山沿海地区生态问题诊断方法,本文结合现场调研与数据分析,对闽江流域( 福州段) 的生态问题进行全面诊断(图4~图7)。

+ m c( P3 |) |

图4 流域水安全风险分布图

/ C3 f; \, ]) s S' s

图5 流域生态受损空间分布图

h8 a/ G" M! x% u3 p4 a

图6 流域水土流失敏感性分布图

* i; p, ^ X, N0 Z

图7 流域生态敏感性分布图

4 i" @- {5 \0 u1 u: Z8 w! N, Z5 L9 e

通过综合分析可得出以下结论:

/ u9 j$ \ j k8 W( i

(1)通过流域安全保障功能分析发现,水安全风险主要存在于福州六区及闽侯县的南屿、祥谦、青口3个镇区;地质灾害风险主要存在于梅溪、白樟和白中等镇区;水土流失风险主要存在于闽江沿线一重山区域。总体而言,流域安全保障功能尚需整体提升。

' ]) s. Q0 m) u( {

(2)通过流域生态环境质量分析发现,生态受损体主要集中分布于闽清的黄楮林自然保护区、永泰的藤山自然保护区、大樟溪沿线及东湖尖公益林等区域;由于部分乡镇污水收集处理系统尚未建设到位,加之部分区域的农业面源污染验证、水环境污染威胁主要存在于永泰的清凉和城峰等镇区,以及闽清的白樟镇和部分林场;林种较为单一,以马尾松林为主,存在松材线虫潜在危害;生境质量较差的区域主要分布于福州六区及四县区开发强度较大的地区,永泰、闽清的生境质量较好,但部分地区生态敏感性较高。

" |9 Y) l8 D$ I1 z0 l

综上所述,流域生态环境质量较好,但物种较为单一,且局部区域存在不同程度的水环境污染、松材线虫灾害等问题,有必要继续从系统的角度进行生物多样性保护,开展水环境综合整治及松材线虫防治工作。

. ]5 {2 N( Q: O+ d! m0 u2 M

(3) 通过流域资源开发可持续性分析发现,矿山开采主要集中于闽清、长乐及闽侯局部区域,大部分矿山正在进行地质环境修复;耕地质量自西向东逐渐降低,耕地质量急需提升。总体上看,流域资源开发的可持续性需要进一步提升。

/ w$ [/ _! c3 V1 i. m

3.3 生态安全格局构建

4 k4 N6 O0 ]- d2 }- v4 Z3 u+ l2 _

本文分别对闽江流域(福州段) 各分项生态功能重要性进行评价,结果发现,不同生态要素发挥生态功能的贡献程度存在一定的空间差异。

0 f, g# i; I0 f: ^

(1) 通过流域安全保障功能重要性分析发现,流域洪水调蓄极重要区主要分布于闽江干流与大樟溪干流沿线、福州六区开发建设中心区及沿海地带等区域,这些区域降水量相对较高、地势低洼且平坦、水网密布,是洪水宣泄的主要空间;水土保持极重要区主要分布在永泰与闽清的重要林地区域、闽江干流及大樟溪沿线林区,呈碎斑状分布;防风固沙极重要区分布在长乐区沿海一带防风林带、闽清与永泰的高海拔林场等区域,呈碎斑状分布。

$ {$ M1 H6 Q, I0 C" {

(2) 通过流域健康维持功能重要性评价发现,生境质量与水环境质量的高值区域均分布在闽清与永泰的山区及林区,低值区域则均分布在人类活动集聚区。

, W; u0 b/ ~1 e' F1 Y5 o2 }

(3) 通过流域可持续发展功能重要性评价发现,固碳释氧极重要区分布在闽清与永泰的重要林区;水源涵养极重要区主要集中在闽清东的北部与永泰的西南部。

+ z8 x+ D: J5 H- y9 H+ G: B( R- n

在上述分析基础上,通过层次分析法将生命共同体不同功能重要性评价结果加权叠加,最终得到闽江流域( 福州段) 的生态重要性空间分异情况:共识别出生态源地38个,面积约2080km²,占流域总面积的32%;生态源地主要分布在闽清的北部与西部山区、永泰的北部及大樟溪沿线主要林区与山区,这些区域生态用地比例较高,生境质量良好,水系发达,闽江、大樟溪和梅溪等重要河流穿区而过,包含了黄楮林自然保护区、藤山自然保护区和闽江河口湿地等主要生态功能区,为生命共同体的安全保障、健康维持及可持续发展提供了重要保障。

( ?0 T- N# H: J/ D

结合以上分析结果,本文基于浅山沿海地区生态安全格局构建方法构建阻力面,通过MCR模型提取关键生态廊道共46条,总长度约为693km,形成由生态源地和关键生态廊道组成的生态安全格局(图8)。流域生态源地与生态廊道主要分布于永泰与闽清,其中永泰的藤山自然保护区、旗山国家森林公园、大樟溪沿线生态林、东湖尖公益林及闽清的黄楮林自然保护区是闽江流域(福州段) 重要的生态屏障。这些生态廊道基本上满足了不同生态源地间的物种迁徙与交流需求,可为区域生物多样性保护提供有效保障。

; i4 V+ H6 l6 Q0 a N4 s4 f

图8 闽江流域(福州段)生态安全格局图

# Q+ }+ ~7 g% y( c+ j8 ^

通过比较分析发现,永泰与闽清生态功能重要性显著高于福州六区,两县的发展战略应侧重于生态环境质量的保护;在此基础上,适当发展生态低损性产业,如生态农业和生态旅游等,加强重要生态功能区的生态修复。对于福州六区而言,应合理规划开发建设范围,并以低影响开发的模式进行区域经济建设,保护有限的生态资源。

* Z. d9 O- K2 q/ u, ?: z- B

3.4 规划管控方案

X& Z; z9 r, r4 \, d% T; V

3.4.1 闽江流域(福州段) 区域尺度管控

! W( y" k) B# ^0 i

根据上述区域尺度管控思路,本文将闽江流域(福州段)划分为I~III级保护修复空间。其中,I级生态保护空间分布在各县区的重要天然林地、自然保护区、森林公园等区域,生态环境良好,生态屏障功能突出,应严格保护;II级生态保护空间位于各区县农业生产区,兼顾生产和生态功能,宜适度保护;III级生态保护空间位于城市建成区,经济活动活跃,建设强度大,应以低影响开发的方式进行生态保护。I级生态修复空间广泛分布在各县区的林地区域,生态基础较好,人为影响小,应以自然修复为主;II级生态修复空间在农田和水系周边,受到一定程度的人为干扰,应采取自然修复和人工修复相结合的方式修复;III级生态修复空间位于城市建成区,生态破坏程度大,生态功能退化较为严重,应以人工修复为主(图9,图10)。

- u0 U ?* \* D, }

图9 闽江流域(福州段) 三级生态保护空间划分图

' K) C! @+ r1 N' p# e. D, N& ]- i

图10 闽江流域(福州段) 三级生态修复空间划分图

- S0 k! T- k2 B/ V1 X7 ^' }/ C5 p

3.4.2 闽江流域(福州段)小流域尺度管控

3 Y1 ?. }/ T/ y4 Z I* m* r

根据上述小流域尺度管控思路,以闽江流域(福州段) 中芝溪小流域为例,结合芝溪小流域四道生态安全防线内的实际生态环境问题,对生态保护修复措施的空间落点及不同类型修复措施管控方案进行系统规划(图11 ~图14)。

3 J f( y. Q$ X2 E, \* {# T

图11 芝溪小流域生态保护修复空间总体布局图

/ z* D& C; {; k2 ?3 P O6 R' y2 i

图12 芝溪小流域I级生态修复空间(自然修复)布局图

+ w! y) n8 j1 J* a4 A+ D0 n

图13 芝溪小流域Ⅱ级生态修复空间(自然与人工结合) 布局图

% |% C- y5 O/ j& ]7 k& P/ J6 i

图14 芝溪小流域III级生态修复空间(人工修复)布局图

8 |& [+ ?4 r1 G/ C8 G' R ~

3.4.3 闽江流域(福州段) 工程尺度管控

' q+ [, D, y: ^/ q, v+ d2 z1 S

依据上述工程尺度管控措施,通过编制《闽江流域( 福州段) 山水林田湖草生态保护修复导则》,规范其在不同等级保护修复空间的措施选取方式,如I级生态修复空间水土流失治理应以林权赎买与植树造林为主,II级生态修复空间水土流失治理应以客土喷播复绿为主,II级生态修复空间水土流失治理应以修建截排水工程为主等。而不同生态安全防线内生态保护修复工程的实施方法及相互之间的衔接方式也不同,如河道综合整治工程应与污水管网建设工程同步实施等。

" s( c, l. ? q+ ], A; y& S

通过编制不同工程实施时序的《山水林田湖草生态保护修复控制性详细规划》,以小流域为单元推行“流域长制”,系统统筹不同类型生态保护修复措施的建设管控,保障生命共同体理念下的工程措施在建设中落地实施。

- }2 e: y: p6 Z: U

4 结语

3 _, \4 P) j8 e3 g1 k

生命共同体理念为多要素、多过程、多尺度的国土空间生态保护修复工作指明了方向,而如何将抽象的理念内涵具体化,在生态保护修复工程中有效践行是目前学术界的研究重点与难点。本文基于仿生学理论,提出生命共同体理念内涵的全新解析方式,并结合闽江流域(福州段) 试点工作的实践,从生态问题诊断、生态安全格局构建及规划管控方式3个方面,提出基于生命共同体理念的浅山沿海地区生态保护修复顶层设计,以期为同类地区国土空间多要素生态保护修复工作提供参考。

3 v5 |2 U$ [) D* X( K

对于其他生态特征类型区域,建议在生命共同体理念的内涵剖析基础上,进一步结合区域典型生态本底特征分析,对生态问题诊断技术、生态安全格局构建方法和规划管控方式等内容进行优化调整,以满足本区域的生态保护修复需求。同时,针对区域生态保护修复工程的绩效考核,应结合区域生态保护修复总体目标与分项指标,分别制定近期与远期绩效考核方法,近期考核主要针对单一工程的实施效益,远期考核主要针对生态系统功能的恢复趋势。

, p6 \+ n0 J. H0 H% w) T. r

新媒体编辑:苏子语

2 ~" z3 O7 h4 H; J8 F

审读:王青

, T3 t( C, q. O5 [) W

终审:杨一虹

; {( ^, R0 i4 b4 O% s

文章全文详见《规划师》2020年23期

8 c: |7 q) [! m- h2 f9 N6 b

生命共同体理念下的浅山沿海地区生态保护修复顶层设计探析——以闽江流域(福州段) 为例

! Y0 ~& |! p& }- u: Z( e& D

《规划师》近期文章推荐 (点击蓝字可查看原文链接)

K ^5 r8 H* y

【专题研究】从“数据治理”到“信息化治理”:高质量发展的空间治理方式改革探索 ——以长沙市工程建设项目审批管理系统为例

: k! T" n$ |6 E) M

【专题研究】数字国土空间规划背景下的新空间认知与分析

5 H" C- j3 I; T

【专题研究】基于区块链的智慧城市时空大数据平台相关研究

* s( {0 g( |6 f4 W

【专题研究】天津市国土空间规划基数转换方案研究

! C% X/ `4 P) o& u: S [! ^ y5 P

【专题研究】广州市国土空间规划的体检评估

0 @' W3 w0 k0 ^8 U% D+ _0 `" x

【专题研究】基于大数据的空间治理智慧决策系统建设理论与实践

& o5 s5 j4 \- O5 J& \, _: d

识别图中二维码进入微店购买《规划师》杂志

8 m7 p9 t( K' N6 c. \4 \

《规划师》杂志社                                    

* o d- G, c- G( B/ @# X% }: V

地址:广西南宁市青秀区月湾路1号南国弈园6楼

2 ]: ~# t4 w6 k* X k, w

邮编:530029

# ~' A' o9 X0 J/ }8 V, t

邮箱:planner@21cn.net

) w) G# [2 T1 y

网址:www.planners.com.cn

1 e* r: B! v! ^. i# ?' `5 R

电话:0771-2438012

) B, x' t0 x& c. ]/ f

传真:0771-2436269

W# p: s: X4 K- E( M5 D9 q& u

) w7 W) D7 v$ l% r' m, I& w& k

# n# L$ e" S% c! \ e* M- b- R* E& c

: C/ T3 N# b3 \$ h

8 a# D8 ]2 l8 j3 Z7 s6 W- a# j

请猛戳右边二维码

* u! ?5 }: L. k4 B0 k7 J' C

公众号ID

; t* C3 U- D" u2 t

guihuashizazhi

3 z, Y1 y' U) j! E( c % _/ L8 l+ h7 P 2 c% l# o# H' J- l ! K; L! k9 j6 l, t! g! N$ ?0 B- V2 @( ^* w$ C
回复

举报 使用道具

相关帖子

全部回帖
暂无回帖,快来参与回复吧
懒得打字?点击右侧快捷回复 【吾爱海洋论坛发文有奖】
您需要登录后才可以回帖 登录 | 立即注册
刘雨寂
活跃在昨天 05:39
快速回复 返回顶部 返回列表