|
, ]. N# A* ^/ J! a( F
 " Y# P7 y5 F/ k
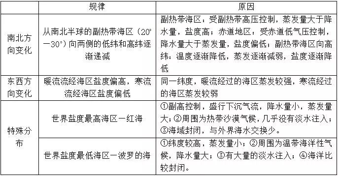
关注公众号,天天有惊喜! 一、海洋和海岸带1.海底的主要地形类型及分布 a—大陆架、d—大陆坡、f—岛弧、b—海沟e—洋盆c—海岭(洋中脊) 2.海底地形的形成  3.海水温度分布规律 4.海水表面平均盐度的分布规律 注:影响盐度大小的因素:降水量与蒸发量,结冰或融冰(结冰—盐度升高;融冰—盐度降低),河流径流注入量,洋流,海域轮廓(开敞—盐度适中,闭塞—盐度升高或降低)。5.海—气水热交换的因素 6.厄尔尼诺与拉尼娜现象 7.海水运动的形式、成因及影响 注:钱塘江大潮成因:⑴天体引力;⑵杭州湾喇叭形;⑶夏季东南风8.海岸类型、特点、分布及开发利用方式 9. 海平面变化㈠海平面变化产生的影响:①淹没一些地势较低的沿海地区或岛国;②加剧风暴潮、洪涝等灾害的威胁;③引起海水内侵,地下水位上升,水质恶化;④影响海岸带地区的渔业资源,破坏海岸湿地等生态环境;⑤影响城市和港口功能的发挥。㈡应对海平面上升的主要措施①提高能源利用率,开发新能源,减少矿物性燃料的使用;②植树种草,保护植被;③加强防护堤坝建设。二、海洋开发 注:(1)四大渔场:北太平洋渔场(北海道渔场—日本暖流∨千岛寒流)、西北大西洋渔场(纽芬兰渔场—墨西哥湾暖流∨拉布拉多寒流)、东北大西洋渔场(北海渔场—北大西洋暖流∨X寒流)、秘鲁渔场(秘鲁寒流、上升补偿流)(2)渔场形成的条件:①大陆架宽而浅,阳光足,水温宜,利于海洋生物生长;②寒暖流交汇处或上升流处,海水上泛带来营养物质,浮游生物丰富,吸引鱼类;③有些渔场附近有河流汇入,带来丰富的营养,浮游生物大量生长,为鱼类提供饵料。三、海洋环境问题与保护1. 海洋自然灾害与防范 2. 海洋环境问题㈠海洋污染物的主要来源(1)污染物来源绝大部分来源于陆地上的生产过程。①工业生产产生的污水和固体废弃物;②核电站排出的冷却水,核设施、核试验和核工业释放出来的放射性物质;③农业生产活动使用化肥、农药和杀虫剂产生的有毒物质超标的田间水和地下水;④生活污水(2)沿海工业生产、海上石油运输和港口建设、海上油田开发是海洋石油污染的主要来源㈡对海洋环境产生的危害(1)危害海洋生物及渔业生产;(2)通过食物链富集损害人类健康;(3)破坏沿岸旅游景观;(4)导致水体富营养化及地方性疾病㈢保护海洋生态环境的主要对策(1)依法保护海洋环境;(2)加强污染源控制,加快沿海城市污水处理厂建设;(2)建立海洋自然保护区;(4)加强环境保护宣传、提高公众海洋环保意识。四、海洋权益
1 M$ w8 y, {1 `* V# e& _; {5 f (一)海域的划分 * h) }/ q6 }5 Z' A
(二)维护我国海洋权益的重要意义1.增强主权意识。海洋权直接关系到国家的安全和发展。2.增强资源意识。海洋资源是我国可持续发展的战略性资源,对于解决我国经济发展中所面临的资源、能源问题,具有重大的意义。3.促进我国高新技术发展的意义—现代海洋资源的开发能带动和促进我国相关高新技术产业发展。老丁 ∣一个教地理的小学生 长按,识别二维码,加关注
& O- W7 }; Y# b9 P' Y3 Y" H4 } 点阅读原文,搜索往期精彩文章 0 ?6 d" @" M L- P. ~1 V% `' }
2 R6 F' X' E6 r5 k
0 \# F0 D* k/ u, {7 C& J9 \% t |