点击上方“溪流之海洋人生”即可订阅哦深海探测是人类实现可持续发展的战略途径和重要手段,而海洋观测探测技术的水平,决定着海洋科学的发展水平。在建设海洋强国、聚焦深海探测、加快壮大海洋装备产业的政策导向下,深海探测装备迅猛发展。作为深海探测技术的一项重要手段,深海拖曳系统由拖体、拖缆和专用绞车等设备组成,拖体内部可搭载各种海洋物理或化学探测传感器,广泛应用于海洋环境探测、海洋地质调查、海底地图绘制、海洋资源勘探、军事侦察、水声对抗等军用和民用领域。
% F6 N# g# Y: h5 q7 v1 L) r 在实际作业中,海水密度、盐度等物理参数的变化可能造成拖曳系统的平衡状态失稳,洋流、内波等复杂深海环境及拖曳母船的升沉运动时刻干扰深海拖曳系统的稳定运行,并且拖曳母船、拖缆、拖体及缆载设备之间也存在极为复杂的相互作用,都将严重影响系统的探测效果。以主动式声呐列阵拖曳系统为例,当拖体的姿态快速变化时,几乎不能接收到声波的反射,导致声呐的探测能力下降。因此,深海拖曳系统的运动稳定性会对探测精度产生重要影响,甚至直接关系到任务的成败。 , y! R9 R7 p$ z! j/ m3 r
随着国家对深海探测开发的重视,复杂作业环境下的海底精细探测和深海高精度调查任务日益增多,亟需提高深海探测设备的数据采集质量。同时,拖体搭载的声呐、深海摄像系统、重磁测量系统等高精度探测设备的工作性质也要求拖体在作业过程中必须保持姿态稳定,并且具备灵活快速的姿态和深度调节能力。因此,深海拖曳系统水下控制技术的可行性与可靠性成为保证拖体作业稳定及数据采集质量的关键。
! {. \( i, a5 a/ X4 S 鉴于此,本文将从深海拖曳系统水下控制技术的控制手段和控制策略2方面开展综述,简述其发展历程与研究现状,分析不同控制技术的优缺点,并对其未来发展方向进行展望。 0 y# S% l, t$ `( e; p3 g
一、深海拖曳系统水下控制手段 ' Y. Q& u( S v) I) T) C* P
深海拖曳系统水下控制手段的可靠性直接关系到拖体的运动稳定性。为了实现对深海拖曳系统的良好控制,学者已经开展了相关水下控制手段的研究。如图1所示,目前深海拖曳系统水下控制手段可分为拖缆控制手段、拖体控制手段和二级深拖系统3种。 $ w4 h( O+ b6 ]
图1 深海拖曳系统水下控制手段分类
+ A$ ` x8 [( {& l: k% n* W7 s4 k ⒈拖缆控制手段
1 T! K, t( {; o5 Y5 _ 深海拖曳系统的拖缆长达几千米,在拖曳过程中,系统受到非常大的流体阻力,其中绝大部分为拖缆受到的阻力,拖缆阻力会直接影响到深海拖体的水下姿态和拖曳深度。此外,受材料特征、水动力载荷以及外界环境干扰的影响,整个拖缆系统非常复杂,具有强非线性及时变性等特点,导致拖缆控制手段的研究一直是难点问题。 + G' R+ ^ z) m) O
拖缆控制手段主要包括收放拖缆和加装辅助装置2种方式。其中,通过人工收放拖缆调节拖体的拖曳深度是最常见的拖缆控制手段,但该手段存在操作繁琐、时滞性高等缺点;针对这一问题,李世振等、王海波等在绞车上加装了水下拖曳升沉补偿系统(图2a),能够根据母船的升沉运动自适应收放拖缆,实现了对拖曳深度的自适应调节。而辅助装置主要指的是导流装置(图2b),为了降低拖缆的拖曳阻力,研究人员基于空气动力学理论发明了导流装置,其基本原理是将导流装置加装在拖缆上,利用其良好的水动力性能降低拖缆阻力,常用的导流装置包括发状导流装置、包裹式导流装置、夹式导流装置以及流线型导流装置。研究表明,导流装置可有效降低拖缆阻力与拖缆抖动,从而提高拖体的运动稳定性。 1 u4 P; n6 _' L7 b
图2 两种拖缆控制手段
) \. k; P' b$ W- g 虽然目前的拖缆控制手段具有较好的深度调节能力,但是该手段为间接调节方式,无法精确调控拖曳深度,且难以直接有效调节拖体姿态,不能满足深海高精调查对高质量探测数据的需求。因此,拖缆控制手段适用于对拖体运动稳定性要求不高的情况。 * g6 K" D' L* W! y7 \9 D* A* d
⒉拖体控制手段 1 W1 e8 L. X! H" B" X5 f
相比于拖缆控制手段,拖体控制手段具有更好的可拓展性和应用前景。拖体控制手段主要是通过一定的技术手段实现对拖体水下姿态和拖曳深度的控制,分为主动控制手段和被动控制手段2种。
5 k- B$ ]/ p. S0 [7 p ⑴拖体被动控制手段 4 P' g. Y4 @! @8 R }$ M5 N
被动控制手段是指拖体的姿态与深度取决于拖体的重量或固定水翼,当拖体的拖曳速度和拖缆长度一定时,拖体将具有恒定的拖曳深度。早期的拖体多采用被动控制手段,通过安装固定水翼被动地控制拖体姿态或深度,“TowCam”型拖体(图3a)是一种深海摄像系统,通过安装流线型翼板使其能够在距离海底一定高度范围内定高航行。 / C' D4 |* Q4 P- O& y
丹麦的“TIAXUS”型拖体(图3b)采用NACA流线型翼板作为首尾升降舵,可以实现垂直方向上的定高航行。国外其他比较典型的采用被动控制手段的深海拖体还包括美国的“ARGUS”和“ARGO”以及日本的“SHINKAI2000”等一系列产品。国内对于深海拖曳系统的研究起步较晚,上海交通大学研发了一套“ST-6000”深海光学深拖系统(图3c),采用基于固定水翼的被动控制手段。此外,苑志江等设计出了一种双三角翼型拖体(图3d),具有良好的定深性能。类似于拖缆控制手段,由于无法进行主动调控,拖体的被动控制手段存在灵活性与作业适应性差、可靠性与准确性低、抗干扰能力弱等缺点。
$ k }; `' D" {; e 图3 采用被动控制手段的深海拖体
5 Z a2 y- \5 H0 { ⑵拖体主动控制手段
0 A: m9 o2 J% f \ 随着研究的深入,学者们发现比起被动控制,主动调控具有更好的灵活性和作业适应性。主动控制手段是指通过加装主动控制机构,使拖体产生足够的迫沉力、侧向力或俯仰力,从而实现对拖体深度或姿态的控制。其中,大多数拖体主动控制手段是通过调节迫沉水翼的攻角实现对拖体的控制。英国的“SeaSoar”型拖体(图4a)在艉部安装了一台用于辅助推进的螺旋桨推进器,通过内置于本体的液压装置驱动迫沉水翼,使得拖体在拖曳过程中具有良好的运动稳定性。SCHUCH等借助2个独立的电机通过链条/链轮组件驱动2个水平翼,从而实现了对水翼攻角的调控。但由于拖曳过程中水翼受到的阻力较大,这种控制方式需要安装在拖体内的电机具有很高的驱动扭矩才能调节迫沉水翼的攻角,对电机的输出功率要求较高。
! `+ X- b* P: z) I& F J; @ 进一步,为简化控制机构,降低对电机功率的要求,日本九州大学研制的“Delta”型拖体(图4b)安装了固定控制翼面,通过拖体内部的纵倾调节滑块调节拖体重心位置,从而改变了水翼攻角。类似地,WOOLSEY和GARGETT利用内置于拖体的螺杆机构调节拖体的重心位置,通过改变固定水翼攻角实现了拖体的定深控制。 - G1 X5 d) D/ ~ w. ]3 Z$ f1 }
图4 采用主动控制手段的深海拖体
0 r' u% I, z" [9 @ R F 然而,以上的拖体主动控制手段仅能实现对姿态或深度中某单一变量的调控,无法同时调控拖体的水下姿态与拖曳深度,导致作业适应性较差。针对这一不足,加拿大的“Batfish”型拖体(图4c)通过调节迫沉水翼攻角产生一定的迫沉力,实现拖体定深拖曳,基于水平尾翼调节拖体纵倾,保证拖体的纵稳性;同样,日本九州大学研发的“FlyingFish”拖曳系统(图4d)通过改变主水平控制面的攻角进行深度调节控制,并通过改变尾水平控制面的攻角实现横摇、转向等姿态控制。 : s- S, t( K8 ]/ v. o
国内学者也开展了拖体主动控制手段的研究。杨晓帆等通过程序控制机翼的攻角以改变升力,从而控制拖体下潜、上升和定深。吴家鸣团队设计了一种多自由度可操纵水下拖体(图4e),具有航向稳定性好、自稳定能力强等优点。孙烨等为了进一步提高拖曳系统的深度调节性能,设计了一种类似于滑翔机原理的拖体,通过内部机构调节拖体重心来改变拖体的运动姿态和工作深度。 1 H6 ^7 _7 w/ }$ W# C& x9 u
通过拖体本身水翼攻角的变化调控拖体姿态和深度是一种实时快捷的控制手段,但是为了保持拖体的运动稳定性,需要不断地调节水翼攻角,因此需要较为复杂的控制机构和控制方法,大大增加了拖曳系统的复杂程度与操作难度。此外,加装主动控制机构也会使系统的成本相应增加,这些缺点导致该控制手段难以得到推广与应用。
1 K/ W- Z. v7 P! L! C. N ⒊二级深拖系统 ; u" U% ~( ]) X q5 z, h8 j
国内外学者已对二级深拖系统开展了深入的理论与应用研究。二级深拖系统由“母船-一级拖缆(重缆)-一级拖体(中继器)-二级拖缆(轻缆)-二级拖体”组成。在系统入水期间,由一级拖体承受重缆和流体施加的各种外力,释放二级拖体后,一级拖体吸收母船和重缆的升沉运动,保证了二级深拖系统良好的定深性能。目前,国内外比较典型的二级深拖系统包括美国TeledyneBenthos公司生产的“TTV-301”声学深拖系统(图5a)、法国iXblue公司生产的“SAMS-DT6000”深海综合拖曳观测系统(图5b)、中科院声学所研发的“DTA-6000”声学拖曳系统(图5c)以及青岛海洋地质研究所研发的3000m级声学深拖系统(图5d)等一系列产品,其中,“TTV-301”声学深拖系统和“SAMS-DT6000”深拖系统在正常作业环境下均具有很强的姿态稳定性:最大横摇和纵摇角度为1°,最大横摇和纵摇周期为5s,最大升沉量为0.15m。但二级深拖系统的自主姿态调节功能欠佳,针对这一不足,SCHUCH等研发了一种包括艏水平翼和艉稳定翼的二级拖体,能够在拖曳过程中通过自主调节艉水平翼保持姿态稳定,具有自主调节姿态的功能。
( [* M( i! n* r (a)“TTV-301”型拖体;(b)“SAMS-DT6000”深拖系统;(c)“DTA-6000”声学拖曳系统;(d)3000m级声学深拖系统
. ?# }. K. J7 i- t8 Z: @* q 图5 二级深拖系统
1 O5 g3 y* k1 A9 U; E3 |+ F6 d 虽然二级深拖系统具备良好的姿态稳定性,但由于集成了中继器、二级轻缆等设备,增加了系统的复杂程度,系统存在成本高、布放回收困难、安全性低等缺点,有待在理论与应用上进一步优化提升。
4 K' E: x2 H8 P5 P' m$ u ⒋小结 - U' u6 o( `' V- t" l
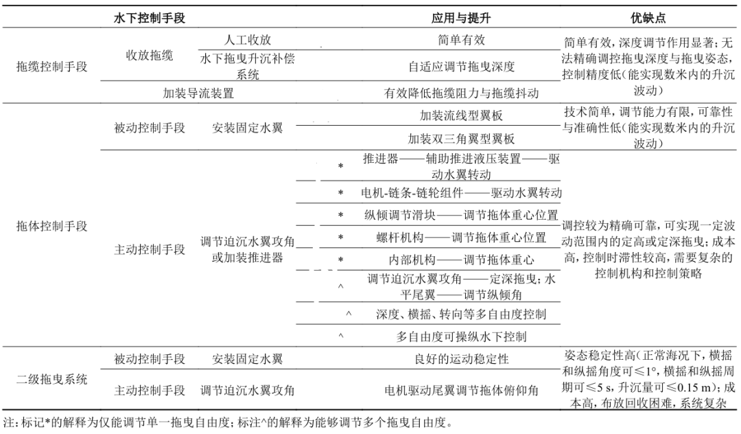
深海拖曳系统不同水下控制手段的对比如表1所示。总体来看,拖缆控制手段简单有效,具有较好的深度调节能力,但是存在无法精确调控拖曳深度,且难以直接有效调节拖体姿态等缺陷。拖体控制手段中的被动控制手段具有和拖缆控制手段类似的优缺点,而对于拖体主动控制手段,该方法是一种精准可靠的拖体水下姿态和拖曳深度控制方法,但是受制于系统复杂度、控制响应以及成本因素限制,导致该控制手段难以得到推广与应用。二级拖曳系统可以很好地弥补拖缆控制手段和拖体控制手段的不足,但是二级拖曳系统复杂程度高、成本高、布放回收困难、安全性低。
. M) ?6 j1 z: M a# z2 T 表1 深海拖曳系统不同水下控制手段对比 7 ]$ m: Y# h/ a0 B
二、深海拖曳系统水下控制策略 5 q s3 m2 S( {6 v
深海拖曳系统水下自适应控制的基本思路为通过安装一定的控制机构,配合先进的自适应控制理论、人工算法等控制策略,实现对拖体姿态或深度的有效调控,而明确拖体在姿态调节过程中的动力学特征并准确描述和预测拖体的运动状态是设计高鲁棒性水下控制策略,从而实现复杂作业环境下对拖体水下姿态与拖曳深度精确调控的先决条件。由于拖曳母船、拖缆和拖体之间存在强耦合作用,有必要开展整个拖曳系统的运动学研究。 : A2 _$ F0 V `+ y/ p( J
针对拖缆的运动学研究方法中,有限差分法和集中质量法是应用最为广泛的2种方法。其中,ABLOW和SCHECHTER利用有限差分法建立的模型最具有代表性,能够预测拖缆系统在大多数工况下的运动状态。李英辉等以ABLOW和SCHECHTER提出的拖缆模型为基础,对有限差分法进行了改进,得到了比较稳定的描述拖缆运动特征的控制方程。GOMES等提出了一种用于拖缆系统动态建模的新方法,进一步预测了拖缆系统的运动学特征。对拖体而言,CHAPMAN首先提出了关于拖体的二维运动控制方程,其他学者又进一步扩展到三维运动。经过不断改进优化,目前最完整和常用的水下拖体运动学方程是由GERTLER和HARGEN首先提出,后经ABKOWITZ改进的水下航行器六自由度运动学方程。为解决拖曳系统各部分之间的耦合问题,SUN等通过耦合母船-拖缆建立了整个系统的运动学模型,分析了母船的航速和航向对拖缆结构和动力学特性的影响。为了更加准确地描述深海拖曳系统的运动特征,苑志江等建立了母船-拖缆-拖体三者耦合模型,进一步提高了对不同情况下拖曳系统运动响应的预测精度。 9 \1 `" w* o5 m; V/ P$ Z$ B& ]) E) D
受控制理论的限制,早期的控制策略多采用经典的PID控制,BUCKHAM等,KOTERAYAMA等,卢祎斌等,郑智林等分别设计了相应的PID控制器。由于拖体是强耦合强非线性系统,仅利用PID控制策略难以实现拖体在强烈干扰下的精确控制。随着控制理论的发展,自适应控制策略开始应用于拖体的水下控制,KATO等设计了一种深海拖体模糊控制器,并提出了一种模糊控制规则。TEIXEIRA等设计了一种非线性自适应控制器,通过仿真分析验证了该控制器的优异性能。GOBAT等设计的非线性求解器采用自适应的松弛因子来改善结果的鲁棒性。
: v$ @7 Q' [1 [# p 进一步,为提高拖体的抗扰动能力,强鲁棒性自适应控制策略被广泛应用于深海拖体的姿态与深度控制,CAMPA等通过自适应方法选择控制器的权重系数,较好地克服了系统的非线性效应。日本的“FlyingFish”和“Delta”型拖体采用LQI线性二次积分控制法控制拖体的深度和纵摇,并设计了H∞控制器以改进对深度和纵摇的控制效果。WU和CHWANG[79]提出了一种拖体控制模型,并验证了该模型能够实现对垂直和水平水翼的自适应控制,但该模型未考虑风和浪的干扰。考虑到波浪和涌的影响,KATO等提出了一种耦合水平和垂直面的控制模型,通过仿真验证了拖体具有良好的自适应控制性能。 % c7 t) m" O' C2 ]. q
为进一步提高拖体的自适应控制性能,FRAN-CISCO等设计了一种基于李雅普诺夫函数的非线性自适应输出反馈控制律,仿真结果显示,当拖体受到海浪干扰时,拖体具备良好的运动稳定性。MINOWA等开展了关于拖体鲁棒控制的研究,提出了一种基于高增益观测器的鲁棒运动控制器,并根据前期研究成果,针对高阶系统开展了更深入的研究,提出了一种LQI控制器,均实现了对拖体姿态的良好控制。
( j" }' E# `8 d/ S; {# s 近年来,随着人工智能的发展与应用,神经网络、遗传算法等人工智能算法也开始应用于深海拖曳系统的控制策略中。吴家鸣等基于神经网络理论建立了水下拖体的流体动力数值模型,并验证了计算模拟的结果是真实可靠的。井安言等设计了一种基于RBF神经网络的水下拖体直接自适应控制器,实现了良好的拖体姿态控制,并针对拖体动力学模型的动态非线性与不确定性及外部环境干扰问题,提出了一种基于自适应神经网络和映射修正自适应律的补偿控制系统,实现了对拖体控制系统状态变量的实时观测与补偿控制。 ( D% F" x T; s! k8 Q# R
尽管学者已对深海拖曳系统水下控制策略开展了深入研究,但是大多数的研究成果仅聚焦于对单一维度的调控,并且现有的控制策略未充分考虑在控制机构输入饱和、水动力参数不确定、动力学模型耦合以及时变海流干扰等多因素共同作用下拖体的抗干扰能力。 9 O: @: p6 e1 x* F S4 d
三、深海拖曳系统水下控制手段和控制策略研究展望 ; c- x( _/ Y4 J" K7 J! L! d9 P8 q
国内外学者已提出了一系列保证拖体运动稳定性的深海拖曳系统水下控制技术,但现有的控制手段和控制策略仍存在灵活性与作业适应性差、准确性低、抗扰动能力弱等缺点,亟需开展更加深入的研究与改进,进一步提高深海拖曳系统的运动稳定性,支撑水下高精度探测设备的搭载与应用。
1 O3 F$ u2 ]; K* w0 j# c ⒈设计主被动复合控制手段
) [& G: {& I3 U 对于拖体控制手段,被动控制手段存在作业适应性差、准确性低等缺点,主动控制手段存在系统复杂度高、操纵繁琐等缺点,2种控制手段的优缺点互补。因此,融合拖体主动控制手段与被动控制手段的优点,提出一种新型深海拖体主被动复合控制手段,配合强鲁棒性自适应控制策略,使深海拖体兼具强姿态调节与定深控制功能,是实现深海拖体在复杂作业环境下稳定航行,提高搭载设备数据采集质量的有效途径。 % E: R6 u# M& \% f; O; }4 z/ w
⒉发展拖缆-拖体联合控制手段
9 G, m4 a; ~3 ?$ W4 [8 a# N0 ] 拖缆控制手段可大大减少系统的流体阻力,并具备良好的深度调节能力,而拖体控制手段可以实现对拖体姿态和深度的快速、精确调控。在目前的海洋调查作业中,单一的控制手段已无法满足深海高精探测的需求,因此有必要设计一种拖缆-拖体联合控制手段,融合2种控制手段的优点,实现对拖缆与拖体的同时控制,突破单一控制手段对拖体运动稳定性的制约。 , F/ e, A0 i b! }( F% g
⒊优化深海拖曳系统运动学模型和动力学模型 7 B$ W2 o$ z) B2 v4 x( V J
深海拖曳系统的水下自适应调节依赖于精确的运动学模型和动力学模型,然而,目前针对深海拖体姿态调节过程中的动力学研究较少,尤其是缺乏控制机构的机构动力学和水动力学分析,难以支撑深海拖体水下姿态和拖曳深度的精确调控。因此,有必要建立精确的深海拖曳系统运动学模型和动力学模型,分析姿态调节机构对于提高拖体姿态稳定性的水动力作用机理,阐明动力学模型之间的耦合机制,明确深海拖体姿态调节的动力学特征。
; u" k: S" X# P3 W/ d ⒋融合智能算法的自适应控制策略
9 m) ~$ H: o* K* ?' p6 N2 v6 m 已有的拖体自适应控制策略虽然具备一定的抗干扰能力,但是深海拖曳系统的作业环境复杂多变,在内外多因素的共同作用下,系统的鲁棒性较弱。随着人工智能的兴起,将神经网络算法、遗传算法等智能算法应用于自适应控制策略中,提高系统在复杂作业环境下的鲁棒性,将是一个新的研究方向。
6 h5 D3 d" E. | 四、总结
7 J: P" ]: j7 g9 r) i 目前的深海拖曳系统水下控制手段主要分为拖缆控制手段、拖体控制手段以及二级拖曳系统三种。人工收放拖缆是最为简单直接的手段,但是耗时耗力、控制手段粗放;水下拖曳升沉补偿系统可以克服这些缺点,但是成本高且占用很大的甲板空间;由于拖缆阻力和拖缆抖动会严重影响拖曳系统稳定性,加装拖缆导流装置成为一种有效的手段,但是容易产生侧漂现象。拖体控制手段又分为被动控制手段和主动控制手段,被动控制手段主要是加装固定水翼,类似于拖缆控制手段,该方法简单有效,但调节能力有限,灵活性与作业适应性差、可靠性与准确性低、抗干扰能力弱;主动控制手段主要是指在拖体上加装迫沉水翼或推进器,该方法精准可靠,但是需要复杂的控制机构和控制策略,时滞性较高,且成本较高。二级拖曳系统具备良好的姿态稳定性,但是系统复杂程度高,成本高、布放回收困难、安全性低。
; s2 G" G( _% r" y2 @' G 海洋拖曳系统水下控制策略主要是针对拖体运动姿态与拖曳深度的控制,由于拖体是强耦合强非线性系统,简单的PID控制已无法满足拖体的精确控制,因此,为提高控制精度与控制鲁棒性,学者们将模糊控制、非线性自适应控制等控制算法应用于拖体控制策略中,并计及洋流和涌等外界环境的干扰;神经网络等智能算法的兴起也为进一步优化拖体控制策略提供了理论支撑。尽管学者已对海洋拖曳系统水下控制策略开展了深入研究,但是受拖曳系统复杂作业环境的限制,在海洋拖曳系统水下控制策略的可靠性和鲁棒性等方面仍有待进一步提高。
1 @' M; U0 ?$ w c% i 随着国家对海洋开发的重视,各种海洋观测探测技术飞速发展。作为一项重要的海洋探测手段,深海拖曳系统在海洋探测开发的诸多领域中仍起着重要的作用,深海拖曳系统水下控制技术的研究具有重要的理论与应用意义。本文系统地总结了深海拖曳系统水下控制手段和控制策略的发展历程、研究现状及优缺点,并展望了未来发展方向,为深海拖曳系统的进一步应用与发展提供了有益的指导。
4 j M5 S5 G) C5 j2 J* M 1 1 ~! K) O/ I% o0 ]* {, G% I" L
END
0 |* t1 | W% ^5 {8 f/ l+ R0 s 1
: j0 Y; t. o/ @ 【作者简介】文/李志彤 董凌宇 陆凯 单瑞 周吉祥,分别来自中国地质调查局青岛海洋地质研究所、青岛海洋科学与技术国家实验室海洋矿产资源评价与探测技术功能实验室、自然资源部海底科学重点实验。第一作者李志彤,1994年出生,男,硕士,助理工程师,主要从事海洋观测探测装备方面的研究工作。本文为基金项目,国家自然科学基金“深海拖体主被动姿态调节及定深控制方法研究”(42106186)、自然资源部海底科学重点实验室开放基金“面向复杂海况的深海拖体自适应主被动姿态调节及定深控制技术研究”(KLSG2104)、中国地质调查局项目“深海调查-测量”(DD20191003)。文章来自《海洋地质前沿》(2023年第3期),参考文章略,用于学习与交流,版权归出版单位与作者所有,转载也请备注由“溪流之海洋人生”微信公众平台编辑与整理。  
& M, F. {# U, P6 g* G. ]" Y 相关阅读推荐 海洋技术▏TTV-301声学深拖系统在海底微地形地貌调查中的应用海洋论坛▏水下导航定位技术在大洋科考调查中的应用海洋论坛▏中国深海大洋事业跨越发展的三十年海洋论坛▏海洋勘察技术的现状及发展方向海洋论坛▏深水工程地质勘察技术现状及展望海洋技术▏深拖在深水崎岖海底作业的研究  fill=%23FFFFFF%3E%3Crect x=249 y=126 width=1 height=1%3E%3C/rect%3E%3C/g%3E%3C/g%3E%3C/svg%3E)  fill=%23FFFFFF%3E%3Crect x=249 y=126 width=1 height=1%3E%3C/rect%3E%3C/g%3E%3C/g%3E%3C/svg%3E) " d4 S3 G+ @7 v1 K2 O( E0 P$ Q
公众号
; I' f; y- y5 ^: f) Q+ b9 b$ g" k* u4 ^ 溪流之海洋人生
/ a1 q0 \! l* s; K3 c: m; m 微信号▏xiliu92899
l* i1 S1 ~8 e& G# {: T9 n! y 用专业精神创造价值
! @, G# b( {2 m6 M% M, u6 [ @9 L 用人文关怀引发共鸣 您的关注就是我们前行的动力 - o2 Q0 O, l- i* _
投稿邮箱▏191291624@qq.com ) `1 F0 x+ W' S0 Z% T6 d( u
6 O# \1 Y' I/ B( i4 ~
' M+ B% x' }8 R1 b4 d0 K2 h
/ w8 T+ Q$ o+ b9 L1 u1 ^ B
( X& r1 Z" M9 q; k) h! X( J |