|
) X& d- z3 c7 Z! t% R 点击蓝字 " t- r1 C0 M0 ~0 I. t. A
关注我们 " r6 Y7 B! ~; ^' d" D! v
文章发表于Ocean and Coastal Management 193(2020)105229 3 V9 D9 L5 H; b) a* b9 J1 N
文章链接:
, @# N( f7 d: q/ e+ F https://www.sciencedirect.com/science/article/pii/S0964569120301393?via%3Dihub
% h# ^- [. ]6 s. I! e* [ 文章标题:
1 F. p* J' s" h* r Establishing the links between marine ecosystem components, functions and services-An ecosystem service assessment tool 0 J# X: S2 k3 U! Q* b
文章导读 ●●
4 C% B$ l5 r# z3 R* L 生态系统服务(Ecosystem Services, ES)的概念自20世纪60年代以来一直在使用,目的是提高人们对人类福祉所依赖的生态系统的认识,并将环境和经济增长的可持续性问题结合起来。ES级联框架是将生态系统和人类福祉联系起来最广泛接受的框架,它代表了从ES的生物物理结构和过程到社会效益的生产链。ES评估可以揭示自然环境对社会的价值,提高对人与自然关系的认识,并将科学发现传达给政策制定者。然而,ES评估的结果很少直接影响海洋政策,且迄今为止,生物多样性、生态系统功能和ES之间的定量关系仍然知之甚少。为此,本文旨在开发一种评估工具,以拉脱维亚海为例,定量描述海洋栖息地和物种在生态系统服务供给中的贡献,向海洋空间规划人员更好地表述其复杂的相互关系。
/ S9 B0 v' s' b: V7 W% N 文章摘要
8 y- C/ l1 m: D* C5 R; m 虽然生态系统服务的概念已经使用了几十年,但是它在政策支持上特别是在海洋生态系统方面的应用有限,生态系统服务在实践中应用的阻碍主要源自对供给评估的差异。本研究通过提供一个评估工具来推进这些评估,该工具将海洋生态系统的组成与其功能和服务联系起来,并可视化评估过程及其结果。该工具包括两部分:(i)生态系统服务级联结构的矩阵,用于量化生态系统组成在提供生态系统服务方面的贡献;(ii)各要素间相互作用的连结图。在国际通用生态系统服务分类(CICES)的帮助下,该工具被用来评估各种海洋生态系统组成在拉脱维亚(Latvian)海域提供生态系统服务方面的相对贡献。结果表明,该工具可用于评估生态系统服务供给方面的环境退化影响,这些影响还可以从社会经济的角度用生态系统服务带来的社会经济价值的变化加以评价。该工具提供了对生态系统服务供给进行整体评估的机会,并将评估结果传达给海洋空间规划人员,提高他们对生态系统服务概念的理解和使用。
: I! Z0 ]4 B* d9 x2 r$ C$ d. L C& _ 原文信息 ' G0 O( a+ Q0 G8 S. T# z
original paper info 6 B5 v) v& t& \* N

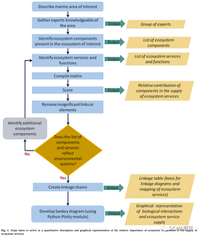
1 q# b5 I5 q% g* W- | 图1对生态系统组成在生态系统服务供给中的相对重要性进行定量描述和可视化的流程图
' l0 H4 S/ E4 V9 d6 k3 B, Q 图2 案例研究区海洋生境分布图 + r+ M' x6 E9 |! W$ {$ O" i5 O
图3 生态系统服务供给量化的概念框架 & X! Q/ e6 Y, J# j" G+ I
 4 T* e1 C, m: @, t, S* Z: f
表1 物种在维持生境方面的相对重要性(%)
t9 m: E# P& u P8 I) O  fill=%23FFFFFF%3E%3Crect x=249 y=126 width=1 height=1%3E%3C/rect%3E%3C/g%3E%3C/g%3E%3C/svg%3E) / X" g0 K. O8 U9 Y9 m+ p* Z
表2生境在生态系统功能中的作用(%)
. S- D8 G+ u; h9 A$ G+ D6 ^  fill=%23FFFFFF%3E%3Crect x=249 y=126 width=1 height=1%3E%3C/rect%3E%3C/g%3E%3C/g%3E%3C/svg%3E) 3 D/ Q/ a4 P" \0 W# P
表3 生态系统功能在生态系统服务文化供给服务中的相对重要性(%)
' @3 z4 B4 m2 p 
8 b, C5 O9 ?/ c/ t/ T# A 表4 生态系统功能在生态系统服务供给中的相对重要性(%) : X2 z9 W( C& y5 O, k% y0 k
 fill=%23FFFFFF%3E%3Crect x=249 y=126 width=1 height=1%3E%3C/rect%3E%3C/g%3E%3C/g%3E%3C/svg%3E)
- Q' L2 W _9 @2 R2 ?8 v 表5 生态系统功能在调节和维护生态系统服务供给中的相对重要性(%) : \8 G6 G8 I4 I4 S
 fill=%23FFFFFF%3E%3Crect x=249 y=126 width=1 height=1%3E%3C/rect%3E%3C/g%3E%3C/g%3E%3C/svg%3E)
8 o3 P- P0 h, B) h) t- a+ h3 D 图4描述物种(左边)在生态系统服务供给中的相对重要性(右边)的连接图。物种的贡献被定量描述为整体的一部分,而整体是所有生态系统服务的总和(100%)。连接线的宽度反映了要素间联系的强度,而矩形的高度则反映了系统中各要素的重要性。
4 G9 g; ]4 ~& E. `: e6 e1 j  fill=%23FFFFFF%3E%3Crect x=249 y=126 width=1 height=1%3E%3C/rect%3E%3C/g%3E%3C/g%3E%3C/svg%3E)
9 `% I3 E: M2 {/ ?. r* J7 j& s 图5.在良好环境状态下,通过加入生物量来描述生态系统服务的养分调节服务供给的关系图 / O( z& ?7 F. X8 q! I
 fill=%23FFFFFF%3E%3Crect x=249 y=126 width=1 height=1%3E%3C/rect%3E%3C/g%3E%3C/g%3E%3C/svg%3E)
( \" Y/ A* ^, k& W0 V7 Q 图6在贻贝(Mytilus trossulus)种群减少90%的情况下,通过与生物量结合来描述生态系统服务营养调节服务的供给关系图。 & v# W8 N5 s- o4 s
ABSTRACT●●
: e; s' v! W6 }" t* f Although the concept of ecosystem services has been used for decades, its application in policy support, especially in marine ecosystems, is limited, and the obstacles to the application of ecosystem services in practice are mainly due to differences in supply assessment. this study advances these assessments by providing an assessment tool that links the composition of marine ecosystems with their functions and services and visualizes the assessment process and its results. The tool consists of two parts i) a matrix of cascading structures of ecosystem services to quantify the contribution of ecosystem composition in the provision of ecosystem services; and (ii) a link map of the interactions between the elements. With the help of the International General Ecosystem Services Classification (CICES), the tool was used to assess the relative contribution of various marine ecosystem components in the provision of ecosystem services in the Latvian (Latvian) sea area. The results show that the tool can be used to assess the effects of environmental degradation on the supply of ecosystem services, which can also be evaluated from a socio-economic perspective by changes in the socio-economic value of ecosystem services. The tool provides an opportunity to conduct an overall assessment of ecosystem service provision and to communicate the results to marine spatial planners to improve their understanding and use of ecosystem service concepts. 9 b4 [! Z" {. c
Keywords: 1 _' I2 A6 H) Z' n# z, I+ L
Ecosystem services, assessment tools, connectivity maps, marine habitats, Baltic Sea
) _- b' U& o" c) z- x { 本期编辑 # W. e& _( \1 f% i/ k
厦门大学环境与社会系统可持续研究组(Lab for Environmental-Social System Sustainability, LEnS)博士研究生 杨素珍 . z8 d. x& z# I% w( `
研究方向:环境管理科学,资源环境承载力评估与应用
1 ~4 v: J4 z! F9 w; W' ^ 厦门大学环境与社会系统可持续研究组(Lab for Environmental-Social System Sustainability, LEnS)博士研究生 柏培源
; B/ z: ~' O0 A3 @: R 研究方向:环境管理科学,海岸带综合规划技术 5 D3 b2 {' E% s# K' Q( [6 E a
厦门大学环境与社会系统可持续研究组(Lab for Environmental-Social System Sustainability, LEnS)硕士研究生 林恋童
8 r4 x2 V2 ?7 A$ J5 a 研究方向:环境管理科学,区域一体化 9 d2 i+ }0 `: c0 l4 C" l
上海海事大学硕士研究生 胡亚彤
2 Z' N+ n8 x5 _* n$ ]- X5 E& }+ n
w, ^7 K8 j& q$ B+ ~1 H. u5 B 研究方向:国际海事发展治理
& E- x# p, ?5 }7 G9 I0 L: U6 w' y2 k& u5 G) Z- F) C% e/ p
4 T0 J% k3 C4 x; P |