|
7 }+ m3 G [- x7 G, j! y$ X, n

, s$ c; y A9 [( z4 P! H! o * 本文信息来源:自然资源部 / j9 N; ?, ~- b" Y& M. @
5 @7 B, U9 t K2 Q5 I
 , f |9 G3 F: |+ g/ I3 ?
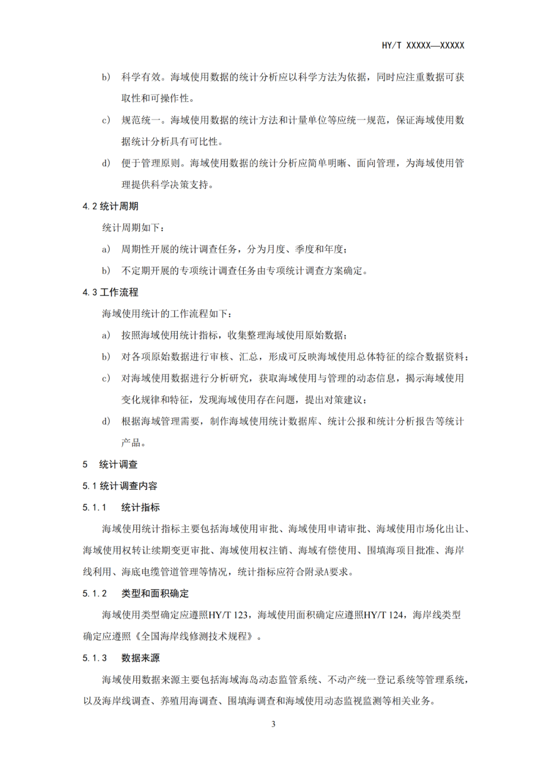
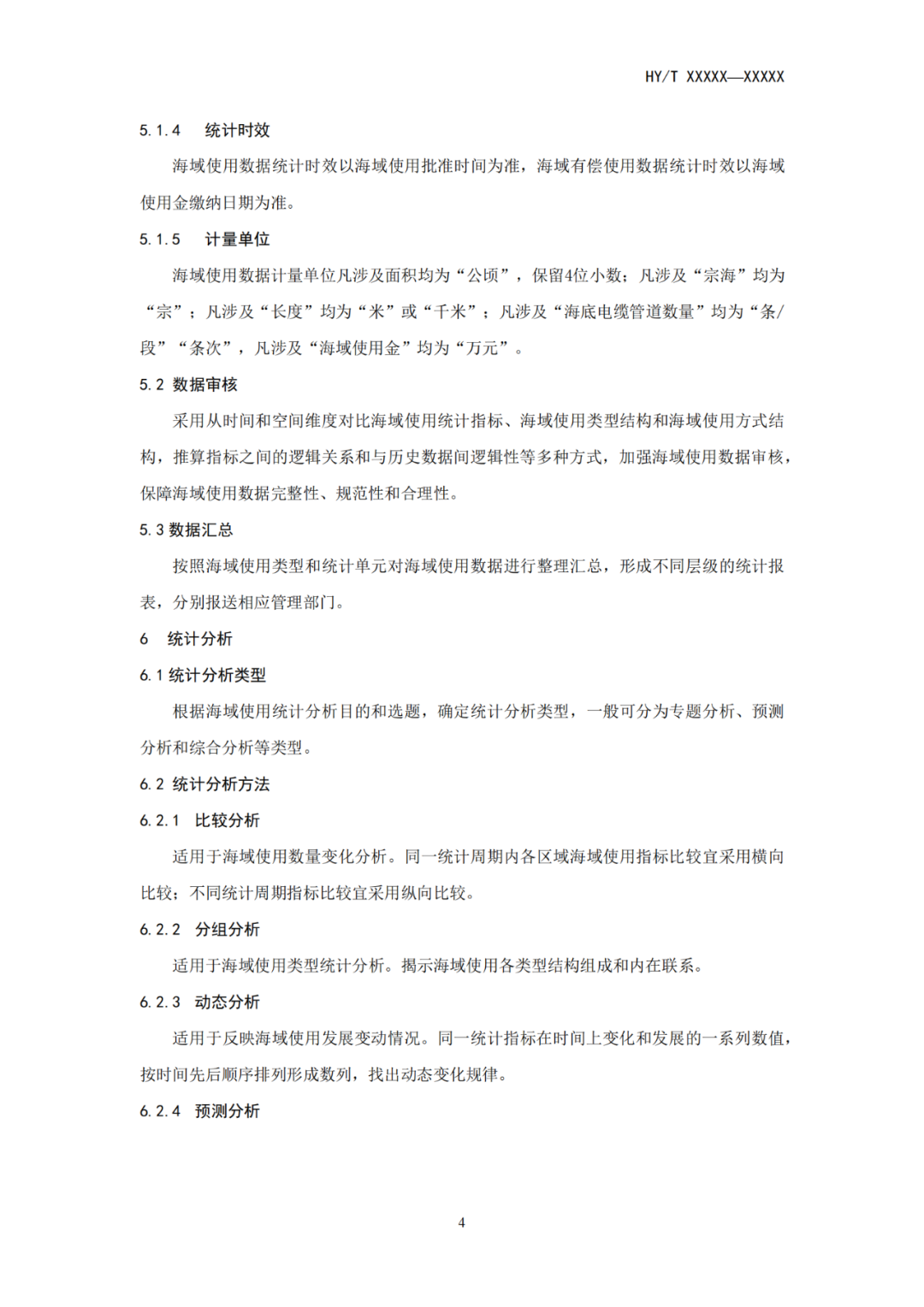
近日,自然资源部发布了《海堤生态化建设技术指南》等35项行业标准报批稿的公示。其中《海域使用统计技术规程》规定了海域使用统计原则、统计工作流程、统计调查内容、统计分析和统计产品等要求。该文件适用于海域使用统计调查和分析研究等工作。
, K3 E2 h" u8 N0 L & N& L3 ` u% O
下载附件:
1 y5 Q; b, U7 K5 J Q0 L 《海域使用统计技术规程》(报批稿).pdf 原文如下% q1 |4 h! y$ F, p

) Q" W/ o7 ?- C# h- K  7 ~/ s2 y# q. `; x. k- k I2 |' k
 v2 | ?" d" i, W; S5 _! s
 ( U, [# Q1 T7 D6 N

/ D) W- D( _$ V, X1 p7 m' [  6 w/ _! y$ T: g S7 F, H
 5 t9 | G4 J% D {3 j

: i/ v4 H0 d- M' j" v! _ 
, I N0 z3 N" I/ R5 s8 ^1 p" ^  : T; B |8 d, h/ V8 S
 fill=%23FFFFFF%3E%3Crect x=249 y=126 width=1 height=1%3E%3C/rect%3E%3C/g%3E%3C/g%3E%3C/svg%3E)
* i! V* M: _( }" O9 R8 r) \( q$ v2 Z  fill=%23FFFFFF%3E%3Crect x=249 y=126 width=1 height=1%3E%3C/rect%3E%3C/g%3E%3C/g%3E%3C/svg%3E) , e, m, F' W9 s I' A1 y
 fill=%23FFFFFF%3E%3Crect x=249 y=126 width=1 height=1%3E%3C/rect%3E%3C/g%3E%3C/g%3E%3C/svg%3E)
+ w3 @/ q) m, [  fill=%23FFFFFF%3E%3Crect x=249 y=126 width=1 height=1%3E%3C/rect%3E%3C/g%3E%3C/g%3E%3C/svg%3E) 一站式运输服务
, ?+ D$ u! g) @1 i' ` 我们的服务覆盖全球各地。无论何时何地,只要您需要,我们都能为您提供及时、高效的快递服务。我们的服务不仅快速、准确,而且更加注重客户体验,提供一站式服务,解决您所有问题。 相关阅读海洋行业标准《海岸建筑退缩线划定技术导则》发布!海洋行业标准《海堤生态化建设技术指南》发布!自然资源部公示海洋领域35项行业标准报批稿* 转载请注明由“海域海岛环境科技研究院” 或公众号“海洋开发咨询”编辑与整理。文章用于学习与交流,版权归原作者所有,如有侵权联系删除。 fill=%23FFFFFF%3E%3Crect x=249 y=126 width=1 height=1%3E%3C/rect%3E%3C/g%3E%3C/g%3E%3C/svg%3E) 扫码添加小编" u: y% Q- ?7 _; I- V
业务咨询/政策交流 电话:15522022664往期推荐:
1 k! y4 r& C% S0 s. C G* ?' g4 m' |' Y$ Z6 z6 `$ x2 C
7 q$ W4 o: k% r: W 5 `# f( ^3 z& g: a
% Q: H+ m8 x' m6 y% Y $ S7 j# l! G$ R* b+ Z
扫码关注我们
% I, H3 |6 A1 C4 q2 X/ l& o' {  fill=%23FFFFFF%3E%3Crect x=249 y=126 width=1 height=1%3E%3C/rect%3E%3C/g%3E%3C/g%3E%3C/svg%3E)
6 n, L; a- v' m# n6 B 公众号 + ]0 }! w- z% o- Q$ C2 S0 J7 A
 fill=%23FFFFFF%3E%3Crect x=249 y=126 width=1 height=1%3E%3C/rect%3E%3C/g%3E%3C/g%3E%3C/svg%3E)
9 m' p& P& L0 x1 J0 t/ _7 k0 L' @ 视频号
$ j6 o" l7 V) h0 i0 W% F) w- _  fill=%23FFFFFF%3E%3Crect x=249 y=126 width=1 height=1%3E%3C/rect%3E%3C/g%3E%3C/g%3E%3C/svg%3E)
! a* E N {7 V 新浪微博 * _; r# i$ D2 j: U
 fill=%23FFFFFF%3E%3Crect x=249 y=126 width=1 height=1%3E%3C/rect%3E%3C/g%3E%3C/g%3E%3C/svg%3E)
7 N% _8 Q- z4 \) O% n 抖音号 # ?7 l( V# \; p/ X
 fill=%23FFFFFF%3E%3Crect x=249 y=126 width=1 height=1%3E%3C/rect%3E%3C/g%3E%3C/g%3E%3C/svg%3E)
9 A# a0 s# |3 s7 ^( v z 今日头条
3 t) _0 t- s' j' n  fill=%23FFFFFF%3E%3Crect x=249 y=126 width=1 height=1%3E%3C/rect%3E%3C/g%3E%3C/g%3E%3C/svg%3E) 7 q. L7 V0 m& r6 c6 Y- P
百家号
; ?: P- d' x& X3 m) h; i! w# q 海域海岛环境科技研究院(天津)有限公司是一家专注于海洋开发与环境管理的技术服务商,面向各级政府和涉海企业提供技术服务。主要业务有:海域使用论证(用海申请)、环境影响评价、海洋开发策划、海域海岛价格评估、海洋生态修复、海洋空间规划、海洋环境检测(CMA)、海洋工程勘察、海洋测绘、海洋环境调查装备/海洋环境在线监测装备研发、海洋管家等。 & w E$ j: F: W6 M8 r6 g
公司现有100余人,其中博士3人,硕士38人,高级职称7人,中级职称16人,环评工程师5人,注册测绘师1人,注册规划师1人,海域评估师2人,注册会计师1人,船长1人,轮机长1人,潜水员4人,是一个由海洋科学、海洋地质、海洋生态、环境科学、城市规划、经济管理等多学科人才组成的协作团队。
: ~! N/ m3 N4 q7 ? 公司拥有5家控股公司,其中3家国家级高新技术企业、专精特新和1家瞪羚企业,拥有海洋测绘资质、海洋工程勘察资质、检验检测机构资质认定(CMA),并通过生态环境部环境影响评价信用平台、自然资源部海域使用论证信用平台备案。公司积极参与社会团体活动,是中国太平洋学会海域使用研究分会会长单位、中国海洋工程咨询协会海洋论证评估质量管理分会和海洋产业分会理事单位、中国疏浚协会理事单位、深圳全球海洋中心城市建设促进会理事单位、海南省国土空间规划协会会员单位。
( D4 Q7 d9 R( \3 ]9 a) _
& m4 e2 k: I; G8 i4 @% v! O2 s
% F; a0 Z1 U! ^- X) S) w$ {$ S1 \9 g3 [
- h. p$ y6 S8 D3 z+ Y! d3 I4 f5 o: d! I0 w) s
|