) E/ p9 v, j7 J% x* s( A6 g" Y& E9 a
PART 1 1 h# ?) K1 y8 j' B$ s; ?( G7 G
( I/ E2 E) S6 s1 g
- 海洋监测概念 - 
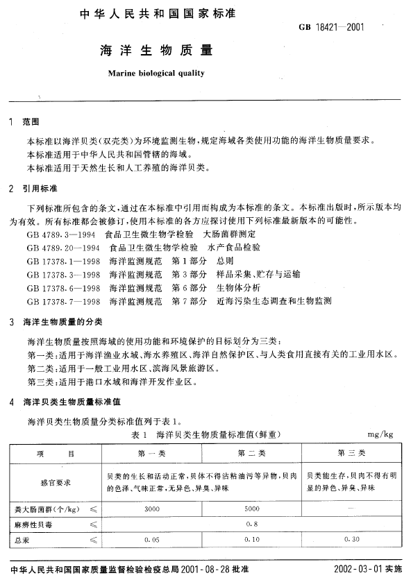
6 o9 l- @6 D. n; i 海洋监测概念
! ]- m2 _) j6 Y0 y7 b. S" S1 B7 m4 \4 } The concept of Marine monitoring
3 l7 ]8 f4 A" ^2 F 在设计好的时间和空间内,使用统一的、可比的采样和检测手段,获取海洋环境质量要素和陆源性入海物质资料,以阐明其时空分布、变化规律及其与海洋开发、利用和保护关系之全过程。 ! h0 ]; H0 {: l4 S+ M1 T; ?1 \! l
依介质分类
) B1 [8 U& Z% t 水质监测、生物监测、沉积物监测和大气监测
% i2 s7 U9 x, p5 Y" B R3 Z! {5 V 据监测要素分类
- B* ]2 `$ }! s! z! f 常规项目监测、有机和无机污染物监测 $ r+ V# Y/ Z/ Z9 V" H- i. v
依海区的地理区位分类
7 A6 z6 e- n! b0 n! u6 G) A' M 近岸海域监测、近海海域监测和远海海域监测
$ H; {9 \! y$ J! \ 来源:《海洋监测规范第一部分:总则》(GB 17378.1-2007) ' Y. S5 F8 r( o1 }
PART 2 + i" B0 n8 Y+ @2 S9 t5 U) _9 U' Z: G" S
& n2 g0 K0 t$ h, R) m2 D
- 技术规范 -   
2 X' G0 k' M7 S$ R5 C PART 3
% S! {# ^5 k( {& ^6 W* Q
& i! T* y# b. Z, e! m* l - 限量标准 -
0 V2 G- ]/ `7 }2 I 《海水水质标准》(GB 3097-1997)  / O; E4 t% x1 j! m, l0 I0 D
《海洋生物质量》(GB 18421-2001) 
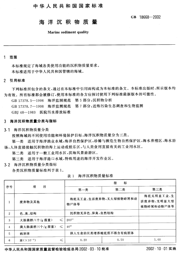
/ ^5 B' H) A0 B% x- b3 z0 ] 《海洋沉积物质量》(GB 18668-2002)  
7 T' Z8 q2 Y& t# g5 `0 F; t7 b PART 4 8 y( ^9 @. e" z
- 监测类型 - / E/ z; G: ]- X
例行监测
! I% W9 o9 y' Y1 Y7 b2 r: A; R 确定环境质量状况及其变化发展趋势的一种监测类别。具有较长的监测周期性,在一定监测能力条件和评价近岸海域环境质量及状况需求下,监测项目、频次、时间相对一致的监测工作,由负责生态环境监测与评价的行政主管部门下达。
$ r8 ?3 i& K! U 专题监测 , h# _6 M: |% X) H. N
反映特殊区域、对象的环境状况和环境管理需求所开展的监测类别。包括近岸海域环境功能区环境质量监测、海滨浴场水质监测、海岸工程环境影响监测和赤潮多发区环境监测等。 8 `+ t% r8 ~. J3 t: G+ a J. `# l
应急监测
2 a6 Q+ T8 y+ Y6 H 突发性环境污染损害事件发生后,立即实施对事发海域的污染物性质、强度、侵害影响范围、持续影响时间和资源损害程度等的短周期性监测。及时、准确掌握和通报突发性环境污染损害事件发生后的污染动态和影响,为其善后处理和环境恢复提供科学依据的监测。
* f6 z" e" O$ J+ P+ E
( V- K7 G0 U$ P 来源:《近岸海域环境监测技术规范 第一部分 总则》(HJ 442.1-2020)
) ~ k! f1 G! c f' D
3 z2 @! H- R" ]9 g$ k PART 5
9 f7 R9 A# I n9 \# g) K
% u% {3 q! J) @. O8 y. D Q - 监测内容 - & y' l) g+ l* p& X' m
海洋水文、气象、水质参数 ! L2 Z: D N( H, I, h% H R
海洋水文、气象参数:水位、水色、水温、水深、盐度、透明度、海流、海况、海浪、风速、风向、气温、气压、天气现象等。 海水水质参数:悬浮物、大肠菌群、粪大肠菌群、水温、pH、溶解氧、化学需氧量、生化需氧量、无机氮、非离子氨、活性磷酸盐、汞、镉、铅、六价铬、总铬、砷、铜、锌、硒、镍、氰化物、硫化物、挥发性酚、石油类、阴离子表明活性剂等。
! B: e% I. H% y' a 沉积物参数
( C+ R" ~7 s& f pH、粒度、氧化还原电位、大肠菌群、粪大肠菌群、汞、镉、铅、锌、铜、铬、砷、有机碳、硫化物、石油类、六六六、滴滴涕、多氯联苯等。 + B( p3 n* `( x; l2 a
生物体质量参数
. l5 L: [8 i8 I- U1 I 铜、铅、锌、镉、铬、总汞、砷、石油烃、六六六、滴滴涕等。
% W! A. F3 F" o7 ]0 w6 f 海洋生物生态参数 . q; L R3 I) r
叶绿素a及初级生产力、浮游植物、浮游动物、鱼卵仔鱼、游泳动物、底栖生物。 R: O+ u: M* ?
9 Z6 d+ j6 ~! E) L PART 6
/ u# p; `6 R9 \! l1 Y6 {. J' T - 监测流程 -
* Z" m, F0 ~2 O$ l2 e1 ?: Z 确定接单类型阶段
% ^- s- y& r- j3 j a.码头
1 u* r6 Z2 G0 B( y& j) R . p& g3 S: V. G
b.跨海大桥、高速公路 、铁路
% ]3 v% O/ e3 D2 r3 O! q . N! f, E) d+ n0 V; {% w- w9 ]
c.核电、风电 . }) I" V f h0 Q
6 W8 Q7 q8 H. n( i1 H
d.海洋倾倒区 * Z/ e9 g7 [( r
& o1 j0 e, |5 K; R9 T- p }, ~ e.专用航道、梳浚工程 ) C4 O7 l0 q! N9 R9 s: S
! y9 {- @6 O b$ ^" `
f.海底隧道
. d( {( I! I) N2 ]0 I
7 }" a \; P! b1 t+ b+ }) J g.海上石化、化工、油田
4 `7 X* ]$ E2 }8 P1 V% c
. h4 O \- A- \3 T h.海上平台、设施装置 - C. F4 [# _3 F' o) c5 Z( M
i.海域等环境现状、施工期、运营期、验收监测 / S1 T, N S- W- C0 v9 W4 n
项目委托与合同签定阶段
8 f7 f( N9 k7 S8 _! Q a.委托项目 4 ?% U4 u# @8 l" @) k& \% p" C8 Z
( C& M- i, _7 J$ |. G. l b.评审合同、签订合同 8 W6 F8 Y7 d I% C
调查准备阶段
% [: ~0 g, O# Y) c2 N a.确定调查项目和技术负责人
: g; L5 }- s& g: K% T
/ ~# M' |. u. y- G4 @6 q2 u b.收集、分析调查海区与调查任务有关的文献、资料 2 s$ h* T7 D$ {: ^# c, O( F! ?
c.编写海洋生态调查方案/监测计划,报项目委托单位审批
8 R: b# t" N) s" N
p- H; e1 S4 W$ n. V! ]7 G( B8 l d.组织调查队伍,明确岗位责任(人员组织与分工)
8 t: z' w# q7 Y @4 u3 V! w8 p6 g
# Z, ~+ k& E9 [. f" L e. 做好出海调查监测的各种资源配置(做好经费预算,备好车辆,租好监测用船只,备好衣物、食物、应急药品、准备好采样和抽滤工具、样品瓶、固定剂、便携式现场测试设备、安全防护工具、买好保险等),申报航行计划(海事局,渔业局),留意海域天气情况,做好出海准备。 $ ^, H9 F3 J3 |$ n- m
- B" T: g, `, P% T" M3 u( ^5 i
海上作业阶段 # t* s' O. P: P( J% R5 j
a.做好安全防护措施,采集项目样品、做好质量控制、填写好现场记录资料,拍摄视频和照片 % T' @) G; k: C$ [
b.验收本项目原始资料和样品 8 J F; k. N% S$ N6 i
样品分析阶段 " p: m3 R1 ^' Y- s
a.验收、交接、预处理样品 ' E+ [" l6 s: G* @
" f; }1 h g7 N7 _: `4 m3 r
b.分析、测试与鉴定样品
1 [" E: _+ X% U* b( Z, n- b. T ; l2 ?) x, O6 r9 z* _
c. 处理数据与样品处置
) E1 a# D% S5 R; s 资料处理与调查报告编写阶段 6 T& ?2 H; W6 E/ j
a.验收原始资料
( N4 a6 A9 G+ N 1 b$ ~' a1 r6 F2 |) ]* J& b
b.处理资料与编制资料报表 . Z/ }6 V/ M$ K
6 v% ^# T# {. M/ u, J- d c.编绘成果图件 . _- |( x2 a3 R
" J$ a( X4 \2 \3 f d.编写调查报告 $ s% H# {" X+ G" O- y1 X( N
调查成果的鉴定与验收阶段
2 o8 A/ n8 g0 i+ ]! b a.调查资料和成果的归档
. B0 q7 e) d; u6 p2 O1 n6 _ ! {# m8 ~- ]! t! a4 N$ |
b.调查成果的鉴定和验收 4 [: x+ l9 g+ B7 w6 C
PART 7
# ?) y, y% B n6 y$ g8 j- \ & n1 h/ K' D1 ~
- 出海前准备工作 -
/ I1 d% m: B9 w0 U, u * 出海前,技术负责人须彻底检查计划,重点检查计划的完整性和目标的明确度 * K$ E( _( \$ i
第一步 % A( ^6 T2 w& e u* T! P; c" `
按出海计划明确每一个出海人员的职责
8 l0 {- R2 {; K: v7 {/ { 第二步 7 S( O/ W B. n. ]" ]7 ^
熟悉采样计划的内容,包括监测项目、监测范围、监测频率、背景查询和布点
) c4 E8 F8 d+ l7 a* S 第三步 + \- k* O, z4 _; @3 R. F
熟知监测项目对容器的要求和保存方法,按《海洋监测规范》要求进行样品容器的准备工作
- O( j% W4 M# W* H5 }) \0 O: x- ? 第四步
$ x1 U7 C) m0 D& M) I8 K 确认所用到的仪器设备、标准物质、试剂药品的状态和数量等,并准备所用工具、备用品及安全救生设备
5 f: S/ S4 K5 F1 U2 P 第五步
5 e( p! D' z+ p 审查质量保证/质量控制程序,准备质控样 文字 | 何亮辉编辑、排版 | 胡琳 END
) N. o$ i' i$ i/ G' a( X- I* j# t 各分子公司及联系方式
7 L4 A/ ^4 O* c0 k R
) j _! r0 u! b1 J+ K: q3 w( z 关注公众号
* @ L( f0 p2 E$ g' z8 y" M 聊天框私信发送省份名 ; |5 R# G. x/ e$ C3 i. G9 V' _
如:江西
% G) e( S' {5 L9 o4 } 可查看该区域工作人员的联系方式 ! l/ u1 r) |* C" Z2 K* {1 |9 L
+ P. a# j3 ^3 @
; f+ k6 |+ T# y8 }) c9 h b' }7 F% ?
|