收藏本站
劰载中...
网站公告 |
吾爱海洋论坛交流QQ群:835383472
立即注册
登录
只需一步,快速开始
搜索
海洋圈
海洋讨论圈
海洋大学
海洋就业
海洋仪器
工具箱
门户
Portal
论坛
BBS
排行榜
Ranklist
动态轨迹
本版
文章
帖子
用户
动态足迹
资迅
资迅
海洋科普
海洋资讯
海洋技术
海洋数据
海洋专业
海洋成果
升学
升学
海洋专业
海洋院校
高校介绍
考研资料
上岸经验
资料共享
工作
工作
大学高校
海洋大学
会议信息
工作互助
海洋仪器
海洋科考
吹水
吹水
论坛建议
广告专场
工作分享
行业交流
工作交流
论坛规则
吾爱海洋
»
论坛
›
考试真题资料
›
化学类
›
《海洋化学资源》教案-海洋仪器网资料库 ...
返回列表
发新帖
《海洋化学资源》教案-海洋仪器网资料库
[复制链接]
荆无命
楼主
发表于
化学类
2022-12-14 12:17:25
|
显示全部楼层
阅读 131
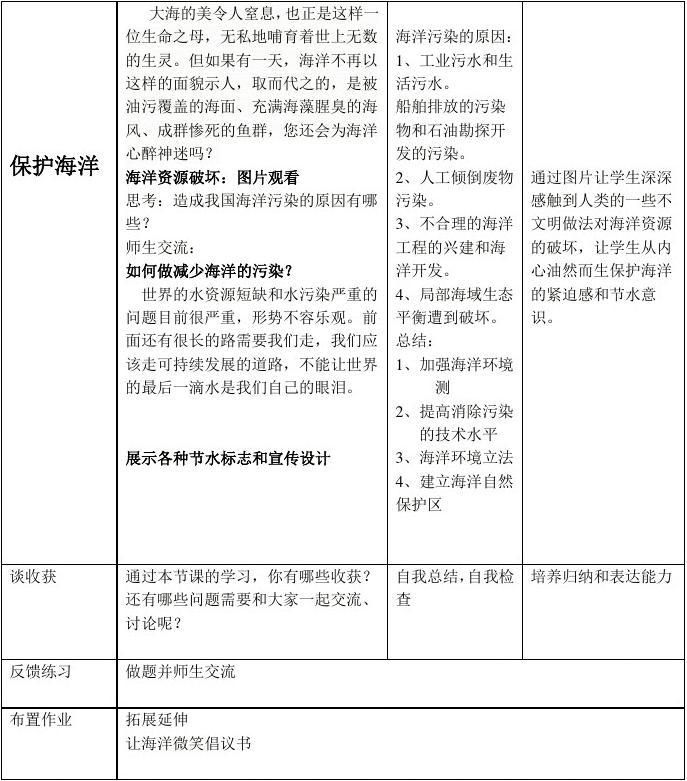
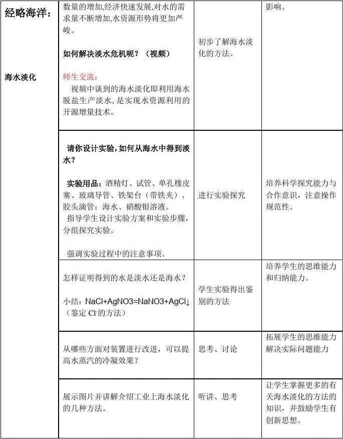
《海洋化学资源》教学设计
0 Z' l. H3 q1 U( }7 Q1 Q* b# q
$ |3 X3 V0 o0 B+ @
登录/注册后可看大图
+ V5 _9 w4 f( e0 Q6 N5 f
7 R0 }/ y/ c _
登录/注册后可看大图
2 ^: V4 _7 O8 G8 a: _( b! o: T
. I0 X, W2 C5 X* C
登录/注册后可看大图
4 Z( |( G) O! z3 d+ Y
9 H9 S& ?; V7 j' O! R
登录/注册后可看大图
海洋化学
化学
资源
教案
海洋
回复
分享
举报
使用道具
上一篇:
《海洋化学资源》第一课时参考教案-海洋仪器网资料库
下一篇:
海洋资源化学-海洋仪器网资料库
相关帖子
2024-8-1
南方测绘亮相溪流会客厅:探索海洋勘测施工的一体化解决方案 - 什么是海洋测量工程
2024-8-1
2023年山东省海洋预报减灾业务培训会在潍坊召开小s晒出和二女儿的合照,说女儿像林志玲 林志玲的回应很牛 - 海洋观察站建设计划
2024-8-1
学者视点▏陈鹰:海洋观测方法之研究 - 海底采样仪器
2024-8-2
海洋技术▏海洋地震拖缆系统及其应用技术发展 - 海洋地质分析仪
2024-8-2
宁波海洋发展集团有限公司公开招聘公告! - 海洋资源开发道德
2024-8-2
揭秘海洋科考“巨无霸”:“向阳红03”船有这些人无我有的“绝技”! - 走行式声学多普勒流速仪
2024-8-2
去太空“看海” 中国“升级版”海洋水色观测卫星有何新?每一角落都充满浪漫温馨,唯美宅邸让人沉醉不已! - 海洋观测卫星技术
2024-8-2
依托厦门大学、自然资源部海洋三所等单位,厦门市建立起海洋综合管理科技支撑体系!向科学要答案,不断丰富人海和谐的“厦门实践”! - 海洋资源可持续开发经验
2024-8-2
海洋一号D卫星海上同步观测试验完成 - 海洋观测卫星技术
2024-9-11
空天海洋同监测 气候研究添保障 - 海洋地震研究机构
全部回帖
暂无回帖,快来参与回复吧
返回列表
发新帖
懒得打字?点击右侧快捷回复
选择快捷回复
楼主发贴辛苦了,谢谢楼主分享!
楼主太厉害了!楼主,I*老*虎*U!
这个帖子不回对不起自己!
这东西我收了!谢谢楼主!
我看不错噢 谢谢楼主!
既然你诚信诚意的推荐了,那我就勉为其难的看看吧!
其实我一直觉得楼主的品味不错!呵呵!
感谢楼主的无私分享!
楼主,大恩不言谢了!
楼主,我太崇拜你了!
社区不能没有像楼主这样的人才啊!
【吾爱海洋论坛发文有奖】
高级模式
B
Color
Image
Link
Quote
Code
Smilies
您需要登录后才可以回帖
登录
|
立即注册
浏览过的版块
海洋标准
每日资讯
海洋技术发展
综合类资料
行业交流
海洋数据
水下机器人&ROV&AUV&UUV
荆无命
活跃在
昨天 03:17
您看了很久哦,登陆下吧!
下次自动登录
忘记密码?点此找回!
登陆
新用户注册
用其它账号登录:
关闭
快速回复
返回顶部
返回列表